Linking molecular mechanisms to their evolutionary consequences: a primer.

IF 5.1 3区 生物学 Q2 GENETICS & HEREDITY
Genetics Pub Date : 2025-02-05 DOI:10.1093/genetics/iyae191
Rok Grah, Calin C Guet, Gasper Tkačik, Mato Lagator
{"title":"Linking molecular mechanisms to their evolutionary consequences: a primer.","authors":"Rok Grah, Calin C Guet, Gasper Tkačik, Mato Lagator","doi":"10.1093/genetics/iyae191","DOIUrl":null,"url":null,"abstract":"<p><p>A major obstacle to predictive understanding of evolution stems from the complexity of biological systems, which prevents detailed characterization of key evolutionary properties. Here, we highlight some of the major sources of complexity that arise when relating molecular mechanisms to their evolutionary consequences and ask whether accounting for every mechanistic detail is important to accurately predict evolutionary outcomes. To do this, we developed a mechanistic model of a bacterial promoter regulated by 2 proteins, allowing us to connect any promoter genotype to 6 phenotypes that capture the dynamics of gene expression following an environmental switch. Accounting for the mechanisms that govern how this system works enabled us to provide an in-depth picture of how regulated bacterial promoters might evolve. More importantly, we used the model to explore which factors that contribute to the complexity of this system are essential for understanding its evolution, and which can be simplified without information loss. We found that several key evolutionary properties-the distribution of phenotypic and fitness effects of mutations, the evolutionary trajectories during selection for regulation-can be accurately captured without accounting for all, or even most, parameters of the system. Our findings point to the need for a mechanistic approach to studying evolution, as it enables tackling biological complexity and in doing so improves the ability to predict evolutionary outcomes.</p>","PeriodicalId":48925,"journal":{"name":"Genetics","volume":" ","pages":""},"PeriodicalIF":5.1000,"publicationDate":"2025-02-05","publicationTypes":"Journal Article","fieldsOfStudy":null,"isOpenAccess":false,"openAccessPdf":"https://www.ncbi.nlm.nih.gov/pmc/articles/PMC11796464/pdf/","citationCount":"0","resultStr":null,"platform":"Semanticscholar","paperid":null,"PeriodicalName":"Genetics","FirstCategoryId":"99","ListUrlMain":"https://doi.org/10.1093/genetics/iyae191","RegionNum":3,"RegionCategory":"生物学","ArticlePicture":[],"TitleCN":null,"AbstractTextCN":null,"PMCID":null,"EPubDate":"","PubModel":"","JCR":"Q2","JCRName":"GENETICS & HEREDITY","Score":null,"Total":0}
引用次数: 0

Abstract

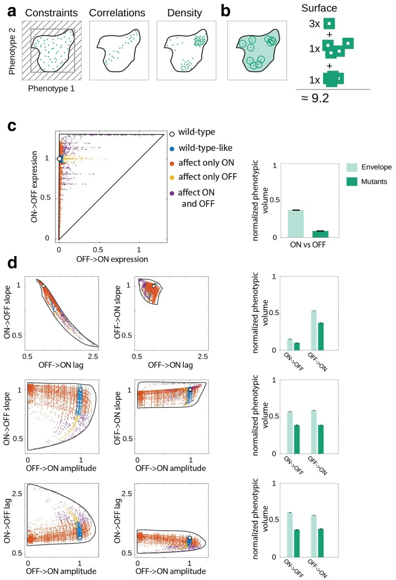
A major obstacle to predictive understanding of evolution stems from the complexity of biological systems, which prevents detailed characterization of key evolutionary properties. Here, we highlight some of the major sources of complexity that arise when relating molecular mechanisms to their evolutionary consequences and ask whether accounting for every mechanistic detail is important to accurately predict evolutionary outcomes. To do this, we developed a mechanistic model of a bacterial promoter regulated by 2 proteins, allowing us to connect any promoter genotype to 6 phenotypes that capture the dynamics of gene expression following an environmental switch. Accounting for the mechanisms that govern how this system works enabled us to provide an in-depth picture of how regulated bacterial promoters might evolve. More importantly, we used the model to explore which factors that contribute to the complexity of this system are essential for understanding its evolution, and which can be simplified without information loss. We found that several key evolutionary properties-the distribution of phenotypic and fitness effects of mutations, the evolutionary trajectories during selection for regulation-can be accurately captured without accounting for all, or even most, parameters of the system. Our findings point to the need for a mechanistic approach to studying evolution, as it enables tackling biological complexity and in doing so improves the ability to predict evolutionary outcomes.

Abstract Image

Abstract Image

Abstract Image

将分子机制与其进化后果联系起来:入门指南。
预测性理解进化的一个主要障碍源于生物系统的复杂性,它阻碍了对关键进化特性的详细描述。在此,我们强调了将分子机制与其进化后果联系起来时产生的一些主要复杂性来源,并提出了一个问题:考虑到每一个机制细节对于准确预测进化结果是否重要?为此,我们建立了一个由两种蛋白质调控的细菌启动子的机理模型,使我们能够将任何启动子基因型与六种表型联系起来,从而捕捉到环境转换后基因表达的动态变化。考虑到该系统的运作机制,我们得以深入了解受调控的细菌启动子是如何进化的。更重要的是,我们利用该模型探索了哪些因素导致了该系统的复杂性,这些因素对于理解该系统的进化至关重要,哪些因素可以简化而不会造成信息损失。我们发现,一些关键的进化特性--突变的表型和适应性效应的分布、调控选择过程中的进化轨迹--可以在不考虑系统所有甚至大部分参数的情况下被准确捕捉到。我们的研究结果表明,有必要采用机理方法来研究进化,因为这种方法可以解决生物复杂性问题,从而提高预测进化结果的能力。
本文章由计算机程序翻译,如有差异,请以英文原文为准。
求助全文
约1分钟内获得全文 求助全文
来源期刊
Genetics
Genetics GENETICS & HEREDITY-
CiteScore
6.90
自引率
6.10%
发文量
177
审稿时长
1.5 months
期刊介绍: GENETICS is published by the Genetics Society of America, a scholarly society that seeks to deepen our understanding of the living world by advancing our understanding of genetics. Since 1916, GENETICS has published high-quality, original research presenting novel findings bearing on genetics and genomics. The journal publishes empirical studies of organisms ranging from microbes to humans, as well as theoretical work. While it has an illustrious history, GENETICS has changed along with the communities it serves: it is not your mentor''s journal. The editors make decisions quickly – in around 30 days – without sacrificing the excellence and scholarship for which the journal has long been known. GENETICS is a peer reviewed, peer-edited journal, with an international reach and increasing visibility and impact. All editorial decisions are made through collaboration of at least two editors who are practicing scientists. GENETICS is constantly innovating: expanded types of content include Reviews, Commentary (current issues of interest to geneticists), Perspectives (historical), Primers (to introduce primary literature into the classroom), Toolbox Reviews, plus YeastBook, FlyBook, and WormBook (coming spring 2016). For particularly time-sensitive results, we publish Communications. As part of our mission to serve our communities, we''ve published thematic collections, including Genomic Selection, Multiparental Populations, Mouse Collaborative Cross, and the Genetics of Sex.
×
引用
GB/T 7714-2015
复制
MLA
复制
APA
复制
导出至
BibTeX EndNote RefMan NoteFirst NoteExpress
×
提示
您的信息不完整,为了账户安全,请先补充。
现在去补充
×
提示
您因"违规操作"
具体请查看互助需知
我知道了
×
提示
确定
请完成安全验证×
copy
已复制链接
快去分享给好友吧!
我知道了
右上角分享
点击右上角分享
0
联系我们:info@booksci.cn Book学术提供免费学术资源搜索服务,方便国内外学者检索中英文文献。致力于提供最便捷和优质的服务体验。 Copyright © 2023 布克学术 All rights reserved.
京ICP备2023020795号-1
ghs 京公网安备 11010802042870号
Book学术文献互助
Book学术文献互助群
群 号:604180095
Book学术官方微信