Effects of a ciliary neurotrophic factor (CNTF) small-molecule peptide mimetic in an in vitro and in vivo model of CDKL5 deficiency disorder.

IF 4 2区 医学 Q1 CLINICAL NEUROLOGY
Nicola Mottolese, Manuela Loi, Stefania Trazzi, Marianna Tassinari, Beatrice Uguagliati, Giulia Candini, Khalid Iqbal, Giorgio Medici, Elisabetta Ciani
{"title":"Effects of a ciliary neurotrophic factor (CNTF) small-molecule peptide mimetic in an in vitro and in vivo model of CDKL5 deficiency disorder.","authors":"Nicola Mottolese, Manuela Loi, Stefania Trazzi, Marianna Tassinari, Beatrice Uguagliati, Giulia Candini, Khalid Iqbal, Giorgio Medici, Elisabetta Ciani","doi":"10.1186/s11689-024-09583-4","DOIUrl":null,"url":null,"abstract":"<p><strong>Background: </strong>Mutations in the X-linked CDKL5 gene underlie a severe epileptic encephalopathy, CDKL5 deficiency disorder (CDD), characterized by gross motor impairment, autistic features and intellectual disability. Absence of Cdkl5 negatively impacts neuronal proliferation, survival, and maturation in in vitro and in vivo models, resulting in behavioral deficits in the Cdkl5 KO mouse. While there is no targeted therapy for CDD, several studies showed that treatments enabling an increase in brain BDNF levels give rise to structural and behavioral improvements in Cdkl5 KO mice. P021, a tetra-peptide derived from the biologically active region of the human ciliary neurotrophic factor (CNTF), was found to enhance neurogenesis and synaptic plasticity by promoting an increase in BDNF expression in preclinical models of brain disorders, such as Alzheimer's disease and Down syndrome, resulting in a beneficial therapeutic effect. Considering the positive actions of P021 on brain development and cognition associated with increased BDNF expression, the present study aimed to evaluate the possible beneficial effect of treatment with P021 in an in vitro and in vivo model of CDD.</p><p><strong>Methods: </strong>We used SH-CDKL5-KO cells as an in vitro model of CDD to test the efficacy of P021 on neuronal proliferation, survival, and maturation. In addition, both young and adult Cdkl5 KO mice were used to evaluate the in vivo effects of P021, on neuroanatomical and behavioral defects.</p><p><strong>Results: </strong>We found that P021 treatment was effective in restoring neuronal proliferation, survival, and maturation deficits, as well as alterations in the GSK3β signaling pathway, features that characterize a human neuronal model of CDKL5 deficiency. Unexpectedly, chronic in vivo P021 treatment failed to increase BDNF levels and did not improve neuroanatomical defects in Cdkl5 KO mice, resulting in limited behavioral benefit.</p><p><strong>Conclusions: </strong>At present, it remains to be understood whether initiating the treatment prenatally, or prolonging the duration of treatment will be necessary in order to achieve similar results in vivo in CDD mice to those obtained in vitro.</p>","PeriodicalId":16530,"journal":{"name":"Journal of Neurodevelopmental Disorders","volume":"16 1","pages":"65"},"PeriodicalIF":4.0000,"publicationDate":"2024-11-26","publicationTypes":"Journal Article","fieldsOfStudy":null,"isOpenAccess":false,"openAccessPdf":"https://www.ncbi.nlm.nih.gov/pmc/articles/PMC11590213/pdf/","citationCount":"0","resultStr":null,"platform":"Semanticscholar","paperid":null,"PeriodicalName":"Journal of Neurodevelopmental Disorders","FirstCategoryId":"3","ListUrlMain":"https://doi.org/10.1186/s11689-024-09583-4","RegionNum":2,"RegionCategory":"医学","ArticlePicture":[],"TitleCN":null,"AbstractTextCN":null,"PMCID":null,"EPubDate":"","PubModel":"","JCR":"Q1","JCRName":"CLINICAL NEUROLOGY","Score":null,"Total":0}
引用次数: 0

Abstract

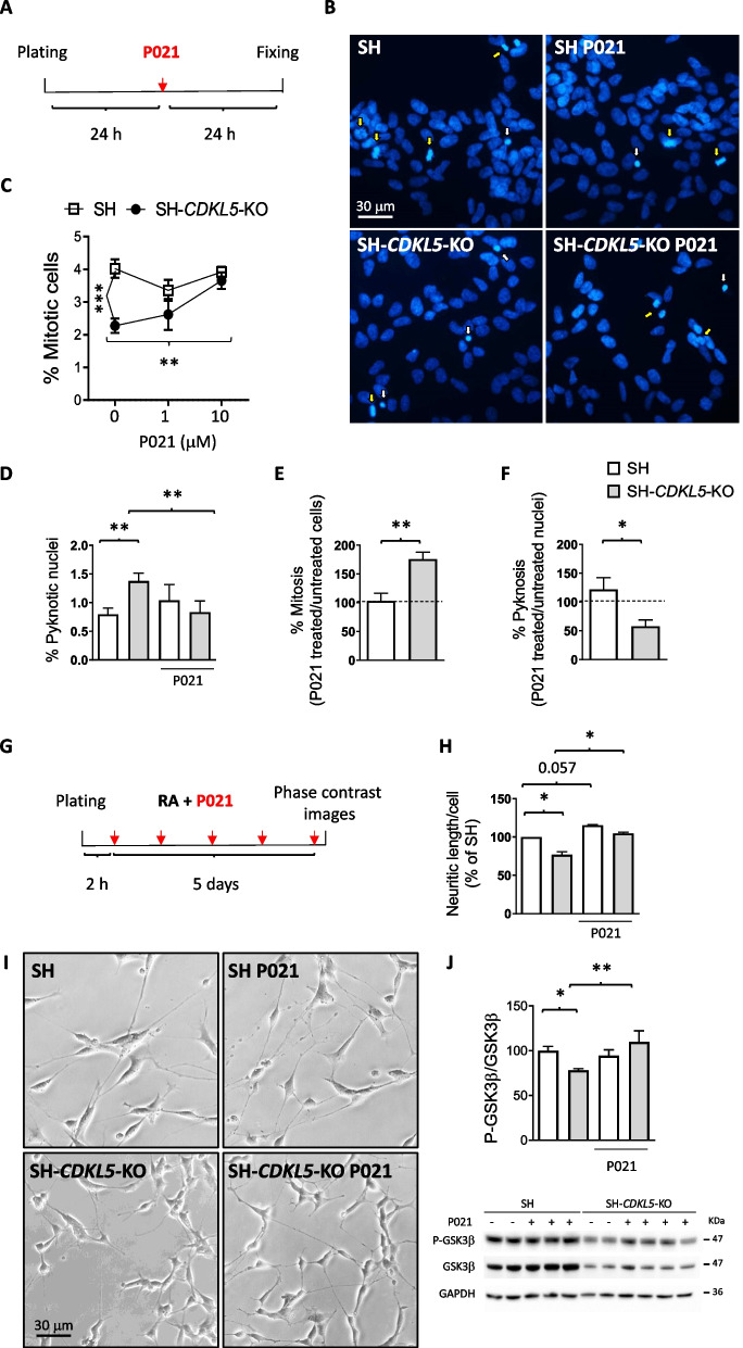
Background: Mutations in the X-linked CDKL5 gene underlie a severe epileptic encephalopathy, CDKL5 deficiency disorder (CDD), characterized by gross motor impairment, autistic features and intellectual disability. Absence of Cdkl5 negatively impacts neuronal proliferation, survival, and maturation in in vitro and in vivo models, resulting in behavioral deficits in the Cdkl5 KO mouse. While there is no targeted therapy for CDD, several studies showed that treatments enabling an increase in brain BDNF levels give rise to structural and behavioral improvements in Cdkl5 KO mice. P021, a tetra-peptide derived from the biologically active region of the human ciliary neurotrophic factor (CNTF), was found to enhance neurogenesis and synaptic plasticity by promoting an increase in BDNF expression in preclinical models of brain disorders, such as Alzheimer's disease and Down syndrome, resulting in a beneficial therapeutic effect. Considering the positive actions of P021 on brain development and cognition associated with increased BDNF expression, the present study aimed to evaluate the possible beneficial effect of treatment with P021 in an in vitro and in vivo model of CDD.

Methods: We used SH-CDKL5-KO cells as an in vitro model of CDD to test the efficacy of P021 on neuronal proliferation, survival, and maturation. In addition, both young and adult Cdkl5 KO mice were used to evaluate the in vivo effects of P021, on neuroanatomical and behavioral defects.

Results: We found that P021 treatment was effective in restoring neuronal proliferation, survival, and maturation deficits, as well as alterations in the GSK3β signaling pathway, features that characterize a human neuronal model of CDKL5 deficiency. Unexpectedly, chronic in vivo P021 treatment failed to increase BDNF levels and did not improve neuroanatomical defects in Cdkl5 KO mice, resulting in limited behavioral benefit.

Conclusions: At present, it remains to be understood whether initiating the treatment prenatally, or prolonging the duration of treatment will be necessary in order to achieve similar results in vivo in CDD mice to those obtained in vitro.

Abstract Image

Abstract Image

Abstract Image

睫状神经营养因子(CNTF)小分子肽模拟物在CDKL5缺乏症体外和体内模型中的作用
背景:X 连锁 CDKL5 基因突变是严重癫痫性脑病--CDKL5 缺乏症(CDD)--的基础,CDD 的特征是大运动障碍、自闭症特征和智力残疾。在体外和体内模型中,Cdkl5的缺失会对神经元的增殖、存活和成熟产生负面影响,导致Cdkl5 KO小鼠出现行为障碍。虽然目前还没有针对 CDD 的靶向疗法,但多项研究表明,能够提高大脑 BDNF 水平的疗法可改善 Cdkl5 KO 小鼠的结构和行为。在阿尔茨海默病和唐氏综合征等脑部疾病的临床前模型中,研究发现 P021 是一种从人类睫状神经营养因子(CNTF)的生物活性区提取的四肽,可通过促进 BDNF 表达的增加来增强神经发生和突触可塑性,从而产生有益的治疗效果。考虑到 P021 对大脑发育和认知的积极作用与 BDNF 表达的增加有关,本研究旨在评估 P021 治疗在 CDD 体外和体内模型中可能产生的有益效果:我们使用 SH-CDKL5-KO 细胞作为 CDD 的体外模型,测试 P021 对神经元增殖、存活和成熟的疗效。此外,我们还利用幼年和成年 Cdkl5 KO 小鼠来评估 P021 对神经解剖学和行为缺陷的体内影响:我们发现,P021治疗能有效恢复神经元增殖、存活和成熟缺陷,以及GSK3β信号通路的改变,这些都是CDKL5缺乏的人类神经元模型的特征。出乎意料的是,P021的长期体内治疗未能提高BDNF水平,也未能改善Cdkl5 KO小鼠的神经解剖学缺陷,导致行为益处有限:目前,为了在 CDD 小鼠体内取得与体外相似的结果,是否需要在产前开始治疗或延长治疗时间仍有待了解。
本文章由计算机程序翻译,如有差异,请以英文原文为准。
求助全文
约1分钟内获得全文 求助全文
来源期刊
CiteScore
7.60
自引率
4.10%
发文量
58
审稿时长
>12 weeks
期刊介绍: Journal of Neurodevelopmental Disorders is an open access journal that integrates current, cutting-edge research across a number of disciplines, including neurobiology, genetics, cognitive neuroscience, psychiatry and psychology. The journal’s primary focus is on the pathogenesis of neurodevelopmental disorders including autism, fragile X syndrome, tuberous sclerosis, Turner Syndrome, 22q Deletion Syndrome, Prader-Willi and Angelman Syndrome, Williams syndrome, lysosomal storage diseases, dyslexia, specific language impairment and fetal alcohol syndrome. With the discovery of specific genes underlying neurodevelopmental syndromes, the emergence of powerful tools for studying neural circuitry, and the development of new approaches for exploring molecular mechanisms, interdisciplinary research on the pathogenesis of neurodevelopmental disorders is now increasingly common. Journal of Neurodevelopmental Disorders provides a unique venue for researchers interested in comparing and contrasting mechanisms and characteristics related to the pathogenesis of the full range of neurodevelopmental disorders, sharpening our understanding of the etiology and relevant phenotypes of each condition.
×
引用
GB/T 7714-2015
复制
MLA
复制
APA
复制
导出至
BibTeX EndNote RefMan NoteFirst NoteExpress
×
提示
您的信息不完整,为了账户安全,请先补充。
现在去补充
×
提示
您因"违规操作"
具体请查看互助需知
我知道了
×
提示
确定
请完成安全验证×
copy
已复制链接
快去分享给好友吧!
我知道了
右上角分享
点击右上角分享
0
联系我们:info@booksci.cn Book学术提供免费学术资源搜索服务,方便国内外学者检索中英文文献。致力于提供最便捷和优质的服务体验。 Copyright © 2023 布克学术 All rights reserved.
京ICP备2023020795号-1
ghs 京公网安备 11010802042870号
Book学术文献互助
Book学术文献互助群
群 号:604180095
Book学术官方微信