Cybermycelium: a reference architecture for domain-driven distributed big data systems.

IF 2.4 Q3 COMPUTER SCIENCE, INFORMATION SYSTEMS
Frontiers in Big Data Pub Date : 2024-11-05 eCollection Date: 2024-01-01 DOI:10.3389/fdata.2024.1448481
Pouya Ataei
{"title":"Cybermycelium: a reference architecture for domain-driven distributed big data systems.","authors":"Pouya Ataei","doi":"10.3389/fdata.2024.1448481","DOIUrl":null,"url":null,"abstract":"<p><strong>Introduction: </strong>The ubiquity of digital devices, the infrastructure of today, and the ever-increasing proliferation of digital products have dawned a new era, the era of big data (BD). This era began when the volume, variety, and velocity of data overwhelmed traditional systems that used to analyze and store that data. This precipitated a new class of software systems, namely, BD systems. Whereas BD systems provide a competitive advantage to businesses, many have failed to harness the power of them. It has been estimated that only 20% of companies have successfully implemented a BD project.</p><p><strong>Methods: </strong>This study aims to facilitate BD system development by introducing Cybermycelium, a domain-driven decentralized BD reference architecture (RA). The artifact was developed following the guidelines of empirically grounded RAs and evaluated through implementation in a real-world scenario using the Architecture Tradeoff Analysis Method (ATAM).</p><p><strong>Results: </strong>The evaluation revealed that Cybermycelium successfully addressed key architectural qualities: performance (achieving <1,000 ms response times), availability (through event brokers and circuit breaking), and modifiability (enabling rapid service deployment and configuration). The prototype demonstrated effective handling of data processing, scalability challenges, and domain-specific requirements in a large-scale international company setting.</p><p><strong>Discussion: </strong>The results highlight important architectural trade-offs between event backbone implementation and service mesh design. While the domain-driven distributed approach improved scalability and maintainability compared to traditional monolithic architectures, it requires significant technical expertise for implementation. This contribution advances the field by providing a validated reference architecture that addresses the challenges of adopting BD in modern enterprises.</p>","PeriodicalId":52859,"journal":{"name":"Frontiers in Big Data","volume":"7 ","pages":"1448481"},"PeriodicalIF":2.4000,"publicationDate":"2024-11-05","publicationTypes":"Journal Article","fieldsOfStudy":null,"isOpenAccess":false,"openAccessPdf":"https://www.ncbi.nlm.nih.gov/pmc/articles/PMC11573557/pdf/","citationCount":"0","resultStr":null,"platform":"Semanticscholar","paperid":null,"PeriodicalName":"Frontiers in Big Data","FirstCategoryId":"1085","ListUrlMain":"https://doi.org/10.3389/fdata.2024.1448481","RegionNum":0,"RegionCategory":null,"ArticlePicture":[],"TitleCN":null,"AbstractTextCN":null,"PMCID":null,"EPubDate":"2024/1/1 0:00:00","PubModel":"eCollection","JCR":"Q3","JCRName":"COMPUTER SCIENCE, INFORMATION SYSTEMS","Score":null,"Total":0}
引用次数: 0

Abstract

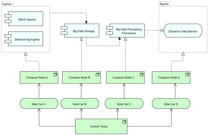
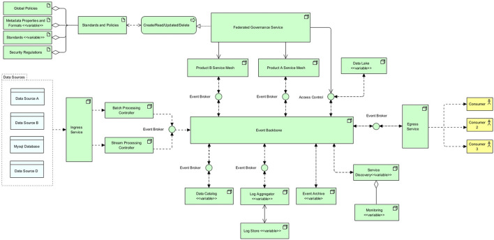
Introduction: The ubiquity of digital devices, the infrastructure of today, and the ever-increasing proliferation of digital products have dawned a new era, the era of big data (BD). This era began when the volume, variety, and velocity of data overwhelmed traditional systems that used to analyze and store that data. This precipitated a new class of software systems, namely, BD systems. Whereas BD systems provide a competitive advantage to businesses, many have failed to harness the power of them. It has been estimated that only 20% of companies have successfully implemented a BD project.

Methods: This study aims to facilitate BD system development by introducing Cybermycelium, a domain-driven decentralized BD reference architecture (RA). The artifact was developed following the guidelines of empirically grounded RAs and evaluated through implementation in a real-world scenario using the Architecture Tradeoff Analysis Method (ATAM).

Results: The evaluation revealed that Cybermycelium successfully addressed key architectural qualities: performance (achieving <1,000 ms response times), availability (through event brokers and circuit breaking), and modifiability (enabling rapid service deployment and configuration). The prototype demonstrated effective handling of data processing, scalability challenges, and domain-specific requirements in a large-scale international company setting.

Discussion: The results highlight important architectural trade-offs between event backbone implementation and service mesh design. While the domain-driven distributed approach improved scalability and maintainability compared to traditional monolithic architectures, it requires significant technical expertise for implementation. This contribution advances the field by providing a validated reference architecture that addresses the challenges of adopting BD in modern enterprises.

Abstract Image

Abstract Image

Abstract Image

Cybermycelium:领域驱动的分布式大数据系统参考架构。
引言无处不在的数字设备、当今的基础设施以及日益激增的数字产品,开启了一个新的时代--大数据(BD)时代。当数据的数量、种类和速度压倒了用于分析和存储数据的传统系统时,这个时代就开始了。这催生了一类新的软件系统,即 BD 系统。虽然 BD 系统为企业提供了竞争优势,但许多企业却未能利用好它的力量。据估计,只有 20% 的公司成功实施了 BD 项目:本研究旨在通过引入领域驱动的分散式 BD 参考架构(RA)Cybermycelium,促进 BD 系统的开发。该工具是根据经验基础参考架构的指导方针开发的,并通过使用架构权衡分析方法(ATAM)在真实世界场景中的实施进行了评估:评估结果表明,Cybermycelium 成功地解决了关键的架构质量问题:性能(实现讨论)、可扩展性、可扩展性和可扩展性:结果凸显了事件骨干网实施与服务网格设计之间的重要架构权衡。虽然与传统的单体架构相比,领域驱动的分布式方法提高了可扩展性和可维护性,但它的实施需要大量的专业技术知识。本文提供了一个经过验证的参考架构,解决了现代企业采用 BD 所面临的挑战,从而推动了该领域的发展。
本文章由计算机程序翻译,如有差异,请以英文原文为准。
求助全文
约1分钟内获得全文 求助全文
来源期刊
CiteScore
5.20
自引率
3.20%
发文量
122
审稿时长
13 weeks
×
引用
GB/T 7714-2015
复制
MLA
复制
APA
复制
导出至
BibTeX EndNote RefMan NoteFirst NoteExpress
×
提示
您的信息不完整,为了账户安全,请先补充。
现在去补充
×
提示
您因"违规操作"
具体请查看互助需知
我知道了
×
提示
确定
请完成安全验证×
copy
已复制链接
快去分享给好友吧!
我知道了
右上角分享
点击右上角分享
0
联系我们:info@booksci.cn Book学术提供免费学术资源搜索服务,方便国内外学者检索中英文文献。致力于提供最便捷和优质的服务体验。 Copyright © 2023 布克学术 All rights reserved.
京ICP备2023020795号-1
ghs 京公网安备 11010802042870号
Book学术文献互助
Book学术文献互助群
群 号:604180095
Book学术官方微信