Membrane-bound receptor for advanced glycation end products (RAGE) is a stable biomarker of low-quality sperm.

IF 11.1 Q1 OBSTETRICS & GYNECOLOGY
Human reproduction open Pub Date : 2024-11-07 eCollection Date: 2024-01-01 DOI:10.1093/hropen/hoae064
Jill Browning, Magda Ghanim, William Jagoe, Jennifer Cullinane, Louise E Glover, Mary Wingfield, Vincent P Kelly
{"title":"Membrane-bound receptor for advanced glycation end products (RAGE) is a stable biomarker of low-quality sperm.","authors":"Jill Browning, Magda Ghanim, William Jagoe, Jennifer Cullinane, Louise E Glover, Mary Wingfield, Vincent P Kelly","doi":"10.1093/hropen/hoae064","DOIUrl":null,"url":null,"abstract":"<p><strong>Study question: </strong>Does receptor for advanced glycation end products (RAGE) on the surface membrane of the sperm cell function as a biomarker of low-quality sperm?</p><p><strong>Summary answer: </strong>Membrane-bound RAGE at a cellular level directly correlates with low sperm motility, high cell permeability, decreased mitochondrial function, DNA fragmentation, and higher levels of apoptosis.</p><p><strong>What is known already: </strong>RAGE has previously been measured by ELISA in low-quality sperm in diabetic men and has been shown to correlate with DNA fragmentation (terminal deoxynucleotidyl transferase dUTP nick end labelling (TUNEL) assay).</p><p><strong>Study design size duration: </strong>Semen samples were recovered from 60 non-obese, non-diabetic and non-smoking subjects, washed with fresh media, and analysed directly or purified further by differential gradient centrifugation (DGC) or fractionated by direct swim-up before being analysed for sperm motility and molecular health parameters, including cell membrane permeability, cell death, mitochondrial membrane potential, DNA fragmentation, and RAGE protein expression.</p><p><strong>Participants/materials setting methods: </strong>Sperm motility assessments were carried out by computer-assisted sperm analysis (CASA) on 1000 spermatozoa for washed samples and 300 spermatozoa for purified samples. Molecular sperm health parameters were evaluated using flow cytometry with the use of the following markers: DAPI for cell membrane permeability, Annexin V/DAPI for cell death (apoptosis and necrosis), MitoTracker<sup>®</sup> Red CMXRos for mitochondrial membrane potential, TUNEL assay for DNA fragmentation and 8-hydroxy-2-deoxyguanosine for identification of oxidative damage to sperm DNA, and contrasted to membrane-bound RAGE expression levels, which were evaluated using an anti-RAGE monoclonal mouse antibody.</p><p><strong>Main results and the role of chance: </strong>RAGE protein was shown to be present on the acrosomal and equatorial regions of sperm, with the levels of membrane bound receptor strongly correlating with poor sperm health across all parameters tested; motility (<i>R</i> <sup>2</sup> = 0.5441, <i>P</i> < 0.0001) and mitochondrial membrane potential (<i>R</i> <sup>2</sup> = 0.6181, <i>P</i> < 0.0001) being of particular note. The analysis was performed at a single cell level thereby removing confounding complications from soluble forms of the RAGE protein that can be found in seminal plasma. The expression of the RAGE protein was shown to be stable over time and its levels are therefore not subject to variation in sample handling or preparation time.</p><p><strong>Large scale data: </strong>N/A.</p><p><strong>Limitations reasons for caution: </strong>Inclusion criteria for this study were non-diabetic, non-obese and non-smoking participants to assess the distribution of RAGE expression in the general population, thereby excluding disease conditions that may increase RAGE expression in sperm or contribute to low sperm quality. The study does not address how RAGE expression may be affected in other patient subpopulations or disease states associated with male infertility. Sperm analysis by flow cytometry is not amenable to the study of males with a low sperm count.</p><p><strong>Wider implications of the findings: </strong>Results of this study suggest that RAGE expression is a molecular maker of sperm cell health, which may be used for improvements in assisted reproduction through the removal of RAGE expressing sperm and facilitate in the diagnoses of unexplained infertility through its use as a biomarker of male infertility.</p><p><strong>Study funding/competing interests: </strong>The study was funded by the Irish Research Council under the Government of Ireland Programme (GOIPG/2015/3729) and the Enterprise Ireland Innovation Partnership Programme (IP-2020-0952). All authors declare no competing interests.</p>","PeriodicalId":73264,"journal":{"name":"Human reproduction open","volume":"2024 4","pages":"hoae064"},"PeriodicalIF":11.1000,"publicationDate":"2024-11-07","publicationTypes":"Journal Article","fieldsOfStudy":null,"isOpenAccess":false,"openAccessPdf":"https://www.ncbi.nlm.nih.gov/pmc/articles/PMC11568349/pdf/","citationCount":"0","resultStr":null,"platform":"Semanticscholar","paperid":null,"PeriodicalName":"Human reproduction open","FirstCategoryId":"1085","ListUrlMain":"https://doi.org/10.1093/hropen/hoae064","RegionNum":0,"RegionCategory":null,"ArticlePicture":[],"TitleCN":null,"AbstractTextCN":null,"PMCID":null,"EPubDate":"2024/1/1 0:00:00","PubModel":"eCollection","JCR":"Q1","JCRName":"OBSTETRICS & GYNECOLOGY","Score":null,"Total":0}
引用次数: 0

Abstract

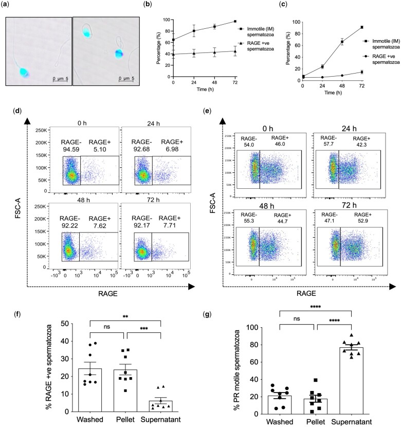
Study question: Does receptor for advanced glycation end products (RAGE) on the surface membrane of the sperm cell function as a biomarker of low-quality sperm?

Summary answer: Membrane-bound RAGE at a cellular level directly correlates with low sperm motility, high cell permeability, decreased mitochondrial function, DNA fragmentation, and higher levels of apoptosis.

What is known already: RAGE has previously been measured by ELISA in low-quality sperm in diabetic men and has been shown to correlate with DNA fragmentation (terminal deoxynucleotidyl transferase dUTP nick end labelling (TUNEL) assay).

Study design size duration: Semen samples were recovered from 60 non-obese, non-diabetic and non-smoking subjects, washed with fresh media, and analysed directly or purified further by differential gradient centrifugation (DGC) or fractionated by direct swim-up before being analysed for sperm motility and molecular health parameters, including cell membrane permeability, cell death, mitochondrial membrane potential, DNA fragmentation, and RAGE protein expression.

Participants/materials setting methods: Sperm motility assessments were carried out by computer-assisted sperm analysis (CASA) on 1000 spermatozoa for washed samples and 300 spermatozoa for purified samples. Molecular sperm health parameters were evaluated using flow cytometry with the use of the following markers: DAPI for cell membrane permeability, Annexin V/DAPI for cell death (apoptosis and necrosis), MitoTracker® Red CMXRos for mitochondrial membrane potential, TUNEL assay for DNA fragmentation and 8-hydroxy-2-deoxyguanosine for identification of oxidative damage to sperm DNA, and contrasted to membrane-bound RAGE expression levels, which were evaluated using an anti-RAGE monoclonal mouse antibody.

Main results and the role of chance: RAGE protein was shown to be present on the acrosomal and equatorial regions of sperm, with the levels of membrane bound receptor strongly correlating with poor sperm health across all parameters tested; motility (R 2 = 0.5441, P < 0.0001) and mitochondrial membrane potential (R 2 = 0.6181, P < 0.0001) being of particular note. The analysis was performed at a single cell level thereby removing confounding complications from soluble forms of the RAGE protein that can be found in seminal plasma. The expression of the RAGE protein was shown to be stable over time and its levels are therefore not subject to variation in sample handling or preparation time.

Large scale data: N/A.

Limitations reasons for caution: Inclusion criteria for this study were non-diabetic, non-obese and non-smoking participants to assess the distribution of RAGE expression in the general population, thereby excluding disease conditions that may increase RAGE expression in sperm or contribute to low sperm quality. The study does not address how RAGE expression may be affected in other patient subpopulations or disease states associated with male infertility. Sperm analysis by flow cytometry is not amenable to the study of males with a low sperm count.

Wider implications of the findings: Results of this study suggest that RAGE expression is a molecular maker of sperm cell health, which may be used for improvements in assisted reproduction through the removal of RAGE expressing sperm and facilitate in the diagnoses of unexplained infertility through its use as a biomarker of male infertility.

Study funding/competing interests: The study was funded by the Irish Research Council under the Government of Ireland Programme (GOIPG/2015/3729) and the Enterprise Ireland Innovation Partnership Programme (IP-2020-0952). All authors declare no competing interests.

Abstract Image

Abstract Image

Abstract Image

膜结合的高级糖化终产物受体(RAGE)是低质量精子的稳定生物标志物。
研究问题:精子细胞表面膜上的高级糖化终产物受体(RAGE)是否可作为低质量精子的生物标志物?在细胞水平上,膜结合的 RAGE 与精子活力低、细胞通透性高、线粒体功能下降、DNA 断裂和细胞凋亡水平升高直接相关:研究设计的规模和持续时间:从60名非肥胖、非糖尿病和非吸烟的受试者中采集精液样本,用新鲜培养基洗涤,直接分析或通过差分梯度离心法(DGC)进一步纯化,或通过直接泳升法分馏,然后分析精子活力和分子健康参数,包括细胞膜通透性、细胞死亡、线粒体膜电位、DNA碎片和RAGE蛋白表达:精子活力评估采用计算机辅助精子分析法(CASA)进行,水洗样本的精子数量为 1000 个,纯化样本的精子数量为 300 个。分子精子健康参数采用流式细胞术进行评估,并使用以下标记物:DAPI 检测细胞膜通透性,Annexin V/DAPI 检测细胞死亡(凋亡和坏死),MitoTracker® Red CMXRos 检测线粒体膜电位,TUNEL 检测 DNA 断裂,8-hydroxy-2-deoxyguanosine 检测精子 DNA 氧化损伤,并与膜结合 RAGE 表达水平进行对比,后者使用抗 RAGE 单克隆小鼠抗体进行评估:主要结果和偶然因素:RAGE 蛋白存在于精子的顶体和赤道区域,膜结合受体的水平与精子在所有测试参数中的健康状况密切相关;活力(R 2 = 0.5441,P R 2 = 0.6181,P 大比例数据:不适用:本研究的纳入标准是非糖尿病、非肥胖和非吸烟的参与者,以评估普通人群中 RAGE 表达的分布情况,从而排除可能增加精子中 RAGE 表达或导致精子质量低下的疾病。该研究并未涉及与男性不育症相关的其他患者亚群或疾病状态对 RAGE 表达的影响。流式细胞术精子分析法不适于研究精子数量少的男性:该研究结果表明,RAGE表达是精子细胞健康的分子标志物,可通过清除RAGE表达的精子改善辅助生殖,并通过将其作为男性不育症的生物标志物促进不明原因不育症的诊断:该研究由爱尔兰研究委员会根据爱尔兰政府计划(GOIPG/2015/3729)和爱尔兰企业创新合作伙伴计划(IP-2020-0952)资助。所有作者声明不存在利益冲突。
本文章由计算机程序翻译,如有差异,请以英文原文为准。
求助全文
约1分钟内获得全文 求助全文
来源期刊
CiteScore
15.50
自引率
0.00%
发文量
0
审稿时长
12 weeks
×
引用
GB/T 7714-2015
复制
MLA
复制
APA
复制
导出至
BibTeX EndNote RefMan NoteFirst NoteExpress
×
提示
您的信息不完整,为了账户安全,请先补充。
现在去补充
×
提示
您因"违规操作"
具体请查看互助需知
我知道了
×
提示
确定
请完成安全验证×
copy
已复制链接
快去分享给好友吧!
我知道了
右上角分享
点击右上角分享
0
联系我们:info@booksci.cn Book学术提供免费学术资源搜索服务,方便国内外学者检索中英文文献。致力于提供最便捷和优质的服务体验。 Copyright © 2023 布克学术 All rights reserved.
京ICP备2023020795号-1
ghs 京公网安备 11010802042870号
Book学术文献互助
Book学术文献互助群
群 号:604180095
Book学术官方微信