Rosuvastatin activates autophagy via inhibition of the Akt/mTOR axis in vascular smooth muscle cells.

IF 2.2 4区 医学 Q3 PHARMACOLOGY & PHARMACY
Korean Journal of Physiology & Pharmacology Pub Date : 2025-01-01 Epub Date: 2024-11-14 DOI:10.4196/kjpp.24.284
Seongpyo Lee, Do-Hyung Lee, Jin-Pyo Lee, Joo-Hui Han
{"title":"Rosuvastatin activates autophagy <i>via</i> inhibition of the Akt/mTOR axis in vascular smooth muscle cells.","authors":"Seongpyo Lee, Do-Hyung Lee, Jin-Pyo Lee, Joo-Hui Han","doi":"10.4196/kjpp.24.284","DOIUrl":null,"url":null,"abstract":"<p><p>The proliferation and migration of vascular smooth muscle cells (VSMCs) are key contributors to the development of atherosclerosis and restenosis. We investigated the impact of rosuvastatin (RSV) on platelet-derived growth factor (PDGF)-BB-induced proliferation and migration of VSMCs, with a focus on the Akt/mTOR-autophagy signaling pathways. The cytotoxicity of RSV was assessed using MTT and annexin V staining, while the proliferation and migration capabilities of PDGF-BB-induced VSMCs were evaluated using MTT and cell migration assays. Confocal microscopy was employed to examine autophagic cell images, and protein expressions were analyzed via Western blotting. Our key findings revealed that RSV inhibited PDGF-BB-induced proliferation and migration of VSMCs, significantly reducing the expression of proliferating cell nuclear antigen and matrix metalloproteinase-2, which are crucial for these processes. RSV also enhanced autophagy in PDGF-BB-stimulated cells by inducing the maturation of microtubule-associated protein light chain 3 and increasing the expression of Beclin-1, autophagy related (Atg)3, Atg5, and Atg7. The regulatory effects of RSV on PDGF-BB-induced autophagy, proliferation, and migration were associated with the suppression of the Akt/mTOR signaling pathway. These findings suggest that RSV may have potential therapeutic benefits in preventing and treating vascular diseases by targeting the Akt/mTOR pathway and inducing autophagy.</p>","PeriodicalId":54746,"journal":{"name":"Korean Journal of Physiology & Pharmacology","volume":" ","pages":"117-126"},"PeriodicalIF":2.2000,"publicationDate":"2025-01-01","publicationTypes":"Journal Article","fieldsOfStudy":null,"isOpenAccess":false,"openAccessPdf":"https://www.ncbi.nlm.nih.gov/pmc/articles/PMC11694006/pdf/","citationCount":"0","resultStr":null,"platform":"Semanticscholar","paperid":null,"PeriodicalName":"Korean Journal of Physiology & Pharmacology","FirstCategoryId":"3","ListUrlMain":"https://doi.org/10.4196/kjpp.24.284","RegionNum":4,"RegionCategory":"医学","ArticlePicture":[],"TitleCN":null,"AbstractTextCN":null,"PMCID":null,"EPubDate":"2024/11/14 0:00:00","PubModel":"Epub","JCR":"Q3","JCRName":"PHARMACOLOGY & PHARMACY","Score":null,"Total":0}
引用次数: 0

Abstract

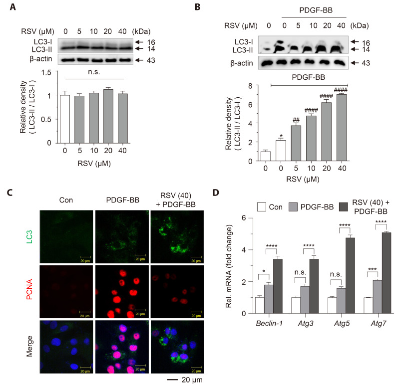
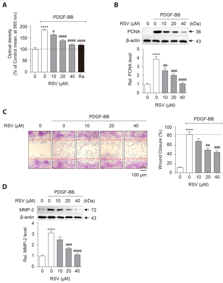
The proliferation and migration of vascular smooth muscle cells (VSMCs) are key contributors to the development of atherosclerosis and restenosis. We investigated the impact of rosuvastatin (RSV) on platelet-derived growth factor (PDGF)-BB-induced proliferation and migration of VSMCs, with a focus on the Akt/mTOR-autophagy signaling pathways. The cytotoxicity of RSV was assessed using MTT and annexin V staining, while the proliferation and migration capabilities of PDGF-BB-induced VSMCs were evaluated using MTT and cell migration assays. Confocal microscopy was employed to examine autophagic cell images, and protein expressions were analyzed via Western blotting. Our key findings revealed that RSV inhibited PDGF-BB-induced proliferation and migration of VSMCs, significantly reducing the expression of proliferating cell nuclear antigen and matrix metalloproteinase-2, which are crucial for these processes. RSV also enhanced autophagy in PDGF-BB-stimulated cells by inducing the maturation of microtubule-associated protein light chain 3 and increasing the expression of Beclin-1, autophagy related (Atg)3, Atg5, and Atg7. The regulatory effects of RSV on PDGF-BB-induced autophagy, proliferation, and migration were associated with the suppression of the Akt/mTOR signaling pathway. These findings suggest that RSV may have potential therapeutic benefits in preventing and treating vascular diseases by targeting the Akt/mTOR pathway and inducing autophagy.

Abstract Image

Abstract Image

Abstract Image

瑞舒伐他汀通过抑制血管平滑肌细胞中的 Akt/mTOR 轴激活自噬。
血管平滑肌细胞(VSMC)的增殖和迁移是导致动脉粥样硬化和再狭窄的关键因素。我们研究了洛伐他汀(RSV)对血小板衍生生长因子(PDGF)-BB 诱导的血管平滑肌细胞增殖和迁移的影响,重点是 Akt/mTOR-autophagy 信号通路。RSV 的细胞毒性通过 MTT 和附件素 V 染色进行评估,PDGF-BB 诱导的 VSMC 的增殖和迁移能力则通过 MTT 和细胞迁移试验进行评估。共聚焦显微镜检查了自噬细胞图像,并通过 Western 印迹分析了蛋白质表达。我们的主要研究结果表明,RSV 可抑制 PDGF-BB 诱导的 VSMC 增殖和迁移,显著降低对这些过程至关重要的增殖细胞核抗原和基质金属蛋白酶-2 的表达。RSV 还通过诱导微管相关蛋白轻链 3 的成熟和增加 Beclin-1、自噬相关 (Atg)3、Atg5 和 Atg7 的表达,增强了 PDGF-BB 刺激细胞的自噬功能。RSV 对 PDGF-BB 诱导的自噬、增殖和迁移的调节作用与抑制 Akt/mTOR 信号通路有关。这些研究结果表明,RSV 通过靶向 Akt/mTOR 通路和诱导自噬,可能对预防和治疗血管疾病有潜在的治疗作用。
本文章由计算机程序翻译,如有差异,请以英文原文为准。
求助全文
约1分钟内获得全文 求助全文
来源期刊
Korean Journal of Physiology & Pharmacology
Korean Journal of Physiology & Pharmacology PHARMACOLOGY & PHARMACY-PHYSIOLOGY
CiteScore
3.20
自引率
5.00%
发文量
53
审稿时长
6-12 weeks
期刊介绍: The Korean Journal of Physiology & Pharmacology (Korean J. Physiol. Pharmacol., KJPP) is the official journal of both the Korean Physiological Society (KPS) and the Korean Society of Pharmacology (KSP). The journal launched in 1997 and is published bi-monthly in English. KJPP publishes original, peer-reviewed, scientific research-based articles that report successful advances in physiology and pharmacology. KJPP welcomes the submission of all original research articles in the field of physiology and pharmacology, especially the new and innovative findings. The scope of researches includes the action mechanism, pharmacological effect, utilization, and interaction of chemicals with biological system as well as the development of new drug targets. Theoretical articles that use computational models for further understanding of the physiological or pharmacological processes are also welcomed. Investigative translational research articles on human disease with an emphasis on physiology or pharmacology are also invited. KJPP does not publish work on the actions of crude biological extracts of either unknown chemical composition (e.g. unpurified and unvalidated) or unknown concentration. Reviews are normally commissioned, but consideration will be given to unsolicited contributions. All papers accepted for publication in KJPP will appear simultaneously in the printed Journal and online.
×
引用
GB/T 7714-2015
复制
MLA
复制
APA
复制
导出至
BibTeX EndNote RefMan NoteFirst NoteExpress
×
提示
您的信息不完整,为了账户安全,请先补充。
现在去补充
×
提示
您因"违规操作"
具体请查看互助需知
我知道了
×
提示
确定
请完成安全验证×
copy
已复制链接
快去分享给好友吧!
我知道了
右上角分享
点击右上角分享
0
联系我们:info@booksci.cn Book学术提供免费学术资源搜索服务,方便国内外学者检索中英文文献。致力于提供最便捷和优质的服务体验。 Copyright © 2023 布克学术 All rights reserved.
京ICP备2023020795号-1
ghs 京公网安备 11010802042870号
Book学术文献互助
Book学术文献互助群
群 号:604180095
Book学术官方微信