siLOXL2 Inhibits Endothelial Inflammatory Response and EndMT Induced by ox-LDL.

IF 2.1 Q3 PERIPHERAL VASCULAR DISEASE
Cerebrovascular Diseases Extra Pub Date : 2024-01-01 Epub Date: 2024-10-17 DOI:10.1159/000541906
Jing Ma, Jia Ling, Rui Tong, Jiefen Guo, Zhongsheng Zhu
{"title":"siLOXL2 Inhibits Endothelial Inflammatory Response and EndMT Induced by ox-LDL.","authors":"Jing Ma, Jia Ling, Rui Tong, Jiefen Guo, Zhongsheng Zhu","doi":"10.1159/000541906","DOIUrl":null,"url":null,"abstract":"<p><strong>Introduction: </strong>Our research aimed to investigate the potential role and mechanism of lysyl oxidase (LOX)-like 2 (LOXL2) in atherosclerosis (AS) by using the human umbilical vein endothelial cells (HUVECs) stimulated by oxidized low-density lipoprotein (ox-LDL).</p><p><strong>Methods: </strong>HUVECs were treated with ox-LDL at different concentrations (0, 10, 25, 50, and 100 μg/mL) and incubated for 24 h. The transfection efficacy of siLOXL2 was investigated by Western blot and real-time quantitative polymerase chain reaction (RT-qPCR). Cell migration, intracellular ROS measurement, oxidative stress, enzyme-linked immunosorbent assay, and adhesion assays were carried out to examine the ox-LDL-induced HUVECs injury. RT-qPCR and Western blot were used to determine gene and protein expression levels.</p><p><strong>Results: </strong>LOXL2 protein expression increased in ox-LDL-induced endothelial cells (ECs). ox-LDL + siLOXL2 significantly inhibited the migration ability of HUVECs and reduced the expression of vascular endothelial growth factor A (VEGFA) and matrix metalloproteinase 9 gene expressions (all, p < 0.05). The ox-LDL + siLOXL2 significantly reduced intracellular ROS production and inhibited the expression of Malondialdehyde, whereas it markedly enhanced superoxide dismutase and catalase (all, p < 0.05). Supernatant levels of interleukin-1 beta (IL-1β), interleukin-6 (IL-6), and tumor necrosis factor-alpha (TNF-α) were significantly attenuated by the ox-LDL + siLOXL2 treatment (all, p < 0.05). ox-LDL + siLOXL2 markedly suppressed the expression of intercellular adhesion molecule-1 and vascular cell adhesion molecule-1 (all, p < 0.05). ox-LDL + siLOXL2 treatment remarkably reduced the expression of α-smooth muscle actin and vimentin, while increased CD31 and von Willebrand factor gene expression (all, p < 0.05).</p><p><strong>Conclusion: </strong>LOXL2 silencing is protected against ox-LDL-induced EC dysfunction, and the mechanism may be related to the inhibition of the EndMT pathway.</p>","PeriodicalId":45709,"journal":{"name":"Cerebrovascular Diseases Extra","volume":" ","pages":"165-176"},"PeriodicalIF":2.1000,"publicationDate":"2024-01-01","publicationTypes":"Journal Article","fieldsOfStudy":null,"isOpenAccess":false,"openAccessPdf":"https://www.ncbi.nlm.nih.gov/pmc/articles/PMC11554340/pdf/","citationCount":"0","resultStr":null,"platform":"Semanticscholar","paperid":null,"PeriodicalName":"Cerebrovascular Diseases Extra","FirstCategoryId":"1085","ListUrlMain":"https://doi.org/10.1159/000541906","RegionNum":0,"RegionCategory":null,"ArticlePicture":[],"TitleCN":null,"AbstractTextCN":null,"PMCID":null,"EPubDate":"2024/10/17 0:00:00","PubModel":"Epub","JCR":"Q3","JCRName":"PERIPHERAL VASCULAR DISEASE","Score":null,"Total":0}
引用次数: 0

Abstract

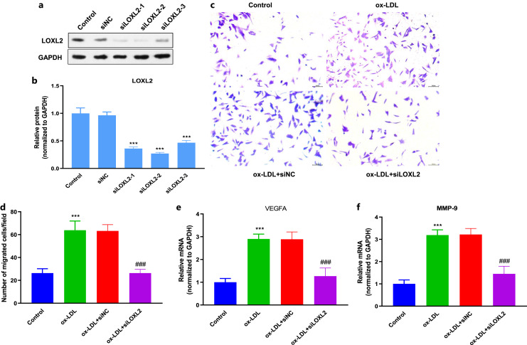
Introduction: Our research aimed to investigate the potential role and mechanism of lysyl oxidase (LOX)-like 2 (LOXL2) in atherosclerosis (AS) by using the human umbilical vein endothelial cells (HUVECs) stimulated by oxidized low-density lipoprotein (ox-LDL).

Methods: HUVECs were treated with ox-LDL at different concentrations (0, 10, 25, 50, and 100 μg/mL) and incubated for 24 h. The transfection efficacy of siLOXL2 was investigated by Western blot and real-time quantitative polymerase chain reaction (RT-qPCR). Cell migration, intracellular ROS measurement, oxidative stress, enzyme-linked immunosorbent assay, and adhesion assays were carried out to examine the ox-LDL-induced HUVECs injury. RT-qPCR and Western blot were used to determine gene and protein expression levels.

Results: LOXL2 protein expression increased in ox-LDL-induced endothelial cells (ECs). ox-LDL + siLOXL2 significantly inhibited the migration ability of HUVECs and reduced the expression of vascular endothelial growth factor A (VEGFA) and matrix metalloproteinase 9 gene expressions (all, p < 0.05). The ox-LDL + siLOXL2 significantly reduced intracellular ROS production and inhibited the expression of Malondialdehyde, whereas it markedly enhanced superoxide dismutase and catalase (all, p < 0.05). Supernatant levels of interleukin-1 beta (IL-1β), interleukin-6 (IL-6), and tumor necrosis factor-alpha (TNF-α) were significantly attenuated by the ox-LDL + siLOXL2 treatment (all, p < 0.05). ox-LDL + siLOXL2 markedly suppressed the expression of intercellular adhesion molecule-1 and vascular cell adhesion molecule-1 (all, p < 0.05). ox-LDL + siLOXL2 treatment remarkably reduced the expression of α-smooth muscle actin and vimentin, while increased CD31 and von Willebrand factor gene expression (all, p < 0.05).

Conclusion: LOXL2 silencing is protected against ox-LDL-induced EC dysfunction, and the mechanism may be related to the inhibition of the EndMT pathway.

Abstract Image

Abstract Image

Abstract Image

siLOXL2 可抑制 Ox-LDL 诱导的内皮炎症反应和 EndMT。
导言:方法:用不同浓度(0、10、25、50和100 μg/mL)的氧化低密度脂蛋白(ox-LDL)处理人脐静脉内皮细胞(HUVECs)并培养24小时。通过 Western 印迹和 RT-qPCR 检测 siLOXL2 的转染效果。还进行了细胞迁移、细胞内 ROS 测量、氧化应激、ELISA 和粘附试验,以检测 ox-LDL 诱导的 HUVECs 损伤。采用 RT-qPCR 和 Western 印迹检测基因和蛋白表达水平:结果:LOXL2 蛋白在 ox-LDL 诱导的内皮细胞中表达增加。Ox-LDL+siLOXL2 能显著抑制 HUVECs 的迁移能力,降低血管内皮生长因子 A(VEGFA)和基质金属蛋白酶 9(MMP-9)基因的表达(均为 P <0.05)。ox-LDL+siLOXL2 能显著减少细胞内 ROS 的产生,抑制丙二醛(MDA)的表达,同时明显增强超氧化物歧化酶(SOD)和过氧化氢酶(CAT)(均为 P <0.05)。经 ox-LDL+siLOXL2 处理后,上清液中的白细胞介素-1β(IL-1β)、白细胞介素 6(IL-6)和肿瘤坏死因子α(TNF-α)水平明显降低(均为 P <0.05)。Ox-LDL+siLOXL2显著抑制了细胞间粘附分子-1(ICAM-1)和血管细胞粘附分子-1(VCAM-1)的表达(均为P <0.05)。Ox-LDL+siLOXL2处理显著降低了α-平滑肌肌动蛋白(α-SMA)和波形蛋白的表达,同时增加了CD31和von Willebrand因子(vWF)基因的表达(均为P <0.05):结论:沉默LOXL2可防止氧化-LDL诱导的内皮细胞功能障碍,其机制可能与抑制EndMT途径有关。
本文章由计算机程序翻译,如有差异,请以英文原文为准。
求助全文
约1分钟内获得全文 求助全文
来源期刊
Cerebrovascular Diseases Extra
Cerebrovascular Diseases Extra PERIPHERAL VASCULAR DISEASE-
CiteScore
3.50
自引率
0.00%
发文量
16
审稿时长
8 weeks
期刊介绍: This open access and online-only journal publishes original articles covering the entire spectrum of stroke and cerebrovascular research, drawing from a variety of specialties such as neurology, internal medicine, surgery, radiology, epidemiology, cardiology, hematology, psychology and rehabilitation. Offering an international forum, it meets the growing need for sophisticated, up-to-date scientific information on clinical data, diagnostic testing, and therapeutic issues. The journal publishes original contributions, reviews of selected topics as well as clinical investigative studies. All aspects related to clinical advances are considered, while purely experimental work appears only if directly relevant to clinical issues. Cerebrovascular Diseases Extra provides additional contents based on reviewed and accepted submissions to the main journal Cerebrovascular Diseases.
×
引用
GB/T 7714-2015
复制
MLA
复制
APA
复制
导出至
BibTeX EndNote RefMan NoteFirst NoteExpress
×
提示
您的信息不完整,为了账户安全,请先补充。
现在去补充
×
提示
您因"违规操作"
具体请查看互助需知
我知道了
×
提示
确定
请完成安全验证×
copy
已复制链接
快去分享给好友吧!
我知道了
右上角分享
点击右上角分享
0
联系我们:info@booksci.cn Book学术提供免费学术资源搜索服务,方便国内外学者检索中英文文献。致力于提供最便捷和优质的服务体验。 Copyright © 2023 布克学术 All rights reserved.
京ICP备2023020795号-1
ghs 京公网安备 11010802042870号
Book学术文献互助
Book学术文献互助群
群 号:604180095
Book学术官方微信