A Self-Activating IL-15 Chimeric Cytokine Receptor to Empower Cancer Immunotherapy.

IF 4.4 Q1 IMMUNOLOGY
ImmunoTargets and Therapy Pub Date : 2024-10-10 eCollection Date: 2024-01-01 DOI:10.2147/ITT.S490498
Sumei Chen, Lingrong Yang, Bing Xia, Haitao Zhu, Zhenghao Piao, Youssef Jounaidi
{"title":"A Self-Activating IL-15 Chimeric Cytokine Receptor to Empower Cancer Immunotherapy.","authors":"Sumei Chen, Lingrong Yang, Bing Xia, Haitao Zhu, Zhenghao Piao, Youssef Jounaidi","doi":"10.2147/ITT.S490498","DOIUrl":null,"url":null,"abstract":"<p><strong>Background: </strong>Enhancing NK cells' antitumor activity requires sustained cytokine signaling. Interleukin-15 (IL-15) is a potent immunostimulatory cytokine used to armor CAR-NK and CAR-T cell immunotherapies. However, strategies to increase IL-15 expression and antitumor effect may trigger systemic toxicity with the potential to promote oncogenesis and autoimmune diseases.</p><p><strong>Methods: </strong>To overcome these limitations, we developed a new platform (IL15RB) whereby IL-15 with IL-2 signal peptide is tethered to its receptor, IL2Rβ.</p><p><strong>Results: </strong>NK92-expressing IL15RB (NK92<sup>IL15RB</sup>) cells expand indefinitely without exogenous cytokines and have significantly higher anticancer activity than NK-92 stimulated by IL-15, IL-2, or expressing tethered IL-2. NK92<sup>IL5RB</sup> showed resistance to irradiation and IL-4. However, TGFβ1 substantially reduced NK92<sup>IL5RB</sup> killing, suggesting the need to inhibit TGFβ1 in IL-15-mediated immunotherapies. IL15RB induced strong STAT3 but weaker STAT5 and STAT1 activation compared to IL-2. Chronic exposure of NK92<sup>IL15RB</sup> cells to cancer cells reduced STAT3 and STAT1 activation irreversibly, suggesting a role in exhaustion. Combination with CAR-CD19 enhanced NK92<sup>IL15RB</sup> antitumor activity against leukemia and increased its STAT5 activation. NK92<sup>IL15RB</sup> anti-tumors activity was further enhanced by combination with anti-PD1.</p><p><strong>Conclusion: </strong>Our data suggest that the tethering of IL-15 to its receptor IL2Rβ empowers NK cell cytolytic activity. Additionally, the tethering of IL-15 will prevent any systemic risk of toxicity.</p>","PeriodicalId":30986,"journal":{"name":"ImmunoTargets and Therapy","volume":"13 ","pages":"513-524"},"PeriodicalIF":4.4000,"publicationDate":"2024-10-10","publicationTypes":"Journal Article","fieldsOfStudy":null,"isOpenAccess":false,"openAccessPdf":"https://www.ncbi.nlm.nih.gov/pmc/articles/PMC11472742/pdf/","citationCount":"0","resultStr":null,"platform":"Semanticscholar","paperid":null,"PeriodicalName":"ImmunoTargets and Therapy","FirstCategoryId":"1085","ListUrlMain":"https://doi.org/10.2147/ITT.S490498","RegionNum":0,"RegionCategory":null,"ArticlePicture":[],"TitleCN":null,"AbstractTextCN":null,"PMCID":null,"EPubDate":"2024/1/1 0:00:00","PubModel":"eCollection","JCR":"Q1","JCRName":"IMMUNOLOGY","Score":null,"Total":0}
引用次数: 0

Abstract

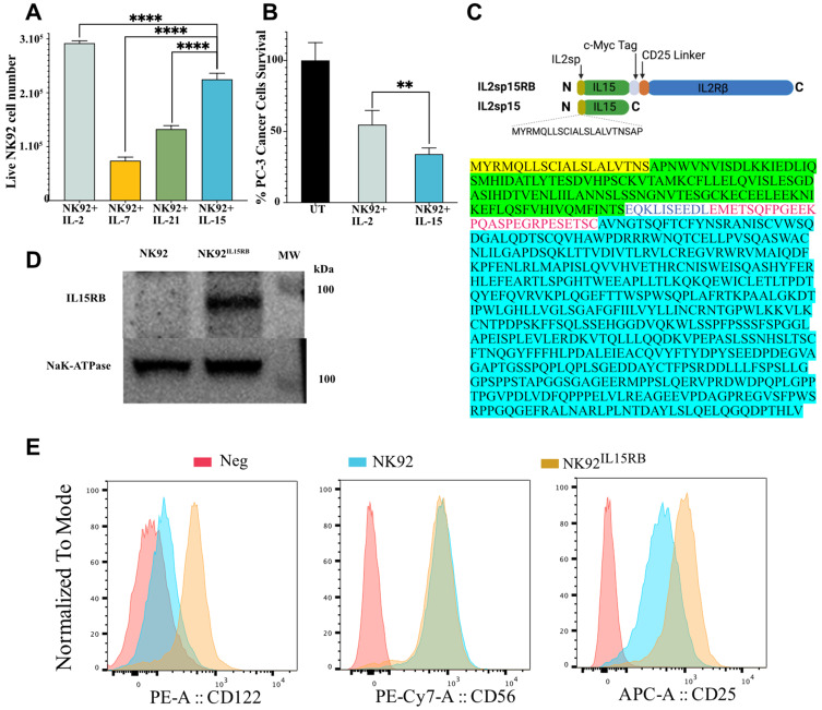
Background: Enhancing NK cells' antitumor activity requires sustained cytokine signaling. Interleukin-15 (IL-15) is a potent immunostimulatory cytokine used to armor CAR-NK and CAR-T cell immunotherapies. However, strategies to increase IL-15 expression and antitumor effect may trigger systemic toxicity with the potential to promote oncogenesis and autoimmune diseases.

Methods: To overcome these limitations, we developed a new platform (IL15RB) whereby IL-15 with IL-2 signal peptide is tethered to its receptor, IL2Rβ.

Results: NK92-expressing IL15RB (NK92IL15RB) cells expand indefinitely without exogenous cytokines and have significantly higher anticancer activity than NK-92 stimulated by IL-15, IL-2, or expressing tethered IL-2. NK92IL5RB showed resistance to irradiation and IL-4. However, TGFβ1 substantially reduced NK92IL5RB killing, suggesting the need to inhibit TGFβ1 in IL-15-mediated immunotherapies. IL15RB induced strong STAT3 but weaker STAT5 and STAT1 activation compared to IL-2. Chronic exposure of NK92IL15RB cells to cancer cells reduced STAT3 and STAT1 activation irreversibly, suggesting a role in exhaustion. Combination with CAR-CD19 enhanced NK92IL15RB antitumor activity against leukemia and increased its STAT5 activation. NK92IL15RB anti-tumors activity was further enhanced by combination with anti-PD1.

Conclusion: Our data suggest that the tethering of IL-15 to its receptor IL2Rβ empowers NK cell cytolytic activity. Additionally, the tethering of IL-15 will prevent any systemic risk of toxicity.

Abstract Image

Abstract Image

Abstract Image

增强癌症免疫疗法的自激活 IL-15 嵌合细胞因子受体。
背景增强 NK 细胞的抗肿瘤活性需要持续的细胞因子信号传导。白细胞介素-15(IL-15)是一种强效免疫刺激细胞因子,可用于铠装 CAR-NK 和 CAR-T 细胞免疫疗法。然而,提高 IL-15 表达和抗肿瘤效果的策略可能会引发全身毒性,并有可能促进肿瘤发生和自身免疫性疾病:为了克服这些局限性,我们开发了一种新的平台(IL15RB),将带有 IL-2 信号肽的 IL-15 与其受体 IL2Rβ 连接起来:结果:表达IL15RB(NK92IL15RB)的NK92细胞在没有外源细胞因子的情况下可无限扩增,其抗癌活性明显高于由IL-15、IL-2或表达拴系IL-2刺激的NK-92。NK92IL5RB 对辐照和 IL-4 有抵抗力。然而,TGFβ1大大降低了NK92IL5RB的杀伤力,这表明在IL-15介导的免疫疗法中需要抑制TGFβ1。与IL-2相比,IL15RB诱导的STAT3活化较强,但STAT5和STAT1活化较弱。NK92IL15RB细胞长期暴露于癌细胞会不可逆地减少STAT3和STAT1的活化,这表明了STAT3和STAT1在衰竭中的作用。与 CAR-CD19 结合使用可增强 NK92IL15RB 对白血病的抗肿瘤活性,并增加其 STAT5 激活。NK92IL15RB的抗肿瘤活性在与抗PD1结合后进一步增强:我们的数据表明,IL-15 与其受体 IL2Rβ 的系联增强了 NK 细胞的细胞溶解活性。此外,IL-15 的拴系还能防止任何全身毒性风险。
本文章由计算机程序翻译,如有差异,请以英文原文为准。
求助全文
约1分钟内获得全文 求助全文
来源期刊
CiteScore
16.50
自引率
0.00%
发文量
7
审稿时长
16 weeks
期刊介绍: Immuno Targets and Therapy is an international, peer-reviewed open access journal focusing on the immunological basis of diseases, potential targets for immune based therapy and treatment protocols employed to improve patient management. Basic immunology and physiology of the immune system in health, and disease will be also covered.In addition, the journal will focus on the impact of management programs and new therapeutic agents and protocols on patient perspectives such as quality of life, adherence and satisfaction.
×
引用
GB/T 7714-2015
复制
MLA
复制
APA
复制
导出至
BibTeX EndNote RefMan NoteFirst NoteExpress
×
提示
您的信息不完整,为了账户安全,请先补充。
现在去补充
×
提示
您因"违规操作"
具体请查看互助需知
我知道了
×
提示
确定
请完成安全验证×
copy
已复制链接
快去分享给好友吧!
我知道了
右上角分享
点击右上角分享
0
联系我们:info@booksci.cn Book学术提供免费学术资源搜索服务,方便国内外学者检索中英文文献。致力于提供最便捷和优质的服务体验。 Copyright © 2023 布克学术 All rights reserved.
京ICP备2023020795号-1
ghs 京公网安备 11010802042870号
Book学术文献互助
Book学术文献互助群
群 号:604180095
Book学术官方微信