Enhanced spinal cord repair using bioengineered induced pluripotent stem cell-derived exosomes loaded with miRNA.

IF 6.4 2区 医学 Q1 BIOCHEMISTRY & MOLECULAR BIOLOGY
Azar Abbas, Xiaosheng Huang, Aftab Ullah, Lishi Luo, Wenqun Xi, Yuanjiao Qiao, Kun Zeng
{"title":"Enhanced spinal cord repair using bioengineered induced pluripotent stem cell-derived exosomes loaded with miRNA.","authors":"Azar Abbas, Xiaosheng Huang, Aftab Ullah, Lishi Luo, Wenqun Xi, Yuanjiao Qiao, Kun Zeng","doi":"10.1186/s10020-024-00940-6","DOIUrl":null,"url":null,"abstract":"<p><strong>Background: </strong>A spinal cord injury (SCI) can result in severe impairment and fatality as well as significant motor and sensory abnormalities. Exosomes produced from IPSCs have demonstrated therapeutic promise for accelerating spinal cord injury recovery, according to a recent study.</p><p><strong>Objective: </strong>This study aims to develop engineered IPSCs-derived exosomes (iPSCs-Exo) capable of targeting and supporting neurons, and to assess their therapeutic potential in accelerating recovery from spinal cord injury (SCI).</p><p><strong>Methods: </strong>iPSCs-Exo were characterized using Transmission Electron Microscopy (TEM), Nanoparticle Tracking Analysis (NTA), and western blot. To enhance neuronal targeting, iPSCs-Exo were bioengineered, and their uptake by neurons was visualized using PKH26 labeling and fluorescence microscopy. In vitro, the anti-inflammatory effects of miRNA-loaded engineered iPSCs-Exo were evaluated by exposing neurons to LPS and IFN-γ. In vivo, biodistribution of engineered iPSC-Exo was monitored using a vivo imaging system. The therapeutic efficacy of miRNA-loaded engineered iPSC-Exo in a SCI mouse model was assessed by Basso Mouse Scale (BMS) scores, H&E, and Luxol Fast Blue (LFB) staining.</p><p><strong>Results: </strong>The results showed that engineered iPSC-Exo loaded with miRNA promoted the spinal cord injure recovery. Thorough safety assessments using H&E staining on major organs revealed no evidence of systemic toxicity, with normal organ histology and biochemistry profiles following engineered iPSC-Exo administration.</p><p><strong>Conclusion: </strong>These results suggest that modified iPSC-derived exosomes loaded with miRNA have great potential as a cutting-edge therapeutic approach to improve spinal cord injury recovery. The observed negligible systemic toxicity further underscores their potential safety and efficacy in clinical applications.</p>","PeriodicalId":18813,"journal":{"name":"Molecular Medicine","volume":"30 1","pages":"168"},"PeriodicalIF":6.4000,"publicationDate":"2024-10-01","publicationTypes":"Journal Article","fieldsOfStudy":null,"isOpenAccess":false,"openAccessPdf":"https://www.ncbi.nlm.nih.gov/pmc/articles/PMC11446086/pdf/","citationCount":"0","resultStr":null,"platform":"Semanticscholar","paperid":null,"PeriodicalName":"Molecular Medicine","FirstCategoryId":"3","ListUrlMain":"https://doi.org/10.1186/s10020-024-00940-6","RegionNum":2,"RegionCategory":"医学","ArticlePicture":[],"TitleCN":null,"AbstractTextCN":null,"PMCID":null,"EPubDate":"","PubModel":"","JCR":"Q1","JCRName":"BIOCHEMISTRY & MOLECULAR BIOLOGY","Score":null,"Total":0}
引用次数: 0

Abstract

Background: A spinal cord injury (SCI) can result in severe impairment and fatality as well as significant motor and sensory abnormalities. Exosomes produced from IPSCs have demonstrated therapeutic promise for accelerating spinal cord injury recovery, according to a recent study.

Objective: This study aims to develop engineered IPSCs-derived exosomes (iPSCs-Exo) capable of targeting and supporting neurons, and to assess their therapeutic potential in accelerating recovery from spinal cord injury (SCI).

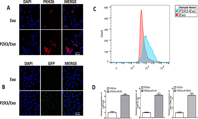
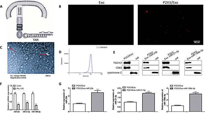
Methods: iPSCs-Exo were characterized using Transmission Electron Microscopy (TEM), Nanoparticle Tracking Analysis (NTA), and western blot. To enhance neuronal targeting, iPSCs-Exo were bioengineered, and their uptake by neurons was visualized using PKH26 labeling and fluorescence microscopy. In vitro, the anti-inflammatory effects of miRNA-loaded engineered iPSCs-Exo were evaluated by exposing neurons to LPS and IFN-γ. In vivo, biodistribution of engineered iPSC-Exo was monitored using a vivo imaging system. The therapeutic efficacy of miRNA-loaded engineered iPSC-Exo in a SCI mouse model was assessed by Basso Mouse Scale (BMS) scores, H&E, and Luxol Fast Blue (LFB) staining.

Results: The results showed that engineered iPSC-Exo loaded with miRNA promoted the spinal cord injure recovery. Thorough safety assessments using H&E staining on major organs revealed no evidence of systemic toxicity, with normal organ histology and biochemistry profiles following engineered iPSC-Exo administration.

Conclusion: These results suggest that modified iPSC-derived exosomes loaded with miRNA have great potential as a cutting-edge therapeutic approach to improve spinal cord injury recovery. The observed negligible systemic toxicity further underscores their potential safety and efficacy in clinical applications.

Abstract Image

Abstract Image

Abstract Image

利用负载 miRNA 的生物工程诱导多能干细胞衍生外泌体增强脊髓修复。
背景:脊髓损伤(SCI)可导致严重损伤和死亡,以及明显的运动和感觉异常。最近的一项研究表明,由 IPSCs 产生的外泌体有望加速脊髓损伤的恢复:本研究旨在开发能够靶向和支持神经元的工程化 IPSCs 衍生外泌体(iPSCs-Exo),并评估其在加速脊髓损伤(SCI)恢复方面的治疗潜力。方法:使用透射电子显微镜(TEM)、纳米粒子跟踪分析(NTA)和 Western 印迹对 iPSCs-Exo 进行表征。为增强神经元靶向性,对iPSCs-Exo进行了生物工程处理,并利用PKH26标记和荧光显微镜观察神经元对其的摄取。在体外,通过让神经元暴露于 LPS 和 IFN-γ,评估了加载 miRNA 的工程 iPSCs-Exo 的抗炎作用。在体内,利用体内成像系统监测了工程iPSC-Exo的生物分布。通过巴索小鼠量表(BMS)评分、H&E和卢克索快速蓝(LFB)染色评估了miRNA负载的工程iPSC-Exo在SCI小鼠模型中的疗效:结果表明,含有 miRNA 的工程 iPSC-Exo 促进了脊髓损伤的恢复。使用 H&E 染色法对主要器官进行彻底的安全性评估后,没有发现全身毒性的迹象,服用工程 iPSC-Exo 后器官组织学和生化指标正常:这些结果表明,作为一种改善脊髓损伤恢复的前沿治疗方法,含有 miRNA 的改良 iPSC 衍生外泌体具有巨大的潜力。观察到的可忽略不计的全身毒性进一步强调了其在临床应用中的潜在安全性和有效性。
本文章由计算机程序翻译,如有差异,请以英文原文为准。
求助全文
约1分钟内获得全文 求助全文
来源期刊
Molecular Medicine
Molecular Medicine 医学-生化与分子生物学
CiteScore
8.60
自引率
0.00%
发文量
137
审稿时长
1 months
期刊介绍: Molecular Medicine is an open access journal that focuses on publishing recent findings related to disease pathogenesis at the molecular or physiological level. These insights can potentially contribute to the development of specific tools for disease diagnosis, treatment, or prevention. The journal considers manuscripts that present material pertinent to the genetic, molecular, or cellular underpinnings of critical physiological or disease processes. Submissions to Molecular Medicine are expected to elucidate the broader implications of the research findings for human disease and medicine in a manner that is accessible to a wide audience.
×
引用
GB/T 7714-2015
复制
MLA
复制
APA
复制
导出至
BibTeX EndNote RefMan NoteFirst NoteExpress
×
提示
您的信息不完整,为了账户安全,请先补充。
现在去补充
×
提示
您因"违规操作"
具体请查看互助需知
我知道了
×
提示
确定
请完成安全验证×
copy
已复制链接
快去分享给好友吧!
我知道了
右上角分享
点击右上角分享
0
联系我们:info@booksci.cn Book学术提供免费学术资源搜索服务,方便国内外学者检索中英文文献。致力于提供最便捷和优质的服务体验。 Copyright © 2023 布克学术 All rights reserved.
京ICP备2023020795号-1
ghs 京公网安备 11010802042870号
Book学术文献互助
Book学术文献互助群
群 号:604180095
Book学术官方微信