Human embryos harbor complex mosaicism with broad presence of aneuploid cells during early development.

IF 12.5 1区 生物学 Q1 CELL BIOLOGY
Fan Zhai, Siming Kong, Shi Song, Qianying Guo, Ling Ding, Jiaqi Zhang, Nan Wang, Ying Kuo, Shuo Guan, Peng Yuan, Liying Yan, Zhiqiang Yan, Jie Qiao
{"title":"Human embryos harbor complex mosaicism with broad presence of aneuploid cells during early development.","authors":"Fan Zhai, Siming Kong, Shi Song, Qianying Guo, Ling Ding, Jiaqi Zhang, Nan Wang, Ying Kuo, Shuo Guan, Peng Yuan, Liying Yan, Zhiqiang Yan, Jie Qiao","doi":"10.1038/s41421-024-00719-3","DOIUrl":null,"url":null,"abstract":"<p><p>Pre-implantation genetic testing for aneuploidy (PGT-A) is used in approximately half of in vitro fertilization cycles. Given the limited understanding of the genetics of human embryos, the current use of PGT-A is based on biologically uncertain assumptions and unvalidated guidelines, leading to the possibility of disposing of embryos with pregnancy potential. We isolated and sequenced all single cells (1133) from in vitro cultured 20 human blastocysts. We found that all blastocysts exhibited mosaicism with mitotic-induced aneuploid cells and showed an ~25% aneuploidy rate per embryo. Moreover, 70% (14/20) of blastocysts contained 'chromosome-complementary' cells, suggesting genetic mosaicism is underestimated in routine PGT-A. Additionally, the analysis of 20,945 single cells from day 8-14 embryos (in vitro cultured) and embryonic/fetal organs showed that 97% of the analyzed embryos/organs were mosaic. Over 96% of their aneuploid cells harbored ≤ 2 chromosome errors. Our findings have revealed a high prevalence of mosaicism in human embryos.</p>","PeriodicalId":9674,"journal":{"name":"Cell Discovery","volume":"10 1","pages":"98"},"PeriodicalIF":12.5000,"publicationDate":"2024-09-24","publicationTypes":"Journal Article","fieldsOfStudy":null,"isOpenAccess":false,"openAccessPdf":"https://www.ncbi.nlm.nih.gov/pmc/articles/PMC11420220/pdf/","citationCount":"0","resultStr":null,"platform":"Semanticscholar","paperid":null,"PeriodicalName":"Cell Discovery","FirstCategoryId":"99","ListUrlMain":"https://doi.org/10.1038/s41421-024-00719-3","RegionNum":1,"RegionCategory":"生物学","ArticlePicture":[],"TitleCN":null,"AbstractTextCN":null,"PMCID":null,"EPubDate":"","PubModel":"","JCR":"Q1","JCRName":"CELL BIOLOGY","Score":null,"Total":0}
引用次数: 0

Abstract

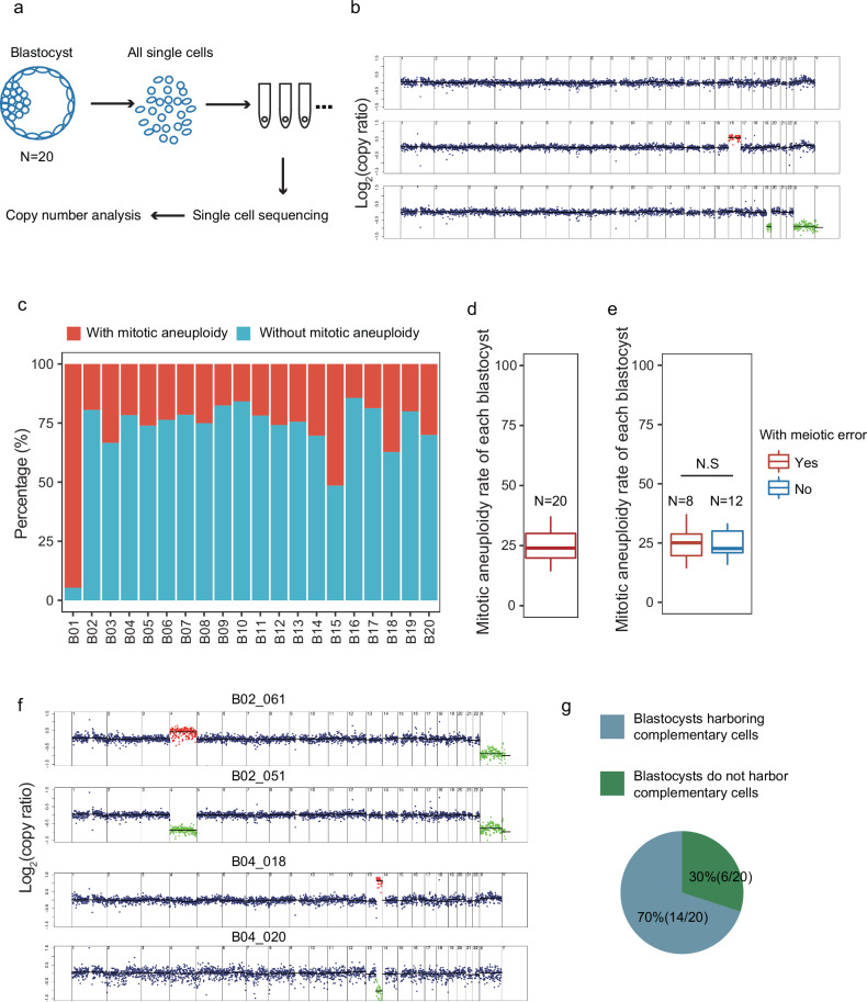
Pre-implantation genetic testing for aneuploidy (PGT-A) is used in approximately half of in vitro fertilization cycles. Given the limited understanding of the genetics of human embryos, the current use of PGT-A is based on biologically uncertain assumptions and unvalidated guidelines, leading to the possibility of disposing of embryos with pregnancy potential. We isolated and sequenced all single cells (1133) from in vitro cultured 20 human blastocysts. We found that all blastocysts exhibited mosaicism with mitotic-induced aneuploid cells and showed an ~25% aneuploidy rate per embryo. Moreover, 70% (14/20) of blastocysts contained 'chromosome-complementary' cells, suggesting genetic mosaicism is underestimated in routine PGT-A. Additionally, the analysis of 20,945 single cells from day 8-14 embryos (in vitro cultured) and embryonic/fetal organs showed that 97% of the analyzed embryos/organs were mosaic. Over 96% of their aneuploid cells harbored ≤ 2 chromosome errors. Our findings have revealed a high prevalence of mosaicism in human embryos.

Abstract Image

Abstract Image

Abstract Image

人类胚胎在早期发育过程中存在复杂的嵌合现象,非整倍体细胞广泛存在。
约有一半的体外受精周期使用植入前非整倍体基因检测(PGT-A)。由于对人类胚胎遗传学的了解有限,目前 PGT-A 的使用是基于生物学上不确定的假设和未经验证的指导原则,从而可能导致具有妊娠潜能的胚胎被弃置。我们对体外培养的 20 个人类囊胚的所有单细胞(1133 个)进行了分离和测序。我们发现,所有囊胚都表现出与有丝分裂诱导的非整倍体细胞嵌合,每个胚胎的非整倍体率约为 25%。此外,70%(14/20)的囊胚含有 "染色体互补 "细胞,这表明在常规 PGT-A 中基因嵌合被低估了。此外,对来自第 8-14 天胚胎(体外培养)和胚胎/胎儿器官的 20,945 个单细胞进行的分析表明,97% 的受分析胚胎/器官是镶嵌的。96%以上的非整倍体细胞含有≤2条染色体错误。我们的研究结果表明,人类胚胎中镶嵌现象非常普遍。
本文章由计算机程序翻译,如有差异,请以英文原文为准。
求助全文
约1分钟内获得全文 求助全文
来源期刊
Cell Discovery
Cell Discovery Biochemistry, Genetics and Molecular Biology-Molecular Biology
CiteScore
24.20
自引率
0.60%
发文量
120
审稿时长
20 weeks
期刊介绍: Cell Discovery is a cutting-edge, open access journal published by Springer Nature in collaboration with the Center for Excellence in Molecular Cell Science, Chinese Academy of Sciences (CAS). Our aim is to provide a dynamic and accessible platform for scientists to showcase their exceptional original research. Cell Discovery covers a wide range of topics within the fields of molecular and cell biology. We eagerly publish results of great significance and that are of broad interest to the scientific community. With an international authorship and a focus on basic life sciences, our journal is a valued member of Springer Nature's prestigious Molecular Cell Biology journals. In summary, Cell Discovery offers a fresh approach to scholarly publishing, enabling scientists from around the world to share their exceptional findings in molecular and cell biology.
×
引用
GB/T 7714-2015
复制
MLA
复制
APA
复制
导出至
BibTeX EndNote RefMan NoteFirst NoteExpress
×
提示
您的信息不完整,为了账户安全,请先补充。
现在去补充
×
提示
您因"违规操作"
具体请查看互助需知
我知道了
×
提示
确定
请完成安全验证×
copy
已复制链接
快去分享给好友吧!
我知道了
右上角分享
点击右上角分享
0
联系我们:info@booksci.cn Book学术提供免费学术资源搜索服务,方便国内外学者检索中英文文献。致力于提供最便捷和优质的服务体验。 Copyright © 2023 布克学术 All rights reserved.
京ICP备2023020795号-1
ghs 京公网安备 11010802042870号
Book学术文献互助
Book学术文献互助群
群 号:604180095
Book学术官方微信