Thrombopoietin Receptor Agonists in Post-Hematopoietic Cell Transplantation Complicated by Prolonged Thrombocytopenia: A Comprehensive Review.

IF 4.4 Q1 IMMUNOLOGY
ImmunoTargets and Therapy Pub Date : 2024-09-13 eCollection Date: 2024-01-01 DOI:10.2147/ITT.S463384
Abdelrahman Elsayed, Basant Elsayed, Mohamed Elmarasi, Ahmed Adel Elsabagh, Engy Elsayed, Ibrahim Elmakaty, Mohamed Yassin
{"title":"Thrombopoietin Receptor Agonists in Post-Hematopoietic Cell Transplantation Complicated by Prolonged Thrombocytopenia: A Comprehensive Review.","authors":"Abdelrahman Elsayed, Basant Elsayed, Mohamed Elmarasi, Ahmed Adel Elsabagh, Engy Elsayed, Ibrahim Elmakaty, Mohamed Yassin","doi":"10.2147/ITT.S463384","DOIUrl":null,"url":null,"abstract":"<p><p>Hematopoietic cell transplantation (HCT) is a well-established procedure that has become a therapeutic mainstay for various hematological conditions. Prolonged thrombocytopenia following HCT is associated with a significant risk of morbidity and mortality, yet no universally recognized treatment protocol exists for such a complication. First-generation thrombopoietin receptor (TpoR) agonists as well as second-generation agents are known for their role in enhancing platelet production, and their use is expanding across various thrombocytopenic conditions. Therefore, we conducted this comprehensive review of the literature to provide an updated evaluation of the use of TpoR agonists and explore their efficacy and safety in the treatment of extended post-HCT thrombocytopenia. The literature search was conducted using PubMed database from 1996 through December 2023, using a predefined strategy with medical subject headings terms. We identified 64 reports on the utility of TpoR agonists, five of them were randomized controlled trials and the rest were retrospective observational studies and case series, with a total number of 1730 patients. Second-generation TpoR agonists appear more convenient than subcutaneous recombinant human thrombopoietin (rhTpo) as they can be orally administered and exhibit similar efficacy in platelet recovery, as indicated by recent trial results. Among these agents, avatrombopag, unlike eltrombopag, does not require any dietary restrictions, which could be more favorable for patients. However, eltrombopag remains the most extensively studied agent. TpoR agonists had promising effects in the treatment of post-HCT thrombocytopenia with a good safety profile so far, highlighting the potential benefit of their use.</p>","PeriodicalId":30986,"journal":{"name":"ImmunoTargets and Therapy","volume":"13 ","pages":"461-486"},"PeriodicalIF":4.4000,"publicationDate":"2024-09-13","publicationTypes":"Journal Article","fieldsOfStudy":null,"isOpenAccess":false,"openAccessPdf":"https://www.ncbi.nlm.nih.gov/pmc/articles/PMC11407319/pdf/","citationCount":"0","resultStr":null,"platform":"Semanticscholar","paperid":null,"PeriodicalName":"ImmunoTargets and Therapy","FirstCategoryId":"1085","ListUrlMain":"https://doi.org/10.2147/ITT.S463384","RegionNum":0,"RegionCategory":null,"ArticlePicture":[],"TitleCN":null,"AbstractTextCN":null,"PMCID":null,"EPubDate":"2024/1/1 0:00:00","PubModel":"eCollection","JCR":"Q1","JCRName":"IMMUNOLOGY","Score":null,"Total":0}
引用次数: 0

Abstract

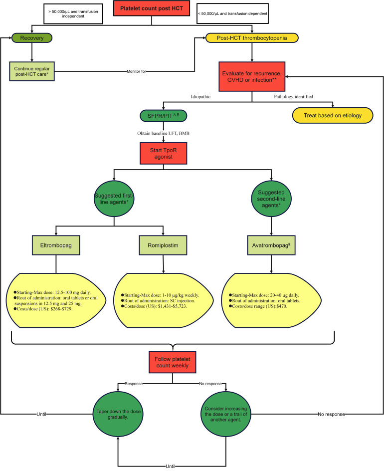
Hematopoietic cell transplantation (HCT) is a well-established procedure that has become a therapeutic mainstay for various hematological conditions. Prolonged thrombocytopenia following HCT is associated with a significant risk of morbidity and mortality, yet no universally recognized treatment protocol exists for such a complication. First-generation thrombopoietin receptor (TpoR) agonists as well as second-generation agents are known for their role in enhancing platelet production, and their use is expanding across various thrombocytopenic conditions. Therefore, we conducted this comprehensive review of the literature to provide an updated evaluation of the use of TpoR agonists and explore their efficacy and safety in the treatment of extended post-HCT thrombocytopenia. The literature search was conducted using PubMed database from 1996 through December 2023, using a predefined strategy with medical subject headings terms. We identified 64 reports on the utility of TpoR agonists, five of them were randomized controlled trials and the rest were retrospective observational studies and case series, with a total number of 1730 patients. Second-generation TpoR agonists appear more convenient than subcutaneous recombinant human thrombopoietin (rhTpo) as they can be orally administered and exhibit similar efficacy in platelet recovery, as indicated by recent trial results. Among these agents, avatrombopag, unlike eltrombopag, does not require any dietary restrictions, which could be more favorable for patients. However, eltrombopag remains the most extensively studied agent. TpoR agonists had promising effects in the treatment of post-HCT thrombocytopenia with a good safety profile so far, highlighting the potential benefit of their use.

Abstract Image

Abstract Image

血小板生成素受体激动剂在造血细胞移植后并发长期血小板减少症中的应用:全面回顾。
造血细胞移植(HCT)是一种成熟的治疗方法,已成为各种血液病的主要治疗手段。造血干细胞移植后血小板减少时间延长与发病率和死亡率的高风险有关,但目前还没有针对这种并发症的公认治疗方案。第一代血小板生成素受体(TpoR)激动剂和第二代药物因其在促进血小板生成方面的作用而闻名,其使用范围正在各种血小板减少疾病中不断扩大。因此,我们对文献进行了全面回顾,对 TpoR 激动剂的使用进行了最新评估,并探讨了它们在治疗 HCT 后血小板减少症中的疗效和安全性。我们使用 PubMed 数据库对 1996 年至 2023 年 12 月期间的文献进行了检索,检索时使用了预先确定的策略和医学主题词。我们发现了64篇关于TpoR激动剂效用的报道,其中5篇为随机对照试验,其余为回顾性观察研究和病例系列,患者总数为1730人。与皮下注射重组人血小板生成素(rhTpo)相比,第二代 TpoR 激动剂似乎更方便,因为它们可以口服,而且在血小板恢复方面表现出相似的疗效,最近的试验结果也表明了这一点。在这些药物中,阿伐曲波帕与艾曲波帕不同,不需要任何饮食限制,这可能对患者更有利。不过,艾曲波帕仍然是研究最广泛的药物。迄今为止,TpoR 激动剂在治疗血液透析后血小板减少症方面具有良好的疗效和安全性,凸显了使用这些药物的潜在益处。
本文章由计算机程序翻译,如有差异,请以英文原文为准。
求助全文
约1分钟内获得全文 求助全文
来源期刊
CiteScore
16.50
自引率
0.00%
发文量
7
审稿时长
16 weeks
期刊介绍: Immuno Targets and Therapy is an international, peer-reviewed open access journal focusing on the immunological basis of diseases, potential targets for immune based therapy and treatment protocols employed to improve patient management. Basic immunology and physiology of the immune system in health, and disease will be also covered.In addition, the journal will focus on the impact of management programs and new therapeutic agents and protocols on patient perspectives such as quality of life, adherence and satisfaction.
×
引用
GB/T 7714-2015
复制
MLA
复制
APA
复制
导出至
BibTeX EndNote RefMan NoteFirst NoteExpress
×
提示
您的信息不完整,为了账户安全,请先补充。
现在去补充
×
提示
您因"违规操作"
具体请查看互助需知
我知道了
×
提示
确定
请完成安全验证×
copy
已复制链接
快去分享给好友吧!
我知道了
右上角分享
点击右上角分享
0
联系我们:info@booksci.cn Book学术提供免费学术资源搜索服务,方便国内外学者检索中英文文献。致力于提供最便捷和优质的服务体验。 Copyright © 2023 布克学术 All rights reserved.
京ICP备2023020795号-1
ghs 京公网安备 11010802042870号
Book学术文献互助
Book学术文献互助群
群 号:604180095
Book学术官方微信