A Genome Wide CRISPR Screen Reveals That HOXA9 Promotes Enzalutamide Resistance in Prostate Cancer.

IF 2.7 2区 生物学 Q2 BIOCHEMISTRY & MOLECULAR BIOLOGY
Molecular and Cellular Biology Pub Date : 2024-01-01 Epub Date: 2024-09-20 DOI:10.1080/10985549.2024.2401465
Michael V Roes, Frederick A Dick
{"title":"A Genome Wide CRISPR Screen Reveals That HOXA9 Promotes Enzalutamide Resistance in Prostate Cancer.","authors":"Michael V Roes, Frederick A Dick","doi":"10.1080/10985549.2024.2401465","DOIUrl":null,"url":null,"abstract":"<p><p>Androgen receptor inhibitors are commonly used for prostate cancer treatment, but acquired resistance is a significant problem. Codeletion of RB and p53 is common in castration resistant prostate cancers, however they are difficult to target pharmacologically. To comprehensively identify gene loss events that contribute to enzalutamide response, we performed a genome-wide CRISPR knockout screen in LNCaP prostate cancer cells. This revealed novel genes implicated in resistance that are largely unstudied. Gene loss events that confer enzalutamide sensitivity are enriched for GSEA categories related to stem cell and epigenetic regulation. We investigated the myeloid lineage stem cell factor HOXA9 as a candidate gene whose loss promotes sensitivity to enzalutamide. Cancer genomic data reveals that HOXA9 overexpression correlates with poor prognosis and characteristics of advanced prostate cancer. In cell culture, HOXA9 depletion sensitizes cells to enzalutamide, whereas overexpression drives enzalutamide resistance. Combination of the HOXA9 inhibitor DB818 with enzalutamide demonstrates synergy. This demonstrates the utility of our CRISPR screen data in discovering new approaches for treating enzalutamide resistant prostate cancer.</p>","PeriodicalId":18658,"journal":{"name":"Molecular and Cellular Biology","volume":" ","pages":"529-542"},"PeriodicalIF":2.7000,"publicationDate":"2024-01-01","publicationTypes":"Journal Article","fieldsOfStudy":null,"isOpenAccess":false,"openAccessPdf":"https://www.ncbi.nlm.nih.gov/pmc/articles/PMC11583586/pdf/","citationCount":"0","resultStr":null,"platform":"Semanticscholar","paperid":null,"PeriodicalName":"Molecular and Cellular Biology","FirstCategoryId":"99","ListUrlMain":"https://doi.org/10.1080/10985549.2024.2401465","RegionNum":2,"RegionCategory":"生物学","ArticlePicture":[],"TitleCN":null,"AbstractTextCN":null,"PMCID":null,"EPubDate":"2024/9/20 0:00:00","PubModel":"Epub","JCR":"Q2","JCRName":"BIOCHEMISTRY & MOLECULAR BIOLOGY","Score":null,"Total":0}
引用次数: 0

Abstract

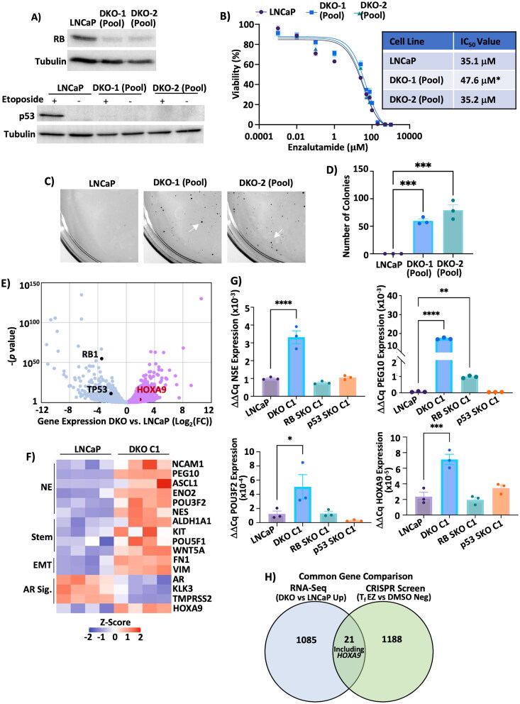
Androgen receptor inhibitors are commonly used for prostate cancer treatment, but acquired resistance is a significant problem. Codeletion of RB and p53 is common in castration resistant prostate cancers, however they are difficult to target pharmacologically. To comprehensively identify gene loss events that contribute to enzalutamide response, we performed a genome-wide CRISPR knockout screen in LNCaP prostate cancer cells. This revealed novel genes implicated in resistance that are largely unstudied. Gene loss events that confer enzalutamide sensitivity are enriched for GSEA categories related to stem cell and epigenetic regulation. We investigated the myeloid lineage stem cell factor HOXA9 as a candidate gene whose loss promotes sensitivity to enzalutamide. Cancer genomic data reveals that HOXA9 overexpression correlates with poor prognosis and characteristics of advanced prostate cancer. In cell culture, HOXA9 depletion sensitizes cells to enzalutamide, whereas overexpression drives enzalutamide resistance. Combination of the HOXA9 inhibitor DB818 with enzalutamide demonstrates synergy. This demonstrates the utility of our CRISPR screen data in discovering new approaches for treating enzalutamide resistant prostate cancer.

Abstract Image

Abstract Image

Abstract Image

全基因组 CRISPR 筛选揭示 HOXA9 可促进前列腺癌的恩杂鲁胺抗性
雄激素受体抑制剂是治疗前列腺癌的常用药物,但获得性抗药性是一个重要问题。RB和p53基因缺失在对阉割产生耐药性的前列腺癌中很常见,但它们很难成为药理靶点。为了全面鉴定导致恩杂鲁胺反应的基因缺失事件,我们在LNCaP前列腺癌细胞中进行了全基因组CRISPR基因敲除筛选。这揭示了与抗药性有关的新基因,而这些基因在很大程度上尚未得到研究。赋予恩杂鲁胺敏感性的基因缺失事件富集于与干细胞和表观遗传调控相关的GSEA类别。我们将髓系干细胞因子HOXA9作为候选基因进行了研究,该基因的缺失会促进对恩杂鲁胺的敏感性。癌症基因组数据显示,HOXA9的过表达与晚期前列腺癌的不良预后和特征相关。在细胞培养中,HOXA9 缺失会使细胞对恩杂鲁胺敏感,而过表达则会导致恩杂鲁胺耐药。将HOXA9抑制剂DB818与恩杂鲁胺联合使用可产生协同作用。这证明了我们的 CRISPR 筛选数据在发现治疗恩杂鲁胺耐药前列腺癌的新方法方面的实用性。
本文章由计算机程序翻译,如有差异,请以英文原文为准。
求助全文
约1分钟内获得全文 求助全文
来源期刊
Molecular and Cellular Biology
Molecular and Cellular Biology 生物-生化与分子生物学
CiteScore
9.80
自引率
1.90%
发文量
120
审稿时长
1 months
期刊介绍: Molecular and Cellular Biology (MCB) showcases significant discoveries in cellular morphology and function, genome organization, regulation of genetic expression, morphogenesis, and somatic cell genetics. The journal also examines viral systems, publishing papers that emphasize their impact on the cell.
×
引用
GB/T 7714-2015
复制
MLA
复制
APA
复制
导出至
BibTeX EndNote RefMan NoteFirst NoteExpress
×
提示
您的信息不完整,为了账户安全,请先补充。
现在去补充
×
提示
您因"违规操作"
具体请查看互助需知
我知道了
×
提示
确定
请完成安全验证×
copy
已复制链接
快去分享给好友吧!
我知道了
右上角分享
点击右上角分享
0
联系我们:info@booksci.cn Book学术提供免费学术资源搜索服务,方便国内外学者检索中英文文献。致力于提供最便捷和优质的服务体验。 Copyright © 2023 布克学术 All rights reserved.
京ICP备2023020795号-1
ghs 京公网安备 11010802042870号
Book学术文献互助
Book学术文献互助群
群 号:604180095
Book学术官方微信