Investigating the Impact of IL-6 and CXCL8 on Neurodegeneration and Cognitive Decline in Alzheimer Disease.

IF 3.7 2区 医学 Q1 CLINICAL NEUROLOGY
Dongdong Jin, Min Zhang, Lei Shi, Hengfang Liu
{"title":"Investigating the Impact of IL-6 and CXCL8 on Neurodegeneration and Cognitive Decline in Alzheimer Disease.","authors":"Dongdong Jin, Min Zhang, Lei Shi, Hengfang Liu","doi":"10.1093/ijnp/pyae038","DOIUrl":null,"url":null,"abstract":"<p><strong>Background: </strong>Alzheimer disease (AD) is a progressive neurodegenerative disorder primarily affecting the elderly, characterized by severe cognitive impairment and memory loss. Emerging evidence suggests that neuroinflammation plays a significant role in AD pathogenesis, with cytokines like interleukin-6 (IL-6) and C-X-C motif chemokine ligand 8 (CXCL8) contributing to the disease progression.</p><p><strong>Methods: </strong>We utilized Gene Expression Omnibus datasets to identify IL-6 and CXCL8 as pivotal inflammatory markers in AD. In vitro experiments were conducted using SK-N-BE(2)-M17 and THP-1 cell lines treated with IL-6 and CXCL8 to model AD. Additionally, in vivo tests on Amyloid Precursor Protein/Presenilin 1 (APP/PS1) AD mouse models were performed to assess the impact of these cytokines on cognitive functions and brain pathology.</p><p><strong>Results: </strong>The results indicated a significant decrease in cell viability, increased apoptosis, and elevated inflammatory factor secretion following IL-6 and CXCL8 treatment in vitro. In vivo, AD mouse models treated with these cytokines exhibited exacerbated emotional distress, decreased social interaction, impaired cognitive functions, and increased amyloid protein deposition in neural tissues.</p><p><strong>Conclusions: </strong>The study highlights the detrimental effects of IL-6 and CXCL8 on neuronal health and cognitive functions in AD. These findings suggest that targeting these cytokines could offer potential therapeutic interventions for improving patient outcomes in Alzheimer disease.</p>","PeriodicalId":14134,"journal":{"name":"International Journal of Neuropsychopharmacology","volume":" ","pages":""},"PeriodicalIF":3.7000,"publicationDate":"2024-12-28","publicationTypes":"Journal Article","fieldsOfStudy":null,"isOpenAccess":false,"openAccessPdf":"https://www.ncbi.nlm.nih.gov/pmc/articles/PMC11781222/pdf/","citationCount":"0","resultStr":null,"platform":"Semanticscholar","paperid":null,"PeriodicalName":"International Journal of Neuropsychopharmacology","FirstCategoryId":"3","ListUrlMain":"https://doi.org/10.1093/ijnp/pyae038","RegionNum":2,"RegionCategory":"医学","ArticlePicture":[],"TitleCN":null,"AbstractTextCN":null,"PMCID":null,"EPubDate":"","PubModel":"","JCR":"Q1","JCRName":"CLINICAL NEUROLOGY","Score":null,"Total":0}
引用次数: 0

Abstract

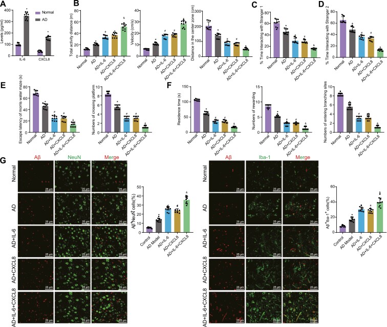
Background: Alzheimer disease (AD) is a progressive neurodegenerative disorder primarily affecting the elderly, characterized by severe cognitive impairment and memory loss. Emerging evidence suggests that neuroinflammation plays a significant role in AD pathogenesis, with cytokines like interleukin-6 (IL-6) and C-X-C motif chemokine ligand 8 (CXCL8) contributing to the disease progression.

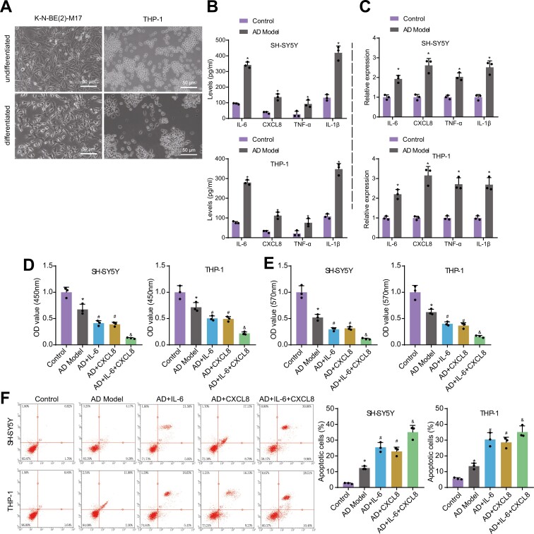
Methods: We utilized Gene Expression Omnibus datasets to identify IL-6 and CXCL8 as pivotal inflammatory markers in AD. In vitro experiments were conducted using SK-N-BE(2)-M17 and THP-1 cell lines treated with IL-6 and CXCL8 to model AD. Additionally, in vivo tests on Amyloid Precursor Protein/Presenilin 1 (APP/PS1) AD mouse models were performed to assess the impact of these cytokines on cognitive functions and brain pathology.

Results: The results indicated a significant decrease in cell viability, increased apoptosis, and elevated inflammatory factor secretion following IL-6 and CXCL8 treatment in vitro. In vivo, AD mouse models treated with these cytokines exhibited exacerbated emotional distress, decreased social interaction, impaired cognitive functions, and increased amyloid protein deposition in neural tissues.

Conclusions: The study highlights the detrimental effects of IL-6 and CXCL8 on neuronal health and cognitive functions in AD. These findings suggest that targeting these cytokines could offer potential therapeutic interventions for improving patient outcomes in Alzheimer disease.

Abstract Image

Abstract Image

Abstract Image

研究 IL-6 和 CXCL8 对阿尔茨海默病神经变性和认知能力下降的影响
背景:阿尔茨海默病(AD)是一种主要影响老年人的进行性神经退行性疾病,其特征是严重的认知障碍和记忆丧失。新的证据表明,神经炎症在阿尔茨海默病的发病机制中起着重要作用,白细胞介素-6(IL-6)和C-X-C motif趋化因子配体8(CXCL8)等细胞因子有助于疾病的进展:我们利用 GEO 数据集确定了 IL-6 和 CXCL8 作为 AD 的关键炎症标记物。体外实验使用经IL-6和CXCL8处理的SK-N-BE(2)-M17和THP-1细胞系来模拟AD。此外,还对淀粉样前体蛋白/Presenilin 1(APP/PS1)AD小鼠模型进行了体内试验,以评估这些细胞因子对认知功能和大脑病理学的影响:结果表明,体外处理 IL-6 和 CXCL8 后,细胞活力明显降低,凋亡增加,炎症因子分泌增加。在体内,用这些细胞因子处理的AD小鼠模型表现出情绪困扰加剧、社会交往减少、认知功能受损以及神经组织中淀粉样蛋白沉积增加:该研究强调了IL-6和CXCL8对AD患者神经元健康和认知功能的不利影响。这些研究结果表明,针对这些细胞因子可提供潜在的治疗干预,改善阿尔茨海默病患者的预后。
本文章由计算机程序翻译,如有差异,请以英文原文为准。
求助全文
约1分钟内获得全文 求助全文
来源期刊
CiteScore
8.40
自引率
2.10%
发文量
230
审稿时长
4-8 weeks
期刊介绍: The central focus of the journal is on research that advances understanding of existing and new neuropsychopharmacological agents including their mode of action and clinical application or provides insights into the biological basis of psychiatric disorders and thereby advances their pharmacological treatment. Such research may derive from the full spectrum of biological and psychological fields of inquiry encompassing classical and novel techniques in neuropsychopharmacology as well as strategies such as neuroimaging, genetics, psychoneuroendocrinology and neuropsychology.
×
引用
GB/T 7714-2015
复制
MLA
复制
APA
复制
导出至
BibTeX EndNote RefMan NoteFirst NoteExpress
×
提示
您的信息不完整,为了账户安全,请先补充。
现在去补充
×
提示
您因"违规操作"
具体请查看互助需知
我知道了
×
提示
确定
请完成安全验证×
copy
已复制链接
快去分享给好友吧!
我知道了
右上角分享
点击右上角分享
0
联系我们:info@booksci.cn Book学术提供免费学术资源搜索服务,方便国内外学者检索中英文文献。致力于提供最便捷和优质的服务体验。 Copyright © 2023 布克学术 All rights reserved.
京ICP备2023020795号-1
ghs 京公网安备 11010802042870号
Book学术文献互助
Book学术文献互助群
群 号:604180095
Book学术官方微信