Validation of the C-X-C chemokine receptor 3 (CXCR3) as a target for PET imaging of T cell activation.

IF 3.1 3区 医学 Q1 RADIOLOGY, NUCLEAR MEDICINE & MEDICAL IMAGING
Sebastian Martin, Lennard Wendlinger, Béatrice Zitti, Mehdi Hicham, Viktoriia Postupalenko, Léo Marx, Greta Giordano-Attianese, Elisabetta Cribioli, Melita Irving, Alexandra Litvinenko, Radmila Faizova, David Viertl, Margret Schottelius
{"title":"Validation of the C-X-C chemokine receptor 3 (CXCR3) as a target for PET imaging of T cell activation.","authors":"Sebastian Martin, Lennard Wendlinger, Béatrice Zitti, Mehdi Hicham, Viktoriia Postupalenko, Léo Marx, Greta Giordano-Attianese, Elisabetta Cribioli, Melita Irving, Alexandra Litvinenko, Radmila Faizova, David Viertl, Margret Schottelius","doi":"10.1186/s13550-024-01142-1","DOIUrl":null,"url":null,"abstract":"<p><strong>Purpose: </strong>CXCR3 is expressed on activated T cells and plays a crucial role in T-cell recruitment to the tumor microenvironment (TME) during cell-based and immune checkpoint inhibitor (ICI) immunotherapy. This study utilized a <sup>64</sup>Cu-labeled NOTA-α-CXCR3 antibody to assess CXCR3 expression in the TME and validate it as a potential T cell activation biomarker in vivo.</p><p><strong>Procedures: </strong>CXCR3<sup>+</sup> cells infiltrating MC38 tumors (B57BL/6 mice, untreated and treated with αPD-1/αCTLA-4 ICI) were quantified using fluorescence microscopy and flow cytometry. A commercial anti-mouse CXCR3 antibody (α-CXCR3) was site-specifically conjugated with 2,2,2-(1,4,7-triazacyclononane-1,4,7-triyl)triacetic acid (NOTA) and radiolabeled with <sup>64</sup>Cu. Saturation binding of [<sup>64</sup>Cu]Cu-NOTA-α-CXCR3 was investigated using CHO cells stably transfected with murine CXCR3. Biodistribution and PET imaging studies both at baseline and after 1 to 3 cycles of ICI, respectively, were carried out using different molar activities (10 GBq/µmol to 300 GBq/µmol) of [<sup>64</sup>Cu]Cu-NOTA-α-CXCR3.</p><p><strong>Results: </strong>Flow cytometry analysis at baseline confirmed the presence of CXCR3 + T-cells in MC38 tumors, which was significantly increased at day five after ICI (treated 33.8 ± 17.4 vs. control 8.8 ± 6.2 CD3<sup>+</sup>CXCR3<sup>+</sup> cells/mg). These results were qualitatively and quantitatively confirmed by immunofluorescence of tumor cryoslices. In vivo PET imaging of MC38 tumor bearing mice before, during and after ICI using [<sup>64</sup>Cu]Cu-NOTA-α-CXCR3 (Kd = 3.3 nM) revealed a strong dependence of CXCR3-specificity of tracer accumulation in secondary lymphoid organs on molar activity. At 300 GBq/µmol (1.5 µg of antibody/mouse), a specific signal was observed in lymph nodes (6.33 ± 1.25 control vs. 3.95 ± 1.23%IA/g blocking) and the spleen (6.04 ± 1.02 control vs. 3.84 ± 0.79%IA/g blocking) at 48 h p.i. Spleen-to-liver ratios indicated a time dependent systemic immune response showing a steady increase from 1.08 ± 0.19 (untreated control) to 1.54 ± 0.14 (three ICI cycles).</p><p><strong>Conclusions: </strong>This study demonstrates the feasibility of in vivo imaging of CXCR3 upregulation under immunotherapy using antibodies. However, high molar activities and low antibody doses are essential for sensitive detection in lymph nodes and spleen. Detecting therapy-induced changes in CXCR3<sup>+</sup> T cell numbers in tumors was challenging due to secondary antibody-related effects. Nonetheless, CXCR3 remains a promising target for imaging T cell activation, with anticipated improvements in sensitivity using alternative tracers with high affinities and favorable pharmacokinetics.</p>","PeriodicalId":11611,"journal":{"name":"EJNMMI Research","volume":"14 1","pages":"77"},"PeriodicalIF":3.1000,"publicationDate":"2024-08-28","publicationTypes":"Journal Article","fieldsOfStudy":null,"isOpenAccess":false,"openAccessPdf":"https://www.ncbi.nlm.nih.gov/pmc/articles/PMC11358572/pdf/","citationCount":"0","resultStr":null,"platform":"Semanticscholar","paperid":null,"PeriodicalName":"EJNMMI Research","FirstCategoryId":"3","ListUrlMain":"https://doi.org/10.1186/s13550-024-01142-1","RegionNum":3,"RegionCategory":"医学","ArticlePicture":[],"TitleCN":null,"AbstractTextCN":null,"PMCID":null,"EPubDate":"","PubModel":"","JCR":"Q1","JCRName":"RADIOLOGY, NUCLEAR MEDICINE & MEDICAL IMAGING","Score":null,"Total":0}
引用次数: 0

Abstract

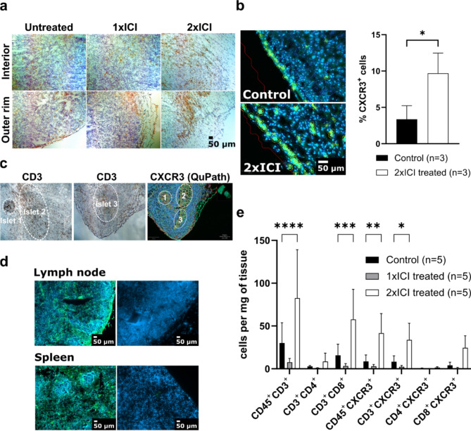
Purpose: CXCR3 is expressed on activated T cells and plays a crucial role in T-cell recruitment to the tumor microenvironment (TME) during cell-based and immune checkpoint inhibitor (ICI) immunotherapy. This study utilized a 64Cu-labeled NOTA-α-CXCR3 antibody to assess CXCR3 expression in the TME and validate it as a potential T cell activation biomarker in vivo.

Procedures: CXCR3+ cells infiltrating MC38 tumors (B57BL/6 mice, untreated and treated with αPD-1/αCTLA-4 ICI) were quantified using fluorescence microscopy and flow cytometry. A commercial anti-mouse CXCR3 antibody (α-CXCR3) was site-specifically conjugated with 2,2,2-(1,4,7-triazacyclononane-1,4,7-triyl)triacetic acid (NOTA) and radiolabeled with 64Cu. Saturation binding of [64Cu]Cu-NOTA-α-CXCR3 was investigated using CHO cells stably transfected with murine CXCR3. Biodistribution and PET imaging studies both at baseline and after 1 to 3 cycles of ICI, respectively, were carried out using different molar activities (10 GBq/µmol to 300 GBq/µmol) of [64Cu]Cu-NOTA-α-CXCR3.

Results: Flow cytometry analysis at baseline confirmed the presence of CXCR3 + T-cells in MC38 tumors, which was significantly increased at day five after ICI (treated 33.8 ± 17.4 vs. control 8.8 ± 6.2 CD3+CXCR3+ cells/mg). These results were qualitatively and quantitatively confirmed by immunofluorescence of tumor cryoslices. In vivo PET imaging of MC38 tumor bearing mice before, during and after ICI using [64Cu]Cu-NOTA-α-CXCR3 (Kd = 3.3 nM) revealed a strong dependence of CXCR3-specificity of tracer accumulation in secondary lymphoid organs on molar activity. At 300 GBq/µmol (1.5 µg of antibody/mouse), a specific signal was observed in lymph nodes (6.33 ± 1.25 control vs. 3.95 ± 1.23%IA/g blocking) and the spleen (6.04 ± 1.02 control vs. 3.84 ± 0.79%IA/g blocking) at 48 h p.i. Spleen-to-liver ratios indicated a time dependent systemic immune response showing a steady increase from 1.08 ± 0.19 (untreated control) to 1.54 ± 0.14 (three ICI cycles).

Conclusions: This study demonstrates the feasibility of in vivo imaging of CXCR3 upregulation under immunotherapy using antibodies. However, high molar activities and low antibody doses are essential for sensitive detection in lymph nodes and spleen. Detecting therapy-induced changes in CXCR3+ T cell numbers in tumors was challenging due to secondary antibody-related effects. Nonetheless, CXCR3 remains a promising target for imaging T cell activation, with anticipated improvements in sensitivity using alternative tracers with high affinities and favorable pharmacokinetics.

Abstract Image

Abstract Image

Abstract Image

将 C-X-C 趋化因子受体 3 (CXCR3) 鉴定为 T 细胞活化 PET 成像的靶点。
目的:CXCR3在活化的T细胞上表达,在基于细胞和免疫检查点抑制剂(ICI)的免疫疗法中,它在T细胞招募到肿瘤微环境(TME)中发挥着关键作用。本研究利用64Cu标记的NOTA-α-CXCR3抗体评估TME中CXCR3的表达,并将其验证为体内潜在的T细胞活化生物标记物:使用荧光显微镜和流式细胞术对浸润MC38肿瘤(B57BL/6小鼠,未经处理或经αPD-1/αCTLA-4 ICI处理)的CXCR3+细胞进行量化。商用抗小鼠 CXCR3 抗体(α-CXCR3)与 2,2,2-(1,4,7-三氮杂环壬烷-1,4,7-三基)三乙酸(NOTA)定点共轭,并用 64Cu 进行放射性标记。使用稳定转染小鼠 CXCR3 的 CHO 细胞研究了[64Cu]Cu-NOTA-α-CXCR3 的饱和结合。使用不同摩尔活度(10 GBq/µmol 至 300 GBq/µmol)的[64Cu]Cu-NOTA-α-CXCR3,分别在基线和 1 至 3 个 ICI 周期后进行了生物分布和 PET 成像研究:基线流式细胞术分析证实 MC38 肿瘤中存在 CXCR3 + T 细胞,ICI 后第 5 天,CXCR3 + T 细胞显著增加(治疗组为 33.8 ± 17.4,对照组为 8.8 ± 6.2 CD3+CXCR3 + 细胞/毫克)。肿瘤冷冻切片的免疫荧光定性和定量证实了这些结果。使用[64Cu]Cu-NOTA-α-CXCR3(Kd = 3.3 nM)对携带 MC38 肿瘤的小鼠在 ICI 之前、期间和之后进行的体内 PET 成像显示,CXCR3 特异性示踪剂在次级淋巴器官中的积累与摩尔活性密切相关。300 GBq/µmol(1.5 µg 抗体/小鼠)时,在淋巴结(6.33 ± 1.25 对照组 vs. 3.95 ± 1.23%IA/g 阻断组)和脾脏(6.04 ± 1.02 对照组 vs. 3.84 ± 0.79%IA/g 阻断组)观察到特异性信号。脾脏与肝脏的比率表明系统免疫反应与时间有关,从 1.08 ± 0.19(未处理对照组)稳步上升至 1.54 ± 0.14(三个 ICI 周期):这项研究证明了使用抗体对免疫疗法下的 CXCR3 上调进行体内成像的可行性。然而,要在淋巴结和脾脏中进行灵敏检测,高摩尔活性和低抗体剂量是必不可少的。由于二次抗体相关效应,检测治疗诱导的肿瘤中 CXCR3+ T 细胞数量变化具有挑战性。尽管如此,CXCR3 仍是 T 细胞活化成像的一个很有前景的靶点,使用具有高亲和力和良好药代动力学的替代示踪剂有望提高灵敏度。
本文章由计算机程序翻译,如有差异,请以英文原文为准。
求助全文
约1分钟内获得全文 求助全文
来源期刊
EJNMMI Research
EJNMMI Research RADIOLOGY, NUCLEAR MEDICINE & MEDICAL IMAGING&nb-
CiteScore
5.90
自引率
3.10%
发文量
72
审稿时长
13 weeks
期刊介绍: EJNMMI Research publishes new basic, translational and clinical research in the field of nuclear medicine and molecular imaging. Regular features include original research articles, rapid communication of preliminary data on innovative research, interesting case reports, editorials, and letters to the editor. Educational articles on basic sciences, fundamental aspects and controversy related to pre-clinical and clinical research or ethical aspects of research are also welcome. Timely reviews provide updates on current applications, issues in imaging research and translational aspects of nuclear medicine and molecular imaging technologies. The main emphasis is placed on the development of targeted imaging with radiopharmaceuticals within the broader context of molecular probes to enhance understanding and characterisation of the complex biological processes underlying disease and to develop, test and guide new treatment modalities, including radionuclide therapy.
×
引用
GB/T 7714-2015
复制
MLA
复制
APA
复制
导出至
BibTeX EndNote RefMan NoteFirst NoteExpress
×
提示
您的信息不完整,为了账户安全,请先补充。
现在去补充
×
提示
您因"违规操作"
具体请查看互助需知
我知道了
×
提示
确定
请完成安全验证×
copy
已复制链接
快去分享给好友吧!
我知道了
右上角分享
点击右上角分享
0
联系我们:info@booksci.cn Book学术提供免费学术资源搜索服务,方便国内外学者检索中英文文献。致力于提供最便捷和优质的服务体验。 Copyright © 2023 布克学术 All rights reserved.
京ICP备2023020795号-1
ghs 京公网安备 11010802042870号
Book学术文献互助
Book学术文献互助群
群 号:604180095
Book学术官方微信