β-TrCP-Mediated Proteolysis of Mis18β Prevents Mislocalization of CENP-A and Chromosomal Instability.

IF 2.7 2区 生物学 Q2 BIOCHEMISTRY & MOLECULAR BIOLOGY
Molecular and Cellular Biology Pub Date : 2024-01-01 Epub Date: 2024-08-13 DOI:10.1080/10985549.2024.2382445
Subhash Chandra Sethi, Roshan Lal Shrestha, Vinutha Balachandra, Geetha Durairaj, Wei-Chun Au, Michael Nirula, Tatiana S Karpova, Peter Kaiser, Munira A Basrai
{"title":"β-TrCP-Mediated Proteolysis of Mis18β Prevents Mislocalization of CENP-A and Chromosomal Instability.","authors":"Subhash Chandra Sethi, Roshan Lal Shrestha, Vinutha Balachandra, Geetha Durairaj, Wei-Chun Au, Michael Nirula, Tatiana S Karpova, Peter Kaiser, Munira A Basrai","doi":"10.1080/10985549.2024.2382445","DOIUrl":null,"url":null,"abstract":"<p><p>Restricting the localization of evolutionarily conserved histone H3 variant CENP-A to the centromere is essential to prevent chromosomal instability (CIN), an important hallmark of cancers. Overexpressed CENP-A mislocalizes to non-centromeric regions and contributes to CIN in yeast, flies, and human cells. Centromeric localization of CENP-A is facilitated by the interaction of Mis18β with CENP-A specific chaperone HJURP. Cellular levels of Mis18β are regulated by β-transducin repeat containing protein (β-TrCP), an F-box protein of SCF (Skp1, Cullin, F-box) E3-ubiquitin ligase complex. Here, we show that defects in β-TrCP-mediated proteolysis of Mis18β contributes to the mislocalization of endogenous CENP-A and CIN in a triple-negative breast cancer (TNBC) cell line, MDA-MB-231. CENP-A mislocalization in β-TrCP depleted cells is dependent on high levels of Mis18β as depletion of Mis18β suppresses mislocalization of CENP-A in these cells. Consistent with these results, endogenous CENP-A is mislocalized in cells overexpressing Mis18β alone. In summary, our results show that β-TrCP-mediated degradation of Mis18β prevents mislocalization of CENP-A and CIN. We propose that deregulated expression of Mis18β may be one of the key mechanisms that contributes to chromosome segregation defects in cancers.</p>","PeriodicalId":18658,"journal":{"name":"Molecular and Cellular Biology","volume":" ","pages":"429-442"},"PeriodicalIF":2.7000,"publicationDate":"2024-01-01","publicationTypes":"Journal Article","fieldsOfStudy":null,"isOpenAccess":false,"openAccessPdf":"https://www.ncbi.nlm.nih.gov/pmc/articles/PMC11486186/pdf/","citationCount":"0","resultStr":null,"platform":"Semanticscholar","paperid":null,"PeriodicalName":"Molecular and Cellular Biology","FirstCategoryId":"99","ListUrlMain":"https://doi.org/10.1080/10985549.2024.2382445","RegionNum":2,"RegionCategory":"生物学","ArticlePicture":[],"TitleCN":null,"AbstractTextCN":null,"PMCID":null,"EPubDate":"2024/8/13 0:00:00","PubModel":"Epub","JCR":"Q2","JCRName":"BIOCHEMISTRY & MOLECULAR BIOLOGY","Score":null,"Total":0}
引用次数: 0

Abstract

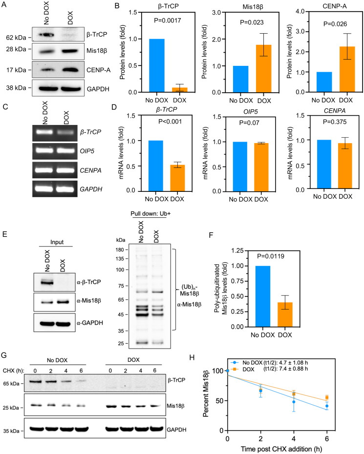
Restricting the localization of evolutionarily conserved histone H3 variant CENP-A to the centromere is essential to prevent chromosomal instability (CIN), an important hallmark of cancers. Overexpressed CENP-A mislocalizes to non-centromeric regions and contributes to CIN in yeast, flies, and human cells. Centromeric localization of CENP-A is facilitated by the interaction of Mis18β with CENP-A specific chaperone HJURP. Cellular levels of Mis18β are regulated by β-transducin repeat containing protein (β-TrCP), an F-box protein of SCF (Skp1, Cullin, F-box) E3-ubiquitin ligase complex. Here, we show that defects in β-TrCP-mediated proteolysis of Mis18β contributes to the mislocalization of endogenous CENP-A and CIN in a triple-negative breast cancer (TNBC) cell line, MDA-MB-231. CENP-A mislocalization in β-TrCP depleted cells is dependent on high levels of Mis18β as depletion of Mis18β suppresses mislocalization of CENP-A in these cells. Consistent with these results, endogenous CENP-A is mislocalized in cells overexpressing Mis18β alone. In summary, our results show that β-TrCP-mediated degradation of Mis18β prevents mislocalization of CENP-A and CIN. We propose that deregulated expression of Mis18β may be one of the key mechanisms that contributes to chromosome segregation defects in cancers.

Abstract Image

Abstract Image

Abstract Image

β-TrCP介导的Mis18β蛋白水解可防止CENP-A的错定位和染色体不稳定性。
限制进化保守组蛋白 H3 变体 CENP-A 在中心粒的定位对于防止染色体不稳定(CIN)至关重要,而染色体不稳定是癌症的一个重要特征。在酵母、苍蝇和人类细胞中,过量表达的 CENP-A 会错误定位到非中心粒区域并导致 CIN。Mis18β 与 CENP-A 特异伴侣 HJURP 的相互作用促进了 CENP-A 的中心粒定位。Mis18β的细胞水平受SCF(Skp1、Cullin、F-box)E3-泛素连接酶复合物的F-box蛋白--β-含转导蛋白重复序列蛋白(β-TrCP)的调节。在这里,我们发现β-TrCP介导的Mis18β蛋白水解缺陷导致了三阴性乳腺癌(TNBC)细胞系MDA-MB-231中内源性CENP-A和CIN的错定位。β-TrCP耗竭细胞中的CENP-A错定位依赖于高水平的Mis18β,因为耗竭Mis18β会抑制这些细胞中CENP-A的错定位。与这些结果一致的是,在单独过表达 Mis18β 的细胞中,内源性 CENP-A 被错误定位。总之,我们的研究结果表明,β-TrCP 介导的 Mis18β 降解可防止 CENP-A 和 CIN 的错定位。我们认为,Mis18β的表达失调可能是导致癌症中染色体分离缺陷的关键机制之一。
本文章由计算机程序翻译,如有差异,请以英文原文为准。
求助全文
约1分钟内获得全文 求助全文
来源期刊
Molecular and Cellular Biology
Molecular and Cellular Biology 生物-生化与分子生物学
CiteScore
9.80
自引率
1.90%
发文量
120
审稿时长
1 months
期刊介绍: Molecular and Cellular Biology (MCB) showcases significant discoveries in cellular morphology and function, genome organization, regulation of genetic expression, morphogenesis, and somatic cell genetics. The journal also examines viral systems, publishing papers that emphasize their impact on the cell.
×
引用
GB/T 7714-2015
复制
MLA
复制
APA
复制
导出至
BibTeX EndNote RefMan NoteFirst NoteExpress
×
提示
您的信息不完整,为了账户安全,请先补充。
现在去补充
×
提示
您因"违规操作"
具体请查看互助需知
我知道了
×
提示
确定
请完成安全验证×
copy
已复制链接
快去分享给好友吧!
我知道了
右上角分享
点击右上角分享
0
联系我们:info@booksci.cn Book学术提供免费学术资源搜索服务,方便国内外学者检索中英文文献。致力于提供最便捷和优质的服务体验。 Copyright © 2023 布克学术 All rights reserved.
京ICP备2023020795号-1
ghs 京公网安备 11010802042870号
Book学术文献互助
Book学术文献互助群
群 号:604180095
Book学术官方微信