Deep Learning-Based Identification of Tissue of Origin for Carcinomas of Unknown Primary Using MicroRNA Expression: Algorithm Development and Validation.

Ananya Raghu, Anisha Raghu, Jillian F Wise
{"title":"Deep Learning-Based Identification of Tissue of Origin for Carcinomas of Unknown Primary Using MicroRNA Expression: Algorithm Development and Validation.","authors":"Ananya Raghu, Anisha Raghu, Jillian F Wise","doi":"10.2196/56538","DOIUrl":null,"url":null,"abstract":"<p><strong>Background: </strong>Carcinoma of unknown primary (CUP) is a subset of metastatic cancers in which the primary tissue source of the cancer cells remains unidentified. CUP is the eighth most common malignancy worldwide, accounting for up to 5% of all malignancies. Representing an exceptionally aggressive metastatic cancer, the median survival is approximately 3 to 6 months. The tissue in which cancer arises plays a key role in our understanding of sensitivities to various forms of cell death. Thus, the lack of knowledge on the tissue of origin (TOO) makes it difficult to devise tailored and effective treatments for patients with CUP. Developing quick and clinically implementable methods to identify the TOO of the primary site is crucial in treating patients with CUP. Noncoding RNAs may hold potential for origin identification and provide a robust route to clinical implementation due to their resistance against chemical degradation.</p><p><strong>Objective: </strong>This study aims to investigate the potential of microRNAs, a subset of noncoding RNAs, as highly accurate biomarkers for detecting the TOO through data-driven, machine learning approaches for metastatic cancers.</p><p><strong>Methods: </strong>We used microRNA expression data from The Cancer Genome Atlas data set and assessed various machine learning approaches, from simple classifiers to deep learning approaches. As a test of our classifiers, we evaluated the accuracy on a separate set of 194 primary tumor samples from the Sequence Read Archive. We used permutation feature importance to determine the potential microRNA biomarkers and assessed them with principal component analysis and t-distributed stochastic neighbor embedding visualizations.</p><p><strong>Results: </strong>Our results show that it is possible to design robust classifiers to detect the TOO for metastatic samples on The Cancer Genome Atlas data set, with an accuracy of up to 97% (351/362), which may be used in situations of CUP. Our findings show that deep learning techniques enhance prediction accuracy. We progressed from an initial accuracy prediction of 62.5% (226/362) with decision trees to 93.2% (337/362) with logistic regression, finally achieving 97% (351/362) accuracy using deep learning on metastatic samples. On the Sequence Read Archive validation set, a lower accuracy of 41.2% (77/188) was achieved by the decision tree, while deep learning achieved a higher accuracy of 80.4% (151/188). Notably, our feature importance analysis showed the top 3 most important features for predicting TOO to be microRNA-10b, microRNA-205, and microRNA-196b, which aligns with previous work.</p><p><strong>Conclusions: </strong>Our findings highlight the potential of using machine learning techniques to devise accurate tests for detecting TOO for CUP. Since microRNAs are carried throughout the body via extracellular vesicles secreted from cells, they may serve as key biomarkers for liquid biopsy due to their presence in blood plasma. Our work serves as a foundation toward developing blood-based cancer detection tests based on the presence of microRNA.</p>","PeriodicalId":73552,"journal":{"name":"JMIR bioinformatics and biotechnology","volume":"5 ","pages":"e56538"},"PeriodicalIF":0.0000,"publicationDate":"2024-07-24","publicationTypes":"Journal Article","fieldsOfStudy":null,"isOpenAccess":false,"openAccessPdf":"https://www.ncbi.nlm.nih.gov/pmc/articles/PMC11306940/pdf/","citationCount":"0","resultStr":null,"platform":"Semanticscholar","paperid":null,"PeriodicalName":"JMIR bioinformatics and biotechnology","FirstCategoryId":"1085","ListUrlMain":"https://doi.org/10.2196/56538","RegionNum":0,"RegionCategory":null,"ArticlePicture":[],"TitleCN":null,"AbstractTextCN":null,"PMCID":null,"EPubDate":"","PubModel":"","JCR":"","JCRName":"","Score":null,"Total":0}
引用次数: 0

Abstract

Background: Carcinoma of unknown primary (CUP) is a subset of metastatic cancers in which the primary tissue source of the cancer cells remains unidentified. CUP is the eighth most common malignancy worldwide, accounting for up to 5% of all malignancies. Representing an exceptionally aggressive metastatic cancer, the median survival is approximately 3 to 6 months. The tissue in which cancer arises plays a key role in our understanding of sensitivities to various forms of cell death. Thus, the lack of knowledge on the tissue of origin (TOO) makes it difficult to devise tailored and effective treatments for patients with CUP. Developing quick and clinically implementable methods to identify the TOO of the primary site is crucial in treating patients with CUP. Noncoding RNAs may hold potential for origin identification and provide a robust route to clinical implementation due to their resistance against chemical degradation.

Objective: This study aims to investigate the potential of microRNAs, a subset of noncoding RNAs, as highly accurate biomarkers for detecting the TOO through data-driven, machine learning approaches for metastatic cancers.

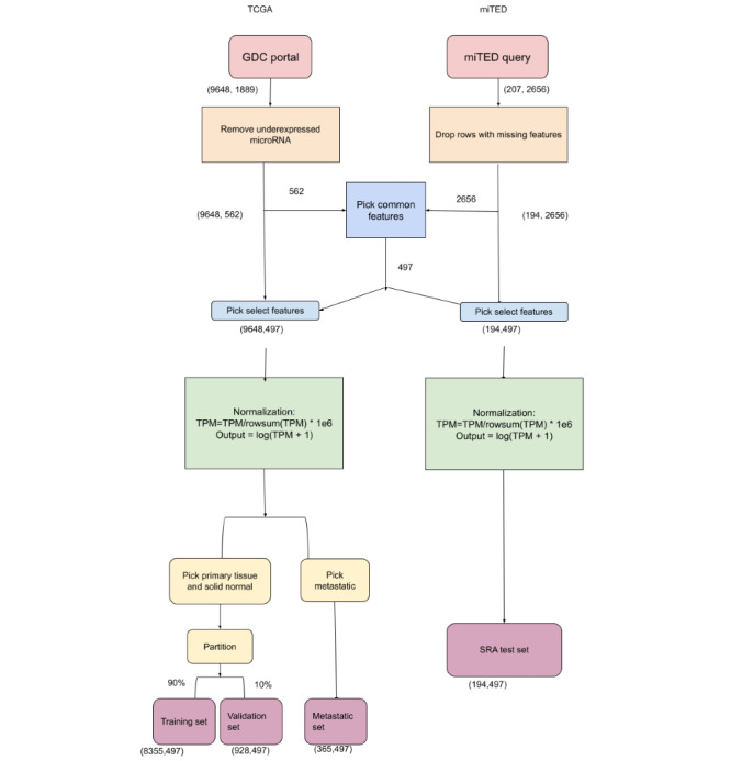
Methods: We used microRNA expression data from The Cancer Genome Atlas data set and assessed various machine learning approaches, from simple classifiers to deep learning approaches. As a test of our classifiers, we evaluated the accuracy on a separate set of 194 primary tumor samples from the Sequence Read Archive. We used permutation feature importance to determine the potential microRNA biomarkers and assessed them with principal component analysis and t-distributed stochastic neighbor embedding visualizations.

Results: Our results show that it is possible to design robust classifiers to detect the TOO for metastatic samples on The Cancer Genome Atlas data set, with an accuracy of up to 97% (351/362), which may be used in situations of CUP. Our findings show that deep learning techniques enhance prediction accuracy. We progressed from an initial accuracy prediction of 62.5% (226/362) with decision trees to 93.2% (337/362) with logistic regression, finally achieving 97% (351/362) accuracy using deep learning on metastatic samples. On the Sequence Read Archive validation set, a lower accuracy of 41.2% (77/188) was achieved by the decision tree, while deep learning achieved a higher accuracy of 80.4% (151/188). Notably, our feature importance analysis showed the top 3 most important features for predicting TOO to be microRNA-10b, microRNA-205, and microRNA-196b, which aligns with previous work.

Conclusions: Our findings highlight the potential of using machine learning techniques to devise accurate tests for detecting TOO for CUP. Since microRNAs are carried throughout the body via extracellular vesicles secreted from cells, they may serve as key biomarkers for liquid biopsy due to their presence in blood plasma. Our work serves as a foundation toward developing blood-based cancer detection tests based on the presence of microRNA.

Abstract Image

Abstract Image

Abstract Image

基于深度学习的不明原发癌组织来源鉴定(使用 MicroRNA 表达):算法开发与验证
背景:原发灶不明癌(CUP)是转移性癌症的一个分支,其中癌细胞的原发组织来源仍未确定。CUP 是全球第八大常见恶性肿瘤,占所有恶性肿瘤的 5%。银屑病是一种侵袭性极强的转移性癌症,中位生存期约为 3 到 6 个月。癌症发生的组织对我们了解各种细胞死亡形式的敏感性起着关键作用。因此,由于缺乏对原发组织(TOO)的了解,很难为银屑病患者设计出量身定制的有效治疗方法。开发快速、临床可实施的方法来确定原发部位的组织来源对治疗 CUP 患者至关重要。非编码 RNA 具有抗化学降解的特性,可为原发部位的鉴定提供潜力,并为临床应用提供可靠的途径:本研究旨在通过数据驱动的机器学习方法,研究非编码 RNA 子集 microRNA 作为高精度生物标记物的潜力,以检测转移性癌症的 TOO:我们使用了癌症基因组图谱数据集中的 microRNA 表达数据,并评估了从简单分类器到深度学习方法等各种机器学习方法。作为对分类器的测试,我们评估了来自序列读取档案的 194 个原发性肿瘤样本的准确性。我们使用置换特征重要性来确定潜在的 microRNA 生物标记物,并通过主成分分析和 t 分布随机邻接嵌入可视化对其进行评估:我们的结果表明,在癌症基因组图谱数据集上设计稳健的分类器检测转移样本的 TOO 是可能的,准确率高达 97%(351/362),可用于 CUP 的情况。我们的研究结果表明,深度学习技术提高了预测准确率。我们从最初使用决策树预测 62.5%(226/362)的准确率,到使用逻辑回归预测 93.2%(337/362)的准确率,最后在转移样本上使用深度学习达到了 97%(351/362)的准确率。在序列读取档案验证集上,决策树的准确率较低,为 41.2%(77/188),而深度学习的准确率较高,为 80.4%(151/188)。值得注意的是,我们的特征重要性分析表明,预测TOO最重要的前3个特征是microRNA-10b、microRNA-205和microRNA-196b,这与之前的研究结果一致:我们的研究结果凸显了使用机器学习技术设计准确检测 CUP TOO 的潜力。由于microRNA是通过细胞分泌的胞外囊泡携带到全身的,因此它们可以作为液体活检的关键生物标记物,因为它们存在于血浆中。我们的工作为开发基于血液的癌症检测试验奠定了基础。
本文章由计算机程序翻译,如有差异,请以英文原文为准。
求助全文
约1分钟内获得全文 求助全文
来源期刊
CiteScore
2.90
自引率
0.00%
发文量
0
×
引用
GB/T 7714-2015
复制
MLA
复制
APA
复制
导出至
BibTeX EndNote RefMan NoteFirst NoteExpress
×
提示
您的信息不完整,为了账户安全,请先补充。
现在去补充
×
提示
您因"违规操作"
具体请查看互助需知
我知道了
×
提示
确定
请完成安全验证×
copy
已复制链接
快去分享给好友吧!
我知道了
右上角分享
点击右上角分享
0
联系我们:info@booksci.cn Book学术提供免费学术资源搜索服务,方便国内外学者检索中英文文献。致力于提供最便捷和优质的服务体验。 Copyright © 2023 布克学术 All rights reserved.
京ICP备2023020795号-1
ghs 京公网安备 11010802042870号
Book学术文献互助
Book学术文献互助群
群 号:604180095
Book学术官方微信