Cost-Effectiveness of Dupilumab and Oral Janus Kinase Inhibitors for the Treatment of Moderate-to-Severe Atopic Dermatitis in Singapore.

IF 2.1 Q2 ECONOMICS
PharmacoEconomics Open Pub Date : 2024-11-01 Epub Date: 2024-07-13 DOI:10.1007/s41669-024-00507-5
Clarence Ong, Jamaica Briones, Zhi Zhen Lim, Nisha Suyien Chandran, Haur Yueh Lee, Benny Kaihui Li, Yik Weng Yew, Hwee-Lin Wee
{"title":"Cost-Effectiveness of Dupilumab and Oral Janus Kinase Inhibitors for the Treatment of Moderate-to-Severe Atopic Dermatitis in Singapore.","authors":"Clarence Ong, Jamaica Briones, Zhi Zhen Lim, Nisha Suyien Chandran, Haur Yueh Lee, Benny Kaihui Li, Yik Weng Yew, Hwee-Lin Wee","doi":"10.1007/s41669-024-00507-5","DOIUrl":null,"url":null,"abstract":"<p><strong>Background: </strong>Atopic dermatitis (AD) affects both adults and children, impacting their quality of life and productivity; however, traditional systemic treatments such as cyclosporine have limitations. Emerging novel systemic interventions, including monoclonal antibodies and Janus kinase (JAK) inhibitors, have been shown to improve patient outcomes.</p><p><strong>Objective: </strong>This study evaluates the cost-effectiveness of novel systemic interventions for moderate-to-severe AD in adults compared with the best supportive care (BSC) in Singapore.</p><p><strong>Methods: </strong>The economic evaluation used a hybrid model consisting of a decision tree and Markov model. Treatment responses at 16 weeks were based on a network meta-analysis that was developed specifically for this study. Long-term response, discontinuation rates, episodes of flares and treatment-emergent adverse events were obtained from key dupilumab, abrocitinib, baricitinib and upadacitinib trials. The study had a 5-year time horizon and considered the healthcare payer's perspective. Sensitivity and scenario analyses were performed as well.</p><p><strong>Results: </strong>Baricitinib 4 mg and 2 mg have the lowest incremental cost-effectiveness ratios, at Singapore dollars (S$) 60,730/quality-adjusted life-year (QALY) and S$66,842/QALY, respectively. Upadacitinib 30 mg offers the highest incremental QALY gain, while baricitinib 2 mg offers the least. The cost of the intervention drugs accounted for the highest proportion of the overall expenses (68-93%) for those in the maintenance state. Other influential factors within the model included (1) the incremental utility derived from intervention response; (2) the probability of achieving Eczema Area and Severity Index 75 (EASI-75) with BSC; and (3) the relative risk of achieving EASI-75 with the interventions. In a scenario where the cost of all drugs is matched to the lowest-priced drug, the top three cost-effectiveness interventions are dupilumab, upadacitinib 30 mg and abrocitinib 200 mg, respectively.</p><p><strong>Conclusion: </strong>The interventions are not found to be cost-effective at their existing prices when compared with BSC. Ideally, a composite score of treatment success and quality-of-life scores ought to be included, but such data were unavailable. Future research should consider conditional discontinuation data and long-term outcomes when such data become accessible.</p>","PeriodicalId":19770,"journal":{"name":"PharmacoEconomics Open","volume":" ","pages":"809-822"},"PeriodicalIF":2.1000,"publicationDate":"2024-11-01","publicationTypes":"Journal Article","fieldsOfStudy":null,"isOpenAccess":false,"openAccessPdf":"https://www.ncbi.nlm.nih.gov/pmc/articles/PMC11499508/pdf/","citationCount":"0","resultStr":null,"platform":"Semanticscholar","paperid":null,"PeriodicalName":"PharmacoEconomics Open","FirstCategoryId":"1085","ListUrlMain":"https://doi.org/10.1007/s41669-024-00507-5","RegionNum":0,"RegionCategory":null,"ArticlePicture":[],"TitleCN":null,"AbstractTextCN":null,"PMCID":null,"EPubDate":"2024/7/13 0:00:00","PubModel":"Epub","JCR":"Q2","JCRName":"ECONOMICS","Score":null,"Total":0}
引用次数: 0

Abstract

Background: Atopic dermatitis (AD) affects both adults and children, impacting their quality of life and productivity; however, traditional systemic treatments such as cyclosporine have limitations. Emerging novel systemic interventions, including monoclonal antibodies and Janus kinase (JAK) inhibitors, have been shown to improve patient outcomes.

Objective: This study evaluates the cost-effectiveness of novel systemic interventions for moderate-to-severe AD in adults compared with the best supportive care (BSC) in Singapore.

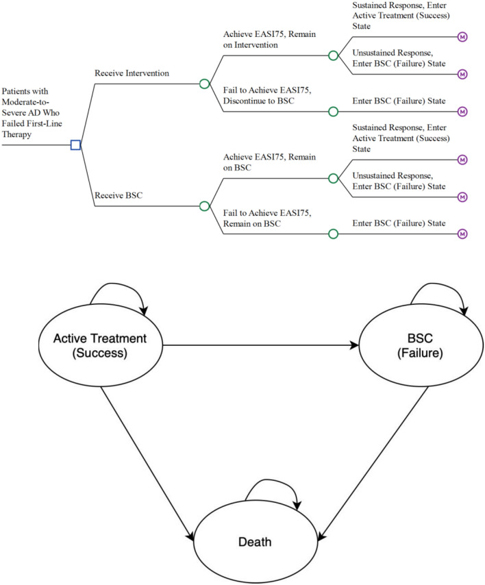
Methods: The economic evaluation used a hybrid model consisting of a decision tree and Markov model. Treatment responses at 16 weeks were based on a network meta-analysis that was developed specifically for this study. Long-term response, discontinuation rates, episodes of flares and treatment-emergent adverse events were obtained from key dupilumab, abrocitinib, baricitinib and upadacitinib trials. The study had a 5-year time horizon and considered the healthcare payer's perspective. Sensitivity and scenario analyses were performed as well.

Results: Baricitinib 4 mg and 2 mg have the lowest incremental cost-effectiveness ratios, at Singapore dollars (S$) 60,730/quality-adjusted life-year (QALY) and S$66,842/QALY, respectively. Upadacitinib 30 mg offers the highest incremental QALY gain, while baricitinib 2 mg offers the least. The cost of the intervention drugs accounted for the highest proportion of the overall expenses (68-93%) for those in the maintenance state. Other influential factors within the model included (1) the incremental utility derived from intervention response; (2) the probability of achieving Eczema Area and Severity Index 75 (EASI-75) with BSC; and (3) the relative risk of achieving EASI-75 with the interventions. In a scenario where the cost of all drugs is matched to the lowest-priced drug, the top three cost-effectiveness interventions are dupilumab, upadacitinib 30 mg and abrocitinib 200 mg, respectively.

Conclusion: The interventions are not found to be cost-effective at their existing prices when compared with BSC. Ideally, a composite score of treatment success and quality-of-life scores ought to be included, but such data were unavailable. Future research should consider conditional discontinuation data and long-term outcomes when such data become accessible.

Abstract Image

Abstract Image

新加坡治疗中重度特应性皮炎的杜匹单抗和口服 Janus 激酶抑制剂的成本效益。
背景:特应性皮炎(AD)对成人和儿童都有影响,影响他们的生活质量和工作效率;然而,环孢素等传统的系统治疗方法存在局限性。包括单克隆抗体和Janus激酶(JAK)抑制剂在内的新兴新型系统性干预措施已被证明可改善患者的治疗效果:本研究评估了在新加坡,与最佳支持治疗(BSC)相比,新型全身性干预治疗中重度成人 AD 的成本效益:经济评估采用了一个由决策树和马尔可夫模型组成的混合模型。16周时的治疗反应基于专门为本研究开发的网络荟萃分析。长期疗效、停药率、复发率和治疗引发的不良事件均来自杜必鲁单抗、阿昔替尼、巴利替尼和乌达替尼的主要试验。研究的时间跨度为 5 年,并考虑了医疗支付方的观点。研究还进行了敏感性分析和情景分析:巴利替尼 4 毫克和 2 毫克的增量成本效益比最低,分别为 60,730 新元/质量调整生命年和 66,842 新元/质量调整生命年。乌达替尼 30 毫克的增量 QALY 收益最高,而巴利昔替尼 2 毫克的增量 QALY 收益最低。对于处于维持治疗状态的患者来说,干预药物的成本占总支出的比例最高(68%-93%)。模型中的其他影响因素包括:(1)干预反应产生的增量效用;(2)使用 BSC 达到湿疹面积和严重程度指数 75(EASI-75)的概率;以及(3)使用干预达到 EASI-75 的相对风险。在所有药物的成本与价格最低的药物相匹配的情况下,成本效益排名前三的干预措施分别是dupilumab、upadacitinib 30 mg和abrocitinib 200 mg:结论:与 BSC 相比,这些干预措施在现有价格下具有成本效益。理想情况下,应包括治疗成功率和生活质量的综合评分,但目前尚无此类数据。未来的研究应考虑有条件的停药数据,并在获得此类数据后考虑长期疗效。
本文章由计算机程序翻译,如有差异,请以英文原文为准。
求助全文
约1分钟内获得全文 求助全文
来源期刊
CiteScore
3.50
自引率
0.00%
发文量
64
审稿时长
8 weeks
期刊介绍: PharmacoEconomics - Open focuses on applied research on the economic implications and health outcomes associated with drugs, devices and other healthcare interventions. The journal includes, but is not limited to, the following research areas:Economic analysis of healthcare interventionsHealth outcomes researchCost-of-illness studiesQuality-of-life studiesAdditional digital features (including animated abstracts, video abstracts, slide decks, audio slides, instructional videos, infographics, podcasts and animations) can be published with articles; these are designed to increase the visibility, readership and educational value of the journal’s content. In addition, articles published in PharmacoEconomics -Open may be accompanied by plain language summaries to assist readers who have some knowledge of, but not in-depth expertise in, the area to understand important medical advances.All manuscripts are subject to peer review by international experts. Letters to the Editor are welcomed and will be considered for publication.
×
引用
GB/T 7714-2015
复制
MLA
复制
APA
复制
导出至
BibTeX EndNote RefMan NoteFirst NoteExpress
×
提示
您的信息不完整,为了账户安全,请先补充。
现在去补充
×
提示
您因"违规操作"
具体请查看互助需知
我知道了
×
提示
确定
请完成安全验证×
copy
已复制链接
快去分享给好友吧!
我知道了
右上角分享
点击右上角分享
0
联系我们:info@booksci.cn Book学术提供免费学术资源搜索服务,方便国内外学者检索中英文文献。致力于提供最便捷和优质的服务体验。 Copyright © 2023 布克学术 All rights reserved.
京ICP备2023020795号-1
ghs 京公网安备 11010802042870号
Book学术文献互助
Book学术文献互助群
群 号:604180095
Book学术官方微信