Inhibitory effect of miR-377 on the proliferative and invasive behaviors of prostate cancer cells through the modulation of MYC mRNA via its interaction with BCL-2/Bax, PTEN, and CDK4.

Q2 Biochemistry, Genetics and Molecular Biology
Genes and Cancer Pub Date : 2024-05-16 eCollection Date: 2024-01-01 DOI:10.18632/genesandcancer.236
Yasamin Azimi, Sara Hajibabaei, Ghazal Azimi, Fatemeh Rahimi-Jamnani, Masoumeh Azizi
{"title":"Inhibitory effect of miR-377 on the proliferative and invasive behaviors of prostate cancer cells through the modulation of MYC mRNA via its interaction with BCL-2/Bax, PTEN, and CDK4.","authors":"Yasamin Azimi, Sara Hajibabaei, Ghazal Azimi, Fatemeh Rahimi-Jamnani, Masoumeh Azizi","doi":"10.18632/genesandcancer.236","DOIUrl":null,"url":null,"abstract":"<p><p>The MYC gene is a regulatory and proto-oncogenic gene that is overexpressed in the majority of prostate cancers (PCa). Numerous studies have indicated that aberrant expression of microRNAs is involved in the initiation and progression of prostate cancer. In this investigation, we assessed the impact of miR-377 on MYC through luciferase assay. Real-time PCR was employed to determine whether miR-377 could reduce the levels of MYC mRNA in transfected PCa cell lines (PC-3 and DU145) and change in the mRNA levels of BCL-2/Bax, PTEN, and CDK4 as a consequence of MYC downregulation. Moreover, we analyzed the effects of miR-377 on apoptosis, proliferation, cell cycle, and wound healing. Our findings demonstrate that miR-377 effectively targets MYC mRNA, as confirmed by luciferase assay and Real-time PCR. We observed a significant reduction in BCL-2 and CDK4 expression, along with an increase in Bax and PTEN, in prostate cancer cell lines upon MYC suppression. Additionally, elevated levels of miR-377 in PCa cell lines induced apoptosis, inhibited proliferation and migration, and arrested the cell cycle. Taken together, these results unveil the inhibitory role of miR-377 in MYC function within PCa, thereby suggesting its potential as a therapeutic target for the treatment of this malignancy.</p>","PeriodicalId":38987,"journal":{"name":"Genes and Cancer","volume":"15 ","pages":"28-40"},"PeriodicalIF":0.0000,"publicationDate":"2024-05-16","publicationTypes":"Journal Article","fieldsOfStudy":null,"isOpenAccess":false,"openAccessPdf":"https://www.ncbi.nlm.nih.gov/pmc/articles/PMC11098572/pdf/","citationCount":"0","resultStr":null,"platform":"Semanticscholar","paperid":null,"PeriodicalName":"Genes and Cancer","FirstCategoryId":"1085","ListUrlMain":"https://doi.org/10.18632/genesandcancer.236","RegionNum":0,"RegionCategory":null,"ArticlePicture":[],"TitleCN":null,"AbstractTextCN":null,"PMCID":null,"EPubDate":"2024/1/1 0:00:00","PubModel":"eCollection","JCR":"Q2","JCRName":"Biochemistry, Genetics and Molecular Biology","Score":null,"Total":0}
引用次数: 0

Abstract

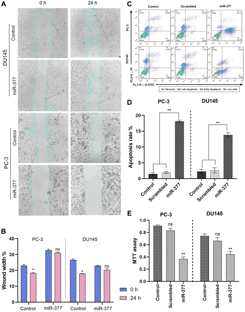
The MYC gene is a regulatory and proto-oncogenic gene that is overexpressed in the majority of prostate cancers (PCa). Numerous studies have indicated that aberrant expression of microRNAs is involved in the initiation and progression of prostate cancer. In this investigation, we assessed the impact of miR-377 on MYC through luciferase assay. Real-time PCR was employed to determine whether miR-377 could reduce the levels of MYC mRNA in transfected PCa cell lines (PC-3 and DU145) and change in the mRNA levels of BCL-2/Bax, PTEN, and CDK4 as a consequence of MYC downregulation. Moreover, we analyzed the effects of miR-377 on apoptosis, proliferation, cell cycle, and wound healing. Our findings demonstrate that miR-377 effectively targets MYC mRNA, as confirmed by luciferase assay and Real-time PCR. We observed a significant reduction in BCL-2 and CDK4 expression, along with an increase in Bax and PTEN, in prostate cancer cell lines upon MYC suppression. Additionally, elevated levels of miR-377 in PCa cell lines induced apoptosis, inhibited proliferation and migration, and arrested the cell cycle. Taken together, these results unveil the inhibitory role of miR-377 in MYC function within PCa, thereby suggesting its potential as a therapeutic target for the treatment of this malignancy.

Abstract Image

Abstract Image

Abstract Image

miR-377 通过与 BCL-2/Bax、PTEN 和 CDK4 相互作用调节 MYC mRNA,从而抑制前列腺癌细胞的增殖和侵袭行为。
MYC 基因是一种调控基因和原癌基因,在大多数前列腺癌(PCa)中都存在过表达。大量研究表明,microRNA 的异常表达与前列腺癌的发生和发展有关。在这项研究中,我们通过荧光素酶试验评估了 miR-377 对 MYC 的影响。我们采用实时 PCR 检测了 miR-377 是否能降低转染 PCa 细胞系(PC-3 和 DU145)中 MYC mRNA 的水平,以及 MYC 下调后 BCL-2/Bax、PTEN 和 CDK4 mRNA 水平的变化。此外,我们还分析了 miR-377 对细胞凋亡、增殖、细胞周期和伤口愈合的影响。我们的研究结果表明,miR-377 能有效靶向 MYC mRNA,这一点已通过荧光素酶检测和实时 PCR 得到证实。我们观察到,在抑制 MYC 后,前列腺癌细胞系中 BCL-2 和 CDK4 的表达明显减少,Bax 和 PTEN 的表达增加。此外,PCa 细胞系中 miR-377 水平的升高会诱导细胞凋亡,抑制细胞增殖和迁移,并阻滞细胞周期。综上所述,这些结果揭示了 miR-377 在 PCa 中对 MYC 功能的抑制作用,从而表明它有可能成为治疗这种恶性肿瘤的治疗靶点。
本文章由计算机程序翻译,如有差异,请以英文原文为准。
求助全文
约1分钟内获得全文 求助全文
来源期刊
Genes and Cancer
Genes and Cancer Biochemistry, Genetics and Molecular Biology-Genetics
CiteScore
3.90
自引率
0.00%
发文量
6
×
引用
GB/T 7714-2015
复制
MLA
复制
APA
复制
导出至
BibTeX EndNote RefMan NoteFirst NoteExpress
×
提示
您的信息不完整,为了账户安全,请先补充。
现在去补充
×
提示
您因"违规操作"
具体请查看互助需知
我知道了
×
提示
确定
请完成安全验证×
copy
已复制链接
快去分享给好友吧!
我知道了
右上角分享
点击右上角分享
0
联系我们:info@booksci.cn Book学术提供免费学术资源搜索服务,方便国内外学者检索中英文文献。致力于提供最便捷和优质的服务体验。 Copyright © 2023 布克学术 All rights reserved.
京ICP备2023020795号-1
ghs 京公网安备 11010802042870号
Book学术文献互助
Book学术文献互助群
群 号:604180095
Book学术官方微信