Cold Air Plasma Inhibiting Tumor-Like Biological Behavior of Rheumatoid Arthritis Fibroblast-Like Synovial Cells via G2/M Cell Cycle Arrest.

IF 1.7 Q3 RHEUMATOLOGY
Open Access Rheumatology-Research and Reviews Pub Date : 2024-05-14 eCollection Date: 2024-01-01 DOI:10.2147/OARRR.S438536
Le-Ying Ni, Cheng-Biao Ding, Ji-Min Deng, Zheng-Wei Wu, Yun Zhou
{"title":"Cold Air Plasma Inhibiting Tumor-Like Biological Behavior of Rheumatoid Arthritis Fibroblast-Like Synovial Cells via G2/M Cell Cycle Arrest.","authors":"Le-Ying Ni, Cheng-Biao Ding, Ji-Min Deng, Zheng-Wei Wu, Yun Zhou","doi":"10.2147/OARRR.S438536","DOIUrl":null,"url":null,"abstract":"<p><strong>Background: </strong>Rheumatoid arthritis fibroblast-like synovial cells (RA-FLS) have become the core effector cells for the progression of rheumatoid arthritis due to their \"tumor-like cell\" characteristics, such as being able to break free from growth restrictions caused by contact inhibition, promoting angiogenesis, invading surrounding tissues, and leading to uncontrolled synovial growth. In recent years, cold air plasma (CAP) has been widely recognized for its clear anticancer effect. Inspired by this, this study investigated the inhibitory effect of CAP on the tumor-like biological behavior of RA-FLS through in vitro experiments.</p><p><strong>Methods: </strong>Treatment of RA-FLS with CAP at different time doses (0s, 30s, 60s, 120s). 5-ethynyl-2'-deoxyuridine (EdU) proliferation assay was used to determine the cell viability. Analysis of cell migration and invasion was performed by wound-healing assay, transwell assay and immunofluorescent staining for f-actin, respectively. Flow cytometry technique was used for analysis of cell cycle and determination of reactive oxygen species (ROS). Hoechst staining was used for analysis of cell apoptosis. Protein expression was analyzed by Western blot analysis.</p><p><strong>Results: </strong>Molecular and cellular level mechanisms have revealed that CAP blocks RA-FLS in the G2/M phase by increasing intracellular reactive oxygen species (ROS), leading to increased apoptosis and significantly reduced migration and invasion ability of RA-FLS.</p><p><strong>Conclusion: </strong>Overall, CAP has significant anti proliferative, migratory, and invasive effects on RA-FLS. This study reveals a new targeted treatment strategy for RA.</p>","PeriodicalId":45545,"journal":{"name":"Open Access Rheumatology-Research and Reviews","volume":"16 ","pages":"75-85"},"PeriodicalIF":1.7000,"publicationDate":"2024-05-14","publicationTypes":"Journal Article","fieldsOfStudy":null,"isOpenAccess":false,"openAccessPdf":"https://www.ncbi.nlm.nih.gov/pmc/articles/PMC11096841/pdf/","citationCount":"0","resultStr":null,"platform":"Semanticscholar","paperid":null,"PeriodicalName":"Open Access Rheumatology-Research and Reviews","FirstCategoryId":"1085","ListUrlMain":"https://doi.org/10.2147/OARRR.S438536","RegionNum":0,"RegionCategory":null,"ArticlePicture":[],"TitleCN":null,"AbstractTextCN":null,"PMCID":null,"EPubDate":"2024/1/1 0:00:00","PubModel":"eCollection","JCR":"Q3","JCRName":"RHEUMATOLOGY","Score":null,"Total":0}
引用次数: 0

Abstract

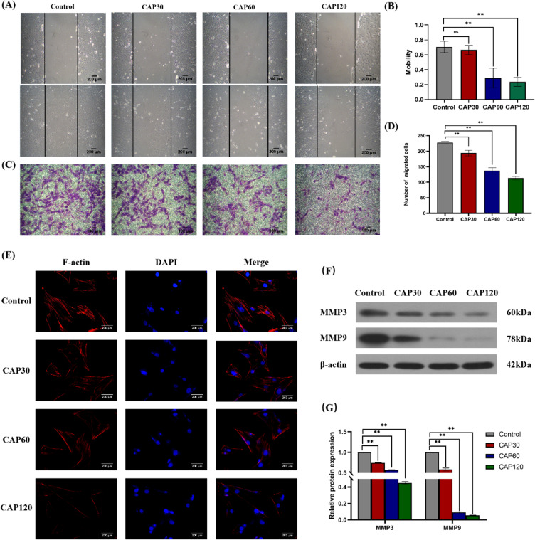
Background: Rheumatoid arthritis fibroblast-like synovial cells (RA-FLS) have become the core effector cells for the progression of rheumatoid arthritis due to their "tumor-like cell" characteristics, such as being able to break free from growth restrictions caused by contact inhibition, promoting angiogenesis, invading surrounding tissues, and leading to uncontrolled synovial growth. In recent years, cold air plasma (CAP) has been widely recognized for its clear anticancer effect. Inspired by this, this study investigated the inhibitory effect of CAP on the tumor-like biological behavior of RA-FLS through in vitro experiments.

Methods: Treatment of RA-FLS with CAP at different time doses (0s, 30s, 60s, 120s). 5-ethynyl-2'-deoxyuridine (EdU) proliferation assay was used to determine the cell viability. Analysis of cell migration and invasion was performed by wound-healing assay, transwell assay and immunofluorescent staining for f-actin, respectively. Flow cytometry technique was used for analysis of cell cycle and determination of reactive oxygen species (ROS). Hoechst staining was used for analysis of cell apoptosis. Protein expression was analyzed by Western blot analysis.

Results: Molecular and cellular level mechanisms have revealed that CAP blocks RA-FLS in the G2/M phase by increasing intracellular reactive oxygen species (ROS), leading to increased apoptosis and significantly reduced migration and invasion ability of RA-FLS.

Conclusion: Overall, CAP has significant anti proliferative, migratory, and invasive effects on RA-FLS. This study reveals a new targeted treatment strategy for RA.

Abstract Image

Abstract Image

Abstract Image

冷空气等离子体通过 G2/M 细胞周期停滞抑制类风湿性关节炎纤维母细胞样滑膜细胞的肿瘤生物学行为
背景:类风湿性关节炎纤维母细胞样滑膜细胞(RA-FLS)因其 "肿瘤样细胞 "的特性,如能够摆脱接触抑制引起的生长限制、促进血管生成、侵入周围组织并导致滑膜失控生长等,已成为类风湿性关节炎病情发展的核心效应细胞。近年来,冷空气等离子体(CAP)因其明显的抗癌效果而被广泛认可。受此启发,本研究通过体外实验研究了 CAP 对 RA-FLS 肿瘤样生物学行为的抑制作用:方法:用不同时间剂量(0s、30s、60s、120s)的 CAP 处理 RA-FLS。采用 5-乙炔基-2'-脱氧尿苷(EdU)增殖试验测定细胞活力。细胞迁移和侵袭分析分别通过伤口愈合试验、Transwell 试验和 f-actin 免疫荧光染色进行。流式细胞仪技术用于分析细胞周期和测定活性氧(ROS)。Hoechst 染色用于分析细胞凋亡。蛋白质表达通过 Western 印迹分析进行分析:结果:分子和细胞水平的机制显示,CAP通过增加细胞内活性氧(ROS)将RA-FLS阻滞在G2/M期,导致细胞凋亡增加,并显著降低了RA-FLS的迁移和侵袭能力:总之,CAP对RA-FLS具有明显的抗增殖、抗迁移和抗侵袭作用。这项研究揭示了一种新的RA靶向治疗策略。
本文章由计算机程序翻译,如有差异,请以英文原文为准。
求助全文
约1分钟内获得全文 求助全文
来源期刊
CiteScore
3.80
自引率
0.00%
发文量
34
审稿时长
16 weeks
×
引用
GB/T 7714-2015
复制
MLA
复制
APA
复制
导出至
BibTeX EndNote RefMan NoteFirst NoteExpress
×
提示
您的信息不完整,为了账户安全,请先补充。
现在去补充
×
提示
您因"违规操作"
具体请查看互助需知
我知道了
×
提示
确定
请完成安全验证×
copy
已复制链接
快去分享给好友吧!
我知道了
右上角分享
点击右上角分享
0
联系我们:info@booksci.cn Book学术提供免费学术资源搜索服务,方便国内外学者检索中英文文献。致力于提供最便捷和优质的服务体验。 Copyright © 2023 布克学术 All rights reserved.
京ICP备2023020795号-1
ghs 京公网安备 11010802042870号
Book学术文献互助
Book学术文献互助群
群 号:604180095
Book学术官方微信