An Integrated Framework for Analysis and Prediction of Impact of Single Nucleotide Polymorphism Associated with Human Diseases.

IF 1.5 4区 生物学 Q4 EVOLUTIONARY BIOLOGY
Evolutionary Bioinformatics Pub Date : 2024-05-10 eCollection Date: 2024-01-01 DOI:10.1177/11769343241249916
Syed Shah Muhammad, Muhammad Shoaib, Muhammad Tariq Pervez
{"title":"An Integrated Framework for Analysis and Prediction of Impact of Single Nucleotide Polymorphism Associated with Human Diseases.","authors":"Syed Shah Muhammad, Muhammad Shoaib, Muhammad Tariq Pervez","doi":"10.1177/11769343241249916","DOIUrl":null,"url":null,"abstract":"<p><p>Single nucleotide polymorphisms are most common type of genetic variation in human genome. Analyzing genetic variants can help us better understand the genetic basis of diseases and develop predictive models which are useful to identify individuals who are at increased risk for certain diseases. Several SNP analysis tools have already been developed. For running these tools, the user needs to collect data from various databases. Secondly, often researchers have to use multiple variant analysis tools for cross validating their results and increase confidence in their findings. Extracting data from multiple databases and running multiple tools at a time, increases complexity and time required for analysis. There are some web-based tools that integrate multiple genetic variant databases and provide variant annotations for a few tools. These approaches have some limitations such as retrieving annotation information, filtering common pathogenic variants. The proposed web-based tool, namely IPSNP: An Integrated Platform for Predicting Impact of SNPs is written in Django which is a python-based framework. It uses RESTful API of MyVariant.info to extract annotation information of variants associated with a given gene, rsID, HGVS format variants specified in a VCF file for 29 tools. The results are in the form of a CSV file of predictions (1) derived from the consensus decision, (2) a file having annotations for the variants associated with the given gene, (3) a file showing variants declared as pathogenic commonly by the selected tools, and (4) a CSV file containing chromosome coordinates based on GRCh37 and GRCh38 genome assemblies, rsIDs and proteomic data, so that users may use tools of their choice and avoiding manual parameter collection for each tool. IPSNP is a valuable resource for researchers and clinicians and it can help to save time and effort in discovering the novel disease-associated variants and the development of personalized treatments.</p>","PeriodicalId":50472,"journal":{"name":"Evolutionary Bioinformatics","volume":"20 ","pages":"11769343241249916"},"PeriodicalIF":1.5000,"publicationDate":"2024-05-10","publicationTypes":"Journal Article","fieldsOfStudy":null,"isOpenAccess":false,"openAccessPdf":"https://www.ncbi.nlm.nih.gov/pmc/articles/PMC11088291/pdf/","citationCount":"0","resultStr":null,"platform":"Semanticscholar","paperid":null,"PeriodicalName":"Evolutionary Bioinformatics","FirstCategoryId":"99","ListUrlMain":"https://doi.org/10.1177/11769343241249916","RegionNum":4,"RegionCategory":"生物学","ArticlePicture":[],"TitleCN":null,"AbstractTextCN":null,"PMCID":null,"EPubDate":"2024/1/1 0:00:00","PubModel":"eCollection","JCR":"Q4","JCRName":"EVOLUTIONARY BIOLOGY","Score":null,"Total":0}
引用次数: 0

Abstract

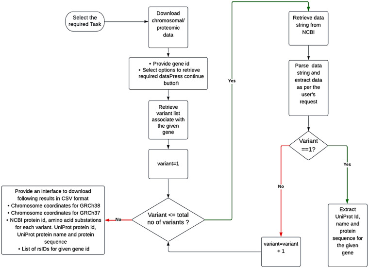
Single nucleotide polymorphisms are most common type of genetic variation in human genome. Analyzing genetic variants can help us better understand the genetic basis of diseases and develop predictive models which are useful to identify individuals who are at increased risk for certain diseases. Several SNP analysis tools have already been developed. For running these tools, the user needs to collect data from various databases. Secondly, often researchers have to use multiple variant analysis tools for cross validating their results and increase confidence in their findings. Extracting data from multiple databases and running multiple tools at a time, increases complexity and time required for analysis. There are some web-based tools that integrate multiple genetic variant databases and provide variant annotations for a few tools. These approaches have some limitations such as retrieving annotation information, filtering common pathogenic variants. The proposed web-based tool, namely IPSNP: An Integrated Platform for Predicting Impact of SNPs is written in Django which is a python-based framework. It uses RESTful API of MyVariant.info to extract annotation information of variants associated with a given gene, rsID, HGVS format variants specified in a VCF file for 29 tools. The results are in the form of a CSV file of predictions (1) derived from the consensus decision, (2) a file having annotations for the variants associated with the given gene, (3) a file showing variants declared as pathogenic commonly by the selected tools, and (4) a CSV file containing chromosome coordinates based on GRCh37 and GRCh38 genome assemblies, rsIDs and proteomic data, so that users may use tools of their choice and avoiding manual parameter collection for each tool. IPSNP is a valuable resource for researchers and clinicians and it can help to save time and effort in discovering the novel disease-associated variants and the development of personalized treatments.

Abstract Image

Abstract Image

Abstract Image

分析和预测与人类疾病相关的单核苷酸多态性影响的综合框架。
单核苷酸多态性是人类基因组中最常见的遗传变异类型。分析基因变异可以帮助我们更好地了解疾病的遗传基础,并开发出预测模型,用于识别某些疾病的高危人群。目前已经开发出几种 SNP 分析工具。要运行这些工具,用户需要从各种数据库中收集数据。其次,研究人员往往需要使用多种变异分析工具来交叉验证其结果,并增强对研究结果的信心。从多个数据库提取数据并同时运行多个工具,会增加分析的复杂性和所需时间。有一些基于网络的工具整合了多个基因变异数据库,并为一些工具提供变异注释。这些方法存在一些局限性,如检索注释信息、过滤常见致病变异等。拟议的基于网络的工具,即 "IPSNP:预测 SNPs 影响的集成平台",是用 Django(一个基于 python 的框架)编写的。它使用 MyVariant.info 的 RESTful API 提取与给定基因、rsID、VCF 文件中指定的 HGVS 格式变异相关的注释信息,可用于 29 种工具。结果以 CSV 文件的形式提供:(1) 根据共识决定得出的预测结果;(2) 与给定基因相关的变异注释文件;(3) 显示所选工具通常宣布为致病的变异的文件;(4) 基于 GRCh37 和 GRCh38 基因组组装、rsID 和蛋白质组数据,包含染色体坐标的 CSV 文件,这样用户就可以使用自己选择的工具,避免为每个工具手动收集参数。IPSNP 是研究人员和临床医生的宝贵资源,有助于节省发现新型疾病相关变异和开发个性化治疗方法的时间和精力。
本文章由计算机程序翻译,如有差异,请以英文原文为准。
求助全文
约1分钟内获得全文 求助全文
来源期刊
Evolutionary Bioinformatics
Evolutionary Bioinformatics 生物-进化生物学
CiteScore
4.20
自引率
0.00%
发文量
25
审稿时长
12 months
期刊介绍: Evolutionary Bioinformatics is an open access, peer reviewed international journal focusing on evolutionary bioinformatics. The journal aims to support understanding of organismal form and function through use of molecular, genetic, genomic and proteomic data by giving due consideration to its evolutionary context.
×
引用
GB/T 7714-2015
复制
MLA
复制
APA
复制
导出至
BibTeX EndNote RefMan NoteFirst NoteExpress
×
提示
您的信息不完整,为了账户安全,请先补充。
现在去补充
×
提示
您因"违规操作"
具体请查看互助需知
我知道了
×
提示
确定
请完成安全验证×
copy
已复制链接
快去分享给好友吧!
我知道了
右上角分享
点击右上角分享
0
联系我们:info@booksci.cn Book学术提供免费学术资源搜索服务,方便国内外学者检索中英文文献。致力于提供最便捷和优质的服务体验。 Copyright © 2023 布克学术 All rights reserved.
京ICP备2023020795号-1
ghs 京公网安备 11010802042870号
Book学术文献互助
Book学术文献互助群
群 号:604180095
Book学术官方微信