Enhancing Oral Hygiene in Children With Hearing Impairment: The Impact of Skit Video Interventions -A Randomized Controlled Trial.

IF 1.4 Q3 PEDIATRICS
Global Pediatric Health Pub Date : 2024-03-24 eCollection Date: 2024-01-01 DOI:10.1177/2333794X241240302
Maria Moin, Muhammad Mohsin Haider, Kulsoom Fatima Rizvi, Rabia Imtiaz, Afsheen Maqsood, Sara Altamash, Naseer Ahmed, Artak Heboyan
{"title":"Enhancing Oral Hygiene in Children With Hearing Impairment: The Impact of Skit Video Interventions -A Randomized Controlled Trial.","authors":"Maria Moin, Muhammad Mohsin Haider, Kulsoom Fatima Rizvi, Rabia Imtiaz, Afsheen Maqsood, Sara Altamash, Naseer Ahmed, Artak Heboyan","doi":"10.1177/2333794X241240302","DOIUrl":null,"url":null,"abstract":"<p><p><i>Aim</i>. This study aimed to assess the effectiveness of 3 interventions-skit video, pictorial, and sign language-in improving the oral hygiene of children with hearing impairment. <i>Materials and Methods</i>. Sixty children randomly divided into 3 groups: Skit video, Pictorial, and Sign language. The mean gingival and Oral Hygiene Index scores were recorded before and after interventions. A 1-way ANOVA was used for statistically significant difference between pre and post intervention scores. <i>Results</i>. A significant difference in mean oral hygiene and gingival index scores before and after interventions was found in Group A (<i>P</i> < .005). A statistically significant difference was also found between group A and B in inter group comparison of OHI and GI scores post intervention (<i>P</i> < .004). <i>Conclusion</i>. Skit video and pictorial intervention effectively improves oral health resulting in reduced mean oral hygiene and gingival scores.</p>","PeriodicalId":12576,"journal":{"name":"Global Pediatric Health","volume":"11 ","pages":"2333794X241240302"},"PeriodicalIF":1.4000,"publicationDate":"2024-03-24","publicationTypes":"Journal Article","fieldsOfStudy":null,"isOpenAccess":false,"openAccessPdf":"https://www.ncbi.nlm.nih.gov/pmc/articles/PMC10962031/pdf/","citationCount":"0","resultStr":null,"platform":"Semanticscholar","paperid":null,"PeriodicalName":"Global Pediatric Health","FirstCategoryId":"1085","ListUrlMain":"https://doi.org/10.1177/2333794X241240302","RegionNum":0,"RegionCategory":null,"ArticlePicture":[],"TitleCN":null,"AbstractTextCN":null,"PMCID":null,"EPubDate":"2024/1/1 0:00:00","PubModel":"eCollection","JCR":"Q3","JCRName":"PEDIATRICS","Score":null,"Total":0}
引用次数: 0

Abstract

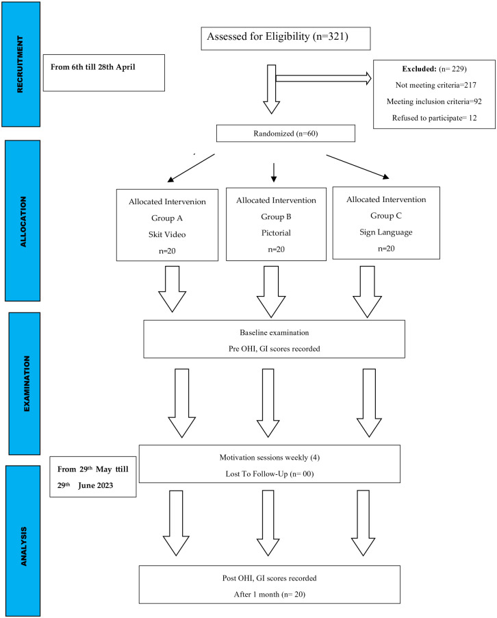
Aim. This study aimed to assess the effectiveness of 3 interventions-skit video, pictorial, and sign language-in improving the oral hygiene of children with hearing impairment. Materials and Methods. Sixty children randomly divided into 3 groups: Skit video, Pictorial, and Sign language. The mean gingival and Oral Hygiene Index scores were recorded before and after interventions. A 1-way ANOVA was used for statistically significant difference between pre and post intervention scores. Results. A significant difference in mean oral hygiene and gingival index scores before and after interventions was found in Group A (P < .005). A statistically significant difference was also found between group A and B in inter group comparison of OHI and GI scores post intervention (P < .004). Conclusion. Skit video and pictorial intervention effectively improves oral health resulting in reduced mean oral hygiene and gingival scores.

Abstract Image

Abstract Image

Abstract Image

加强听障儿童的口腔卫生:短剧视频干预的影响--随机对照试验》。
研究目的本研究旨在评估三项干预措施--短片视频、图画和手语--在改善听障儿童口腔卫生方面的效果。材料与方法。60 名儿童随机分为 3 组:短剧视频组、图画组和手语组。记录干预前后牙龈和口腔卫生指数的平均得分。采用单因素方差分析来确定干预前后得分之间的显著差异。结果显示A 组在干预前后的平均口腔卫生和牙龈指数得分有明显差异(P P 结论:A 组的平均口腔卫生和牙龈指数得分明显高于 B 组(P短剧视频和图片干预能有效改善口腔健康,从而降低口腔卫生和牙龈平均得分。
本文章由计算机程序翻译,如有差异,请以英文原文为准。
求助全文
约1分钟内获得全文 求助全文
来源期刊
Global Pediatric Health
Global Pediatric Health Nursing-Pediatrics
CiteScore
2.20
自引率
0.00%
发文量
105
审稿时长
12 weeks
×
引用
GB/T 7714-2015
复制
MLA
复制
APA
复制
导出至
BibTeX EndNote RefMan NoteFirst NoteExpress
×
提示
您的信息不完整,为了账户安全,请先补充。
现在去补充
×
提示
您因"违规操作"
具体请查看互助需知
我知道了
×
提示
确定
请完成安全验证×
copy
已复制链接
快去分享给好友吧!
我知道了
右上角分享
点击右上角分享
0
联系我们:info@booksci.cn Book学术提供免费学术资源搜索服务,方便国内外学者检索中英文文献。致力于提供最便捷和优质的服务体验。 Copyright © 2023 布克学术 All rights reserved.
京ICP备2023020795号-1
ghs 京公网安备 11010802042870号
Book学术文献互助
Book学术文献互助群
群 号:604180095
Book学术官方微信