ANP32e Binds Histone H2A.Z in a Cell Cycle-Dependent Manner and Regulates Its Protein Stability in the Cytoplasm.

IF 2.7 2区 生物学 Q2 BIOCHEMISTRY & MOLECULAR BIOLOGY
Molecular and Cellular Biology Pub Date : 2024-01-01 Epub Date: 2024-03-14 DOI:10.1080/10985549.2024.2319731
Yasmin Dijkwel, Gene Hart-Smith, Sebastian Kurscheid, David J Tremethick
{"title":"ANP32e Binds Histone H2A.Z in a Cell Cycle-Dependent Manner and Regulates Its Protein Stability in the Cytoplasm.","authors":"Yasmin Dijkwel, Gene Hart-Smith, Sebastian Kurscheid, David J Tremethick","doi":"10.1080/10985549.2024.2319731","DOIUrl":null,"url":null,"abstract":"<p><p>ANP32e, a chaperone of H2A.Z, is receiving increasing attention because of its association with cancer growth and progression. An unanswered question is whether ANP32e regulates H2A.Z dynamics during the cell cycle; this could have clear implications for the proliferation of cancer cells. We confirmed that ANP32e regulates the growth of human U2OS cancer cells and preferentially interacts with H2A.Z during the G1 phase of the cell cycle. Unexpectedly, ANP32e does not mediate the removal of H2A.Z from chromatin, is not a stable component of the p400 remodeling complex and is not strongly associated with chromatin. Instead, most ANP32e is in the cytoplasm. Here, ANP32e preferentially interacts with H2A.Z in the G1 phase in response to an increase in H2A.Z protein abundance and regulates its protein stability. This G1-specific interaction was also observed in the nucleoplasm but was unrelated to any change in H2A.Z abundance. These results challenge the idea that ANP32e regulates the abundance of H2A.Z in chromatin as part of a chromatin remodeling complex. We propose that ANP32e is a molecular chaperone that maintains the soluble pool of H2A.Z by regulating its protein stability and acting as a buffer in response to cell cycle-dependent changes in H2A.Z abundance.</p>","PeriodicalId":18658,"journal":{"name":"Molecular and Cellular Biology","volume":" ","pages":"72-85"},"PeriodicalIF":2.7000,"publicationDate":"2024-01-01","publicationTypes":"Journal Article","fieldsOfStudy":null,"isOpenAccess":false,"openAccessPdf":"https://www.ncbi.nlm.nih.gov/pmc/articles/PMC10950284/pdf/","citationCount":"0","resultStr":null,"platform":"Semanticscholar","paperid":null,"PeriodicalName":"Molecular and Cellular Biology","FirstCategoryId":"99","ListUrlMain":"https://doi.org/10.1080/10985549.2024.2319731","RegionNum":2,"RegionCategory":"生物学","ArticlePicture":[],"TitleCN":null,"AbstractTextCN":null,"PMCID":null,"EPubDate":"2024/3/14 0:00:00","PubModel":"Epub","JCR":"Q2","JCRName":"BIOCHEMISTRY & MOLECULAR BIOLOGY","Score":null,"Total":0}
引用次数: 0

Abstract

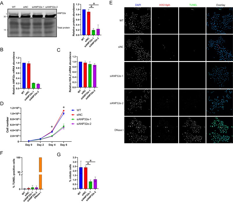
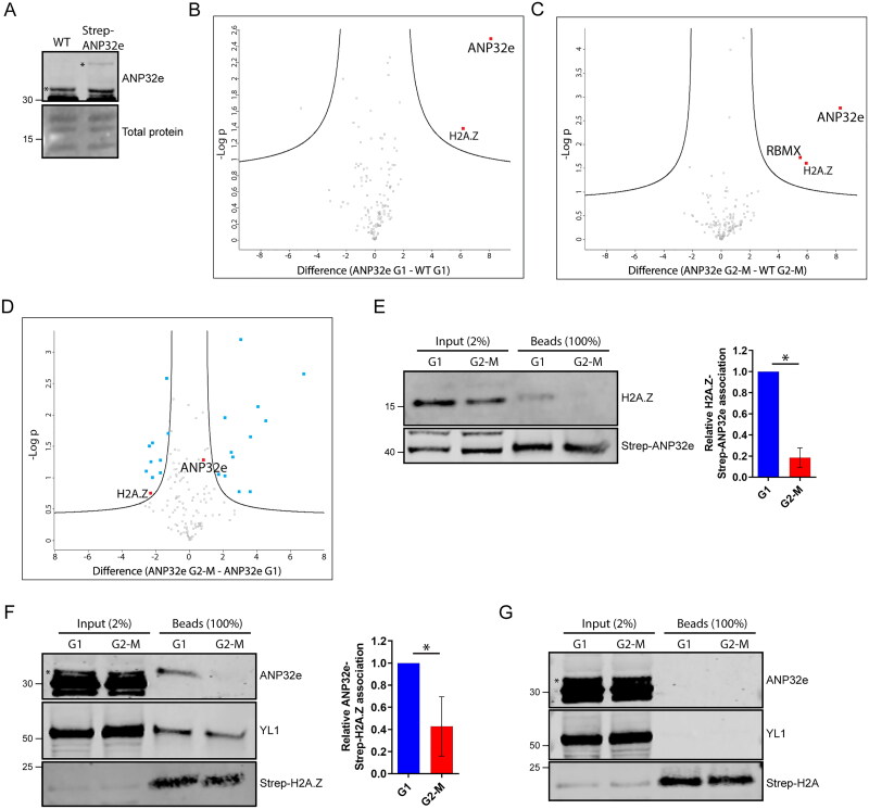
ANP32e, a chaperone of H2A.Z, is receiving increasing attention because of its association with cancer growth and progression. An unanswered question is whether ANP32e regulates H2A.Z dynamics during the cell cycle; this could have clear implications for the proliferation of cancer cells. We confirmed that ANP32e regulates the growth of human U2OS cancer cells and preferentially interacts with H2A.Z during the G1 phase of the cell cycle. Unexpectedly, ANP32e does not mediate the removal of H2A.Z from chromatin, is not a stable component of the p400 remodeling complex and is not strongly associated with chromatin. Instead, most ANP32e is in the cytoplasm. Here, ANP32e preferentially interacts with H2A.Z in the G1 phase in response to an increase in H2A.Z protein abundance and regulates its protein stability. This G1-specific interaction was also observed in the nucleoplasm but was unrelated to any change in H2A.Z abundance. These results challenge the idea that ANP32e regulates the abundance of H2A.Z in chromatin as part of a chromatin remodeling complex. We propose that ANP32e is a molecular chaperone that maintains the soluble pool of H2A.Z by regulating its protein stability and acting as a buffer in response to cell cycle-dependent changes in H2A.Z abundance.

Abstract Image

Abstract Image

Abstract Image

ANP32e 以细胞周期依赖性方式结合组蛋白 H2A.Z 并调节其在细胞质中的蛋白稳定性
ANP32e是H2A.Z的伴侣,由于它与癌症的生长和进展有关,因此正受到越来越多的关注。一个悬而未决的问题是,ANP32e 是否在细胞周期中调节 H2A.Z 的动态;这可能对癌细胞的增殖有明显的影响。我们证实,ANP32e能调控人类U2OS癌细胞的生长,并在细胞周期的G1阶段优先与H2A.Z相互作用。出乎意料的是,ANP32e并不介导H2A.Z从染色质中移除,不是p400重塑复合物的稳定成分,也不与染色质密切相关。相反,大多数 ANP32e 都在细胞质中。在这里,ANP32e 在 G1 阶段优先与 H2A.Z 相互作用,以应对 H2A.Z 蛋白丰度的增加,并调节其蛋白稳定性。在核质中也观察到了这种G1特异性相互作用,但与H2A.Z丰度的任何变化无关。这些结果对 ANP32e 作为染色质重塑复合物的一部分调节染色质中 H2A.Z 丰度的观点提出了质疑。我们认为 ANP32e 是一种分子伴侣,它通过调节 H2A.Z 蛋白的稳定性来维持 H2A.Z 的可溶性池,并在 H2A.Z 丰度随细胞周期变化时充当缓冲器。
本文章由计算机程序翻译,如有差异,请以英文原文为准。
求助全文
约1分钟内获得全文 求助全文
来源期刊
Molecular and Cellular Biology
Molecular and Cellular Biology 生物-生化与分子生物学
CiteScore
9.80
自引率
1.90%
发文量
120
审稿时长
1 months
期刊介绍: Molecular and Cellular Biology (MCB) showcases significant discoveries in cellular morphology and function, genome organization, regulation of genetic expression, morphogenesis, and somatic cell genetics. The journal also examines viral systems, publishing papers that emphasize their impact on the cell.
×
引用
GB/T 7714-2015
复制
MLA
复制
APA
复制
导出至
BibTeX EndNote RefMan NoteFirst NoteExpress
×
提示
您的信息不完整,为了账户安全,请先补充。
现在去补充
×
提示
您因"违规操作"
具体请查看互助需知
我知道了
×
提示
确定
请完成安全验证×
copy
已复制链接
快去分享给好友吧!
我知道了
右上角分享
点击右上角分享
0
联系我们:info@booksci.cn Book学术提供免费学术资源搜索服务,方便国内外学者检索中英文文献。致力于提供最便捷和优质的服务体验。 Copyright © 2023 布克学术 All rights reserved.
京ICP备2023020795号-1
ghs 京公网安备 11010802042870号
Book学术文献互助
Book学术文献互助群
群 号:604180095
Book学术官方微信