tRNAGlu-derived fragments from embryonic extracellular vesicles modulate bovine embryo hatching.

IF 6.5 Q1 AGRICULTURE, DAIRY & ANIMAL SCIENCE
Yuan Fan, Krishna Chaitanya Pavani, Katrien Smits, Ann Van Soom, Luc Peelman
{"title":"tRNA<sup>Glu</sup>-derived fragments from embryonic extracellular vesicles modulate bovine embryo hatching.","authors":"Yuan Fan, Krishna Chaitanya Pavani, Katrien Smits, Ann Van Soom, Luc Peelman","doi":"10.1186/s40104-024-00997-7","DOIUrl":null,"url":null,"abstract":"<p><p>Transfer RNA-derived small RNAs (tsRNAs) have been shown to be involved in early embryo development and repression of endogenous retroelements in embryos and stem cells. However, it is unknown whether tsRNAs also regulate embryo hatching. In this study, we mined the sequencing data of a previous experiment in which we demonstrated that the microRNA (miRNA) cargo of preimplantation embryonic extracellular vesicles (EVs) influences embryo development. We thus profiled the tsRNA cargo of EVs secreted by blastocysts and non-blastocysts. The majority of tsRNAs was identified as tRNA halves originating from the 5´ ends of tRNAs. Among the 148 differentially expressed tsRNAs, the 19 nt tRNA fragment (tRF) tDR-14:32-Glu-CTC-1 was found to be significantly up-regulated in EVs derived from non-blastocysts. RT-qPCR assays confirmed its significant up-regulation in non-blastocyst embryos and their conditioned medium compared to the blastocyst group (P < 0.05). Inhibition of tDR-14:32-Glu-CTC-1 by supplementing antagomirs to the conditioned medium improved embryo hatching (P < 0.05). Transcriptomic analysis of embryos treated with tDR-14:32-Glu-CTC-1 antagomirs further showed differential expression of genes that are associated with embryo hatching and implantation. In summary, tDR-14:32-Glu-CTC-1 is up-regulated in non-blastocyst embryos and their secretions, and inhibition of tDR-14:32-Glu-CTC-1 promotes embryo hatching, while influencing embryo implantation-related genes and pathways. These results indicate that embryonic EVs containing specific tRFs may regulate preimplantation embryo development.</p>","PeriodicalId":64067,"journal":{"name":"Journal of Animal Science and Biotechnology","volume":"15 1","pages":"23"},"PeriodicalIF":6.5000,"publicationDate":"2024-03-01","publicationTypes":"Journal Article","fieldsOfStudy":null,"isOpenAccess":false,"openAccessPdf":"https://www.ncbi.nlm.nih.gov/pmc/articles/PMC10905895/pdf/","citationCount":"0","resultStr":null,"platform":"Semanticscholar","paperid":null,"PeriodicalName":"Journal of Animal Science and Biotechnology","FirstCategoryId":"1089","ListUrlMain":"https://doi.org/10.1186/s40104-024-00997-7","RegionNum":0,"RegionCategory":null,"ArticlePicture":[],"TitleCN":null,"AbstractTextCN":null,"PMCID":null,"EPubDate":"","PubModel":"","JCR":"Q1","JCRName":"AGRICULTURE, DAIRY & ANIMAL SCIENCE","Score":null,"Total":0}
引用次数: 0

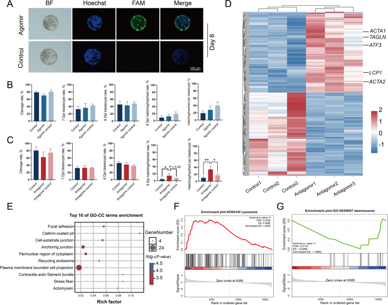
Abstract

Transfer RNA-derived small RNAs (tsRNAs) have been shown to be involved in early embryo development and repression of endogenous retroelements in embryos and stem cells. However, it is unknown whether tsRNAs also regulate embryo hatching. In this study, we mined the sequencing data of a previous experiment in which we demonstrated that the microRNA (miRNA) cargo of preimplantation embryonic extracellular vesicles (EVs) influences embryo development. We thus profiled the tsRNA cargo of EVs secreted by blastocysts and non-blastocysts. The majority of tsRNAs was identified as tRNA halves originating from the 5´ ends of tRNAs. Among the 148 differentially expressed tsRNAs, the 19 nt tRNA fragment (tRF) tDR-14:32-Glu-CTC-1 was found to be significantly up-regulated in EVs derived from non-blastocysts. RT-qPCR assays confirmed its significant up-regulation in non-blastocyst embryos and their conditioned medium compared to the blastocyst group (P < 0.05). Inhibition of tDR-14:32-Glu-CTC-1 by supplementing antagomirs to the conditioned medium improved embryo hatching (P < 0.05). Transcriptomic analysis of embryos treated with tDR-14:32-Glu-CTC-1 antagomirs further showed differential expression of genes that are associated with embryo hatching and implantation. In summary, tDR-14:32-Glu-CTC-1 is up-regulated in non-blastocyst embryos and their secretions, and inhibition of tDR-14:32-Glu-CTC-1 promotes embryo hatching, while influencing embryo implantation-related genes and pathways. These results indicate that embryonic EVs containing specific tRFs may regulate preimplantation embryo development.

Abstract Image

Abstract Image

来自胚胎细胞外囊泡的 tRNAGlu 衍生片段可调节牛胚胎孵化。
研究表明,转运核糖核酸衍生的小核糖核酸(tsRNA)参与早期胚胎发育,并抑制胚胎和干细胞中的内源性逆转录酶。然而,tsRNAs 是否也调控胚胎孵化尚不清楚。在本研究中,我们挖掘了之前一项实验的测序数据,在该实验中,我们证明了植入前胚胎胞外囊泡(EVs)中的微RNA(miRNA)货物会影响胚胎发育。因此,我们分析了囊胚和非囊胚分泌的 EVs 所携带的 tsRNA。大多数 tsRNA 被鉴定为源自 tRNA 5´ 端的半 tRNA。在 148 个差异表达的 tsRNA 中,19 nt tRNA 片段(tRF)tDR-14:32-Glu-CTC-1 被发现在非囊胚的 EVs 中显著上调。RT-qPCR 检测证实,与囊胚组相比,它在非囊胚胚胎及其条件培养基中明显上调(P
本文章由计算机程序翻译,如有差异,请以英文原文为准。
求助全文
约1分钟内获得全文 求助全文
来源期刊
CiteScore
10.30
自引率
0.00%
发文量
822
×
引用
GB/T 7714-2015
复制
MLA
复制
APA
复制
导出至
BibTeX EndNote RefMan NoteFirst NoteExpress
×
提示
您的信息不完整,为了账户安全,请先补充。
现在去补充
×
提示
您因"违规操作"
具体请查看互助需知
我知道了
×
提示
确定
请完成安全验证×
copy
已复制链接
快去分享给好友吧!
我知道了
右上角分享
点击右上角分享
0
联系我们:info@booksci.cn Book学术提供免费学术资源搜索服务,方便国内外学者检索中英文文献。致力于提供最便捷和优质的服务体验。 Copyright © 2023 布克学术 All rights reserved.
京ICP备2023020795号-1
ghs 京公网安备 11010802042870号
Book学术文献互助
Book学术文献互助群
群 号:604180095
Book学术官方微信