PPI Identification of Immune-Related Biomarkers in Esophageal Cancer on the Basis of Gene Co-Expression Network.

IF 1.5 4区 生物学 Q4 BIOTECHNOLOGY & APPLIED MICROBIOLOGY
Shengjia Chen, Hongfu Zeng, Aiping Zhang, Jinlan Lin, Kai Zhu
{"title":"PPI Identification of Immune-Related Biomarkers in Esophageal Cancer on the Basis of Gene Co-Expression Network.","authors":"Shengjia Chen, Hongfu Zeng, Aiping Zhang, Jinlan Lin, Kai Zhu","doi":"10.30498/ijb.2023.341601.3377","DOIUrl":null,"url":null,"abstract":"<p><strong>Background: </strong>The mortality rate of esophageal cancer is on the continuous increase. Fortunately, with the development of immunotherapy, the prognosis and survival rate of patients with esophageal cancer have been improved gradually.</p><p><strong>Objective: </strong>Immune markers have a crucial part in immunotherapy. Therefore, it is of great meaning to delve further into immune-related biomarkers of esophageal cancer for better treatment.</p><p><strong>Materials and methods: </strong>In this study, gene co-expression networks were established using weighted gene co-expression network analysis, thus forming gene modules with different clusters. The tumor immune microenvironment was assessed with the ESTIMATE algorithm.</p><p><strong>Results: </strong>Analysis of the module Eigen gene -immune score trait indicated that the black module was markedly associated with immune score, with the top 80 genes regarding correlation ranking as the candidate hub gene set. Enrichment analysis revealed that genes within the black module were primarily enriched in tumor immune-related functions. To mine the hub genes that were closely connected with immunity, protein-protein interaction networks were constructed by STRING for genes within the black module, and genes with the interaction score top10 were retained. They were intersected with hub genes to finally obtain four hub genes: <i>CCR5, LCP2, PTPRC</i> and <i>TYROBP</i>. The samples were divided into high- and low-expression groups by the median expression of hub gene, and survival analysis was performed in combination with clinical information. The results revealed that the high-expression groups of genes <i>LCP2</i> and <i>PTPRC</i> had a poor prognosis. TIMER immune cell infiltration analysis revealed that the expression levels of the 4 hub genes were positively correlated with immune cell infiltration and negatively correlated with tumor purity. In addition, these 4 hub genes were correlated with the expression of immune checkpoint genes <i>CTLA-4</i> and <i>PDCD1</i> positively. Gene set enrichment analysis enrichment analysis demonstrated that there were differences in tumor immunity and cancer-related pathways between high and low expression of 4 hub genes.</p><p><strong>Conclusion: </strong>Altogether, we identified four biomarkers that may have connection with tumor immunity, and speculated that these genes may influence patient prognosis by affecting pathways related to esophageal cancer immunity. This study will pave the way for the research of immune mechanisms of esophageal cancer and the analysis of patient's prognosis.</p>","PeriodicalId":14492,"journal":{"name":"Iranian Journal of Biotechnology","volume":"21 3","pages":"e3377"},"PeriodicalIF":1.5000,"publicationDate":"2023-07-01","publicationTypes":"Journal Article","fieldsOfStudy":null,"isOpenAccess":false,"openAccessPdf":"https://www.ncbi.nlm.nih.gov/pmc/articles/PMC10858357/pdf/","citationCount":"0","resultStr":null,"platform":"Semanticscholar","paperid":null,"PeriodicalName":"Iranian Journal of Biotechnology","FirstCategoryId":"5","ListUrlMain":"https://doi.org/10.30498/ijb.2023.341601.3377","RegionNum":4,"RegionCategory":"生物学","ArticlePicture":[],"TitleCN":null,"AbstractTextCN":null,"PMCID":null,"EPubDate":"","PubModel":"","JCR":"Q4","JCRName":"BIOTECHNOLOGY & APPLIED MICROBIOLOGY","Score":null,"Total":0}
引用次数: 0

Abstract

Background: The mortality rate of esophageal cancer is on the continuous increase. Fortunately, with the development of immunotherapy, the prognosis and survival rate of patients with esophageal cancer have been improved gradually.

Objective: Immune markers have a crucial part in immunotherapy. Therefore, it is of great meaning to delve further into immune-related biomarkers of esophageal cancer for better treatment.

Materials and methods: In this study, gene co-expression networks were established using weighted gene co-expression network analysis, thus forming gene modules with different clusters. The tumor immune microenvironment was assessed with the ESTIMATE algorithm.

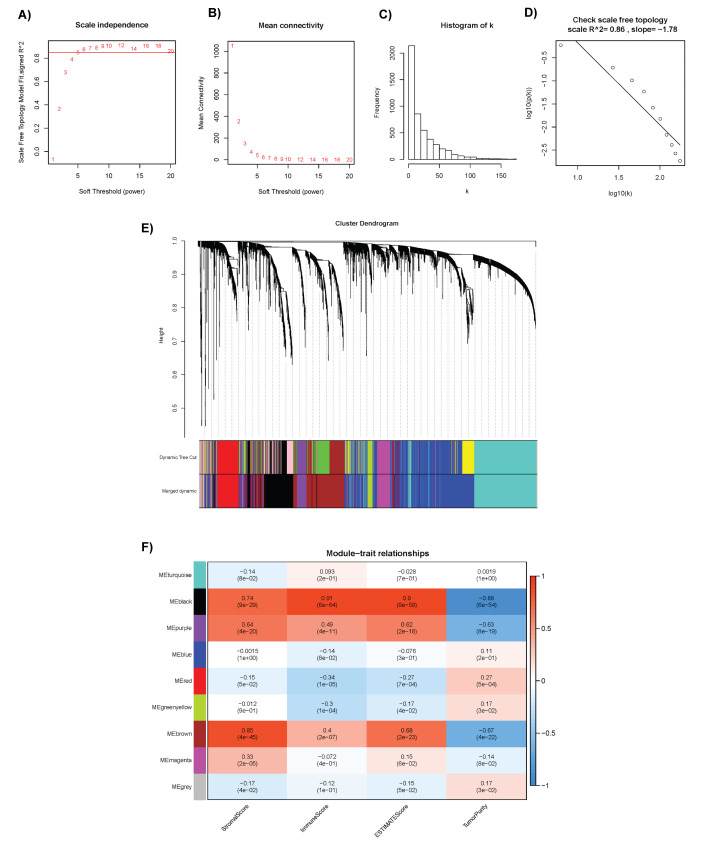
Results: Analysis of the module Eigen gene -immune score trait indicated that the black module was markedly associated with immune score, with the top 80 genes regarding correlation ranking as the candidate hub gene set. Enrichment analysis revealed that genes within the black module were primarily enriched in tumor immune-related functions. To mine the hub genes that were closely connected with immunity, protein-protein interaction networks were constructed by STRING for genes within the black module, and genes with the interaction score top10 were retained. They were intersected with hub genes to finally obtain four hub genes: CCR5, LCP2, PTPRC and TYROBP. The samples were divided into high- and low-expression groups by the median expression of hub gene, and survival analysis was performed in combination with clinical information. The results revealed that the high-expression groups of genes LCP2 and PTPRC had a poor prognosis. TIMER immune cell infiltration analysis revealed that the expression levels of the 4 hub genes were positively correlated with immune cell infiltration and negatively correlated with tumor purity. In addition, these 4 hub genes were correlated with the expression of immune checkpoint genes CTLA-4 and PDCD1 positively. Gene set enrichment analysis enrichment analysis demonstrated that there were differences in tumor immunity and cancer-related pathways between high and low expression of 4 hub genes.

Conclusion: Altogether, we identified four biomarkers that may have connection with tumor immunity, and speculated that these genes may influence patient prognosis by affecting pathways related to esophageal cancer immunity. This study will pave the way for the research of immune mechanisms of esophageal cancer and the analysis of patient's prognosis.

Abstract Image

Abstract Image

Abstract Image

基于基因共表达网络的食管癌免疫相关生物标记物的PPI鉴定
背景:食管癌的死亡率呈持续上升趋势。幸运的是,随着免疫疗法的发展,食管癌患者的预后和生存率逐渐得到改善:目的:免疫标记物在免疫治疗中起着至关重要的作用。材料与方法:本研究利用加权基因共表达网络分析建立基因共表达网络,从而形成不同聚类的基因模块。采用ESTIMATE算法对肿瘤免疫微环境进行评估:结果:对模块 Eigen 基因-免疫得分性状的分析表明,黑色模块与免疫得分明显相关,相关性排名前 80 位的基因为候选中心基因集。富集分析显示,黑色模块中的基因主要富集于肿瘤免疫相关功能。为了挖掘与免疫密切相关的枢纽基因,利用 STRING 对黑色模块内的基因构建了蛋白质-蛋白质相互作用网络,并保留了相互作用得分前 10 的基因。将它们与枢纽基因相交,最终得到四个枢纽基因:CCR5、LCP2、PTPRC 和 TYROBP。根据中枢基因的中位表达量将样本分为高表达组和低表达组,并结合临床信息进行生存分析。结果显示,基因 LCP2 和 PTPRC 的高表达组预后较差。TIMER免疫细胞浸润分析显示,4个中心基因的表达水平与免疫细胞浸润呈正相关,与肿瘤纯度呈负相关。此外,这4个中心基因还与免疫检查点基因CTLA-4和PDCD1的表达呈正相关。基因组富集分析富集分析表明,4个中心基因的高表达量和低表达量在肿瘤免疫和癌症相关通路中存在差异:总之,我们发现了4个可能与肿瘤免疫相关的生物标志物,并推测这些基因可能通过影响食管癌免疫相关通路来影响患者的预后。这项研究将为食管癌免疫机制的研究和患者预后分析铺平道路。
本文章由计算机程序翻译,如有差异,请以英文原文为准。
求助全文
约1分钟内获得全文 求助全文
来源期刊
Iranian Journal of Biotechnology
Iranian Journal of Biotechnology BIOTECHNOLOGY & APPLIED MICROBIOLOGY-
CiteScore
2.60
自引率
7.70%
发文量
20
期刊介绍: Iranian Journal of Biotechnology (IJB) is published quarterly by the National Institute of Genetic Engineering and Biotechnology. IJB publishes original scientific research papers in the broad area of Biotechnology such as, Agriculture, Animal and Marine Sciences, Basic Sciences, Bioinformatics, Biosafety and Bioethics, Environment, Industry and Mining and Medical Sciences.
×
引用
GB/T 7714-2015
复制
MLA
复制
APA
复制
导出至
BibTeX EndNote RefMan NoteFirst NoteExpress
×
提示
您的信息不完整,为了账户安全,请先补充。
现在去补充
×
提示
您因"违规操作"
具体请查看互助需知
我知道了
×
提示
确定
请完成安全验证×
copy
已复制链接
快去分享给好友吧!
我知道了
右上角分享
点击右上角分享
0
联系我们:info@booksci.cn Book学术提供免费学术资源搜索服务,方便国内外学者检索中英文文献。致力于提供最便捷和优质的服务体验。 Copyright © 2023 布克学术 All rights reserved.
京ICP备2023020795号-1
ghs 京公网安备 11010802042870号
Book学术文献互助
Book学术文献互助群
群 号:604180095
Book学术官方微信