A Comprehensive Review of the Key Characteristics of the Genus Mentha, Natural Compounds and Biotechnological Approaches for the Production of Secondary Metabolites.

IF 1.5 4区 生物学 Q4 BIOTECHNOLOGY & APPLIED MICROBIOLOGY
Shirin Yousefian, Fazileh Esmaeili, Tahmineh Lohrasebi
{"title":"A Comprehensive Review of the Key Characteristics of the Genus <i>Mentha</i>, Natural Compounds and Biotechnological Approaches for the Production of Secondary Metabolites.","authors":"Shirin Yousefian, Fazileh Esmaeili, Tahmineh Lohrasebi","doi":"10.30498/ijb.2023.380485.3605","DOIUrl":null,"url":null,"abstract":"<p><strong>Context: </strong>The genus <i>Mentha</i> is one of the most aromatic and well-known members of the Lamiaceae family. A wide range of bioactive compounds has been reported in mints. Regarding the high economic importance of <i>Mentha</i> plants due to the presence of valuable metabolites, the demand for their products is growing exponentially. Therefore, to supply such demand, new strategies should be adopted to improve the yield and medicinal quality of the products.</p><p><strong>Evidence acquisition: </strong>The current review is written based on scientific literature obtained from online databases, including Google Scholar, PubMed, Scopus, and Web of Science regarding the characteristic features of some species of the genus <i>Mentha</i>, their distribution and cultivation, main uses and benefits, phytochemical composition, biotechnological approaches for the production of secondary metabolites, and strategies for enhanced production of mints secondary metabolites.</p><p><strong>Results: </strong>In this article, we offer an overview of the key characteristics, natural compounds, biological properties, and medicinal uses of the genus <i>Mentha</i>. Current research describes biotechnological techniques such as <i>in vitro</i> culture methods for the production of high-value secondary metabolites. This review also highlights the strategies such as elicitation, genetic, and metabolic engineering to improve the secondary compounds production level in mint plants. Overall, it can be concluded that identifying the biosynthetic pathways, leading to the accumulation of pharmaceutically important bioactive compounds, has paved the way for developing highly productive mint plants with improved phytochemical profiles.</p>","PeriodicalId":14492,"journal":{"name":"Iranian Journal of Biotechnology","volume":"21 4","pages":"e3605"},"PeriodicalIF":1.5000,"publicationDate":"2023-10-01","publicationTypes":"Journal Article","fieldsOfStudy":null,"isOpenAccess":false,"openAccessPdf":"https://www.ncbi.nlm.nih.gov/pmc/articles/PMC10804064/pdf/","citationCount":"0","resultStr":null,"platform":"Semanticscholar","paperid":null,"PeriodicalName":"Iranian Journal of Biotechnology","FirstCategoryId":"5","ListUrlMain":"https://doi.org/10.30498/ijb.2023.380485.3605","RegionNum":4,"RegionCategory":"生物学","ArticlePicture":[],"TitleCN":null,"AbstractTextCN":null,"PMCID":null,"EPubDate":"","PubModel":"","JCR":"Q4","JCRName":"BIOTECHNOLOGY & APPLIED MICROBIOLOGY","Score":null,"Total":0}
引用次数: 0

Abstract

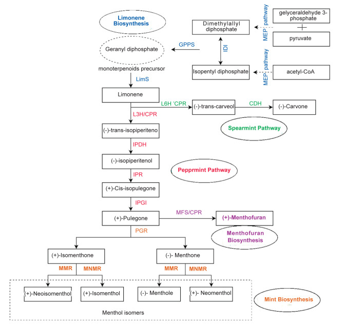
Context: The genus Mentha is one of the most aromatic and well-known members of the Lamiaceae family. A wide range of bioactive compounds has been reported in mints. Regarding the high economic importance of Mentha plants due to the presence of valuable metabolites, the demand for their products is growing exponentially. Therefore, to supply such demand, new strategies should be adopted to improve the yield and medicinal quality of the products.

Evidence acquisition: The current review is written based on scientific literature obtained from online databases, including Google Scholar, PubMed, Scopus, and Web of Science regarding the characteristic features of some species of the genus Mentha, their distribution and cultivation, main uses and benefits, phytochemical composition, biotechnological approaches for the production of secondary metabolites, and strategies for enhanced production of mints secondary metabolites.

Results: In this article, we offer an overview of the key characteristics, natural compounds, biological properties, and medicinal uses of the genus Mentha. Current research describes biotechnological techniques such as in vitro culture methods for the production of high-value secondary metabolites. This review also highlights the strategies such as elicitation, genetic, and metabolic engineering to improve the secondary compounds production level in mint plants. Overall, it can be concluded that identifying the biosynthetic pathways, leading to the accumulation of pharmaceutically important bioactive compounds, has paved the way for developing highly productive mint plants with improved phytochemical profiles.

Abstract Image

Abstract Image

Abstract Image

全面回顾薄荷属的主要特征、天然化合物和生产次级代谢物的生物技术方法。
背景:薄荷属是最芳香、最著名的唇形科植物之一。据报道,薄荷中含有多种生物活性化合物。由于薄荷植物含有宝贵的代谢物,因此具有很高的经济价值,对其产品的需求也在急剧增长。因此,为了满足这种需求,应采取新的战略来提高产品的产量和药用质量:本综述基于从 Google Scholar、PubMed、Scopus 和 Web of Science 等在线数据库中获取的科学文献,内容涉及薄荷属一些物种的特征、分布和栽培、主要用途和益处、植物化学成分、生产次生代谢物的生物技术方法以及提高薄荷次生代谢物产量的策略:本文概述了薄荷属植物的主要特征、天然化合物、生物特性和药用价值。目前的研究介绍了生产高价值次生代谢物的体外培养法等生物技术。本综述还重点介绍了提高薄荷植物次生化合物生产水平的诱导、遗传和代谢工程等策略。总之,可以得出这样的结论:确定生物合成途径,从而积累具有重要药用价值的生物活性化合物,为开发具有更好植物化学成分的高产薄荷植物铺平了道路。
本文章由计算机程序翻译,如有差异,请以英文原文为准。
求助全文
约1分钟内获得全文 求助全文
来源期刊
Iranian Journal of Biotechnology
Iranian Journal of Biotechnology BIOTECHNOLOGY & APPLIED MICROBIOLOGY-
CiteScore
2.60
自引率
7.70%
发文量
20
期刊介绍: Iranian Journal of Biotechnology (IJB) is published quarterly by the National Institute of Genetic Engineering and Biotechnology. IJB publishes original scientific research papers in the broad area of Biotechnology such as, Agriculture, Animal and Marine Sciences, Basic Sciences, Bioinformatics, Biosafety and Bioethics, Environment, Industry and Mining and Medical Sciences.
×
引用
GB/T 7714-2015
复制
MLA
复制
APA
复制
导出至
BibTeX EndNote RefMan NoteFirst NoteExpress
×
提示
您的信息不完整,为了账户安全,请先补充。
现在去补充
×
提示
您因"违规操作"
具体请查看互助需知
我知道了
×
提示
确定
请完成安全验证×
copy
已复制链接
快去分享给好友吧!
我知道了
右上角分享
点击右上角分享
0
联系我们:info@booksci.cn Book学术提供免费学术资源搜索服务,方便国内外学者检索中英文文献。致力于提供最便捷和优质的服务体验。 Copyright © 2023 布克学术 All rights reserved.
京ICP备2023020795号-1
ghs 京公网安备 11010802042870号
Book学术文献互助
Book学术文献互助群
群 号:604180095
Book学术官方微信