Oxidative stress-induced temporal activation of ERK1/2 phosphorylates coreceptor of Wnt/β-catenin for myofibroblast formation in human lens epithelial cells.

IF 1.4 3区 医学 Q4 BIOCHEMISTRY & MOLECULAR BIOLOGY
Molecular Vision Pub Date : 2023-10-20 eCollection Date: 2023-01-01
Zaoxia Guo, Xiaopan Ma, Xi Chen, Rui Xue Zhang, Hong Yan
{"title":"Oxidative stress-induced temporal activation of ERK1/2 phosphorylates coreceptor of Wnt/β-catenin for myofibroblast formation in human lens epithelial cells.","authors":"Zaoxia Guo, Xiaopan Ma, Xi Chen, Rui Xue Zhang, Hong Yan","doi":"","DOIUrl":null,"url":null,"abstract":"<p><strong>Purpose: </strong>Posterior capsular opacification (PCO) is the most common complication postcataract surgery, and its underlying mechanisms involve epithelial-mesenchymal transition (EMT) of remnant lens epithelial cells (LECs) in response to drastic changes in stimuli in the intraocular environment, such as oxidative stress and growth factors. Wnt/β-catenin signaling is a major pathway mediating oxidative stress-induced EMT in LECs, but its interplay with other transduction pathways remains little known in the development of PCO. ERK1/2 signaling is the downstream component of a phosphorelay pathway in response to extracellular stimuli (e.g., reactive oxygen species), and its activation regulates multiple cellular processes, including proliferation and EMT. Thus, this study aimed to investigate how ERK1/2 signaling and Wnt/β-catenin pathway crosstalk in oxidative stress-induced EMT in LECs.</p><p><strong>Methods: </strong>Hydrogen peroxide (H<sub>2</sub>O<sub>2</sub>) at 50 μM treatment for 48 h was used to establish a moderate oxidative stress-induced EMT model in LECs. ERK1/2 signaling was inhibited using MEK1/2 inhibitor U0126 at 20 μM. Western blotting was used to quantify protein expression of various biomarkers of EMT and phosphorylated components in ERK1/2 and Wnt/β-catenin signaling. LEC proliferation was determined using an EdU staining assay and expression of proliferating cellular nuclear antigen (PCNA). Subcellular localization of biomarker proteins was visualized with immunofluorescent staining.</p><p><strong>Results: </strong>Under the moderate level of H<sub>2</sub>O<sub>2</sub>-induced EMT in LECs, ERK1/2 signaling was activated, as evidenced by a marked increase in the ratio of phosphorylated ERK1/2 to total ERK1/2 at early (i.e., 5-15 min) and late time points (i.e., 12 h); the canonical Wnt/β-catenin pathway was activated by H<sub>2</sub>O<sub>2</sub> at 48 h. LECs exposed to H<sub>2</sub>O<sub>2</sub> exhibited hyperproliferation and EMT; however, these were restored by inhibition of ERK1/2 signaling demonstrated by reduced DNA synthesis and PCNA expression for cellular proliferation and altered expression of various EMT protein markers, including E-cadherin, α-SMA, and vimentin. More importantly, inhibition of ERK1/2 signaling reduced β-catenin accumulation in the activated Wnt/β-catenin signaling cascade. Specifically, there was significant downregulation in the phosphorylation level of LRP6 at Ser 1490 and GSK-3β at Ser 9, the key coreceptor of Wnt and regulator of β-catenin, respectively.</p><p><strong>Conclusions: </strong>ERK1/2 signaling plays a crucial role in the moderate level of oxidative stress-induced EMT in LECs. Pharmacologically blocking ERK1/2 signaling significantly inhibited LEC proliferation and EMT. Mechanistically, ERK1/2 signaling regulated Wnt/β-catenin cascade by phosphorylating Wnt coreceptor LRP6 at Ser 1490 in the plasma membrane. These results shed light on a potential molecular switch of ERK1/2 and Wnt/β-catenin crosstalk underlying the development of PCO.</p>","PeriodicalId":18866,"journal":{"name":"Molecular Vision","volume":"29 ","pages":"206-216"},"PeriodicalIF":1.4000,"publicationDate":"2023-10-20","publicationTypes":"Journal Article","fieldsOfStudy":null,"isOpenAccess":false,"openAccessPdf":"https://www.ncbi.nlm.nih.gov/pmc/articles/PMC10784218/pdf/","citationCount":"0","resultStr":null,"platform":"Semanticscholar","paperid":null,"PeriodicalName":"Molecular Vision","FirstCategoryId":"3","ListUrlMain":"","RegionNum":3,"RegionCategory":"医学","ArticlePicture":[],"TitleCN":null,"AbstractTextCN":null,"PMCID":null,"EPubDate":"2023/1/1 0:00:00","PubModel":"eCollection","JCR":"Q4","JCRName":"BIOCHEMISTRY & MOLECULAR BIOLOGY","Score":null,"Total":0}
引用次数: 0

Abstract

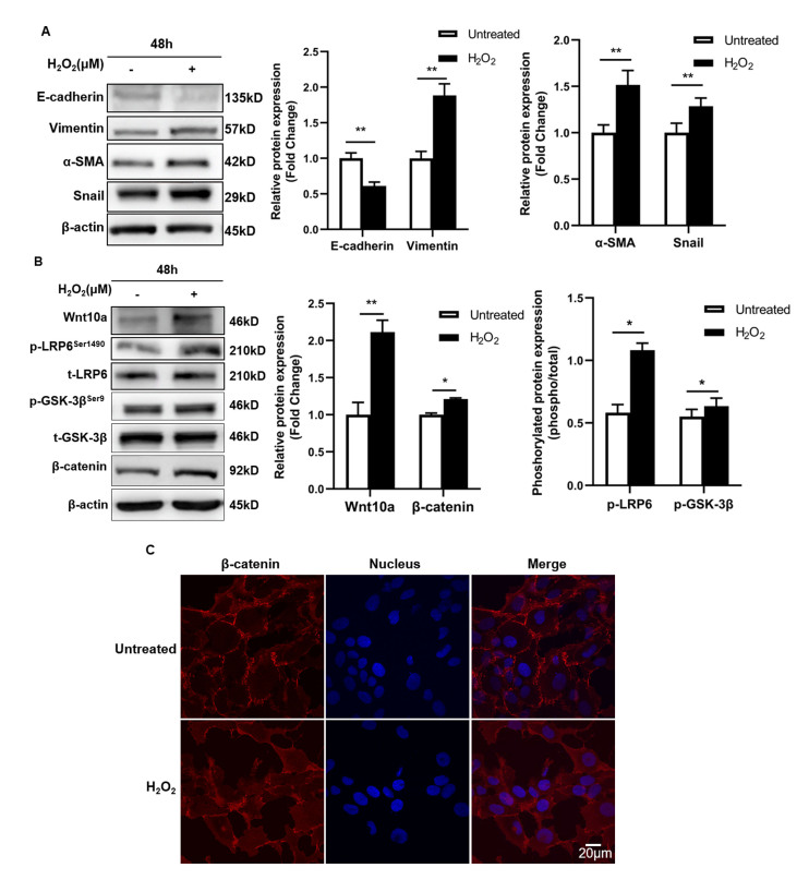
Purpose: Posterior capsular opacification (PCO) is the most common complication postcataract surgery, and its underlying mechanisms involve epithelial-mesenchymal transition (EMT) of remnant lens epithelial cells (LECs) in response to drastic changes in stimuli in the intraocular environment, such as oxidative stress and growth factors. Wnt/β-catenin signaling is a major pathway mediating oxidative stress-induced EMT in LECs, but its interplay with other transduction pathways remains little known in the development of PCO. ERK1/2 signaling is the downstream component of a phosphorelay pathway in response to extracellular stimuli (e.g., reactive oxygen species), and its activation regulates multiple cellular processes, including proliferation and EMT. Thus, this study aimed to investigate how ERK1/2 signaling and Wnt/β-catenin pathway crosstalk in oxidative stress-induced EMT in LECs.

Methods: Hydrogen peroxide (H2O2) at 50 μM treatment for 48 h was used to establish a moderate oxidative stress-induced EMT model in LECs. ERK1/2 signaling was inhibited using MEK1/2 inhibitor U0126 at 20 μM. Western blotting was used to quantify protein expression of various biomarkers of EMT and phosphorylated components in ERK1/2 and Wnt/β-catenin signaling. LEC proliferation was determined using an EdU staining assay and expression of proliferating cellular nuclear antigen (PCNA). Subcellular localization of biomarker proteins was visualized with immunofluorescent staining.

Results: Under the moderate level of H2O2-induced EMT in LECs, ERK1/2 signaling was activated, as evidenced by a marked increase in the ratio of phosphorylated ERK1/2 to total ERK1/2 at early (i.e., 5-15 min) and late time points (i.e., 12 h); the canonical Wnt/β-catenin pathway was activated by H2O2 at 48 h. LECs exposed to H2O2 exhibited hyperproliferation and EMT; however, these were restored by inhibition of ERK1/2 signaling demonstrated by reduced DNA synthesis and PCNA expression for cellular proliferation and altered expression of various EMT protein markers, including E-cadherin, α-SMA, and vimentin. More importantly, inhibition of ERK1/2 signaling reduced β-catenin accumulation in the activated Wnt/β-catenin signaling cascade. Specifically, there was significant downregulation in the phosphorylation level of LRP6 at Ser 1490 and GSK-3β at Ser 9, the key coreceptor of Wnt and regulator of β-catenin, respectively.

Conclusions: ERK1/2 signaling plays a crucial role in the moderate level of oxidative stress-induced EMT in LECs. Pharmacologically blocking ERK1/2 signaling significantly inhibited LEC proliferation and EMT. Mechanistically, ERK1/2 signaling regulated Wnt/β-catenin cascade by phosphorylating Wnt coreceptor LRP6 at Ser 1490 in the plasma membrane. These results shed light on a potential molecular switch of ERK1/2 and Wnt/β-catenin crosstalk underlying the development of PCO.

Abstract Image

Abstract Image

Abstract Image

氧化应激诱导的ERK1/2时间性激活使Wnt/β-catenin核心受体磷酸化,从而促进人晶状体上皮细胞肌成纤维细胞的形成。
目的:后囊不透明(PCO)是白内障手术后最常见的并发症,其潜在机制涉及残余晶状体上皮细胞(LECs)在眼内环境刺激(如氧化应激和生长因子)发生急剧变化时的上皮-间质转化(EMT)。Wnt/β-catenin信号是介导氧化应激诱导LECs发生EMT的主要途径,但在PCO的发展过程中,它与其他转导途径的相互作用仍鲜为人知。ERK1/2信号传导是响应细胞外刺激(如活性氧)的磷酸链通路的下游成分,它的激活调控多种细胞过程,包括增殖和EMT。因此,本研究旨在探讨ERK1/2信号传导和Wnt/β-catenin通路如何在氧化应激诱导的LECs EMT中相互影响。使用 20 μM 的 MEK1/2 抑制剂 U0126 抑制 ERK1/2 信号传导。用 Western 印迹法定量检测 EMT 的各种生物标志物以及 ERK1/2 和 Wnt/β-catenin 信号转导中磷酸化成分的蛋白表达。利用 EdU 染色试验和增殖细胞核抗原 (PCNA) 的表达测定 LEC 的增殖情况。用免疫荧光染色法观察生物标记蛋白的亚细胞定位:结果:在 H2O2- 诱导的 LECs EMT 的中等水平下,ERK1/2 信号被激活,这表现在早期(即 5-15 分钟)和晚期(即 12 h)磷酸化 ERK1/2 与总 ERK1/2 之比明显增加;canonical-ERK1/2 信号被激活、暴露于 H2O2 的 LECs 表现出过度增殖和 EMT;然而,通过抑制 ERK1/2 信号传导,细胞增殖的 DNA 合成和 PCNA 表达减少,各种 EMT 蛋白标志物(包括 E-cadherin、α-SMA 和波形蛋白)的表达也发生了改变,从而使这些现象得以恢复。更重要的是,抑制ERK1/2信号传导可减少活化的Wnt/β-catenin信号级联中β-catenin的积累。具体而言,LRP6在Ser 1490处的磷酸化水平和GSK-3β在Ser 9处的磷酸化水平明显下调,而LRP6和GSK-3β分别是Wnt的关键核心受体和β-catenin的调节因子:结论:ERK1/2信号在氧化应激诱导的LECs中度EMT中起着关键作用。药物阻断ERK1/2信号能显著抑制LEC的增殖和EMT。从机制上讲,ERK1/2信号通过磷酸化质膜上Wnt核心受体LRP6的Ser 1490来调控Wnt/β-catenin级联。这些结果揭示了ERK1/2和Wnt/β-catenin串联的潜在分子开关,它是PCO发病的基础。
本文章由计算机程序翻译,如有差异,请以英文原文为准。
求助全文
约1分钟内获得全文 求助全文
来源期刊
Molecular Vision
Molecular Vision 生物-生化与分子生物学
CiteScore
4.40
自引率
0.00%
发文量
25
审稿时长
1 months
期刊介绍: Molecular Vision is a peer-reviewed journal dedicated to the dissemination of research results in molecular biology, cell biology, and the genetics of the visual system (ocular and cortical). Molecular Vision publishes articles presenting original research that has not previously been published and comprehensive articles reviewing the current status of a particular field or topic. Submissions to Molecular Vision are subjected to rigorous peer review. Molecular Vision does NOT publish preprints. For authors, Molecular Vision provides a rapid means of communicating important results. Access to Molecular Vision is free and unrestricted, allowing the widest possible audience for your article. Digital publishing allows you to use color images freely (and without fees). Additionally, you may publish animations, sounds, or other supplementary information that clarifies or supports your article. Each of the authors of an article may also list an electronic mail address (which will be updated upon request) to give interested readers easy access to authors.
×
引用
GB/T 7714-2015
复制
MLA
复制
APA
复制
导出至
BibTeX EndNote RefMan NoteFirst NoteExpress
×
提示
您的信息不完整,为了账户安全,请先补充。
现在去补充
×
提示
您因"违规操作"
具体请查看互助需知
我知道了
×
提示
确定
请完成安全验证×
copy
已复制链接
快去分享给好友吧!
我知道了
右上角分享
点击右上角分享
0
联系我们:info@booksci.cn Book学术提供免费学术资源搜索服务,方便国内外学者检索中英文文献。致力于提供最便捷和优质的服务体验。 Copyright © 2023 布克学术 All rights reserved.
京ICP备2023020795号-1
ghs 京公网安备 11010802042870号
Book学术文献互助
Book学术文献互助群
群 号:604180095
Book学术官方微信