Proliferation and Differentiation Potential of Bone Marrow-Derived Mesenchymal Stem Cells From Children With Polydactyly and Adults With Basal Joint Arthritis.

IF 3.2 4区 医学 Q3 CELL & TISSUE ENGINEERING
Shih-Han Yeh, Jin-Huei Yu, Po-Hsin Chou, Szu-Hsien Wu, Yu-Ting Liao, Yi-Chao Huang, Tung-Ming Chen, Jung-Pan Wang
{"title":"Proliferation and Differentiation Potential of Bone Marrow-Derived Mesenchymal Stem Cells From Children With Polydactyly and Adults With Basal Joint Arthritis.","authors":"Shih-Han Yeh, Jin-Huei Yu, Po-Hsin Chou, Szu-Hsien Wu, Yu-Ting Liao, Yi-Chao Huang, Tung-Ming Chen, Jung-Pan Wang","doi":"10.1177/09636897231221878","DOIUrl":null,"url":null,"abstract":"<p><p>This study compared the proliferation and differentiation potential of bone marrow-derived mesenchymal stem cells (BMSCs) derived from infants with polydactyly and adults with basal joint arthritis. The proliferation rate of adult and infant BMSCs was determined by the cell number changes and doubling times. The γH2AX immunofluorescence staining, age-related gene expression, senescence-associated β-galactosidase (SA-β-gal) staining were analyzed to determine the senescence state of adult and infant BMSCs. The expression levels of superoxide dismutases (SODs) and genes associated with various types of differentiation were measured using Real-Time Quantitative Polymerase Chain Reaction (RT-qPCR). Differentiation levels were evaluated through histochemical and immunohistochemical staining. The results showed that infant BMSCs had a significantly higher increase in cell numbers and faster doubling times compared with adult BMSCs. Infant BMSCs at late stages exhibited reduced γH2AX expression and SA-β-gal staining, indicating lower levels of senescence. The expression levels of senescence-related genes (<i>p16</i>, <i>p21</i>, and <i>p53</i>) in infant BMSCs were also lower than in adult BMSCs. In addition, infant BMSCs demonstrated higher antioxidative ability with elevated expression of <i>SOD1</i>, <i>SOD2</i>, and <i>SOD3</i> compared with adult BMSCs. In terms of differentiation potential, infant BMSCs outperformed adult BMSCs in chondrogenesis, as indicated by higher expression levels of chondrogenic genes (<i>SOX9</i>, <i>COL2</i>, and <i>COL10</i>) and positive immunohistochemical staining. Moreover, differentiated cells derived from infant BMSCs exhibited significantly higher expression levels of osteogenic, tenogenic, hepatogenic, and neurogenic genes compared with those derived from adult BMSCs. Histochemical and immunofluorescence staining confirmed these findings. However, adult BMSCs showed lower adipogenic differentiation potential compared with infant BMSCs. Overall, infant BMSCs demonstrated superior characteristics, including higher proliferation rates, enhanced antioxidative activity, and greater differentiation potential into various lineages. They also exhibited reduced cellular senescence. These findings, within the context of cellular differentiation, suggest potential implications for the use of allogeneic BMSC transplantation, emphasizing the need for further <i>in vivo</i> investigation.</p>","PeriodicalId":9721,"journal":{"name":"Cell Transplantation","volume":"33 ","pages":"9636897231221878"},"PeriodicalIF":3.2000,"publicationDate":"2024-01-01","publicationTypes":"Journal Article","fieldsOfStudy":null,"isOpenAccess":false,"openAccessPdf":"https://www.ncbi.nlm.nih.gov/pmc/articles/PMC10762874/pdf/","citationCount":"0","resultStr":null,"platform":"Semanticscholar","paperid":null,"PeriodicalName":"Cell Transplantation","FirstCategoryId":"3","ListUrlMain":"https://doi.org/10.1177/09636897231221878","RegionNum":4,"RegionCategory":"医学","ArticlePicture":[],"TitleCN":null,"AbstractTextCN":null,"PMCID":null,"EPubDate":"","PubModel":"","JCR":"Q3","JCRName":"CELL & TISSUE ENGINEERING","Score":null,"Total":0}
引用次数: 0

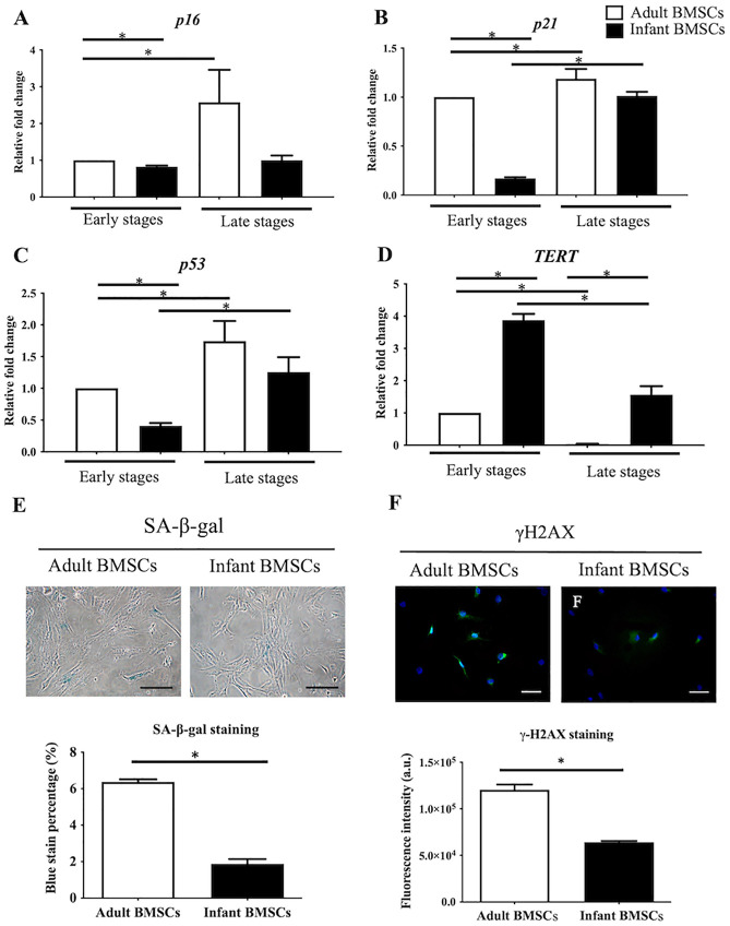
Abstract

This study compared the proliferation and differentiation potential of bone marrow-derived mesenchymal stem cells (BMSCs) derived from infants with polydactyly and adults with basal joint arthritis. The proliferation rate of adult and infant BMSCs was determined by the cell number changes and doubling times. The γH2AX immunofluorescence staining, age-related gene expression, senescence-associated β-galactosidase (SA-β-gal) staining were analyzed to determine the senescence state of adult and infant BMSCs. The expression levels of superoxide dismutases (SODs) and genes associated with various types of differentiation were measured using Real-Time Quantitative Polymerase Chain Reaction (RT-qPCR). Differentiation levels were evaluated through histochemical and immunohistochemical staining. The results showed that infant BMSCs had a significantly higher increase in cell numbers and faster doubling times compared with adult BMSCs. Infant BMSCs at late stages exhibited reduced γH2AX expression and SA-β-gal staining, indicating lower levels of senescence. The expression levels of senescence-related genes (p16, p21, and p53) in infant BMSCs were also lower than in adult BMSCs. In addition, infant BMSCs demonstrated higher antioxidative ability with elevated expression of SOD1, SOD2, and SOD3 compared with adult BMSCs. In terms of differentiation potential, infant BMSCs outperformed adult BMSCs in chondrogenesis, as indicated by higher expression levels of chondrogenic genes (SOX9, COL2, and COL10) and positive immunohistochemical staining. Moreover, differentiated cells derived from infant BMSCs exhibited significantly higher expression levels of osteogenic, tenogenic, hepatogenic, and neurogenic genes compared with those derived from adult BMSCs. Histochemical and immunofluorescence staining confirmed these findings. However, adult BMSCs showed lower adipogenic differentiation potential compared with infant BMSCs. Overall, infant BMSCs demonstrated superior characteristics, including higher proliferation rates, enhanced antioxidative activity, and greater differentiation potential into various lineages. They also exhibited reduced cellular senescence. These findings, within the context of cellular differentiation, suggest potential implications for the use of allogeneic BMSC transplantation, emphasizing the need for further in vivo investigation.

Abstract Image

Abstract Image

Abstract Image

多指畸形儿童和基底关节炎成人骨髓间充质干细胞的增殖和分化潜能
本研究比较了多指畸形婴儿和基底关节炎成人骨髓间充质干细胞(BMSCs)的增殖和分化潜力。成人和婴儿骨髓间充质干细胞的增殖率由细胞数量变化和倍增时间决定。通过分析γH2AX免疫荧光染色、年龄相关基因表达、衰老相关β-半乳糖苷酶(SA-β-gal)染色来确定成人和婴儿BMSCs的衰老状态。使用实时定量聚合酶链反应(RT-qPCR)测定了超氧化物歧化酶(SOD)和与各种分化类型相关的基因的表达水平。分化水平通过组织化学和免疫组化染色进行评估。结果表明,与成人 BMSCs 相比,婴儿 BMSCs 的细胞数量增幅明显更高,倍增时间更快。晚期婴儿 BMSCs 的 γH2AX 表达和 SA-β-gal 染色减少,表明其衰老程度较低。婴儿 BMSCs 中衰老相关基因(p16、p21 和 p53)的表达水平也低于成人 BMSCs。此外,与成人 BMSCs 相比,婴儿 BMSCs 的抗氧化能力更强,SOD1、SOD2 和 SOD3 的表达量都有所提高。在分化潜能方面,婴儿 BMSCs 的软骨形成能力优于成人 BMSCs,这表现在其软骨形成基因(SOX9、COL2 和 COL10)的表达水平更高,免疫组化染色呈阳性。此外,与来自成人 BMSCs 的细胞相比,来自婴儿 BMSCs 的分化细胞表现出更高的成骨、成韧、成肝和神经源基因表达水平。组织化学和免疫荧光染色证实了这些发现。不过,与婴儿 BMSCs 相比,成人 BMSCs 的成脂分化潜能较低。总体而言,婴儿 BMSCs 表现出更优越的特性,包括更高的增殖率、更强的抗氧化活性和更大的向各种系分化的潜力。它们还表现出较低的细胞衰老性。在细胞分化的背景下,这些发现为异体 BMSC 移植的使用带来了潜在的影响,强调了进一步体内研究的必要性。
本文章由计算机程序翻译,如有差异,请以英文原文为准。
求助全文
约1分钟内获得全文 求助全文
来源期刊
Cell Transplantation
Cell Transplantation 生物-细胞与组织工程
CiteScore
6.00
自引率
3.00%
发文量
97
审稿时长
6 months
期刊介绍: Cell Transplantation, The Regenerative Medicine Journal is an open access, peer reviewed journal that is published 12 times annually. Cell Transplantation is a multi-disciplinary forum for publication of articles on cell transplantation and its applications to human diseases. Articles focus on a myriad of topics including the physiological, medical, pre-clinical, tissue engineering, stem cell, and device-oriented aspects of the nervous, endocrine, cardiovascular, and endothelial systems, as well as genetically engineered cells. Cell Transplantation also reports on relevant technological advances, clinical studies, and regulatory considerations related to the implantation of cells into the body in order to provide complete coverage of the field.
×
引用
GB/T 7714-2015
复制
MLA
复制
APA
复制
导出至
BibTeX EndNote RefMan NoteFirst NoteExpress
×
提示
您的信息不完整,为了账户安全,请先补充。
现在去补充
×
提示
您因"违规操作"
具体请查看互助需知
我知道了
×
提示
确定
请完成安全验证×
copy
已复制链接
快去分享给好友吧!
我知道了
右上角分享
点击右上角分享
0
联系我们:info@booksci.cn Book学术提供免费学术资源搜索服务,方便国内外学者检索中英文文献。致力于提供最便捷和优质的服务体验。 Copyright © 2023 布克学术 All rights reserved.
京ICP备2023020795号-1
ghs 京公网安备 11010802042870号
Book学术文献互助
Book学术文献互助群
群 号:604180095
Book学术官方微信