Disparities in Postpartum Depression Among Urban and Rural Mothers in Hadiya Zone Shashogo District Southern Ethiopia Community-Based Comparative Cross-Sectional Study.

IF 1.5 Q3 HEALTH POLICY & SERVICES
Health Services Research and Managerial Epidemiology Pub Date : 2023-12-06 eCollection Date: 2023-01-01 DOI:10.1177/23333928231217843
Kassahun Mekuria, Tilahun Beyene, Bereket Aberham Lajore, Tsegaye Melkamu, Tekle Ejajo
{"title":"Disparities in Postpartum Depression Among Urban and Rural Mothers in Hadiya Zone Shashogo District Southern Ethiopia Community-Based Comparative Cross-Sectional Study.","authors":"Kassahun Mekuria, Tilahun Beyene, Bereket Aberham Lajore, Tsegaye Melkamu, Tekle Ejajo","doi":"10.1177/23333928231217843","DOIUrl":null,"url":null,"abstract":"<p><strong>Introduction: </strong>Postpartum depression (PPD) is a nonpsychotic depressive state that begins after childbirth. In Ethiopia, there was limited evidence about the prevalence and factors associated with PPD in terms of residence.</p><p><strong>Objective: </strong>To assess disparities in PPD among urban and rural mothers in the Shashogo district, Hadiya zone southern Ethiopia 2022.</p><p><strong>Methods: </strong>Community-based comparative cross-sectional study design was employed from May 3 to July 3, 2022. A sample size of 556 (185 from urban and 371 from rural) was calculated using a double population proportion approach and mothers in the postpartum period were randomly selected from both urban and rural settings using stratification followed by single stage and the systematic random sampling method. Data were gathered by trained data collectors using an interviewer-administered questionnaire and analyzed using SPSS Version 25. Statistical significance was declared at a <i>P</i> value of < .05.</p><p><strong>Results: </strong>One hundred forty-four (26.6%) mothers in the postpartum period with 95%CI [23-30] were depressed, of which 37 (19.8%) with 95% CI [14-26] in urban and 107 (30%) with 95% CI [25-35] found in a rural setting. Unplanned pregnancy, low maternal social support, assisted delivery, no antenatal care (ANC) follow-up, no postnatal care (PNC) follow-up, and low household income were independent predictors of PPD in rural residence whereas unplanned pregnancy, low maternal social support, assisted delivery, and antenatal depression were independent predictor of PPD in urban.</p><p><strong>Conclusion: </strong>PPD was found to be high in the study area as compared to national/global burden. Unplanned pregnancy, low maternal social support, and assisted delivery were predictors for both urban and rural. Low income, no ANC, and PNC follow-up were associated with PPD in rural settings only whereas antenatal depression is a predictor of PPD in urban settings.</p>","PeriodicalId":12951,"journal":{"name":"Health Services Research and Managerial Epidemiology","volume":"10 ","pages":"23333928231217843"},"PeriodicalIF":1.5000,"publicationDate":"2023-12-06","publicationTypes":"Journal Article","fieldsOfStudy":null,"isOpenAccess":false,"openAccessPdf":"https://www.ncbi.nlm.nih.gov/pmc/articles/PMC10704938/pdf/","citationCount":"0","resultStr":null,"platform":"Semanticscholar","paperid":null,"PeriodicalName":"Health Services Research and Managerial Epidemiology","FirstCategoryId":"1085","ListUrlMain":"https://doi.org/10.1177/23333928231217843","RegionNum":0,"RegionCategory":null,"ArticlePicture":[],"TitleCN":null,"AbstractTextCN":null,"PMCID":null,"EPubDate":"2023/1/1 0:00:00","PubModel":"eCollection","JCR":"Q3","JCRName":"HEALTH POLICY & SERVICES","Score":null,"Total":0}
引用次数: 0

Abstract

Introduction: Postpartum depression (PPD) is a nonpsychotic depressive state that begins after childbirth. In Ethiopia, there was limited evidence about the prevalence and factors associated with PPD in terms of residence.

Objective: To assess disparities in PPD among urban and rural mothers in the Shashogo district, Hadiya zone southern Ethiopia 2022.

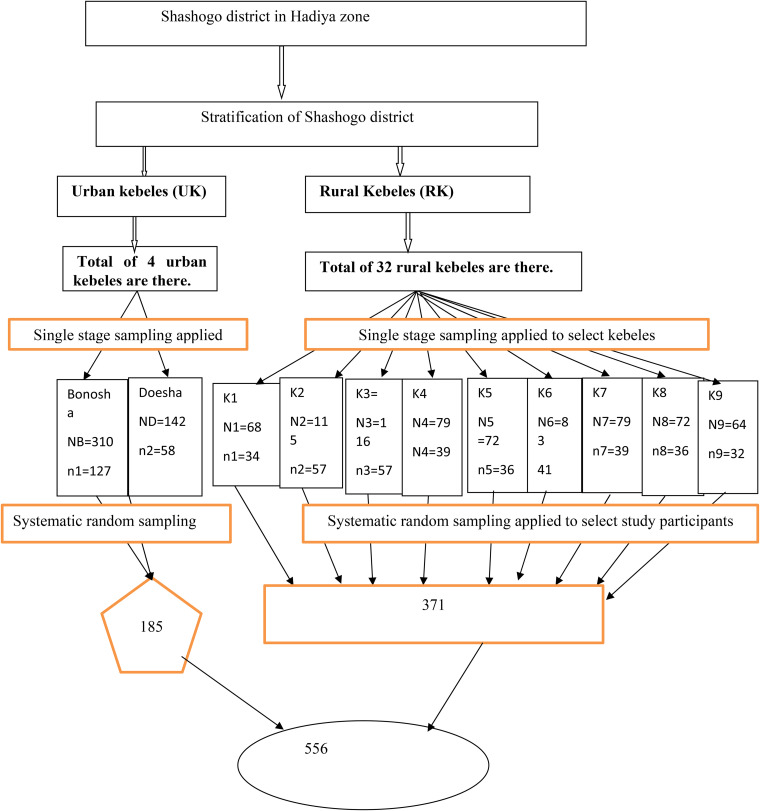
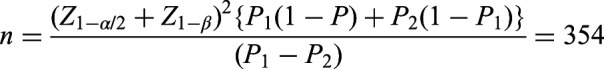
Methods: Community-based comparative cross-sectional study design was employed from May 3 to July 3, 2022. A sample size of 556 (185 from urban and 371 from rural) was calculated using a double population proportion approach and mothers in the postpartum period were randomly selected from both urban and rural settings using stratification followed by single stage and the systematic random sampling method. Data were gathered by trained data collectors using an interviewer-administered questionnaire and analyzed using SPSS Version 25. Statistical significance was declared at a P value of < .05.

Results: One hundred forty-four (26.6%) mothers in the postpartum period with 95%CI [23-30] were depressed, of which 37 (19.8%) with 95% CI [14-26] in urban and 107 (30%) with 95% CI [25-35] found in a rural setting. Unplanned pregnancy, low maternal social support, assisted delivery, no antenatal care (ANC) follow-up, no postnatal care (PNC) follow-up, and low household income were independent predictors of PPD in rural residence whereas unplanned pregnancy, low maternal social support, assisted delivery, and antenatal depression were independent predictor of PPD in urban.

Conclusion: PPD was found to be high in the study area as compared to national/global burden. Unplanned pregnancy, low maternal social support, and assisted delivery were predictors for both urban and rural. Low income, no ANC, and PNC follow-up were associated with PPD in rural settings only whereas antenatal depression is a predictor of PPD in urban settings.

Abstract Image

Abstract Image

Abstract Image

埃塞俄比亚南部哈迪亚区沙绍戈区城乡母亲产后抑郁的差异 基于社区的横断面比较研究。
简介产后抑郁症(PPD)是一种始于分娩后的非精神性抑郁状态。在埃塞俄比亚,关于产后抑郁症的患病率以及与居住地相关因素的证据有限:评估埃塞俄比亚南部哈迪亚区沙肖戈地区城市和农村母亲的 PPD 差异:方法: 2022 年 5 月 3 日至 7 月 3 日,采用基于社区的横断面比较研究设计。采用双人口比例法计算出样本量为 556 人(其中 185 人来自城市,371 人来自农村),并采用分层抽样、单阶段抽样和系统随机抽样法从城市和农村环境中随机抽取产后母亲。数据由经过培训的数据收集员使用访谈员发放的问卷收集,并使用 SPSS 25 版进行分析。统计意义以 P 值小于 0.05 为准:产后抑郁的母亲有 144 人(26.6%),95%CI [23-30],其中城市为 37 人(19.8%),95%CI [14-26],农村为 107 人(30%),95%CI [25-35]。在农村地区,意外怀孕、产妇社会支持率低、助产、无产前检查(ANC)随访、无产后检查(PNC)随访和家庭收入低是预测 PPD 的独立因素,而在城市地区,意外怀孕、产妇社会支持率低、助产和产前抑郁是预测 PPD 的独立因素:结论:与全国/全球负担相比,该研究地区的 PPD 很高。在城市和农村地区,非计划妊娠、低产妇社会支持和助产都是预测 PPD 的因素。低收入、无产前检查和产前检查随访仅与农村地区的 PPD 有关,而产前抑郁则是城市地区 PPD 的预测因素。
本文章由计算机程序翻译,如有差异,请以英文原文为准。
求助全文
约1分钟内获得全文 求助全文
来源期刊
CiteScore
1.60
自引率
6.20%
发文量
32
审稿时长
12 weeks
×
引用
GB/T 7714-2015
复制
MLA
复制
APA
复制
导出至
BibTeX EndNote RefMan NoteFirst NoteExpress
×
提示
您的信息不完整,为了账户安全,请先补充。
现在去补充
×
提示
您因"违规操作"
具体请查看互助需知
我知道了
×
提示
确定
请完成安全验证×
copy
已复制链接
快去分享给好友吧!
我知道了
右上角分享
点击右上角分享
0
联系我们:info@booksci.cn Book学术提供免费学术资源搜索服务,方便国内外学者检索中英文文献。致力于提供最便捷和优质的服务体验。 Copyright © 2023 布克学术 All rights reserved.
京ICP备2023020795号-1
ghs 京公网安备 11010802042870号
Book学术文献互助
Book学术文献互助群
群 号:604180095
Book学术官方微信