Matrix-associated extracellular vesicles modulate smooth muscle cell adhesion and directionality by presenting collagen VI.

Alexander Kapustin, Sofia Serena Tsakali, Meredith Whitehead, George Chennell, Meng-Ying Wu, Chris Molenaar, Anton Kutikhin, Yimeng Chen, Sadia Ahmad, Leo Bogdanov, Maxim Sinitsky, Kseniya Rubina, Aled Clayton, Frederik J Verweij, Dirk Michiel Pegtel, Simona Zingaro, Arseniy Lobov, Bozhana Zainullina, Dylan Owen, Maddy Parsons, Richard E Cheney, Derek Warren, Martin James Humphries, Thomas Iskratsch, Mark Holt, Catherine M Shanahan
{"title":"Matrix-associated extracellular vesicles modulate smooth muscle cell adhesion and directionality by presenting collagen VI.","authors":"Alexander Kapustin, Sofia Serena Tsakali, Meredith Whitehead, George Chennell, Meng-Ying Wu, Chris Molenaar, Anton Kutikhin, Yimeng Chen, Sadia Ahmad, Leo Bogdanov, Maxim Sinitsky, Kseniya Rubina, Aled Clayton, Frederik J Verweij, Dirk Michiel Pegtel, Simona Zingaro, Arseniy Lobov, Bozhana Zainullina, Dylan Owen, Maddy Parsons, Richard E Cheney, Derek Warren, Martin James Humphries, Thomas Iskratsch, Mark Holt, Catherine M Shanahan","doi":"10.1101/2023.08.17.551257","DOIUrl":null,"url":null,"abstract":"<p><p>The extracellular matrix (ECM) supports blood vessel architecture and functionality and undergoes active remodelling during vascular repair and atherogenesis. Vascular smooth muscle cells (VSMCs) are essential for vessel repair and, via their secretome, can invade from the vessel media into the intima to mediate ECM remodelling. Accumulation of fibronectin (FN) is a hallmark of early vascular repair and atherosclerosis. Here we show that FN stimulates VSMCs to secrete small extracellular vesicles (sEVs) by activating the β1 integrin/FAK/Src pathway as well as Arp2/3-dependent branching of the actin cytoskeleton. We found that sEVs are trapped by the ECM in vitro and colocalise with FN in symptomatic atherosclerotic plaques in vivo. Functionally, ECM-trapped sEVs induced the formation of focal adhesions (FA) with enhanced pulling forces at the cellular periphery preventing cellular spreading and adhesion. Proteomic and GO pathway analysis revealed that VSMC-derived sEVs display a cell adhesion signature and are specifically enriched with collagen VI on the sEV surface. In vitro assays identified collagen VI as playing a key role in cell adhesion and invasion directionality. Taken together our data suggests that the accumulation of FN is a key early event in vessel repair acting to promote secretion of collage VI enriched sEVs by VSMCs. These sEVs stimulate directional invasion, most likely by triggering peripheral focal adhesion formation and actomyosin contraction to exert sufficient traction force to enable VSMC movement within the complex vascular ECM network.</p><p><strong>Figure abstract: </strong>Vascular smooth muscle cells sense fibronectin via β1 integrin and secrete small extracellular vesicles loaded with collagen VI. These extracellular vesicles are entrapped in the extracellular matrix and induce formation of peripheral focal adhesions presenting adhesion complex ECM proteins including collagen VI, LGALS3BP, EDIL3 and TGFBI. Focal adhesions anchor the extracellular matrix to actin fibrils in the cell. Contraction of the actin fibrils generates the mechanical force for directional cell invasion through the matrix. This figure was created with BioRender ( https://biorender.com/ ).</p>","PeriodicalId":72407,"journal":{"name":"bioRxiv : the preprint server for biology","volume":" ","pages":""},"PeriodicalIF":0.0000,"publicationDate":"2025-07-10","publicationTypes":"Journal Article","fieldsOfStudy":null,"isOpenAccess":false,"openAccessPdf":"https://www.ncbi.nlm.nih.gov/pmc/articles/PMC10462164/pdf/","citationCount":"0","resultStr":null,"platform":"Semanticscholar","paperid":null,"PeriodicalName":"bioRxiv : the preprint server for biology","FirstCategoryId":"1085","ListUrlMain":"https://doi.org/10.1101/2023.08.17.551257","RegionNum":0,"RegionCategory":null,"ArticlePicture":[],"TitleCN":null,"AbstractTextCN":null,"PMCID":null,"EPubDate":"","PubModel":"","JCR":"","JCRName":"","Score":null,"Total":0}
引用次数: 0

Abstract

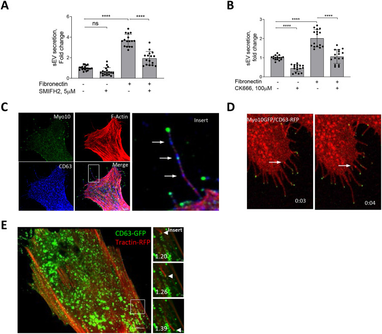
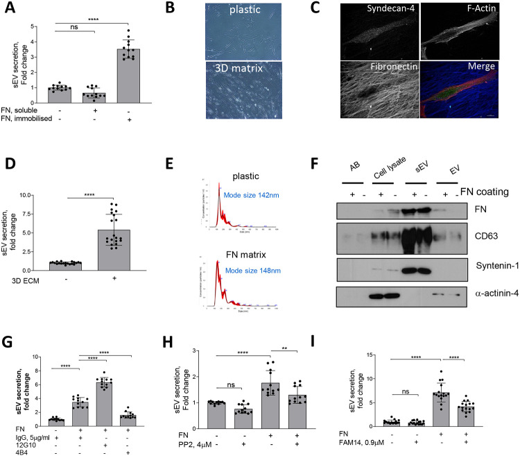
The extracellular matrix (ECM) supports blood vessel architecture and functionality and undergoes active remodelling during vascular repair and atherogenesis. Vascular smooth muscle cells (VSMCs) are essential for vessel repair and, via their secretome, can invade from the vessel media into the intima to mediate ECM remodelling. Accumulation of fibronectin (FN) is a hallmark of early vascular repair and atherosclerosis. Here we show that FN stimulates VSMCs to secrete small extracellular vesicles (sEVs) by activating the β1 integrin/FAK/Src pathway as well as Arp2/3-dependent branching of the actin cytoskeleton. We found that sEVs are trapped by the ECM in vitro and colocalise with FN in symptomatic atherosclerotic plaques in vivo. Functionally, ECM-trapped sEVs induced the formation of focal adhesions (FA) with enhanced pulling forces at the cellular periphery preventing cellular spreading and adhesion. Proteomic and GO pathway analysis revealed that VSMC-derived sEVs display a cell adhesion signature and are specifically enriched with collagen VI on the sEV surface. In vitro assays identified collagen VI as playing a key role in cell adhesion and invasion directionality. Taken together our data suggests that the accumulation of FN is a key early event in vessel repair acting to promote secretion of collage VI enriched sEVs by VSMCs. These sEVs stimulate directional invasion, most likely by triggering peripheral focal adhesion formation and actomyosin contraction to exert sufficient traction force to enable VSMC movement within the complex vascular ECM network.

Figure abstract: Vascular smooth muscle cells sense fibronectin via β1 integrin and secrete small extracellular vesicles loaded with collagen VI. These extracellular vesicles are entrapped in the extracellular matrix and induce formation of peripheral focal adhesions presenting adhesion complex ECM proteins including collagen VI, LGALS3BP, EDIL3 and TGFBI. Focal adhesions anchor the extracellular matrix to actin fibrils in the cell. Contraction of the actin fibrils generates the mechanical force for directional cell invasion through the matrix. This figure was created with BioRender ( https://biorender.com/ ).

Abstract Image

Abstract Image

Abstract Image

细胞外小泡通过呈递胶原VI刺激平滑肌细胞迁移。
细胞外基质(ECM)支持血管结构和功能,并在血管修复和动脉粥样硬化形成过程中进行主动重塑。血管平滑肌细胞(VSMCs)对血管修复至关重要,并且能够通过其分泌组从血管介质侵入内膜,介导ECM重塑。纤连蛋白(FN)的积累是早期血管修复和动脉粥样硬化的标志,我们发现FN通过激活β1整合素/FAK/Src途径以及肌动蛋白细胞骨架的Arp2/3依赖性分支来刺激VSMCs分泌细胞外小泡(sEV)。在空间上,sEV是通过迁移细胞前缘的丝状伪足样细胞突起分泌的。我们发现sEV在体外被ECM捕获,并在体内与FN在症状性动脉粥样硬化斑块中共生。从功能上讲,ECM捕获的sEV在细胞外周诱导了局灶性粘附(FA)的形成,并增强了拉力。蛋白质组学和GO通路分析显示,VSMC衍生的sEV显示出细胞粘附特征,并特异性富含胶原VI。体外测定确定胶原VI在细胞粘附和侵袭中发挥关键作用。总之,我们的数据表明,FN的积累是血管修复中的一个关键早期事件,其作用是促进VSMCs分泌富含胶原VI的sEV。这些sEV通过触发外周局灶性粘附形成和肌动球蛋白收缩来刺激迁移和侵袭,以施加足够的牵引力,使VSMC能够在复杂的血管ECM网络中运动。
本文章由计算机程序翻译,如有差异,请以英文原文为准。
求助全文
约1分钟内获得全文 求助全文
来源期刊
自引率
0.00%
发文量
0
×
引用
GB/T 7714-2015
复制
MLA
复制
APA
复制
导出至
BibTeX EndNote RefMan NoteFirst NoteExpress
×
提示
您的信息不完整,为了账户安全,请先补充。
现在去补充
×
提示
您因"违规操作"
具体请查看互助需知
我知道了
×
提示
确定
请完成安全验证×
copy
已复制链接
快去分享给好友吧!
我知道了
右上角分享
点击右上角分享
0
联系我们:info@booksci.cn Book学术提供免费学术资源搜索服务,方便国内外学者检索中英文文献。致力于提供最便捷和优质的服务体验。 Copyright © 2023 布克学术 All rights reserved.
京ICP备2023020795号-1
ghs 京公网安备 11010802042870号
Book学术文献互助
Book学术文献互助群
群 号:604180095
Book学术官方微信