CNEReg Interprets Ruminant-specific Conserved Non-coding Elements by Developmental Gene Regulatory Network

IF 7.9 2区 生物学 Q1 GENETICS & HEREDITY
Xiangyu Pan , Zhaoxia Ma , Xinqi Sun , Hui Li , Tingting Zhang , Chen Zhao , Nini Wang , Rasmus Heller , Wing Hung Wong , Wen Wang , Yu Jiang , Yong Wang
{"title":"CNEReg Interprets Ruminant-specific Conserved Non-coding Elements by Developmental Gene Regulatory Network","authors":"Xiangyu Pan ,&nbsp;Zhaoxia Ma ,&nbsp;Xinqi Sun ,&nbsp;Hui Li ,&nbsp;Tingting Zhang ,&nbsp;Chen Zhao ,&nbsp;Nini Wang ,&nbsp;Rasmus Heller ,&nbsp;Wing Hung Wong ,&nbsp;Wen Wang ,&nbsp;Yu Jiang ,&nbsp;Yong Wang","doi":"10.1016/j.gpb.2022.11.007","DOIUrl":null,"url":null,"abstract":"<div><div>The genetic information coded in DNA leads to <strong>trait innovation</strong> via a <strong>gene regulatory network</strong> (GRN) in development. Here, we developed a <strong>conserved non-coding element</strong> interpretation method to integrate multi-omics data into gene r<u>eg</u>ulatory network (CNEReg) to investigate the <strong>ruminant</strong> multi-chambered stomach innovation. We generated paired expression and chromatin accessibility data during rumen and esophagus development in sheep, and revealed 1601 active ruminant-specific conserved non-coding elements (active-RSCNEs). To interpret the function of these active-RSCNEs, we defined <strong>toolkit transcription factors</strong> (TTFs) and modeled their regulation on rumen-specific genes via batteries of active-RSCNEs during development. Our developmental GRN revealed 18 TTFs and 313 active-RSCNEs regulating 7 rumen functional modules. Notably, 6 TTFs (OTX1, SOX21, HOXC8, SOX2, TP63, and PPARG), as well as 16 active-RSCNEs, functionally distinguished the rumen from the esophagus. Our study provides a systematic approach to understanding how gene regulation evolves and shapes complex traits by putting evo-devo concepts into practice with developmental multi-omics data.</div></div>","PeriodicalId":12528,"journal":{"name":"Genomics, Proteomics & Bioinformatics","volume":"21 3","pages":"Pages 632-648"},"PeriodicalIF":7.9000,"publicationDate":"2023-06-01","publicationTypes":"Journal Article","fieldsOfStudy":null,"isOpenAccess":false,"openAccessPdf":"https://www.ncbi.nlm.nih.gov/pmc/articles/PMC10787174/pdf/","citationCount":"0","resultStr":null,"platform":"Semanticscholar","paperid":null,"PeriodicalName":"Genomics, Proteomics & Bioinformatics","FirstCategoryId":"99","ListUrlMain":"https://www.sciencedirect.com/science/article/pii/S1672022922001486","RegionNum":2,"RegionCategory":"生物学","ArticlePicture":[],"TitleCN":null,"AbstractTextCN":null,"PMCID":null,"EPubDate":"","PubModel":"","JCR":"Q1","JCRName":"GENETICS & HEREDITY","Score":null,"Total":0}
引用次数: 0

Abstract

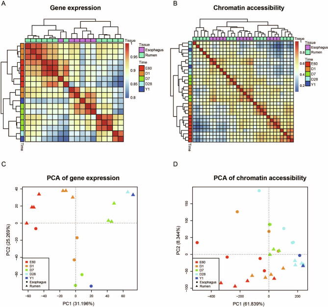
The genetic information coded in DNA leads to trait innovation via a gene regulatory network (GRN) in development. Here, we developed a conserved non-coding element interpretation method to integrate multi-omics data into gene regulatory network (CNEReg) to investigate the ruminant multi-chambered stomach innovation. We generated paired expression and chromatin accessibility data during rumen and esophagus development in sheep, and revealed 1601 active ruminant-specific conserved non-coding elements (active-RSCNEs). To interpret the function of these active-RSCNEs, we defined toolkit transcription factors (TTFs) and modeled their regulation on rumen-specific genes via batteries of active-RSCNEs during development. Our developmental GRN revealed 18 TTFs and 313 active-RSCNEs regulating 7 rumen functional modules. Notably, 6 TTFs (OTX1, SOX21, HOXC8, SOX2, TP63, and PPARG), as well as 16 active-RSCNEs, functionally distinguished the rumen from the esophagus. Our study provides a systematic approach to understanding how gene regulation evolves and shapes complex traits by putting evo-devo concepts into practice with developmental multi-omics data.

Abstract Image

Abstract Image

Abstract Image

CNEReg通过发育基因调控网络解释反刍动物特有的保守非编码元件。
DNA编码的遗传信息在发育过程中通过基因调控网络(GRN)引导性状创新。在此,我们开发了一种保守的非编码元件解释方法,将多组学数据整合到基因调控网络(gene regulatory network, CNEReg)中,以研究反刍动物多室胃创新。我们生成了绵羊瘤胃和食道发育过程中的配对表达和染色质可及性数据,并揭示了1601个活跃的反刍动物特异性保守非编码元件(active- rscnes)。为了解释这些活性- rscnes的功能,我们定义了工具包转录因子(ttf),并在发育过程中通过活性- rscnes细胞模拟了它们对瘤胃特异性基因的调控。我们的发育GRN发现18个ttf和313个活性rscnes调节7个瘤胃功能模块。值得注意的是,6个ttf (OTX1、SOX21、HOXC8、SOX2、TP63和PPARG)以及16个活性rscnes在功能上区分了瘤胃和食管。我们的研究提供了一种系统的方法来理解基因调控是如何进化和塑造复杂性状的,通过将进化-发展概念与发育多组学数据相结合。
本文章由计算机程序翻译,如有差异,请以英文原文为准。
求助全文
约1分钟内获得全文 求助全文
来源期刊
Genomics, Proteomics & Bioinformatics
Genomics, Proteomics & Bioinformatics Biochemistry, Genetics and Molecular Biology-Biochemistry
CiteScore
14.30
自引率
4.20%
发文量
844
审稿时长
61 days
期刊介绍: Genomics, Proteomics and Bioinformatics (GPB) is the official journal of the Beijing Institute of Genomics, Chinese Academy of Sciences / China National Center for Bioinformation and Genetics Society of China. It aims to disseminate new developments in the field of omics and bioinformatics, publish high-quality discoveries quickly, and promote open access and online publication. GPB welcomes submissions in all areas of life science, biology, and biomedicine, with a focus on large data acquisition, analysis, and curation. Manuscripts covering omics and related bioinformatics topics are particularly encouraged. GPB is indexed/abstracted by PubMed/MEDLINE, PubMed Central, Scopus, BIOSIS Previews, Chemical Abstracts, CSCD, among others.
×
引用
GB/T 7714-2015
复制
MLA
复制
APA
复制
导出至
BibTeX EndNote RefMan NoteFirst NoteExpress
×
提示
您的信息不完整,为了账户安全,请先补充。
现在去补充
×
提示
您因"违规操作"
具体请查看互助需知
我知道了
×
提示
确定
请完成安全验证×
copy
已复制链接
快去分享给好友吧!
我知道了
右上角分享
点击右上角分享
0
联系我们:info@booksci.cn Book学术提供免费学术资源搜索服务,方便国内外学者检索中英文文献。致力于提供最便捷和优质的服务体验。 Copyright © 2023 布克学术 All rights reserved.
京ICP备2023020795号-1
ghs 京公网安备 11010802042870号
Book学术文献互助
Book学术文献互助群
群 号:604180095
Book学术官方微信