Srsf2P95H/+ co-operates with loss of TET2 to promote myeloid bias and initiate a chronic myelomonocytic leukemia-like disease in mice

IF 13.4 1区 医学 Q1 HEMATOLOGY
Jane Jialu Xu, Alistair M. Chalk, Meaghan Wall, Wallace Y. Langdon, Monique F. Smeets, Carl R. Walkley
{"title":"Srsf2P95H/+ co-operates with loss of TET2 to promote myeloid bias and initiate a chronic myelomonocytic leukemia-like disease in mice","authors":"Jane Jialu Xu, Alistair M. Chalk, Meaghan Wall, Wallace Y. Langdon, Monique F. Smeets, Carl R. Walkley","doi":"10.1038/s41375-022-01727-6","DOIUrl":null,"url":null,"abstract":"Recurrent mutations in RNA splicing proteins and epigenetic regulators contribute to the development of myelodysplastic syndrome (MDS) and related myeloid neoplasms. In chronic myelomonocytic leukemia (CMML), SRSF2 mutations occur in ~50% of patients and TET2 mutations in ~60%. Clonal analysis indicates that either mutation can arise as the founder lesion. Based on human cancer genetics we crossed an inducible Srsf2P95H/+ mutant model with Tet2fl/fl mice to mutate both concomitantly in hematopoietic stem cells. At 20–24 weeks post mutation induction, we observed subtle differences in the Srsf2/Tet2 mutants compared to either single mutant. Under conditions of native hematopoiesis with aging, we see a distinct myeloid bias and monocytosis in the Srsf2/Tet2 mutants. A subset of the compound Srsf2/Tet2 mutants display an increased granulocytic and distinctive monocytic proliferation (myelomonocytic hyperplasia), with increased immature promonocytes and monoblasts and binucleate promonocytes. Exome analysis of progressed disease demonstrated mutations in genes and pathways similar to those reported in human CMML. Upon transplantation, recipients developed leukocytosis, monocytosis, and splenomegaly. We reproduce Srsf2/Tet2 co-operativity in vivo, yielding a disease with core characteristics of CMML, unlike single Srsf2 or Tet2 mutation. This model represents a significant step toward building high fidelity and genetically tractable models of CMML.","PeriodicalId":18109,"journal":{"name":"Leukemia","volume":"36 12","pages":"2883-2893"},"PeriodicalIF":13.4000,"publicationDate":"2022-10-21","publicationTypes":"Journal Article","fieldsOfStudy":null,"isOpenAccess":false,"openAccessPdf":"","citationCount":"2","resultStr":null,"platform":"Semanticscholar","paperid":null,"PeriodicalName":"Leukemia","FirstCategoryId":"3","ListUrlMain":"https://www.nature.com/articles/s41375-022-01727-6","RegionNum":1,"RegionCategory":"医学","ArticlePicture":[],"TitleCN":null,"AbstractTextCN":null,"PMCID":null,"EPubDate":"","PubModel":"","JCR":"Q1","JCRName":"HEMATOLOGY","Score":null,"Total":0}
引用次数: 2

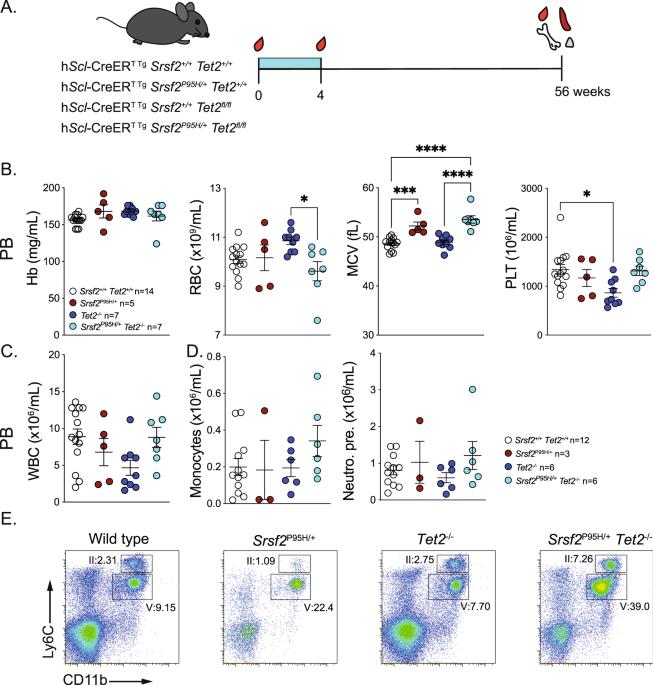
Abstract

Recurrent mutations in RNA splicing proteins and epigenetic regulators contribute to the development of myelodysplastic syndrome (MDS) and related myeloid neoplasms. In chronic myelomonocytic leukemia (CMML), SRSF2 mutations occur in ~50% of patients and TET2 mutations in ~60%. Clonal analysis indicates that either mutation can arise as the founder lesion. Based on human cancer genetics we crossed an inducible Srsf2P95H/+ mutant model with Tet2fl/fl mice to mutate both concomitantly in hematopoietic stem cells. At 20–24 weeks post mutation induction, we observed subtle differences in the Srsf2/Tet2 mutants compared to either single mutant. Under conditions of native hematopoiesis with aging, we see a distinct myeloid bias and monocytosis in the Srsf2/Tet2 mutants. A subset of the compound Srsf2/Tet2 mutants display an increased granulocytic and distinctive monocytic proliferation (myelomonocytic hyperplasia), with increased immature promonocytes and monoblasts and binucleate promonocytes. Exome analysis of progressed disease demonstrated mutations in genes and pathways similar to those reported in human CMML. Upon transplantation, recipients developed leukocytosis, monocytosis, and splenomegaly. We reproduce Srsf2/Tet2 co-operativity in vivo, yielding a disease with core characteristics of CMML, unlike single Srsf2 or Tet2 mutation. This model represents a significant step toward building high fidelity and genetically tractable models of CMML.

Abstract Image

Srsf2P95H/+ 与 TET2 缺失共同作用,促进髓系偏向,并引发小鼠慢性粒细胞白血病样疾病
RNA 剪接蛋白和表观遗传调节因子的复发性突变是导致骨髓增生异常综合征(MDS)和相关髓系肿瘤发生的原因之一。在慢性粒细胞白血病(CMML)中,约50%的患者发生SRSF2突变,约60%的患者发生TET2突变。克隆分析表明,任何一种突变都可能作为创始病变出现。基于人类癌症遗传学,我们将可诱导的Srsf2P95H/+突变模型与Tet2fl/fl小鼠杂交,使两者在造血干细胞中同时发生突变。诱导突变后20-24周,我们观察到Srsf2/Tet2突变体与单一突变体相比有细微差别。在衰老的原生造血条件下,我们发现Srsf2/Tet2突变体有明显的骨髓偏向和单核细胞增多现象。Srsf2/Tet2复合突变体的一个子集显示粒细胞和独特的单核细胞增生(髓单核细胞增生)增加,未成熟原核细胞、单核细胞和双核原核细胞增加。对进展期疾病的外显子组分析表明,其基因和通路的突变与人类 CMML 中报告的基因和通路的突变相似。移植后,受者出现白细胞增多、单核细胞增多和脾脏肿大。我们在体内重现了Srsf2/Tet2的协同作用,产生了一种具有CMML核心特征的疾病,与单一的Srsf2或Tet2突变不同。该模型是朝着建立高保真和遗传上可控的 CMML 模型迈出的重要一步。
本文章由计算机程序翻译,如有差异,请以英文原文为准。
求助全文
约1分钟内获得全文 求助全文
来源期刊
Leukemia
Leukemia 医学-血液学
CiteScore
18.10
自引率
3.50%
发文量
270
审稿时长
3-6 weeks
期刊介绍: Title: Leukemia Journal Overview: Publishes high-quality, peer-reviewed research Covers all aspects of research and treatment of leukemia and allied diseases Includes studies of normal hemopoiesis due to comparative relevance Topics of Interest: Oncogenes Growth factors Stem cells Leukemia genomics Cell cycle Signal transduction Molecular targets for therapy And more Content Types: Original research articles Reviews Letters Correspondence Comments elaborating on significant advances and covering topical issues
×
引用
GB/T 7714-2015
复制
MLA
复制
APA
复制
导出至
BibTeX EndNote RefMan NoteFirst NoteExpress
×
提示
您的信息不完整,为了账户安全,请先补充。
现在去补充
×
提示
您因"违规操作"
具体请查看互助需知
我知道了
×
提示
确定
请完成安全验证×
copy
已复制链接
快去分享给好友吧!
我知道了
右上角分享
点击右上角分享
0
联系我们:info@booksci.cn Book学术提供免费学术资源搜索服务,方便国内外学者检索中英文文献。致力于提供最便捷和优质的服务体验。 Copyright © 2023 布克学术 All rights reserved.
京ICP备2023020795号-1
ghs 京公网安备 11010802042870号
Book学术文献互助
Book学术文献互助群
群 号:604180095
Book学术官方微信