Loss of endothelial glucocorticoid receptor accelerates organ fibrosis in db/db mice.

IF 3.7 2区 医学 Q1 PHYSIOLOGY
Swayam Prakash Srivastava, Julie E Goodwin
{"title":"Loss of endothelial glucocorticoid receptor accelerates organ fibrosis in <i>db/db</i> mice.","authors":"Swayam Prakash Srivastava, Julie E Goodwin","doi":"10.1152/ajprenal.00105.2023","DOIUrl":null,"url":null,"abstract":"<p><p>Endothelial cells play a key role in maintaining homeostasis and are deranged in many disease processes, including fibrotic conditions. Absence of the endothelial glucocorticoid receptor (GR) has been shown to accelerate diabetic kidney fibrosis in part through upregulation of Wnt signaling. The <i>db/db</i> mouse model is a model of spontaneous type 2 diabetes that has been noted to develop fibrosis in multiple organs over time, including the kidneys. This study aimed to determine the effect of loss of endothelial GR on organ fibrosis in the <i>db/db</i> model. <i>db/db</i> mice lacking endothelial GR showed more severe fibrosis in multiple organs compared with endothelial GR-replete <i>db/db</i> mice. Organ fibrosis could be substantially improved either through administration of a Wnt inhibitor or metformin. IL-6 is a key cytokine driving the fibrosis phenotype and is mechanistically linked to Wnt signaling. The <i>db/db</i> model is an important tool to study the mechanisms of fibrosis and its phenotype in the absence of endothelial GR highlights the synergistic effects of Wnt signaling and inflammation in the pathogenesis or organ fibrosis.<b>NEW & NOTEWORTHY</b> The major finding of this work is that endothelial glucocorticoid receptor-mediated upregulation of Wnt signaling and concurrent hyperinflammation work synergistically to exacerbate organ fibrosis in a genetic mouse model of diabetes. This study adds to our understanding of diabetic renal fibrosis and has important implications for the use of metformin in this condition.</p>","PeriodicalId":7588,"journal":{"name":"American Journal of Physiology-renal Physiology","volume":"325 4","pages":"F519-F526"},"PeriodicalIF":3.7000,"publicationDate":"2023-10-01","publicationTypes":"Journal Article","fieldsOfStudy":null,"isOpenAccess":false,"openAccessPdf":"https://www.ncbi.nlm.nih.gov/pmc/articles/PMC10639025/pdf/","citationCount":"0","resultStr":null,"platform":"Semanticscholar","paperid":null,"PeriodicalName":"American Journal of Physiology-renal Physiology","FirstCategoryId":"3","ListUrlMain":"https://doi.org/10.1152/ajprenal.00105.2023","RegionNum":2,"RegionCategory":"医学","ArticlePicture":[],"TitleCN":null,"AbstractTextCN":null,"PMCID":null,"EPubDate":"2023/8/17 0:00:00","PubModel":"Epub","JCR":"Q1","JCRName":"PHYSIOLOGY","Score":null,"Total":0}
引用次数: 0

Abstract

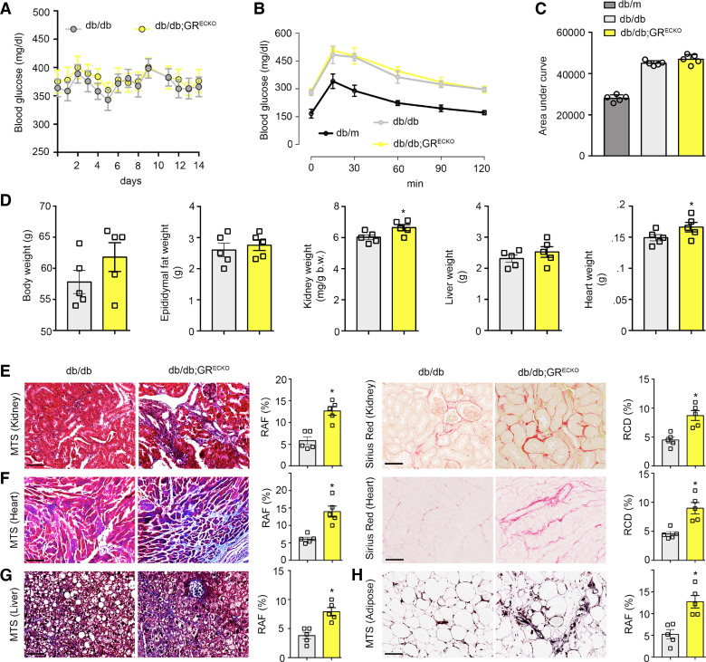
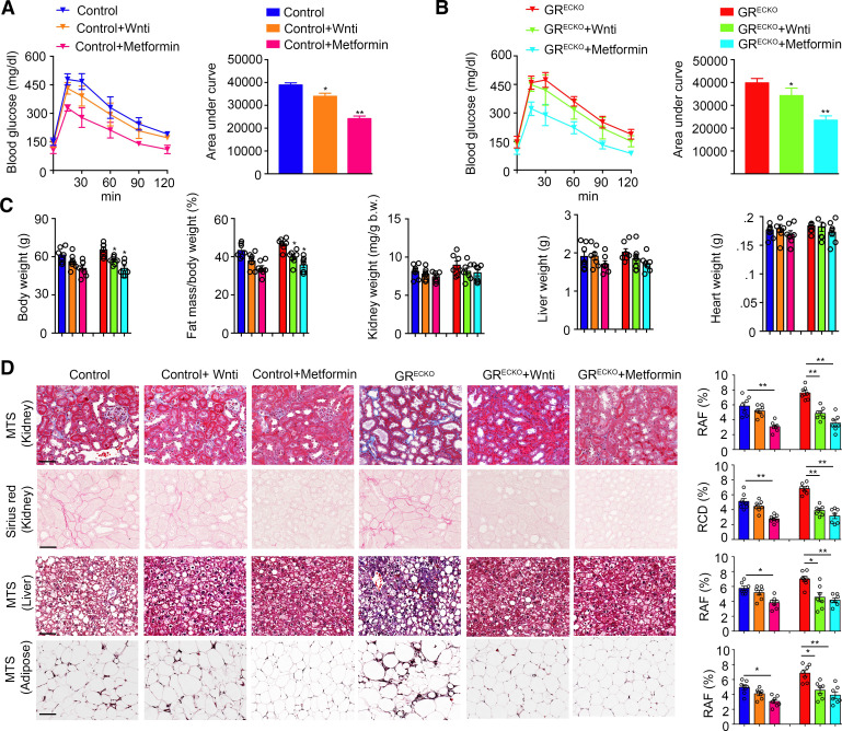
Endothelial cells play a key role in maintaining homeostasis and are deranged in many disease processes, including fibrotic conditions. Absence of the endothelial glucocorticoid receptor (GR) has been shown to accelerate diabetic kidney fibrosis in part through upregulation of Wnt signaling. The db/db mouse model is a model of spontaneous type 2 diabetes that has been noted to develop fibrosis in multiple organs over time, including the kidneys. This study aimed to determine the effect of loss of endothelial GR on organ fibrosis in the db/db model. db/db mice lacking endothelial GR showed more severe fibrosis in multiple organs compared with endothelial GR-replete db/db mice. Organ fibrosis could be substantially improved either through administration of a Wnt inhibitor or metformin. IL-6 is a key cytokine driving the fibrosis phenotype and is mechanistically linked to Wnt signaling. The db/db model is an important tool to study the mechanisms of fibrosis and its phenotype in the absence of endothelial GR highlights the synergistic effects of Wnt signaling and inflammation in the pathogenesis or organ fibrosis.NEW & NOTEWORTHY The major finding of this work is that endothelial glucocorticoid receptor-mediated upregulation of Wnt signaling and concurrent hyperinflammation work synergistically to exacerbate organ fibrosis in a genetic mouse model of diabetes. This study adds to our understanding of diabetic renal fibrosis and has important implications for the use of metformin in this condition.

Abstract Image

Abstract Image

Abstract Image

内皮糖皮质激素受体的缺失加速db/db小鼠的器官纤维化。
内皮细胞在维持体内平衡方面发挥着关键作用,在许多疾病过程中都会紊乱,包括纤维化。内皮糖皮质激素受体(GR)的缺失已被证明在一定程度上通过上调Wnt信号来加速糖尿病肾纤维化。db/db小鼠模型是一种自发性2型糖尿病模型,随着时间的推移,包括肾脏在内的多个器官会发生纤维化。本研究旨在确定db/db模型中内皮GR缺失对器官纤维化的影响。与富含内皮GR的db/db小鼠相比,缺乏内皮GR的db/db小鼠在多个器官中表现出更严重的纤维化。通过给予Wnt抑制剂或二甲双胍,可以显著改善器官纤维化。IL-6是驱动纤维化表型的关键细胞因子,并且与Wnt信号传导机制相关。db/db模型是研究在缺乏内皮GR的情况下纤维化机制及其表型的重要工具,它强调了Wnt信号传导和炎症在器官纤维化发病机制中的协同作用。这项工作的主要发现是,在糖尿病遗传小鼠模型中,内皮糖皮质激素受体介导的Wnt信号上调和并发的高炎症协同作用,加剧器官纤维化。这项研究增加了我们对糖尿病肾纤维化的理解,并对二甲双胍在这种情况下的应用具有重要意义。
本文章由计算机程序翻译,如有差异,请以英文原文为准。
求助全文
约1分钟内获得全文 求助全文
来源期刊
CiteScore
8.40
自引率
7.10%
发文量
154
审稿时长
2-4 weeks
期刊介绍: The American Journal of Physiology - Renal Physiology publishes original manuscripts on timely topics in both basic science and clinical research. Published articles address a broad range of subjects relating to the kidney and urinary tract, and may involve human or animal models, individual cell types, and isolated membrane systems. Also covered are the pathophysiological basis of renal disease processes, regulation of body fluids, and clinical research that provides mechanistic insights. Studies of renal function may be conducted using a wide range of approaches, such as biochemistry, immunology, genetics, mathematical modeling, molecular biology, as well as physiological and clinical methodologies.
×
引用
GB/T 7714-2015
复制
MLA
复制
APA
复制
导出至
BibTeX EndNote RefMan NoteFirst NoteExpress
×
提示
您的信息不完整,为了账户安全,请先补充。
现在去补充
×
提示
您因"违规操作"
具体请查看互助需知
我知道了
×
提示
确定
请完成安全验证×
copy
已复制链接
快去分享给好友吧!
我知道了
右上角分享
点击右上角分享
0
联系我们:info@booksci.cn Book学术提供免费学术资源搜索服务,方便国内外学者检索中英文文献。致力于提供最便捷和优质的服务体验。 Copyright © 2023 布克学术 All rights reserved.
京ICP备2023020795号-1
ghs 京公网安备 11010802042870号
Book学术文献互助
Book学术文献互助群
群 号:604180095
Book学术官方微信