外周血单核细胞染色质可及性的差异是血清转换前 COVID-19 疾病严重程度的基础。

IF 0.9 Q3 SOCIOLOGY
Nicholas S Giroux, Shengli Ding, Micah T McClain, Thomas W Burke, Elizabeth Petzold, Hong A Chung, Grecia O Rivera, Ergang Wang, Rui Xi, Shree Bose, Tomer Rotstein, Bradly P Nicholson, Tianyi Chen, Ricardo Henao, Gregory D Sempowski, Thomas N Denny, Maria Iglesias De Ussel, Lisa L Satterwhite, Emily R Ko, Geoffrey S Ginsburg, Bryan D Kraft, Ephraim L Tsalik, Xiling Shen, Christopher Woods
{"title":"外周血单核细胞染色质可及性的差异是血清转换前 COVID-19 疾病严重程度的基础。","authors":"Nicholas S Giroux, Shengli Ding, Micah T McClain, Thomas W Burke, Elizabeth Petzold, Hong A Chung, Grecia O Rivera, Ergang Wang, Rui Xi, Shree Bose, Tomer Rotstein, Bradly P Nicholson, Tianyi Chen, Ricardo Henao, Gregory D Sempowski, Thomas N Denny, Maria Iglesias De Ussel, Lisa L Satterwhite, Emily R Ko, Geoffrey S Ginsburg, Bryan D Kraft, Ephraim L Tsalik, Xiling Shen, Christopher Woods","doi":"10.21203/rs.3.rs-1479864/v1","DOIUrl":null,"url":null,"abstract":"<p><p>SARS-CoV-2 infection triggers profound and variable immune responses in human hosts. Chromatin remodeling has been observed in individuals severely ill or convalescing with COVID-19, but chromatin remodeling early in disease prior to anti-spike protein IgG seroconversion has not been defined. We performed the Assay for Transposase-Accessible Chromatin using sequencing (ATAC-seq) and RNA-seq on peripheral blood mononuclear cells (PBMCs) from outpatients with mild or moderate symptom severity at different stages of clinical illness. Early in the disease course prior to IgG seroconversion, modifications in chromatin accessibility associate with mild or moderate symptoms are already robust and include severity-associated changes in accessibility of genes in interleukin signaling, regulation of cell differentiation and cell morphology. Furthermore, single-cell analyses revealed evolution of the chromatin accessibility landscape and transcription factor motif accessibility for individual PBMC cell types over time. The most extensive remodeling occurred in CD14+ monocytes, where sub-populations with distinct chromatin accessibility profiles were observed prior to seroconversion. Mild symptom severity is marked by upregulation classical antiviral pathways including those regulating IRF1 and IRF7, whereas in moderate disease these classical antiviral signals diminish suggesting dysregulated and less effective responses. Together, these observations offer novel insight into the epigenome of early mild SARS-CoV-2 infection and suggest that detection of chromatin remodeling in early disease may offer promise for a new class of diagnostic tools for COVID-19.</p>","PeriodicalId":45728,"journal":{"name":"Latino Studies","volume":"19 1","pages":""},"PeriodicalIF":0.9000,"publicationDate":"2022-04-07","publicationTypes":"Journal Article","fieldsOfStudy":null,"isOpenAccess":false,"openAccessPdf":"https://www.ncbi.nlm.nih.gov/pmc/articles/PMC8996625/pdf/","citationCount":"0","resultStr":"{\"title\":\"Differential chromatin accessibility in peripheral blood mononuclear cells underlies COVID-19 disease severity prior to seroconversion.\",\"authors\":\"Nicholas S Giroux, Shengli Ding, Micah T McClain, Thomas W Burke, Elizabeth Petzold, Hong A Chung, Grecia O Rivera, Ergang Wang, Rui Xi, Shree Bose, Tomer Rotstein, Bradly P Nicholson, Tianyi Chen, Ricardo Henao, Gregory D Sempowski, Thomas N Denny, Maria Iglesias De Ussel, Lisa L Satterwhite, Emily R Ko, Geoffrey S Ginsburg, Bryan D Kraft, Ephraim L Tsalik, Xiling Shen, Christopher Woods\",\"doi\":\"10.21203/rs.3.rs-1479864/v1\",\"DOIUrl\":null,\"url\":null,\"abstract\":\"<p><p>SARS-CoV-2 infection triggers profound and variable immune responses in human hosts. Chromatin remodeling has been observed in individuals severely ill or convalescing with COVID-19, but chromatin remodeling early in disease prior to anti-spike protein IgG seroconversion has not been defined. We performed the Assay for Transposase-Accessible Chromatin using sequencing (ATAC-seq) and RNA-seq on peripheral blood mononuclear cells (PBMCs) from outpatients with mild or moderate symptom severity at different stages of clinical illness. Early in the disease course prior to IgG seroconversion, modifications in chromatin accessibility associate with mild or moderate symptoms are already robust and include severity-associated changes in accessibility of genes in interleukin signaling, regulation of cell differentiation and cell morphology. Furthermore, single-cell analyses revealed evolution of the chromatin accessibility landscape and transcription factor motif accessibility for individual PBMC cell types over time. The most extensive remodeling occurred in CD14+ monocytes, where sub-populations with distinct chromatin accessibility profiles were observed prior to seroconversion. Mild symptom severity is marked by upregulation classical antiviral pathways including those regulating IRF1 and IRF7, whereas in moderate disease these classical antiviral signals diminish suggesting dysregulated and less effective responses. Together, these observations offer novel insight into the epigenome of early mild SARS-CoV-2 infection and suggest that detection of chromatin remodeling in early disease may offer promise for a new class of diagnostic tools for COVID-19.</p>\",\"PeriodicalId\":45728,\"journal\":{\"name\":\"Latino Studies\",\"volume\":\"19 1\",\"pages\":\"\"},\"PeriodicalIF\":0.9000,\"publicationDate\":\"2022-04-07\",\"publicationTypes\":\"Journal Article\",\"fieldsOfStudy\":null,\"isOpenAccess\":false,\"openAccessPdf\":\"https://www.ncbi.nlm.nih.gov/pmc/articles/PMC8996625/pdf/\",\"citationCount\":\"0\",\"resultStr\":null,\"platform\":\"Semanticscholar\",\"paperid\":null,\"PeriodicalName\":\"Latino Studies\",\"FirstCategoryId\":\"1085\",\"ListUrlMain\":\"https://doi.org/10.21203/rs.3.rs-1479864/v1\",\"RegionNum\":0,\"RegionCategory\":null,\"ArticlePicture\":[],\"TitleCN\":null,\"AbstractTextCN\":null,\"PMCID\":null,\"EPubDate\":\"\",\"PubModel\":\"\",\"JCR\":\"Q3\",\"JCRName\":\"SOCIOLOGY\",\"Score\":null,\"Total\":0}","platform":"Semanticscholar","paperid":null,"PeriodicalName":"Latino Studies","FirstCategoryId":"1085","ListUrlMain":"https://doi.org/10.21203/rs.3.rs-1479864/v1","RegionNum":0,"RegionCategory":null,"ArticlePicture":[],"TitleCN":null,"AbstractTextCN":null,"PMCID":null,"EPubDate":"","PubModel":"","JCR":"Q3","JCRName":"SOCIOLOGY","Score":null,"Total":0}
引用次数: 0

摘要

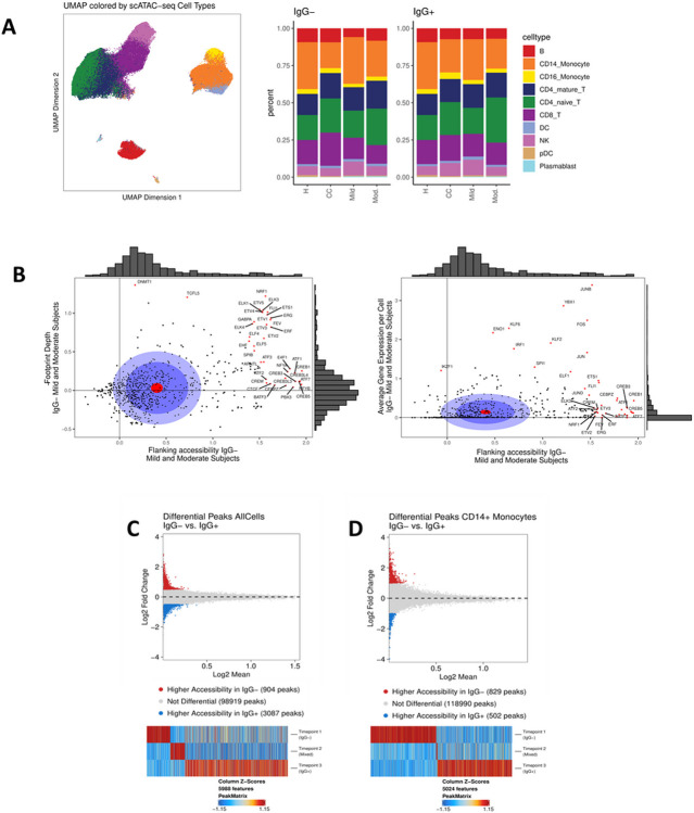
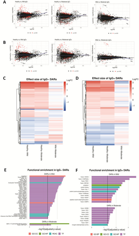
SARS-CoV-2 感染会在人类宿主体内引发深远而多变的免疫反应。在感染 COVID-19 的重症患者或康复者中观察到染色质重塑,但在抗尖峰蛋白 IgG 血清转换之前的疾病早期染色质重塑尚未确定。我们利用测序技术(ATAC-seq)和 RNA-seq 对轻度或中度症状的门诊患者在不同临床疾病阶段的外周血单核细胞(PBMCs)进行了转座酶可及染色质检测。在 IgG 血清转换之前的病程早期,与轻度或中度症状相关的染色质可及性改变已经很明显,包括白细胞介素信号转导、细胞分化调控和细胞形态等基因的可及性发生了与病情严重程度相关的变化。此外,单细胞分析显示,随着时间的推移,单个 PBMC 细胞类型的染色质可及性景观和转录因子基序的可及性发生了演变。最广泛的重塑发生在 CD14+ 单核细胞中,在血清转换前,可观察到具有不同染色质可及性图谱的亚群。轻度症状严重时,经典抗病毒通路(包括调节 IRF1 和 IRF7 的通路)上调,而在中度疾病中,这些经典抗病毒信号减弱,这表明反应失调且效果较差。这些观察结果为了解早期轻度 SARS-CoV-2 感染的表观基因组提供了新的视角,并表明检测疾病早期的染色质重塑可能为 COVID-19 的新型诊断工具带来希望。
本文章由计算机程序翻译,如有差异,请以英文原文为准。

Differential chromatin accessibility in peripheral blood mononuclear cells underlies COVID-19 disease severity prior to seroconversion.

Differential chromatin accessibility in peripheral blood mononuclear cells underlies COVID-19 disease severity prior to seroconversion.

Differential chromatin accessibility in peripheral blood mononuclear cells underlies COVID-19 disease severity prior to seroconversion.

Differential chromatin accessibility in peripheral blood mononuclear cells underlies COVID-19 disease severity prior to seroconversion.

SARS-CoV-2 infection triggers profound and variable immune responses in human hosts. Chromatin remodeling has been observed in individuals severely ill or convalescing with COVID-19, but chromatin remodeling early in disease prior to anti-spike protein IgG seroconversion has not been defined. We performed the Assay for Transposase-Accessible Chromatin using sequencing (ATAC-seq) and RNA-seq on peripheral blood mononuclear cells (PBMCs) from outpatients with mild or moderate symptom severity at different stages of clinical illness. Early in the disease course prior to IgG seroconversion, modifications in chromatin accessibility associate with mild or moderate symptoms are already robust and include severity-associated changes in accessibility of genes in interleukin signaling, regulation of cell differentiation and cell morphology. Furthermore, single-cell analyses revealed evolution of the chromatin accessibility landscape and transcription factor motif accessibility for individual PBMC cell types over time. The most extensive remodeling occurred in CD14+ monocytes, where sub-populations with distinct chromatin accessibility profiles were observed prior to seroconversion. Mild symptom severity is marked by upregulation classical antiviral pathways including those regulating IRF1 and IRF7, whereas in moderate disease these classical antiviral signals diminish suggesting dysregulated and less effective responses. Together, these observations offer novel insight into the epigenome of early mild SARS-CoV-2 infection and suggest that detection of chromatin remodeling in early disease may offer promise for a new class of diagnostic tools for COVID-19.

求助全文
通过发布文献求助,成功后即可免费获取论文全文。 去求助
来源期刊
Latino Studies
Latino Studies SOCIOLOGY-
CiteScore
0.90
自引率
0.00%
发文量
39
期刊介绍: Latino Studies has established itself as the leading, international peer-reviewed journal for advancing interdisciplinary scholarship about the lived experience and struggles of Latinas and Latinos for equality, representation, and social justice. Sustaining the tradition of activist scholarship of the founders of Chicana and Chicano Studies and Puerto Rican Studies, the journal critically engages the study of the local, national, transnational, and hemispheric realities that continue to influence the Latina and Latino presence in the United States. It is committed to developing a new transnational research agenda that bridges the academic and non-academic worlds and fosters mutual learning and collaboration among all the Latino national groups. Latino Studies provides an intellectual forum for innovative explorations and theorization. We welcome submissions of original research articles of up to 8,000 words, from scholars and practitioners in the national and international research communities. In addition to scholarly articles, we also invite other type of submissions. Vivencias or ''reports from the field'' are short personal essays between 2000-3000 words that describe and analyze significant local issues, struggles and debates affecting the lives of Latinas/os in different regions of the country. We also welcome interviews with Latinas/os who are contributing in their local communities or nationwide (e.g. authors, artists, community activists, union leaders, etc.). Our aim in publishing the ''reports'' is to inform readers about events that are sometimes over-looked by the national and regional media.The Reflexiones Pedagógicas section includes short essays between 2000-3000 words that address issues of pedagogy and curriculum. This section contributes toward the development and institutionalization of our field in the academy. Páginas Recuperadas are short essays between 2000-3000 words that seek to recover archival documents. These essays make visible, historically significant achievements by individuals, and pivotal events in the experience of Latinas/os in the United States. El Foro is an occasional section that provides a space for essays of approximately 6000 words, addressing current events, in an effort to further engage our readers in a dialogue on the pressing issues affecting Latina/o communities today.Book and media reviews are devoted to scholarship/media on the experience of Latinas/os in the United States. Reviews are no more than 1000 words.
×
引用
GB/T 7714-2015
复制
MLA
复制
APA
复制
导出至
BibTeX EndNote RefMan NoteFirst NoteExpress
×
提示
您的信息不完整,为了账户安全,请先补充。
现在去补充
×
提示
您因"违规操作"
具体请查看互助需知
我知道了
×
提示
确定
请完成安全验证×
copy
已复制链接
快去分享给好友吧!
我知道了
右上角分享
点击右上角分享
0
联系我们:info@booksci.cn Book学术提供免费学术资源搜索服务,方便国内外学者检索中英文文献。致力于提供最便捷和优质的服务体验。 Copyright © 2023 布克学术 All rights reserved.
京ICP备2023020795号-1
ghs 京公网安备 11010802042870号
Book学术文献互助
Book学术文献互助群
群 号:604180095
Book学术官方微信