使用新型报告小鼠揭示炎症过程中Col3a1表达的基质和淋巴来源

Discovery immunology Pub Date : 2022-11-21 eCollection Date: 2022-01-01 DOI:10.1093/discim/kyac008
Larissa C da Rosa, Hannah E Scales, Sangeet Makhija, Katie Sutherland, Robert A Benson, James M Brewer, Paul Garside
{"title":"使用新型报告小鼠揭示炎症过程中Col3a1表达的基质和淋巴来源","authors":"Larissa C da Rosa, Hannah E Scales, Sangeet Makhija, Katie Sutherland, Robert A Benson, James M Brewer, Paul Garside","doi":"10.1093/discim/kyac008","DOIUrl":null,"url":null,"abstract":"<p><p>One of the earliest signs of dysregulation of the homeostatic process of fibrosis, associated with pathology in chronic conditions such as rheumatoid arthritis, is the overexpression of collagen type III (COL-3). Critically, there is still relatively little known regarding the identity of the cell types expressing the gene encoding COL-3 (<i>Col3a1</i>). Identifying and characterizing <i>Col3a1</i>-expressing cells during the development of fibrosis could reveal new targets for the diagnosis and treatment of fibrosis-related pathologies. As such, a reporter mouse expressing concomitantly <i>Col3a1</i> and mKate-2, a fluorescent protein, was generated. Using models of footpad inflammation, we demonstrated its effectiveness as a tool to measure the expression of COL-3 during the repair process and provided an initial characterization of some of the stromal and immune cells responsible for <i>Col3a1</i> expression.</p>","PeriodicalId":72830,"journal":{"name":"Discovery immunology","volume":" ","pages":"kyac008"},"PeriodicalIF":0.0000,"publicationDate":"2022-11-21","publicationTypes":"Journal Article","fieldsOfStudy":null,"isOpenAccess":false,"openAccessPdf":"https://www.ncbi.nlm.nih.gov/pmc/articles/PMC10917174/pdf/","citationCount":"0","resultStr":"{\"title\":\"Revealing stromal and lymphoid sources of <i>Col3a1</i>-expression during inflammation using a novel reporter mouse.\",\"authors\":\"Larissa C da Rosa, Hannah E Scales, Sangeet Makhija, Katie Sutherland, Robert A Benson, James M Brewer, Paul Garside\",\"doi\":\"10.1093/discim/kyac008\",\"DOIUrl\":null,\"url\":null,\"abstract\":\"<p><p>One of the earliest signs of dysregulation of the homeostatic process of fibrosis, associated with pathology in chronic conditions such as rheumatoid arthritis, is the overexpression of collagen type III (COL-3). Critically, there is still relatively little known regarding the identity of the cell types expressing the gene encoding COL-3 (<i>Col3a1</i>). Identifying and characterizing <i>Col3a1</i>-expressing cells during the development of fibrosis could reveal new targets for the diagnosis and treatment of fibrosis-related pathologies. As such, a reporter mouse expressing concomitantly <i>Col3a1</i> and mKate-2, a fluorescent protein, was generated. Using models of footpad inflammation, we demonstrated its effectiveness as a tool to measure the expression of COL-3 during the repair process and provided an initial characterization of some of the stromal and immune cells responsible for <i>Col3a1</i> expression.</p>\",\"PeriodicalId\":72830,\"journal\":{\"name\":\"Discovery immunology\",\"volume\":\" \",\"pages\":\"kyac008\"},\"PeriodicalIF\":0.0000,\"publicationDate\":\"2022-11-21\",\"publicationTypes\":\"Journal Article\",\"fieldsOfStudy\":null,\"isOpenAccess\":false,\"openAccessPdf\":\"https://www.ncbi.nlm.nih.gov/pmc/articles/PMC10917174/pdf/\",\"citationCount\":\"0\",\"resultStr\":null,\"platform\":\"Semanticscholar\",\"paperid\":null,\"PeriodicalName\":\"Discovery immunology\",\"FirstCategoryId\":\"1085\",\"ListUrlMain\":\"https://doi.org/10.1093/discim/kyac008\",\"RegionNum\":0,\"RegionCategory\":null,\"ArticlePicture\":[],\"TitleCN\":null,\"AbstractTextCN\":null,\"PMCID\":null,\"EPubDate\":\"2022/1/1 0:00:00\",\"PubModel\":\"eCollection\",\"JCR\":\"\",\"JCRName\":\"\",\"Score\":null,\"Total\":0}","platform":"Semanticscholar","paperid":null,"PeriodicalName":"Discovery immunology","FirstCategoryId":"1085","ListUrlMain":"https://doi.org/10.1093/discim/kyac008","RegionNum":0,"RegionCategory":null,"ArticlePicture":[],"TitleCN":null,"AbstractTextCN":null,"PMCID":null,"EPubDate":"2022/1/1 0:00:00","PubModel":"eCollection","JCR":"","JCRName":"","Score":null,"Total":0}
引用次数: 0

摘要

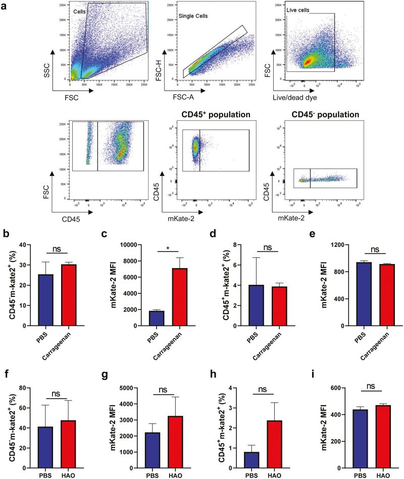
与慢性疾病如类风湿关节炎(RA)的病理相关的纤维化稳态过程失调的最早迹象之一是III型胶原(COL-3)的过度表达。至关重要的是,对于表达编码COL-3 (Col3a1)的基因的细胞类型的身份仍然知之甚少。鉴定和表征在纤维化发展过程中表达col3a1的细胞可以为纤维化相关病理的诊断和治疗提供新的靶点。因此,产生了Col3a1和mKate-2(一种荧光蛋白)同时表达的报告小鼠。通过脚垫炎症模型,我们证明了其作为修复过程中测量Col3a1表达的工具的有效性,并提供了一些负责Col3a1表达的基质细胞和免疫细胞的初步特征。
本文章由计算机程序翻译,如有差异,请以英文原文为准。

Revealing stromal and lymphoid sources of <i>Col3a1</i>-expression during inflammation using a novel reporter mouse.

Revealing stromal and lymphoid sources of <i>Col3a1</i>-expression during inflammation using a novel reporter mouse.

Revealing stromal and lymphoid sources of <i>Col3a1</i>-expression during inflammation using a novel reporter mouse.

Revealing stromal and lymphoid sources of Col3a1-expression during inflammation using a novel reporter mouse.

One of the earliest signs of dysregulation of the homeostatic process of fibrosis, associated with pathology in chronic conditions such as rheumatoid arthritis, is the overexpression of collagen type III (COL-3). Critically, there is still relatively little known regarding the identity of the cell types expressing the gene encoding COL-3 (Col3a1). Identifying and characterizing Col3a1-expressing cells during the development of fibrosis could reveal new targets for the diagnosis and treatment of fibrosis-related pathologies. As such, a reporter mouse expressing concomitantly Col3a1 and mKate-2, a fluorescent protein, was generated. Using models of footpad inflammation, we demonstrated its effectiveness as a tool to measure the expression of COL-3 during the repair process and provided an initial characterization of some of the stromal and immune cells responsible for Col3a1 expression.

求助全文
通过发布文献求助,成功后即可免费获取论文全文。 去求助
来源期刊
自引率
0.00%
发文量
0
×
引用
GB/T 7714-2015
复制
MLA
复制
APA
复制
导出至
BibTeX EndNote RefMan NoteFirst NoteExpress
×
提示
您的信息不完整,为了账户安全,请先补充。
现在去补充
×
提示
您因"违规操作"
具体请查看互助需知
我知道了
×
提示
确定
请完成安全验证×
copy
已复制链接
快去分享给好友吧!
我知道了
右上角分享
点击右上角分享
0
联系我们:info@booksci.cn Book学术提供免费学术资源搜索服务,方便国内外学者检索中英文文献。致力于提供最便捷和优质的服务体验。 Copyright © 2023 布克学术 All rights reserved.
京ICP备2023020795号-1
ghs 京公网安备 11010802042870号
Book学术文献互助
Book学术文献互助群
群 号:604180095
Book学术官方微信