少突胶质细胞中Mea6/cTAGE5的消融显著损害白质结构和脂质含量

IF 3.4
Life metabolism Pub Date : 2023-03-23 eCollection Date: 2023-04-01 DOI:10.1093/lifemeta/load010
Tiantian Ma, Wei Mao, Shaohua Zhang, Yaqing Wang, Tao Wang, Jinghua Liu, Lei Shi, Xiang Yu, Rong Xue, Guanghou Shui, Zhiheng Xu
{"title":"少突胶质细胞中Mea6/cTAGE5的消融显著损害白质结构和脂质含量","authors":"Tiantian Ma, Wei Mao, Shaohua Zhang, Yaqing Wang, Tao Wang, Jinghua Liu, Lei Shi, Xiang Yu, Rong Xue, Guanghou Shui, Zhiheng Xu","doi":"10.1093/lifemeta/load010","DOIUrl":null,"url":null,"abstract":"<p><p>Lipid-rich myelin is a special structure formed by oligodendrocytes wrapping neuronal axons. Abnormal myelin sheath is associated with many neurological diseases. Meningioma-expressed antigen 6 (Mea6)/cutaneous T cell lymphoma-associated antigen 5C (cTAGE5C) plays an important role in vesicle trafficking from the endoplasmic reticulum (ER) to Golgi, and conditional knockout (cKO) of <i>Mea6</i> in the brain significantly affects neural development and brain function. However, whether the impaired brain function involves the development of oligodendrocytes and white matter beyond neurons remains unclear. In this study, by using different models of diffusion magnetic resonance imaging, we showed that cKO of <i>Mea6</i> in oligodendrocytes leads to significant impairment of the gross and microstructure of the white matter, as well as a significant decrease of cholesterol and triglycerides in brains. Our lipidomic analysis of purified myelin sheath for the first time showed that <i>Mea6</i> elimination in oligodendrocytes significantly altered the lipid composition in myelin lipidome, especially the proportion of very long chain fatty acids (VLCFAs). In particular, the levels of most VLCFA-containing phosphatidylcholines were substantially lower in the myelin sheath of the cKO mice. The reduction of VLCFAs is likely due to the downregulated expression of <i>elongation of very long chain fatty acids</i> (<i>ELOVLs</i>). Our study of an animal model with white matter malformation and the comprehensive lipid profiling would provide clues for future studies of the formation of myelin sheath, myelin lipids, and the pathogenesis of white matter diseases.</p>","PeriodicalId":74074,"journal":{"name":"Life metabolism","volume":" ","pages":"load010"},"PeriodicalIF":3.4000,"publicationDate":"2023-03-23","publicationTypes":"Journal Article","fieldsOfStudy":null,"isOpenAccess":false,"openAccessPdf":"https://www.ncbi.nlm.nih.gov/pmc/articles/PMC11748983/pdf/","citationCount":"0","resultStr":"{\"title\":\"Ablation of <i>Mea6/cTAGE5</i> in oligodendrocytes significantly impairs white matter structure and lipid content.\",\"authors\":\"Tiantian Ma, Wei Mao, Shaohua Zhang, Yaqing Wang, Tao Wang, Jinghua Liu, Lei Shi, Xiang Yu, Rong Xue, Guanghou Shui, Zhiheng Xu\",\"doi\":\"10.1093/lifemeta/load010\",\"DOIUrl\":null,\"url\":null,\"abstract\":\"<p><p>Lipid-rich myelin is a special structure formed by oligodendrocytes wrapping neuronal axons. Abnormal myelin sheath is associated with many neurological diseases. Meningioma-expressed antigen 6 (Mea6)/cutaneous T cell lymphoma-associated antigen 5C (cTAGE5C) plays an important role in vesicle trafficking from the endoplasmic reticulum (ER) to Golgi, and conditional knockout (cKO) of <i>Mea6</i> in the brain significantly affects neural development and brain function. However, whether the impaired brain function involves the development of oligodendrocytes and white matter beyond neurons remains unclear. In this study, by using different models of diffusion magnetic resonance imaging, we showed that cKO of <i>Mea6</i> in oligodendrocytes leads to significant impairment of the gross and microstructure of the white matter, as well as a significant decrease of cholesterol and triglycerides in brains. Our lipidomic analysis of purified myelin sheath for the first time showed that <i>Mea6</i> elimination in oligodendrocytes significantly altered the lipid composition in myelin lipidome, especially the proportion of very long chain fatty acids (VLCFAs). In particular, the levels of most VLCFA-containing phosphatidylcholines were substantially lower in the myelin sheath of the cKO mice. The reduction of VLCFAs is likely due to the downregulated expression of <i>elongation of very long chain fatty acids</i> (<i>ELOVLs</i>). Our study of an animal model with white matter malformation and the comprehensive lipid profiling would provide clues for future studies of the formation of myelin sheath, myelin lipids, and the pathogenesis of white matter diseases.</p>\",\"PeriodicalId\":74074,\"journal\":{\"name\":\"Life metabolism\",\"volume\":\" \",\"pages\":\"load010\"},\"PeriodicalIF\":3.4000,\"publicationDate\":\"2023-03-23\",\"publicationTypes\":\"Journal Article\",\"fieldsOfStudy\":null,\"isOpenAccess\":false,\"openAccessPdf\":\"https://www.ncbi.nlm.nih.gov/pmc/articles/PMC11748983/pdf/\",\"citationCount\":\"0\",\"resultStr\":null,\"platform\":\"Semanticscholar\",\"paperid\":null,\"PeriodicalName\":\"Life metabolism\",\"FirstCategoryId\":\"1085\",\"ListUrlMain\":\"https://doi.org/10.1093/lifemeta/load010\",\"RegionNum\":0,\"RegionCategory\":null,\"ArticlePicture\":[],\"TitleCN\":null,\"AbstractTextCN\":null,\"PMCID\":null,\"EPubDate\":\"2023/4/1 0:00:00\",\"PubModel\":\"eCollection\",\"JCR\":\"\",\"JCRName\":\"\",\"Score\":null,\"Total\":0}","platform":"Semanticscholar","paperid":null,"PeriodicalName":"Life metabolism","FirstCategoryId":"1085","ListUrlMain":"https://doi.org/10.1093/lifemeta/load010","RegionNum":0,"RegionCategory":null,"ArticlePicture":[],"TitleCN":null,"AbstractTextCN":null,"PMCID":null,"EPubDate":"2023/4/1 0:00:00","PubModel":"eCollection","JCR":"","JCRName":"","Score":null,"Total":0}
引用次数: 0

摘要

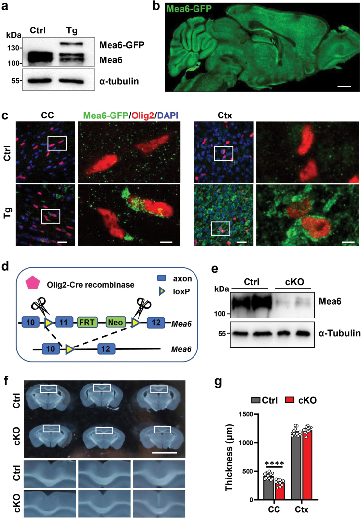
富含脂质的髓鞘是由少突胶质细胞包裹神经元轴突形成的一种特殊结构。异常髓鞘与许多神经系统疾病有关。脑膜瘤表达抗原6(Mea6)/皮肤T细胞淋巴瘤相关抗原5C(cTAGE5C)在从内质网(ER)到高尔基体的囊泡运输中起重要作用,脑中Mea6的条件性敲除(cKO)显著影响神经发育和脑功能。然而,受损的大脑功能是否涉及少突胶质细胞和神经元外白质的发育仍不清楚。在这项研究中,通过使用不同的扩散磁共振成像模型,我们发现少突胶质细胞中Mea6的cKO会导致白质总量和微观结构的显著损伤,以及大脑中胆固醇和甘油三酯的显著降低。我们对纯化髓鞘的脂质组学分析首次表明,少突胶质细胞中的Mea6消除显著改变了髓鞘脂质组分,尤其是超长链脂肪酸(VLCFAs)的比例。特别是,在cKO小鼠的髓鞘中,大多数含有VLCFA的磷脂酰胆碱的水平显著较低。VLCFAs的减少可能是由于极长链脂肪酸(ELOVL)的延伸表达下调。我们对白质畸形动物模型的研究和全面的脂质分析将为未来研究髓鞘的形成、髓鞘脂质和白质疾病的发病机制提供线索。
本文章由计算机程序翻译,如有差异,请以英文原文为准。

Ablation of <i>Mea6/cTAGE5</i> in oligodendrocytes significantly impairs white matter structure and lipid content.

Ablation of <i>Mea6/cTAGE5</i> in oligodendrocytes significantly impairs white matter structure and lipid content.

Ablation of <i>Mea6/cTAGE5</i> in oligodendrocytes significantly impairs white matter structure and lipid content.

Ablation of Mea6/cTAGE5 in oligodendrocytes significantly impairs white matter structure and lipid content.

Lipid-rich myelin is a special structure formed by oligodendrocytes wrapping neuronal axons. Abnormal myelin sheath is associated with many neurological diseases. Meningioma-expressed antigen 6 (Mea6)/cutaneous T cell lymphoma-associated antigen 5C (cTAGE5C) plays an important role in vesicle trafficking from the endoplasmic reticulum (ER) to Golgi, and conditional knockout (cKO) of Mea6 in the brain significantly affects neural development and brain function. However, whether the impaired brain function involves the development of oligodendrocytes and white matter beyond neurons remains unclear. In this study, by using different models of diffusion magnetic resonance imaging, we showed that cKO of Mea6 in oligodendrocytes leads to significant impairment of the gross and microstructure of the white matter, as well as a significant decrease of cholesterol and triglycerides in brains. Our lipidomic analysis of purified myelin sheath for the first time showed that Mea6 elimination in oligodendrocytes significantly altered the lipid composition in myelin lipidome, especially the proportion of very long chain fatty acids (VLCFAs). In particular, the levels of most VLCFA-containing phosphatidylcholines were substantially lower in the myelin sheath of the cKO mice. The reduction of VLCFAs is likely due to the downregulated expression of elongation of very long chain fatty acids (ELOVLs). Our study of an animal model with white matter malformation and the comprehensive lipid profiling would provide clues for future studies of the formation of myelin sheath, myelin lipids, and the pathogenesis of white matter diseases.

求助全文
通过发布文献求助,成功后即可免费获取论文全文。 去求助
来源期刊
CiteScore
1.10
自引率
0.00%
发文量
0
×
引用
GB/T 7714-2015
复制
MLA
复制
APA
复制
导出至
BibTeX EndNote RefMan NoteFirst NoteExpress
×
提示
您的信息不完整,为了账户安全,请先补充。
现在去补充
×
提示
您因"违规操作"
具体请查看互助需知
我知道了
×
提示
确定
请完成安全验证×
copy
已复制链接
快去分享给好友吧!
我知道了
右上角分享
点击右上角分享
0
联系我们:info@booksci.cn Book学术提供免费学术资源搜索服务,方便国内外学者检索中英文文献。致力于提供最便捷和优质的服务体验。 Copyright © 2023 布克学术 All rights reserved.
京ICP备2023020795号-1
ghs 京公网安备 11010802042870号
Book学术文献互助
Book学术文献互助群
群 号:604180095
Book学术官方微信