METTL3调节NEK7的m6A修饰以抑制骨关节炎的形成。

IF 2.7 4区 医学 Q1 ORTHOPEDICS
CARTILAGE Pub Date : 2025-03-01 Epub Date: 2023-09-19 DOI:10.1177/19476035231200336
Xiaochuan Xiong, Hao Xiong, Jun Peng, Yingjie Liu, Yang Zong
{"title":"METTL3调节NEK7的m6A修饰以抑制骨关节炎的形成。","authors":"Xiaochuan Xiong, Hao Xiong, Jun Peng, Yingjie Liu, Yang Zong","doi":"10.1177/19476035231200336","DOIUrl":null,"url":null,"abstract":"<p><strong>Objective: </strong>Osteoarthritis (OA) is a common degenerative joint disease. The occurrence of OA slowly destroys the soft tissue structure of the patient's joint. Severe cases could lead to disability. Current studies had shown that inhibition of chondrocytes pyroptosis could slow down the progression of OA. Our work aimed to explore the specific mechanisms and ways of regulating this process.</p><p><strong>Design: </strong>In this work, the level of N<sup>6</sup>-methyladenosine (m<sup>6</sup>A) in clinical tissues was detected by ribonucleic acid (RNA) m<sup>6</sup>A dot blot. qRT-PCR (quantitative real-time polymerase chain reaction) was used to detect the messenger RNA (mRNA) expression level of m<sup>6</sup>A modified enzyme in clinical tissues. MTT (3-(4,5)-dimethylthiahiazo(-z-y1)-3,5-di-phenytetrazoliumromid) and flow cytometry were used to detect the effect of sh-METTL3 (methyltransferase like 3) and NIMA-related kinase 7 (NEK7) transfection on chondrocytes pyroptosis in OA. Western blot was used to detect the protein expression levels of pyroptosis-related proteins. ELISA (enzyme-linked immunosorbent assay) was used to measure the protein concentration of inflammatory cytokines. The SRAMP online database was used to predict the m<sup>6</sup>A site of NEK7. HE staining was used to assess the progression of OA in mice.</p><p><strong>Results: </strong>The level of m<sup>6</sup>A in clinical samples of OA patients was higher, and METTL3 was significantly higher expressed in clinical samples of OA patients. We provided evidence that low expression of METTL3 inhibited chondrocytes pyroptosis. In addition, Rescue experiments and <i>in vivo</i> experiments had shown that METTL3 in combination with NEK7 inhibited the progression of OA by promoting chondrocytes pyroptosis.</p><p><strong>Conclusions: </strong>METTL3 regulates m<sup>6</sup>A modification of NEK7 and inhibits OA progression.</p>","PeriodicalId":9626,"journal":{"name":"CARTILAGE","volume":" ","pages":"89-99"},"PeriodicalIF":2.7000,"publicationDate":"2025-03-01","publicationTypes":"Journal Article","fieldsOfStudy":null,"isOpenAccess":false,"openAccessPdf":"https://www.ncbi.nlm.nih.gov/pmc/articles/PMC11744591/pdf/","citationCount":"0","resultStr":"{\"title\":\"METTL3 Regulates the m<sup>6</sup>A Modification of NEK7 to Inhibit the Formation of Osteoarthritis.\",\"authors\":\"Xiaochuan Xiong, Hao Xiong, Jun Peng, Yingjie Liu, Yang Zong\",\"doi\":\"10.1177/19476035231200336\",\"DOIUrl\":null,\"url\":null,\"abstract\":\"<p><strong>Objective: </strong>Osteoarthritis (OA) is a common degenerative joint disease. The occurrence of OA slowly destroys the soft tissue structure of the patient's joint. Severe cases could lead to disability. Current studies had shown that inhibition of chondrocytes pyroptosis could slow down the progression of OA. Our work aimed to explore the specific mechanisms and ways of regulating this process.</p><p><strong>Design: </strong>In this work, the level of N<sup>6</sup>-methyladenosine (m<sup>6</sup>A) in clinical tissues was detected by ribonucleic acid (RNA) m<sup>6</sup>A dot blot. qRT-PCR (quantitative real-time polymerase chain reaction) was used to detect the messenger RNA (mRNA) expression level of m<sup>6</sup>A modified enzyme in clinical tissues. MTT (3-(4,5)-dimethylthiahiazo(-z-y1)-3,5-di-phenytetrazoliumromid) and flow cytometry were used to detect the effect of sh-METTL3 (methyltransferase like 3) and NIMA-related kinase 7 (NEK7) transfection on chondrocytes pyroptosis in OA. Western blot was used to detect the protein expression levels of pyroptosis-related proteins. ELISA (enzyme-linked immunosorbent assay) was used to measure the protein concentration of inflammatory cytokines. The SRAMP online database was used to predict the m<sup>6</sup>A site of NEK7. HE staining was used to assess the progression of OA in mice.</p><p><strong>Results: </strong>The level of m<sup>6</sup>A in clinical samples of OA patients was higher, and METTL3 was significantly higher expressed in clinical samples of OA patients. We provided evidence that low expression of METTL3 inhibited chondrocytes pyroptosis. In addition, Rescue experiments and <i>in vivo</i> experiments had shown that METTL3 in combination with NEK7 inhibited the progression of OA by promoting chondrocytes pyroptosis.</p><p><strong>Conclusions: </strong>METTL3 regulates m<sup>6</sup>A modification of NEK7 and inhibits OA progression.</p>\",\"PeriodicalId\":9626,\"journal\":{\"name\":\"CARTILAGE\",\"volume\":\" \",\"pages\":\"89-99\"},\"PeriodicalIF\":2.7000,\"publicationDate\":\"2025-03-01\",\"publicationTypes\":\"Journal Article\",\"fieldsOfStudy\":null,\"isOpenAccess\":false,\"openAccessPdf\":\"https://www.ncbi.nlm.nih.gov/pmc/articles/PMC11744591/pdf/\",\"citationCount\":\"0\",\"resultStr\":null,\"platform\":\"Semanticscholar\",\"paperid\":null,\"PeriodicalName\":\"CARTILAGE\",\"FirstCategoryId\":\"3\",\"ListUrlMain\":\"https://doi.org/10.1177/19476035231200336\",\"RegionNum\":4,\"RegionCategory\":\"医学\",\"ArticlePicture\":[],\"TitleCN\":null,\"AbstractTextCN\":null,\"PMCID\":null,\"EPubDate\":\"2023/9/19 0:00:00\",\"PubModel\":\"Epub\",\"JCR\":\"Q1\",\"JCRName\":\"ORTHOPEDICS\",\"Score\":null,\"Total\":0}","platform":"Semanticscholar","paperid":null,"PeriodicalName":"CARTILAGE","FirstCategoryId":"3","ListUrlMain":"https://doi.org/10.1177/19476035231200336","RegionNum":4,"RegionCategory":"医学","ArticlePicture":[],"TitleCN":null,"AbstractTextCN":null,"PMCID":null,"EPubDate":"2023/9/19 0:00:00","PubModel":"Epub","JCR":"Q1","JCRName":"ORTHOPEDICS","Score":null,"Total":0}
引用次数: 0

摘要

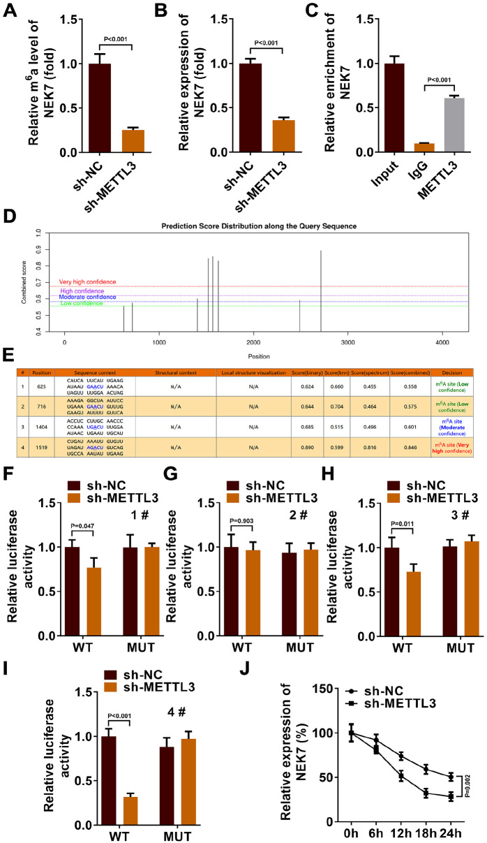
目的:骨关节炎(OA)是一种常见的退行性关节疾病。OA的发生会慢慢破坏患者关节的软组织结构。严重的病例可能导致残疾。目前的研究表明,抑制软骨细胞焦下垂可以减缓OA的进展。我们的工作旨在探索规范这一过程的具体机制和方式。设计:本工作采用核糖核酸(RNA)m6A点杂交法检测临床组织中N6-甲基腺苷(m6A)的水平。采用实时定量聚合酶链式反应(qRT-PCR)检测临床组织中m6A修饰酶信使核糖核酸(mRNA)的表达水平。采用MTT法(3-(4,5)-二甲基噻嗪(-z-y1)-3,5-二苯三唑胺)和流式细胞术检测sh-METTL3(甲基转移酶样3)和NIMA相关激酶7(NEK7)转染对OA软骨细胞焦下垂的影响。蛋白质印迹法检测pyroptosis相关蛋白的表达水平。ELISA(酶联免疫吸附试验)用于测定炎性细胞因子的蛋白浓度。SRAMP在线数据库用于预测NEK7的m6A位点。HE染色用于评估小鼠OA的进展。结果:m6A在OA患者临床样本中的表达水平较高,METTL3在OA患者的临床样本中表达明显较高。我们提供了METTL3低表达抑制软骨细胞焦下垂的证据。此外,Rescue实验和体内实验表明,METTL3与NEK7组合通过促进软骨细胞焦下垂来抑制OA的进展。结论:METTL3调节NEK7的m6A修饰并抑制OA的进展。
本文章由计算机程序翻译,如有差异,请以英文原文为准。

METTL3 Regulates the m<sup>6</sup>A Modification of NEK7 to Inhibit the Formation of Osteoarthritis.

METTL3 Regulates the m<sup>6</sup>A Modification of NEK7 to Inhibit the Formation of Osteoarthritis.

METTL3 Regulates the m<sup>6</sup>A Modification of NEK7 to Inhibit the Formation of Osteoarthritis.

METTL3 Regulates the m6A Modification of NEK7 to Inhibit the Formation of Osteoarthritis.

Objective: Osteoarthritis (OA) is a common degenerative joint disease. The occurrence of OA slowly destroys the soft tissue structure of the patient's joint. Severe cases could lead to disability. Current studies had shown that inhibition of chondrocytes pyroptosis could slow down the progression of OA. Our work aimed to explore the specific mechanisms and ways of regulating this process.

Design: In this work, the level of N6-methyladenosine (m6A) in clinical tissues was detected by ribonucleic acid (RNA) m6A dot blot. qRT-PCR (quantitative real-time polymerase chain reaction) was used to detect the messenger RNA (mRNA) expression level of m6A modified enzyme in clinical tissues. MTT (3-(4,5)-dimethylthiahiazo(-z-y1)-3,5-di-phenytetrazoliumromid) and flow cytometry were used to detect the effect of sh-METTL3 (methyltransferase like 3) and NIMA-related kinase 7 (NEK7) transfection on chondrocytes pyroptosis in OA. Western blot was used to detect the protein expression levels of pyroptosis-related proteins. ELISA (enzyme-linked immunosorbent assay) was used to measure the protein concentration of inflammatory cytokines. The SRAMP online database was used to predict the m6A site of NEK7. HE staining was used to assess the progression of OA in mice.

Results: The level of m6A in clinical samples of OA patients was higher, and METTL3 was significantly higher expressed in clinical samples of OA patients. We provided evidence that low expression of METTL3 inhibited chondrocytes pyroptosis. In addition, Rescue experiments and in vivo experiments had shown that METTL3 in combination with NEK7 inhibited the progression of OA by promoting chondrocytes pyroptosis.

Conclusions: METTL3 regulates m6A modification of NEK7 and inhibits OA progression.

求助全文
通过发布文献求助,成功后即可免费获取论文全文。 去求助
来源期刊
CARTILAGE
CARTILAGE ORTHOPEDICS-
CiteScore
6.90
自引率
7.10%
发文量
80
期刊介绍: CARTILAGE publishes articles related to the musculoskeletal system with particular attention to cartilage repair, development, function, degeneration, transplantation, and rehabilitation. The journal is a forum for the exchange of ideas for the many types of researchers and clinicians involved in cartilage biology and repair. A primary objective of CARTILAGE is to foster the cross-fertilization of the findings between clinical and basic sciences throughout the various disciplines involved in cartilage repair. The journal publishes full length original manuscripts on all types of cartilage including articular, nasal, auricular, tracheal/bronchial, and intervertebral disc fibrocartilage. Manuscripts on clinical and laboratory research are welcome. Review articles, editorials, and letters are also encouraged. The ICRS envisages CARTILAGE as a forum for the exchange of knowledge among clinicians, scientists, patients, and researchers. The International Cartilage Repair Society (ICRS) is dedicated to promotion, encouragement, and distribution of fundamental and applied research of cartilage in order to permit a better knowledge of function and dysfunction of articular cartilage and its repair.
×
引用
GB/T 7714-2015
复制
MLA
复制
APA
复制
导出至
BibTeX EndNote RefMan NoteFirst NoteExpress
×
提示
您的信息不完整,为了账户安全,请先补充。
现在去补充
×
提示
您因"违规操作"
具体请查看互助需知
我知道了
×
提示
确定
请完成安全验证×
copy
已复制链接
快去分享给好友吧!
我知道了
右上角分享
点击右上角分享
0
联系我们:info@booksci.cn Book学术提供免费学术资源搜索服务,方便国内外学者检索中英文文献。致力于提供最便捷和优质的服务体验。 Copyright © 2023 布克学术 All rights reserved.
京ICP备2023020795号-1
ghs 京公网安备 11010802042870号
Book学术文献互助
Book学术文献互助群
群 号:604180095
Book学术官方微信