脓毒症血浆源性外泌体miR-1-3p通过靶向SERP1诱导内皮细胞功能障碍。

Min Gao, Tianyi Yu, Dan Liu, Yan Shi, Peilang Yang, Jie Zhang, Jizhuang Wang, Yan Liu, Xiong Zhang
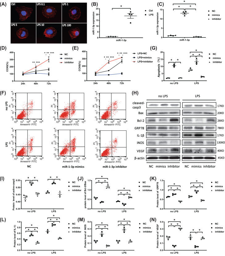
{"title":"脓毒症血浆源性外泌体miR-1-3p通过靶向SERP1诱导内皮细胞功能障碍。","authors":"Min Gao,&nbsp;Tianyi Yu,&nbsp;Dan Liu,&nbsp;Yan Shi,&nbsp;Peilang Yang,&nbsp;Jie Zhang,&nbsp;Jizhuang Wang,&nbsp;Yan Liu,&nbsp;Xiong Zhang","doi":"10.1042/CS20200573","DOIUrl":null,"url":null,"abstract":"<p><p>Acute lung injury (ALI) is the leading cause of death in sepsis patients. Exosomes participate in the occurrence and development of ALI by regulating endothelial cell inflammatory response, oxidative stress and apoptosis, causing serious pulmonary vascular leakage and interstitial edema. The current study investigated the effect of exosomal miRNAs on endothelial cells during sepsis. We found a significant increase in miR-1-3p expression in cecal ligation and puncture (CLP) rats exosomes sequencing and sepsis patients' exosomes, and lipopolysaccharide (LPS)-stimulated human umbilical vein endothelial cells (HUVECs) in vitro. However, the specific biological function of miR-1-3p in ALI remains unknown. Therefore, mimics or inhibitors of miR-1-3p were transfected to modulate its expression in HUVECs. Cell proliferation, apoptosis, contraction, permeability, and membrane injury were examined via cell counting kit-8 (CCK-8), flow cytometry, phalloidin staining, Transwell assay, lactate dehydrogenase (LDH) activity, and Western blotting. The miR-1-3p target gene was predicted with miRNA-related databases and validated by luciferase reporter. Target gene expression was blocked by siRNA to explore the underlying mechanisms. The results illustrated increased miR-1-3p and decreased stress-associated endoplasmic reticulum protein 1 (SERP1) expression both in vivo and in vitro. SERP1 was a direct target gene of miR-1-3p. Up-regulated miR-1-3p inhibits cell proliferation, promotes apoptosis and cytoskeleton contraction, increases monolayer endothelial cell permeability and membrane injury by targeting SERP1, which leads to dysfunction of endothelial cells and weakens vascular barrier function involved in the development of ALI. MiR-1-3p and SERP1 may be promising therapeutic candidates for sepsis-induced lung injury.</p>","PeriodicalId":519494,"journal":{"name":"Clinical Science (London, England : 1979)","volume":" ","pages":"347-365"},"PeriodicalIF":0.0000,"publicationDate":"2021-01-29","publicationTypes":"Journal Article","fieldsOfStudy":null,"isOpenAccess":false,"openAccessPdf":"https://www.ncbi.nlm.nih.gov/pmc/articles/PMC7843403/pdf/","citationCount":"46","resultStr":"{\"title\":\"Sepsis plasma-derived exosomal miR-1-3p induces endothelial cell dysfunction by targeting SERP1.\",\"authors\":\"Min Gao,&nbsp;Tianyi Yu,&nbsp;Dan Liu,&nbsp;Yan Shi,&nbsp;Peilang Yang,&nbsp;Jie Zhang,&nbsp;Jizhuang Wang,&nbsp;Yan Liu,&nbsp;Xiong Zhang\",\"doi\":\"10.1042/CS20200573\",\"DOIUrl\":null,\"url\":null,\"abstract\":\"<p><p>Acute lung injury (ALI) is the leading cause of death in sepsis patients. Exosomes participate in the occurrence and development of ALI by regulating endothelial cell inflammatory response, oxidative stress and apoptosis, causing serious pulmonary vascular leakage and interstitial edema. The current study investigated the effect of exosomal miRNAs on endothelial cells during sepsis. We found a significant increase in miR-1-3p expression in cecal ligation and puncture (CLP) rats exosomes sequencing and sepsis patients' exosomes, and lipopolysaccharide (LPS)-stimulated human umbilical vein endothelial cells (HUVECs) in vitro. However, the specific biological function of miR-1-3p in ALI remains unknown. Therefore, mimics or inhibitors of miR-1-3p were transfected to modulate its expression in HUVECs. Cell proliferation, apoptosis, contraction, permeability, and membrane injury were examined via cell counting kit-8 (CCK-8), flow cytometry, phalloidin staining, Transwell assay, lactate dehydrogenase (LDH) activity, and Western blotting. The miR-1-3p target gene was predicted with miRNA-related databases and validated by luciferase reporter. Target gene expression was blocked by siRNA to explore the underlying mechanisms. The results illustrated increased miR-1-3p and decreased stress-associated endoplasmic reticulum protein 1 (SERP1) expression both in vivo and in vitro. SERP1 was a direct target gene of miR-1-3p. Up-regulated miR-1-3p inhibits cell proliferation, promotes apoptosis and cytoskeleton contraction, increases monolayer endothelial cell permeability and membrane injury by targeting SERP1, which leads to dysfunction of endothelial cells and weakens vascular barrier function involved in the development of ALI. MiR-1-3p and SERP1 may be promising therapeutic candidates for sepsis-induced lung injury.</p>\",\"PeriodicalId\":519494,\"journal\":{\"name\":\"Clinical Science (London, England : 1979)\",\"volume\":\" \",\"pages\":\"347-365\"},\"PeriodicalIF\":0.0000,\"publicationDate\":\"2021-01-29\",\"publicationTypes\":\"Journal Article\",\"fieldsOfStudy\":null,\"isOpenAccess\":false,\"openAccessPdf\":\"https://www.ncbi.nlm.nih.gov/pmc/articles/PMC7843403/pdf/\",\"citationCount\":\"46\",\"resultStr\":null,\"platform\":\"Semanticscholar\",\"paperid\":null,\"PeriodicalName\":\"Clinical Science (London, England : 1979)\",\"FirstCategoryId\":\"3\",\"ListUrlMain\":\"https://doi.org/10.1042/CS20200573\",\"RegionNum\":0,\"RegionCategory\":null,\"ArticlePicture\":[],\"TitleCN\":null,\"AbstractTextCN\":null,\"PMCID\":null,\"EPubDate\":\"\",\"PubModel\":\"\",\"JCR\":\"\",\"JCRName\":\"\",\"Score\":null,\"Total\":0}","platform":"Semanticscholar","paperid":null,"PeriodicalName":"Clinical Science (London, England : 1979)","FirstCategoryId":"3","ListUrlMain":"https://doi.org/10.1042/CS20200573","RegionNum":0,"RegionCategory":null,"ArticlePicture":[],"TitleCN":null,"AbstractTextCN":null,"PMCID":null,"EPubDate":"","PubModel":"","JCR":"","JCRName":"","Score":null,"Total":0}
引用次数: 46

摘要

急性肺损伤(ALI)是脓毒症患者死亡的主要原因。外泌体通过调节内皮细胞炎症反应、氧化应激和凋亡参与ALI的发生发展,导致严重的肺血管渗漏和间质水肿。目前的研究调查了脓毒症期间外泌体miRNAs对内皮细胞的影响。我们发现miR-1-3p在盲肠结扎和穿刺(CLP)大鼠外泌体测序和脓毒症患者外泌体以及脂多糖(LPS)刺激的体外人脐静脉内皮细胞(HUVECs)中表达显著升高。然而,miR-1-3p在ALI中的具体生物学功能尚不清楚。因此,转染miR-1-3p的模拟物或抑制剂来调节其在HUVECs中的表达。通过细胞计数试剂盒-8 (CCK-8)、流式细胞术、phalloidin染色、Transwell实验、乳酸脱氢酶(LDH)活性和Western blotting检测细胞增殖、凋亡、收缩、通透性和膜损伤。通过mirna相关数据库预测miR-1-3p靶基因,并通过荧光素酶报告基因进行验证。通过siRNA阻断靶基因表达,探索其潜在机制。结果表明,在体内和体外,miR-1-3p升高,应激相关内质网蛋白1 (SERP1)表达降低。SERP1是miR-1-3p的直接靶基因。miR-1-3p上调通过靶向SERP1抑制细胞增殖,促进细胞凋亡和细胞骨架收缩,增加单层内皮细胞通透性和膜损伤,导致内皮细胞功能障碍,削弱血管屏障功能,参与ALI的发展。MiR-1-3p和SERP1可能是脓毒症诱导的肺损伤的有希望的治疗候选者。
本文章由计算机程序翻译,如有差异,请以英文原文为准。

Sepsis plasma-derived exosomal miR-1-3p induces endothelial cell dysfunction by targeting SERP1.

Sepsis plasma-derived exosomal miR-1-3p induces endothelial cell dysfunction by targeting SERP1.

Sepsis plasma-derived exosomal miR-1-3p induces endothelial cell dysfunction by targeting SERP1.

Sepsis plasma-derived exosomal miR-1-3p induces endothelial cell dysfunction by targeting SERP1.

Acute lung injury (ALI) is the leading cause of death in sepsis patients. Exosomes participate in the occurrence and development of ALI by regulating endothelial cell inflammatory response, oxidative stress and apoptosis, causing serious pulmonary vascular leakage and interstitial edema. The current study investigated the effect of exosomal miRNAs on endothelial cells during sepsis. We found a significant increase in miR-1-3p expression in cecal ligation and puncture (CLP) rats exosomes sequencing and sepsis patients' exosomes, and lipopolysaccharide (LPS)-stimulated human umbilical vein endothelial cells (HUVECs) in vitro. However, the specific biological function of miR-1-3p in ALI remains unknown. Therefore, mimics or inhibitors of miR-1-3p were transfected to modulate its expression in HUVECs. Cell proliferation, apoptosis, contraction, permeability, and membrane injury were examined via cell counting kit-8 (CCK-8), flow cytometry, phalloidin staining, Transwell assay, lactate dehydrogenase (LDH) activity, and Western blotting. The miR-1-3p target gene was predicted with miRNA-related databases and validated by luciferase reporter. Target gene expression was blocked by siRNA to explore the underlying mechanisms. The results illustrated increased miR-1-3p and decreased stress-associated endoplasmic reticulum protein 1 (SERP1) expression both in vivo and in vitro. SERP1 was a direct target gene of miR-1-3p. Up-regulated miR-1-3p inhibits cell proliferation, promotes apoptosis and cytoskeleton contraction, increases monolayer endothelial cell permeability and membrane injury by targeting SERP1, which leads to dysfunction of endothelial cells and weakens vascular barrier function involved in the development of ALI. MiR-1-3p and SERP1 may be promising therapeutic candidates for sepsis-induced lung injury.

求助全文
通过发布文献求助,成功后即可免费获取论文全文。 去求助
来源期刊
自引率
0.00%
发文量
0
×
引用
GB/T 7714-2015
复制
MLA
复制
APA
复制
导出至
BibTeX EndNote RefMan NoteFirst NoteExpress
×
提示
您的信息不完整,为了账户安全,请先补充。
现在去补充
×
提示
您因"违规操作"
具体请查看互助需知
我知道了
×
提示
确定
请完成安全验证×
copy
已复制链接
快去分享给好友吧!
我知道了
右上角分享
点击右上角分享
0
联系我们:info@booksci.cn Book学术提供免费学术资源搜索服务,方便国内外学者检索中英文文献。致力于提供最便捷和优质的服务体验。 Copyright © 2023 布克学术 All rights reserved.
京ICP备2023020795号-1
ghs 京公网安备 11010802042870号
Book学术文献互助
Book学术文献互助群
群 号:604180095
Book学术官方微信