动脉粥样硬化斑块晶体诱导内皮功能障碍。

IF 4.9 2区 生物学
Jishamol Thazhathveettil, Sherin Aloysius Gomez, Deborah Olaoseeji, Rongrong Wu, Allan Sirsjö, Geena Varghese Paramel
{"title":"动脉粥样硬化斑块晶体诱导内皮功能障碍。","authors":"Jishamol Thazhathveettil, Sherin Aloysius Gomez, Deborah Olaoseeji, Rongrong Wu, Allan Sirsjö, Geena Varghese Paramel","doi":"10.3390/ijms26199758","DOIUrl":null,"url":null,"abstract":"<p><p>Endothelial dysfunction is an early driver of atherosclerosis, yet the direct impact of endogenous crystals such as cholesterol crystals and monosodium urate on endothelial activation remains incompletely understood. In this study, we examine how crystalline stimuli modulate human umbilical vein endothelial cells by assessing inflammatory signaling, mitochondrial respiration, and neutrophil recruitment. Using dose- and time-controlled experiments, we show that CC and MSU are internalized by endothelial cells, activating NF-κB and STAT3 signaling pathways and inducing a robust pro-inflammatory cytokine profile. Notably, CC caused marked mitochondrial dysfunction, evidenced by impaired respiratory capacity and loss of membrane potential, revealing a novel bioenergetic vulnerability in endothelial cells. Both direct crystal stimulation and exposure to crystal-primed conditioned media triggered endothelial adhesion molecule expression and promoted neutrophil adhesion, indicating that soluble mediators released upon crystal stimulation can propagate vascular inflammation. These findings demonstrate that crystalline stimuli are potent vascular danger signals capable of driving endothelial inflammation, mitochondrial impairment, and immune cell engagement, which are hallmarks of early atherogenesis. By elucidating these multifaceted endothelial responses, this study provides important mechanistic insights into how crystal-induced signals may contribute to vascular dysfunction and the early stages of atherogenesis.</p>","PeriodicalId":14156,"journal":{"name":"International Journal of Molecular Sciences","volume":"26 19","pages":""},"PeriodicalIF":4.9000,"publicationDate":"2025-10-07","publicationTypes":"Journal Article","fieldsOfStudy":null,"isOpenAccess":false,"openAccessPdf":"https://www.ncbi.nlm.nih.gov/pmc/articles/PMC12525030/pdf/","citationCount":"0","resultStr":"{\"title\":\"Atherosclerotic Plaque Crystals Induce Endothelial Dysfunction.\",\"authors\":\"Jishamol Thazhathveettil, Sherin Aloysius Gomez, Deborah Olaoseeji, Rongrong Wu, Allan Sirsjö, Geena Varghese Paramel\",\"doi\":\"10.3390/ijms26199758\",\"DOIUrl\":null,\"url\":null,\"abstract\":\"<p><p>Endothelial dysfunction is an early driver of atherosclerosis, yet the direct impact of endogenous crystals such as cholesterol crystals and monosodium urate on endothelial activation remains incompletely understood. In this study, we examine how crystalline stimuli modulate human umbilical vein endothelial cells by assessing inflammatory signaling, mitochondrial respiration, and neutrophil recruitment. Using dose- and time-controlled experiments, we show that CC and MSU are internalized by endothelial cells, activating NF-κB and STAT3 signaling pathways and inducing a robust pro-inflammatory cytokine profile. Notably, CC caused marked mitochondrial dysfunction, evidenced by impaired respiratory capacity and loss of membrane potential, revealing a novel bioenergetic vulnerability in endothelial cells. Both direct crystal stimulation and exposure to crystal-primed conditioned media triggered endothelial adhesion molecule expression and promoted neutrophil adhesion, indicating that soluble mediators released upon crystal stimulation can propagate vascular inflammation. These findings demonstrate that crystalline stimuli are potent vascular danger signals capable of driving endothelial inflammation, mitochondrial impairment, and immune cell engagement, which are hallmarks of early atherogenesis. By elucidating these multifaceted endothelial responses, this study provides important mechanistic insights into how crystal-induced signals may contribute to vascular dysfunction and the early stages of atherogenesis.</p>\",\"PeriodicalId\":14156,\"journal\":{\"name\":\"International Journal of Molecular Sciences\",\"volume\":\"26 19\",\"pages\":\"\"},\"PeriodicalIF\":4.9000,\"publicationDate\":\"2025-10-07\",\"publicationTypes\":\"Journal Article\",\"fieldsOfStudy\":null,\"isOpenAccess\":false,\"openAccessPdf\":\"https://www.ncbi.nlm.nih.gov/pmc/articles/PMC12525030/pdf/\",\"citationCount\":\"0\",\"resultStr\":null,\"platform\":\"Semanticscholar\",\"paperid\":null,\"PeriodicalName\":\"International Journal of Molecular Sciences\",\"FirstCategoryId\":\"99\",\"ListUrlMain\":\"https://doi.org/10.3390/ijms26199758\",\"RegionNum\":2,\"RegionCategory\":\"生物学\",\"ArticlePicture\":[],\"TitleCN\":null,\"AbstractTextCN\":null,\"PMCID\":null,\"EPubDate\":\"\",\"PubModel\":\"\",\"JCR\":\"\",\"JCRName\":\"\",\"Score\":null,\"Total\":0}","platform":"Semanticscholar","paperid":null,"PeriodicalName":"International Journal of Molecular Sciences","FirstCategoryId":"99","ListUrlMain":"https://doi.org/10.3390/ijms26199758","RegionNum":2,"RegionCategory":"生物学","ArticlePicture":[],"TitleCN":null,"AbstractTextCN":null,"PMCID":null,"EPubDate":"","PubModel":"","JCR":"","JCRName":"","Score":null,"Total":0}
引用次数: 0

摘要

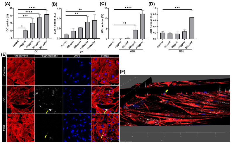
内皮功能障碍是动脉粥样硬化的早期驱动因素,但内源性晶体如胆固醇晶体和尿酸钠对内皮激活的直接影响尚不完全清楚。在这项研究中,我们通过评估炎症信号、线粒体呼吸和中性粒细胞募集来研究晶体刺激如何调节人脐静脉内皮细胞。通过剂量和时间控制的实验,我们发现CC和MSU被内皮细胞内化,激活NF-κ b和STAT3信号通路,并诱导强大的促炎细胞因子谱。值得注意的是,CC引起明显的线粒体功能障碍,表现为呼吸能力受损和膜电位丧失,揭示了内皮细胞中一种新的生物能量脆弱性。直接晶体刺激和暴露于晶体引发的条件介质均可触发内皮粘附分子表达并促进中性粒细胞粘附,表明晶体刺激释放的可溶性介质可传播血管炎症。这些发现表明,晶体刺激是强有力的血管危险信号,能够驱动内皮炎症、线粒体损伤和免疫细胞参与,这些都是早期动脉粥样硬化的标志。通过阐明这些多方面的内皮反应,本研究为晶体诱导信号如何促进血管功能障碍和动脉粥样硬化早期阶段提供了重要的机制见解。
本文章由计算机程序翻译,如有差异,请以英文原文为准。

Atherosclerotic Plaque Crystals Induce Endothelial Dysfunction.

Atherosclerotic Plaque Crystals Induce Endothelial Dysfunction.

Atherosclerotic Plaque Crystals Induce Endothelial Dysfunction.

Atherosclerotic Plaque Crystals Induce Endothelial Dysfunction.

Endothelial dysfunction is an early driver of atherosclerosis, yet the direct impact of endogenous crystals such as cholesterol crystals and monosodium urate on endothelial activation remains incompletely understood. In this study, we examine how crystalline stimuli modulate human umbilical vein endothelial cells by assessing inflammatory signaling, mitochondrial respiration, and neutrophil recruitment. Using dose- and time-controlled experiments, we show that CC and MSU are internalized by endothelial cells, activating NF-κB and STAT3 signaling pathways and inducing a robust pro-inflammatory cytokine profile. Notably, CC caused marked mitochondrial dysfunction, evidenced by impaired respiratory capacity and loss of membrane potential, revealing a novel bioenergetic vulnerability in endothelial cells. Both direct crystal stimulation and exposure to crystal-primed conditioned media triggered endothelial adhesion molecule expression and promoted neutrophil adhesion, indicating that soluble mediators released upon crystal stimulation can propagate vascular inflammation. These findings demonstrate that crystalline stimuli are potent vascular danger signals capable of driving endothelial inflammation, mitochondrial impairment, and immune cell engagement, which are hallmarks of early atherogenesis. By elucidating these multifaceted endothelial responses, this study provides important mechanistic insights into how crystal-induced signals may contribute to vascular dysfunction and the early stages of atherogenesis.

求助全文
通过发布文献求助,成功后即可免费获取论文全文。 去求助
来源期刊
自引率
10.70%
发文量
13472
审稿时长
1.7 months
期刊介绍: The International Journal of Molecular Sciences (ISSN 1422-0067) provides an advanced forum for chemistry, molecular physics (chemical physics and physical chemistry) and molecular biology. It publishes research articles, reviews, communications and short notes. Our aim is to encourage scientists to publish their theoretical and experimental results in as much detail as possible. Therefore, there is no restriction on the length of the papers or the number of electronics supplementary files. For articles with computational results, the full experimental details must be provided so that the results can be reproduced. Electronic files regarding the full details of the calculation and experimental procedure, if unable to be published in a normal way, can be deposited as supplementary material (including animated pictures, videos, interactive Excel sheets, software executables and others).
×
引用
GB/T 7714-2015
复制
MLA
复制
APA
复制
导出至
BibTeX EndNote RefMan NoteFirst NoteExpress
×
提示
您的信息不完整,为了账户安全,请先补充。
现在去补充
×
提示
您因"违规操作"
具体请查看互助需知
我知道了
×
提示
确定
请完成安全验证×
copy
已复制链接
快去分享给好友吧!
我知道了
右上角分享
点击右上角分享
0
联系我们:info@booksci.cn Book学术提供免费学术资源搜索服务,方便国内外学者检索中英文文献。致力于提供最便捷和优质的服务体验。 Copyright © 2023 布克学术 All rights reserved.
京ICP备2023020795号-1
ghs 京公网安备 11010802042870号
Book学术文献互助
Book学术文献互助群
群 号:604180095
Book学术官方微信