全基因组异构体开关揭示sr45介导的剪接控制拟南芥叶片衰老。

IF 4.9 2区 生物学
Mohammed Albaqami, Ghaydaa Osamah Almaghrabi
{"title":"全基因组异构体开关揭示sr45介导的剪接控制拟南芥叶片衰老。","authors":"Mohammed Albaqami, Ghaydaa Osamah Almaghrabi","doi":"10.3390/ijms26199784","DOIUrl":null,"url":null,"abstract":"<p><p>Leaf senescence is the final, programmed stage of leaf development, marked by nutrient remobilization and tightly regulated molecular events. Although alternative splicing has emerged as a major regulator of plant development, its role in isoform switching during leaf aging remains poorly understood. To address this, we conducted a genome-wide analysis of isoform switching in <i>Arabidopsis</i>, leveraging publicly available RNA-seq data from mature (16-day-old) and senescent (30-day-old) leaves, analyzed with the <i>IsoformSwitchAnalyzeR</i> package. Between these two developmental stages, we identified 269 genes exhibiting 377 significant isoform switches collectively predicted to alter protein localization, coding potential, and transcript stability. Experimental validation confirmed predicted switching at the <i>PUS3</i> (<i>Pseudouridine Synthase 3</i>) locus, with sequence analysis revealing an age-dependent shift from mitochondrial-targeted to cytoplasmic isoforms. Gene Ontology enrichment analysis of switching genes revealed 82 significant terms, prominently associated with metabolism, gene expression, developmental regulation, and stress responses. Interestingly, we found nearly one-third of switching genes to overlap with known targets of the splicing factor SR45, with enrichment in pathways related to nucleotide and amino acid metabolism, energy production, and developmental processes. Correspondingly, dark-induced senescence assays revealed accelerated senescence in the <i>sr45</i> mutant, confirming SR45's role in regulating leaf aging. Specific complementation of SR45's two isoforms revealed contrasting functions, with SR45.1 restoring normal senescence timing while SR45.2 failed to complement. Taken together, our findings demonstrate that differential isoform usage, orchestrated by specific splicing regulators, plays a critical role in leaf aging. This insight opens new avenues for manipulating senescence and engineering stay-green traits in crops.</p>","PeriodicalId":14156,"journal":{"name":"International Journal of Molecular Sciences","volume":"26 19","pages":""},"PeriodicalIF":4.9000,"publicationDate":"2025-10-08","publicationTypes":"Journal Article","fieldsOfStudy":null,"isOpenAccess":false,"openAccessPdf":"https://www.ncbi.nlm.nih.gov/pmc/articles/PMC12525425/pdf/","citationCount":"0","resultStr":"{\"title\":\"Genome-Wide Isoform Switching Reveals SR45-Mediated Splicing Control of <i>Arabidopsis</i> Leaf Senescence.\",\"authors\":\"Mohammed Albaqami, Ghaydaa Osamah Almaghrabi\",\"doi\":\"10.3390/ijms26199784\",\"DOIUrl\":null,\"url\":null,\"abstract\":\"<p><p>Leaf senescence is the final, programmed stage of leaf development, marked by nutrient remobilization and tightly regulated molecular events. Although alternative splicing has emerged as a major regulator of plant development, its role in isoform switching during leaf aging remains poorly understood. To address this, we conducted a genome-wide analysis of isoform switching in <i>Arabidopsis</i>, leveraging publicly available RNA-seq data from mature (16-day-old) and senescent (30-day-old) leaves, analyzed with the <i>IsoformSwitchAnalyzeR</i> package. Between these two developmental stages, we identified 269 genes exhibiting 377 significant isoform switches collectively predicted to alter protein localization, coding potential, and transcript stability. Experimental validation confirmed predicted switching at the <i>PUS3</i> (<i>Pseudouridine Synthase 3</i>) locus, with sequence analysis revealing an age-dependent shift from mitochondrial-targeted to cytoplasmic isoforms. Gene Ontology enrichment analysis of switching genes revealed 82 significant terms, prominently associated with metabolism, gene expression, developmental regulation, and stress responses. Interestingly, we found nearly one-third of switching genes to overlap with known targets of the splicing factor SR45, with enrichment in pathways related to nucleotide and amino acid metabolism, energy production, and developmental processes. Correspondingly, dark-induced senescence assays revealed accelerated senescence in the <i>sr45</i> mutant, confirming SR45's role in regulating leaf aging. Specific complementation of SR45's two isoforms revealed contrasting functions, with SR45.1 restoring normal senescence timing while SR45.2 failed to complement. Taken together, our findings demonstrate that differential isoform usage, orchestrated by specific splicing regulators, plays a critical role in leaf aging. This insight opens new avenues for manipulating senescence and engineering stay-green traits in crops.</p>\",\"PeriodicalId\":14156,\"journal\":{\"name\":\"International Journal of Molecular Sciences\",\"volume\":\"26 19\",\"pages\":\"\"},\"PeriodicalIF\":4.9000,\"publicationDate\":\"2025-10-08\",\"publicationTypes\":\"Journal Article\",\"fieldsOfStudy\":null,\"isOpenAccess\":false,\"openAccessPdf\":\"https://www.ncbi.nlm.nih.gov/pmc/articles/PMC12525425/pdf/\",\"citationCount\":\"0\",\"resultStr\":null,\"platform\":\"Semanticscholar\",\"paperid\":null,\"PeriodicalName\":\"International Journal of Molecular Sciences\",\"FirstCategoryId\":\"99\",\"ListUrlMain\":\"https://doi.org/10.3390/ijms26199784\",\"RegionNum\":2,\"RegionCategory\":\"生物学\",\"ArticlePicture\":[],\"TitleCN\":null,\"AbstractTextCN\":null,\"PMCID\":null,\"EPubDate\":\"\",\"PubModel\":\"\",\"JCR\":\"\",\"JCRName\":\"\",\"Score\":null,\"Total\":0}","platform":"Semanticscholar","paperid":null,"PeriodicalName":"International Journal of Molecular Sciences","FirstCategoryId":"99","ListUrlMain":"https://doi.org/10.3390/ijms26199784","RegionNum":2,"RegionCategory":"生物学","ArticlePicture":[],"TitleCN":null,"AbstractTextCN":null,"PMCID":null,"EPubDate":"","PubModel":"","JCR":"","JCRName":"","Score":null,"Total":0}
引用次数: 0

摘要

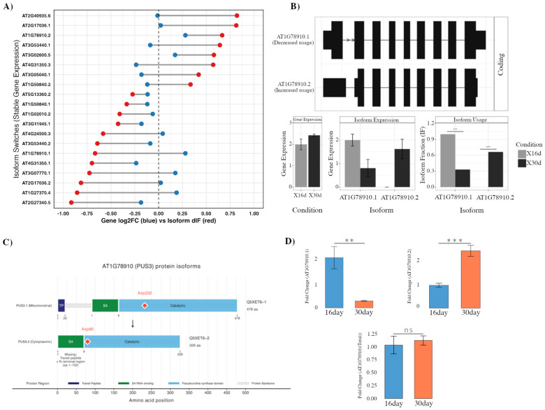
叶片衰老是叶片发育的最后一个程序化阶段,其标志是营养物质的再动员和严格调控的分子事件。尽管选择性剪接已成为植物发育的主要调节因子,但其在叶片衰老过程中异构体转换中的作用仍然知之甚少。为了解决这个问题,我们利用公开的成熟(16天)和衰老(30天)叶片的RNA-seq数据,利用IsoformSwitchAnalyzeR包进行了拟南芥亚型转换的全基因组分析。在这两个发育阶段,我们发现269个基因表现出377个重要的异构体开关,这些开关共同预测会改变蛋白质定位、编码潜力和转录稳定性。实验验证证实了PUS3(伪尿嘧啶合成酶3)位点的预测转换,序列分析揭示了从线粒体靶向到细胞质同种型的年龄依赖性转变。对开关基因进行基因本体富集分析,发现82个显著项,与代谢、基因表达、发育调控和应激反应密切相关。有趣的是,我们发现近三分之一的开关基因与剪接因子SR45的已知靶点重叠,在核苷酸和氨基酸代谢、能量产生和发育过程相关的途径中富集。相应地,黑暗诱导衰老实验显示sr45突变体衰老加速,证实了sr45在调节叶片衰老中的作用。SR45的两个同工异构体的特异性互补显示出截然不同的功能,SR45.1恢复正常的衰老时间,而SR45.2不能互补。综上所述,我们的研究结果表明,由特定剪接调节因子精心安排的差异异构体使用在叶片老化中起着关键作用。这一见解为操纵作物的衰老和工程保持绿色性状开辟了新的途径。
本文章由计算机程序翻译,如有差异,请以英文原文为准。

Genome-Wide Isoform Switching Reveals SR45-Mediated Splicing Control of <i>Arabidopsis</i> Leaf Senescence.

Genome-Wide Isoform Switching Reveals SR45-Mediated Splicing Control of <i>Arabidopsis</i> Leaf Senescence.

Genome-Wide Isoform Switching Reveals SR45-Mediated Splicing Control of <i>Arabidopsis</i> Leaf Senescence.

Genome-Wide Isoform Switching Reveals SR45-Mediated Splicing Control of Arabidopsis Leaf Senescence.

Leaf senescence is the final, programmed stage of leaf development, marked by nutrient remobilization and tightly regulated molecular events. Although alternative splicing has emerged as a major regulator of plant development, its role in isoform switching during leaf aging remains poorly understood. To address this, we conducted a genome-wide analysis of isoform switching in Arabidopsis, leveraging publicly available RNA-seq data from mature (16-day-old) and senescent (30-day-old) leaves, analyzed with the IsoformSwitchAnalyzeR package. Between these two developmental stages, we identified 269 genes exhibiting 377 significant isoform switches collectively predicted to alter protein localization, coding potential, and transcript stability. Experimental validation confirmed predicted switching at the PUS3 (Pseudouridine Synthase 3) locus, with sequence analysis revealing an age-dependent shift from mitochondrial-targeted to cytoplasmic isoforms. Gene Ontology enrichment analysis of switching genes revealed 82 significant terms, prominently associated with metabolism, gene expression, developmental regulation, and stress responses. Interestingly, we found nearly one-third of switching genes to overlap with known targets of the splicing factor SR45, with enrichment in pathways related to nucleotide and amino acid metabolism, energy production, and developmental processes. Correspondingly, dark-induced senescence assays revealed accelerated senescence in the sr45 mutant, confirming SR45's role in regulating leaf aging. Specific complementation of SR45's two isoforms revealed contrasting functions, with SR45.1 restoring normal senescence timing while SR45.2 failed to complement. Taken together, our findings demonstrate that differential isoform usage, orchestrated by specific splicing regulators, plays a critical role in leaf aging. This insight opens new avenues for manipulating senescence and engineering stay-green traits in crops.

求助全文
通过发布文献求助,成功后即可免费获取论文全文。 去求助
来源期刊
自引率
10.70%
发文量
13472
审稿时长
1.7 months
期刊介绍: The International Journal of Molecular Sciences (ISSN 1422-0067) provides an advanced forum for chemistry, molecular physics (chemical physics and physical chemistry) and molecular biology. It publishes research articles, reviews, communications and short notes. Our aim is to encourage scientists to publish their theoretical and experimental results in as much detail as possible. Therefore, there is no restriction on the length of the papers or the number of electronics supplementary files. For articles with computational results, the full experimental details must be provided so that the results can be reproduced. Electronic files regarding the full details of the calculation and experimental procedure, if unable to be published in a normal way, can be deposited as supplementary material (including animated pictures, videos, interactive Excel sheets, software executables and others).
×
引用
GB/T 7714-2015
复制
MLA
复制
APA
复制
导出至
BibTeX EndNote RefMan NoteFirst NoteExpress
×
提示
您的信息不完整,为了账户安全,请先补充。
现在去补充
×
提示
您因"违规操作"
具体请查看互助需知
我知道了
×
提示
确定
请完成安全验证×
copy
已复制链接
快去分享给好友吧!
我知道了
右上角分享
点击右上角分享
0
联系我们:info@booksci.cn Book学术提供免费学术资源搜索服务,方便国内外学者检索中英文文献。致力于提供最便捷和优质的服务体验。 Copyright © 2023 布克学术 All rights reserved.
京ICP备2023020795号-1
ghs 京公网安备 11010802042870号
Book学术文献互助
Book学术文献互助群
群 号:604180095
Book学术官方微信