TRPV6通道功能参与子宫内膜上皮细胞Ca2+信号传导和雌性小鼠的生育能力。

IF 6.2 2区 生物学 Q1 BIOCHEMISTRY & MOLECULAR BIOLOGY
Adela Sota, Andreas Beck, Philipp Wartenberg, Anna-Lena Gehl, Manuel Winter, Ulrich Wissenbach, Marc Freichel, Markus R Meyer, Ulrich Boehm, Veit Flockerzi, Claudia Fecher-Trost, Petra Weissgerber
{"title":"TRPV6通道功能参与子宫内膜上皮细胞Ca2+信号传导和雌性小鼠的生育能力。","authors":"Adela Sota, Andreas Beck, Philipp Wartenberg, Anna-Lena Gehl, Manuel Winter, Ulrich Wissenbach, Marc Freichel, Markus R Meyer, Ulrich Boehm, Veit Flockerzi, Claudia Fecher-Trost, Petra Weissgerber","doi":"10.1007/s00018-025-05857-9","DOIUrl":null,"url":null,"abstract":"<p><p>The Ca<sup>2+</sup>-selective transient receptor potential vanilloid 6 (TRPV6) channel plays a fundamental role in the female and male murine reproductive system. We have previously shown that TRPV6 is essential for male fertility, and necessary for a proper placental Ca<sup>2+</sup> transport, embryonic bone development and calcification, as well as for extracellular matrix formation in the placental labyrinth. Here, we show that lack of functional TRPV6 results in impaired fecundity in female mice with increased latency to first pregnancy, longer interpregnancy intervals and fewer and smaller litters. In mouse endometrium the TRPV6 protein is expressed in epithelial cells (MEECs). Using patch clamp recording and Ca<sup>2+</sup> imaging, we show TRPV6-dependent whole-cell currents and that TRPV6 contributes to cytoplasmic Ca<sup>2+</sup> signaling in MEECs. MEECs lacking functional TRPV6 Ca<sup>2+</sup> channels reveal a significantly reduced frequency of spontaneous cytosolic Ca<sup>2+</sup> oscillations, shown in isolated cells and in situ in whole mount uterus preparations. Our results reveal a previously unknown physiological role for TRPV6 in the regulation of endometrial Ca<sup>2+</sup> homeostasis and its impact on female fecundity in mice, providing a molecular and cellular framework for further investigation of reproductive disorders, such as those associated with defective Ca<sup>2+</sup> regulation in women.</p>","PeriodicalId":10007,"journal":{"name":"Cellular and Molecular Life Sciences","volume":"82 1","pages":"346"},"PeriodicalIF":6.2000,"publicationDate":"2025-10-07","publicationTypes":"Journal Article","fieldsOfStudy":null,"isOpenAccess":false,"openAccessPdf":"https://www.ncbi.nlm.nih.gov/pmc/articles/PMC12504177/pdf/","citationCount":"0","resultStr":"{\"title\":\"TRPV6 channel function is involved in endometrial epithelial cell Ca<sup>2+</sup> signaling and female mouse fecundity.\",\"authors\":\"Adela Sota, Andreas Beck, Philipp Wartenberg, Anna-Lena Gehl, Manuel Winter, Ulrich Wissenbach, Marc Freichel, Markus R Meyer, Ulrich Boehm, Veit Flockerzi, Claudia Fecher-Trost, Petra Weissgerber\",\"doi\":\"10.1007/s00018-025-05857-9\",\"DOIUrl\":null,\"url\":null,\"abstract\":\"<p><p>The Ca<sup>2+</sup>-selective transient receptor potential vanilloid 6 (TRPV6) channel plays a fundamental role in the female and male murine reproductive system. We have previously shown that TRPV6 is essential for male fertility, and necessary for a proper placental Ca<sup>2+</sup> transport, embryonic bone development and calcification, as well as for extracellular matrix formation in the placental labyrinth. Here, we show that lack of functional TRPV6 results in impaired fecundity in female mice with increased latency to first pregnancy, longer interpregnancy intervals and fewer and smaller litters. In mouse endometrium the TRPV6 protein is expressed in epithelial cells (MEECs). Using patch clamp recording and Ca<sup>2+</sup> imaging, we show TRPV6-dependent whole-cell currents and that TRPV6 contributes to cytoplasmic Ca<sup>2+</sup> signaling in MEECs. MEECs lacking functional TRPV6 Ca<sup>2+</sup> channels reveal a significantly reduced frequency of spontaneous cytosolic Ca<sup>2+</sup> oscillations, shown in isolated cells and in situ in whole mount uterus preparations. Our results reveal a previously unknown physiological role for TRPV6 in the regulation of endometrial Ca<sup>2+</sup> homeostasis and its impact on female fecundity in mice, providing a molecular and cellular framework for further investigation of reproductive disorders, such as those associated with defective Ca<sup>2+</sup> regulation in women.</p>\",\"PeriodicalId\":10007,\"journal\":{\"name\":\"Cellular and Molecular Life Sciences\",\"volume\":\"82 1\",\"pages\":\"346\"},\"PeriodicalIF\":6.2000,\"publicationDate\":\"2025-10-07\",\"publicationTypes\":\"Journal Article\",\"fieldsOfStudy\":null,\"isOpenAccess\":false,\"openAccessPdf\":\"https://www.ncbi.nlm.nih.gov/pmc/articles/PMC12504177/pdf/\",\"citationCount\":\"0\",\"resultStr\":null,\"platform\":\"Semanticscholar\",\"paperid\":null,\"PeriodicalName\":\"Cellular and Molecular Life Sciences\",\"FirstCategoryId\":\"99\",\"ListUrlMain\":\"https://doi.org/10.1007/s00018-025-05857-9\",\"RegionNum\":2,\"RegionCategory\":\"生物学\",\"ArticlePicture\":[],\"TitleCN\":null,\"AbstractTextCN\":null,\"PMCID\":null,\"EPubDate\":\"\",\"PubModel\":\"\",\"JCR\":\"Q1\",\"JCRName\":\"BIOCHEMISTRY & MOLECULAR BIOLOGY\",\"Score\":null,\"Total\":0}","platform":"Semanticscholar","paperid":null,"PeriodicalName":"Cellular and Molecular Life Sciences","FirstCategoryId":"99","ListUrlMain":"https://doi.org/10.1007/s00018-025-05857-9","RegionNum":2,"RegionCategory":"生物学","ArticlePicture":[],"TitleCN":null,"AbstractTextCN":null,"PMCID":null,"EPubDate":"","PubModel":"","JCR":"Q1","JCRName":"BIOCHEMISTRY & MOLECULAR BIOLOGY","Score":null,"Total":0}
引用次数: 0

摘要

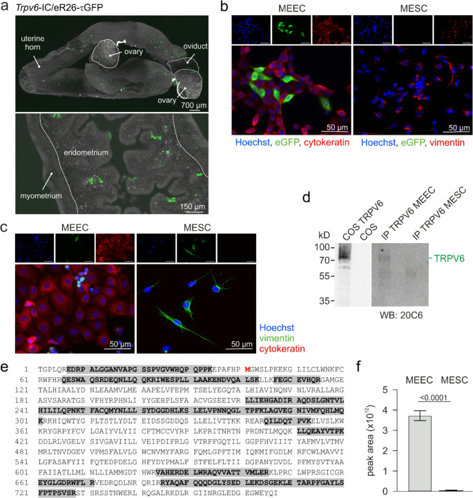
Ca2+选择性瞬时受体电位香草蛋白6 (TRPV6)通道在雌性和雄性小鼠生殖系统中起着重要作用。我们之前的研究表明,TRPV6对男性生育能力至关重要,对胎盘Ca2+运输、胚胎骨发育和钙化以及胎盘迷宫中细胞外基质的形成都是必要的。本研究表明,缺乏功能性TRPV6会导致雌性小鼠的生育能力受损,导致首次妊娠潜伏期增加,妊娠间隔延长,产仔数量减少。在小鼠子宫内膜上皮细胞(MEECs)中表达TRPV6蛋白。使用膜片钳记录和Ca2+成像,我们显示TRPV6依赖性全细胞电流和TRPV6有助于meec细胞质Ca2+信号传导。缺乏功能性TRPV6 Ca2+通道的meec显示自发胞质Ca2+振荡的频率显着降低,在离体细胞和全子宫原位制备中均可见。我们的研究结果揭示了TRPV6在调节子宫内膜Ca2+稳态及其对小鼠雌性繁殖力的影响中的先前未知的生理作用,为进一步研究生殖疾病提供了分子和细胞框架,例如与女性Ca2+调节缺陷相关的疾病。
本文章由计算机程序翻译,如有差异,请以英文原文为准。

TRPV6 channel function is involved in endometrial epithelial cell Ca<sup>2+</sup> signaling and female mouse fecundity.

TRPV6 channel function is involved in endometrial epithelial cell Ca<sup>2+</sup> signaling and female mouse fecundity.

TRPV6 channel function is involved in endometrial epithelial cell Ca<sup>2+</sup> signaling and female mouse fecundity.

TRPV6 channel function is involved in endometrial epithelial cell Ca2+ signaling and female mouse fecundity.

The Ca2+-selective transient receptor potential vanilloid 6 (TRPV6) channel plays a fundamental role in the female and male murine reproductive system. We have previously shown that TRPV6 is essential for male fertility, and necessary for a proper placental Ca2+ transport, embryonic bone development and calcification, as well as for extracellular matrix formation in the placental labyrinth. Here, we show that lack of functional TRPV6 results in impaired fecundity in female mice with increased latency to first pregnancy, longer interpregnancy intervals and fewer and smaller litters. In mouse endometrium the TRPV6 protein is expressed in epithelial cells (MEECs). Using patch clamp recording and Ca2+ imaging, we show TRPV6-dependent whole-cell currents and that TRPV6 contributes to cytoplasmic Ca2+ signaling in MEECs. MEECs lacking functional TRPV6 Ca2+ channels reveal a significantly reduced frequency of spontaneous cytosolic Ca2+ oscillations, shown in isolated cells and in situ in whole mount uterus preparations. Our results reveal a previously unknown physiological role for TRPV6 in the regulation of endometrial Ca2+ homeostasis and its impact on female fecundity in mice, providing a molecular and cellular framework for further investigation of reproductive disorders, such as those associated with defective Ca2+ regulation in women.

求助全文
通过发布文献求助,成功后即可免费获取论文全文。 去求助
来源期刊
Cellular and Molecular Life Sciences
Cellular and Molecular Life Sciences 生物-生化与分子生物学
CiteScore
13.20
自引率
1.20%
发文量
546
审稿时长
1.0 months
期刊介绍: Journal Name: Cellular and Molecular Life Sciences (CMLS) Location: Basel, Switzerland Focus: Multidisciplinary journal Publishes research articles, reviews, multi-author reviews, and visions & reflections articles Coverage: Latest aspects of biological and biomedical research Areas include: Biochemistry and molecular biology Cell biology Molecular and cellular aspects of biomedicine Neuroscience Pharmacology Immunology Additional Features: Welcomes comments on any article published in CMLS Accepts suggestions for topics to be covered
×
引用
GB/T 7714-2015
复制
MLA
复制
APA
复制
导出至
BibTeX EndNote RefMan NoteFirst NoteExpress
×
提示
您的信息不完整,为了账户安全,请先补充。
现在去补充
×
提示
您因"违规操作"
具体请查看互助需知
我知道了
×
提示
确定
请完成安全验证×
copy
已复制链接
快去分享给好友吧!
我知道了
右上角分享
点击右上角分享
0
联系我们:info@booksci.cn Book学术提供免费学术资源搜索服务,方便国内外学者检索中英文文献。致力于提供最便捷和优质的服务体验。 Copyright © 2023 布克学术 All rights reserved.
京ICP备2023020795号-1
ghs 京公网安备 11010802042870号
Book学术文献互助
Book学术文献互助群
群 号:604180095
Book学术官方微信