综合分子数据分析证实PDK1是ALS病理生理的一个候选危险因素。

IF 2.9 3区 医学 Q2 NEUROSCIENCES
Yuqian Liu, Ruiyun Guo, Ni Wang, Yue Yang, Jialu Li, Danyang Jing, Ruoyan Cui, Runchao Ma, Jun Ma
{"title":"综合分子数据分析证实PDK1是ALS病理生理的一个候选危险因素。","authors":"Yuqian Liu, Ruiyun Guo, Ni Wang, Yue Yang, Jialu Li, Danyang Jing, Ruoyan Cui, Runchao Ma, Jun Ma","doi":"10.1186/s13041-025-01248-0","DOIUrl":null,"url":null,"abstract":"<p><p>Combining cellular, animal, and MR analyses from three independent cohorts, we identified PDK1 as a consistent risk factor for ALS development, highlighting its potential as a therapeutic target. To further elucidate PDK1's pathogenic mechanisms, we conducted transcriptomic profiling. Samples were stratified into PDK1 high- and low-expression groups. GO and KEGG analyses demonstrated that upregulated DEGs were enriched in pathways involving β-CATENIN, cell adhesion and Ribosome, suggesting a potential role for WNT/β-catenin signaling activation in ALS pathogenesis. To further validate the consistent risk association of PDK1 with ALS across multiple datasets, we utilized 4-month-old SOD1G93A transgenic mice, 4-month-old C9orf72 transgenic mice, and SOD1-overexpressing HEK293T cells. Significant upregulation of PDK1 mRNA was observed in all models, and a significant increase in protein abundance was found in SOD1G93A. This provides strong experimental evidence for the results of the MR study. These results indicate that PDK1 may affect the pathogenesis of amyotrophic lateral sclerosis through genetic variations and transcriptional dysregulation, and may play an important role in the occurrence and development of the disease.</p>","PeriodicalId":18851,"journal":{"name":"Molecular Brain","volume":"18 1","pages":"76"},"PeriodicalIF":2.9000,"publicationDate":"2025-10-01","publicationTypes":"Journal Article","fieldsOfStudy":null,"isOpenAccess":false,"openAccessPdf":"https://www.ncbi.nlm.nih.gov/pmc/articles/PMC12486756/pdf/","citationCount":"0","resultStr":"{\"title\":\"Integrated molecular data analysis confirms PDK1 as a candidate risk factor in ALS pathophysiology.\",\"authors\":\"Yuqian Liu, Ruiyun Guo, Ni Wang, Yue Yang, Jialu Li, Danyang Jing, Ruoyan Cui, Runchao Ma, Jun Ma\",\"doi\":\"10.1186/s13041-025-01248-0\",\"DOIUrl\":null,\"url\":null,\"abstract\":\"<p><p>Combining cellular, animal, and MR analyses from three independent cohorts, we identified PDK1 as a consistent risk factor for ALS development, highlighting its potential as a therapeutic target. To further elucidate PDK1's pathogenic mechanisms, we conducted transcriptomic profiling. Samples were stratified into PDK1 high- and low-expression groups. GO and KEGG analyses demonstrated that upregulated DEGs were enriched in pathways involving β-CATENIN, cell adhesion and Ribosome, suggesting a potential role for WNT/β-catenin signaling activation in ALS pathogenesis. To further validate the consistent risk association of PDK1 with ALS across multiple datasets, we utilized 4-month-old SOD1G93A transgenic mice, 4-month-old C9orf72 transgenic mice, and SOD1-overexpressing HEK293T cells. Significant upregulation of PDK1 mRNA was observed in all models, and a significant increase in protein abundance was found in SOD1G93A. This provides strong experimental evidence for the results of the MR study. These results indicate that PDK1 may affect the pathogenesis of amyotrophic lateral sclerosis through genetic variations and transcriptional dysregulation, and may play an important role in the occurrence and development of the disease.</p>\",\"PeriodicalId\":18851,\"journal\":{\"name\":\"Molecular Brain\",\"volume\":\"18 1\",\"pages\":\"76\"},\"PeriodicalIF\":2.9000,\"publicationDate\":\"2025-10-01\",\"publicationTypes\":\"Journal Article\",\"fieldsOfStudy\":null,\"isOpenAccess\":false,\"openAccessPdf\":\"https://www.ncbi.nlm.nih.gov/pmc/articles/PMC12486756/pdf/\",\"citationCount\":\"0\",\"resultStr\":null,\"platform\":\"Semanticscholar\",\"paperid\":null,\"PeriodicalName\":\"Molecular Brain\",\"FirstCategoryId\":\"3\",\"ListUrlMain\":\"https://doi.org/10.1186/s13041-025-01248-0\",\"RegionNum\":3,\"RegionCategory\":\"医学\",\"ArticlePicture\":[],\"TitleCN\":null,\"AbstractTextCN\":null,\"PMCID\":null,\"EPubDate\":\"\",\"PubModel\":\"\",\"JCR\":\"Q2\",\"JCRName\":\"NEUROSCIENCES\",\"Score\":null,\"Total\":0}","platform":"Semanticscholar","paperid":null,"PeriodicalName":"Molecular Brain","FirstCategoryId":"3","ListUrlMain":"https://doi.org/10.1186/s13041-025-01248-0","RegionNum":3,"RegionCategory":"医学","ArticlePicture":[],"TitleCN":null,"AbstractTextCN":null,"PMCID":null,"EPubDate":"","PubModel":"","JCR":"Q2","JCRName":"NEUROSCIENCES","Score":null,"Total":0}
引用次数: 0

摘要

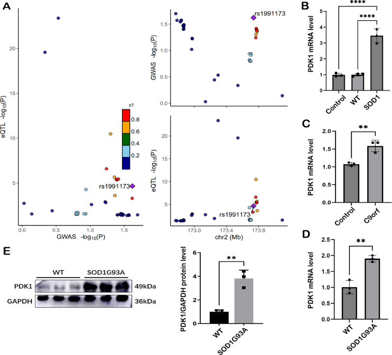
结合来自三个独立队列的细胞、动物和MR分析,我们确定PDK1是ALS发展的一致危险因素,突出了其作为治疗靶点的潜力。为了进一步阐明PDK1的致病机制,我们进行了转录组学分析。将样品分层分为PDK1高表达组和低表达组。GO和KEGG分析表明,上调的DEGs在β-CATENIN、细胞粘附和核糖体通路中富集,提示WNT/ β-CATENIN信号激活在ALS发病机制中可能发挥作用。为了进一步验证PDK1与ALS在多个数据集上的一致性风险关联,我们使用了4月龄SOD1G93A转基因小鼠、4月龄C9orf72转基因小鼠和sod1过表达HEK293T细胞。在所有模型中均观察到PDK1 mRNA的显著上调,SOD1G93A蛋白丰度显著增加。这为MR研究结果提供了强有力的实验证据。这些结果提示PDK1可能通过遗传变异和转录失调影响肌萎缩性侧索硬化症的发病机制,并可能在该病的发生发展中发挥重要作用。
本文章由计算机程序翻译,如有差异,请以英文原文为准。

Integrated molecular data analysis confirms PDK1 as a candidate risk factor in ALS pathophysiology.

Integrated molecular data analysis confirms PDK1 as a candidate risk factor in ALS pathophysiology.

Integrated molecular data analysis confirms PDK1 as a candidate risk factor in ALS pathophysiology.

Integrated molecular data analysis confirms PDK1 as a candidate risk factor in ALS pathophysiology.

Combining cellular, animal, and MR analyses from three independent cohorts, we identified PDK1 as a consistent risk factor for ALS development, highlighting its potential as a therapeutic target. To further elucidate PDK1's pathogenic mechanisms, we conducted transcriptomic profiling. Samples were stratified into PDK1 high- and low-expression groups. GO and KEGG analyses demonstrated that upregulated DEGs were enriched in pathways involving β-CATENIN, cell adhesion and Ribosome, suggesting a potential role for WNT/β-catenin signaling activation in ALS pathogenesis. To further validate the consistent risk association of PDK1 with ALS across multiple datasets, we utilized 4-month-old SOD1G93A transgenic mice, 4-month-old C9orf72 transgenic mice, and SOD1-overexpressing HEK293T cells. Significant upregulation of PDK1 mRNA was observed in all models, and a significant increase in protein abundance was found in SOD1G93A. This provides strong experimental evidence for the results of the MR study. These results indicate that PDK1 may affect the pathogenesis of amyotrophic lateral sclerosis through genetic variations and transcriptional dysregulation, and may play an important role in the occurrence and development of the disease.

求助全文
通过发布文献求助,成功后即可免费获取论文全文。 去求助
来源期刊
Molecular Brain
Molecular Brain NEUROSCIENCES-
CiteScore
7.30
自引率
0.00%
发文量
97
审稿时长
>12 weeks
期刊介绍: Molecular Brain is an open access, peer-reviewed journal that considers manuscripts on all aspects of studies on the nervous system at the molecular, cellular, and systems level providing a forum for scientists to communicate their findings. Molecular brain research is a rapidly expanding research field in which integrative approaches at the genetic, molecular, cellular and synaptic levels yield key information about the physiological and pathological brain. These studies involve the use of a wide range of modern techniques in molecular biology, genomics, proteomics, imaging and electrophysiology.
×
引用
GB/T 7714-2015
复制
MLA
复制
APA
复制
导出至
BibTeX EndNote RefMan NoteFirst NoteExpress
×
提示
您的信息不完整,为了账户安全,请先补充。
现在去补充
×
提示
您因"违规操作"
具体请查看互助需知
我知道了
×
提示
确定
请完成安全验证×
copy
已复制链接
快去分享给好友吧!
我知道了
右上角分享
点击右上角分享
0
联系我们:info@booksci.cn Book学术提供免费学术资源搜索服务,方便国内外学者检索中英文文献。致力于提供最便捷和优质的服务体验。 Copyright © 2023 布克学术 All rights reserved.
京ICP备2023020795号-1
ghs 京公网安备 11010802042870号
Book学术文献互助
Book学术文献互助群
群 号:604180095
Book学术官方微信