在Omicron变异期间对COVID-19症状的Twitter数据监测:情绪分析

IF 2 Q3 HEALTH CARE SCIENCES & SERVICES
Kaiyue Zhang, Zhaojin Guo, Yujie Ai, An-Ran Li, Anlin Li, Ziyu Liu, Yittie Yi Ting Tse, Xinyu Zhou, Taoran Liu, Chuxi Xiong, Jian Huang, Wai-Kit Ming
{"title":"在Omicron变异期间对COVID-19症状的Twitter数据监测:情绪分析","authors":"Kaiyue Zhang, Zhaojin Guo, Yujie Ai, An-Ran Li, Anlin Li, Ziyu Liu, Yittie Yi Ting Tse, Xinyu Zhou, Taoran Liu, Chuxi Xiong, Jian Huang, Wai-Kit Ming","doi":"10.2196/66237","DOIUrl":null,"url":null,"abstract":"<p><strong>Background: </strong>The global outbreak of COVID-19 has significantly impacted health care systems and has necessitated timely access to information for effective decision-making by health care authorities. Conventional methods for collecting patient data and analyzing virus mutations are resource-intensive. In the current era of rapid internet development, information on COVID-19 infections could be collected by a novel approach that leverages social media, particularly Twitter (subsequently rebranded X).</p><p><strong>Objective: </strong>The aim of this study was to analyze the trending patterns of tweets containing information about various COVID-19 symptoms, explore their synchronization and correlation with conventional monitoring data, and provide insights into the evolution of the virus. We categorized tweet sentiments to understand the predictive power of negative emotions of different symptoms in anticipating the emergence of new Omicron subvariants and offering real-time assistance to affected individuals.</p><p><strong>Methods: </strong>Relevant user tweets from 2022 containing information about COVID-19 symptoms were extracted from Twitter. Our fine-tuned RoBERTa model for sentiment analysis, achieving 99.7% accuracy for sentiment analysis, was used to categorize tweets as negative, positive, or neutral. Joinpoint regression analysis was used to examine the trends in weekly negative tweets related to COVID-19 symptoms, aligning these trends with the transition periods of SARS-CoV-2 Omicron subvariants from 2022. Real-time Twitter users with negative sentiments were geographically plotted. A total of 105,934 tweets related to fever, 120,257 to cough, 55,790 to headache, 101,220 to sore throat, 3410 to vomiting, and 5913 to diarrhea were collected.</p><p><strong>Results: </strong>The most prominent topics of discussion were fever, sore throat, and headache. The weekly average daily tweets exhibited different fluctuation patterns in different stages of subvariants. Specifically, fever-related negative tweets were more sensitive to Omicron subvariant evolution, while discussions of other symptoms declined and stabilized following the emergence of the BA.2 variant. Negative discussions about fever rose to nearly 40% at the beginning of 2022 and showed 2 distinct peaks during the absolute dominance of BA.2 and BA.5, respectively. Headache and throat-related negative sentiment exhibited the highest levels among the analyzed symptoms. Tweets containing geographic information accounted for 1.5% (1351/391,508) of all collected data, with negative sentiment users making up 0.35% (5873/391,508) of all related tweets.</p><p><strong>Conclusions: </strong>This study underscores the potential of using social media, particularly tweet trends, for real-time analysis of COVID-19 infections and has demonstrated correlations with major symptoms. The degree of negative emotions expressed in tweets is valuable in predicting the emergence of new Omicron subvariants of COVID-19 and facilitating the provision of timely assistance to affected individuals.</p>","PeriodicalId":14841,"journal":{"name":"JMIR Formative Research","volume":"9 ","pages":"e66237"},"PeriodicalIF":2.0000,"publicationDate":"2025-09-23","publicationTypes":"Journal Article","fieldsOfStudy":null,"isOpenAccess":false,"openAccessPdf":"https://www.ncbi.nlm.nih.gov/pmc/articles/PMC12456870/pdf/","citationCount":"0","resultStr":"{\"title\":\"Surveillance of Twitter Data on COVID-19 Symptoms During the Omicron Variant Period: A Sentiment Analysis.\",\"authors\":\"Kaiyue Zhang, Zhaojin Guo, Yujie Ai, An-Ran Li, Anlin Li, Ziyu Liu, Yittie Yi Ting Tse, Xinyu Zhou, Taoran Liu, Chuxi Xiong, Jian Huang, Wai-Kit Ming\",\"doi\":\"10.2196/66237\",\"DOIUrl\":null,\"url\":null,\"abstract\":\"<p><strong>Background: </strong>The global outbreak of COVID-19 has significantly impacted health care systems and has necessitated timely access to information for effective decision-making by health care authorities. Conventional methods for collecting patient data and analyzing virus mutations are resource-intensive. In the current era of rapid internet development, information on COVID-19 infections could be collected by a novel approach that leverages social media, particularly Twitter (subsequently rebranded X).</p><p><strong>Objective: </strong>The aim of this study was to analyze the trending patterns of tweets containing information about various COVID-19 symptoms, explore their synchronization and correlation with conventional monitoring data, and provide insights into the evolution of the virus. We categorized tweet sentiments to understand the predictive power of negative emotions of different symptoms in anticipating the emergence of new Omicron subvariants and offering real-time assistance to affected individuals.</p><p><strong>Methods: </strong>Relevant user tweets from 2022 containing information about COVID-19 symptoms were extracted from Twitter. Our fine-tuned RoBERTa model for sentiment analysis, achieving 99.7% accuracy for sentiment analysis, was used to categorize tweets as negative, positive, or neutral. Joinpoint regression analysis was used to examine the trends in weekly negative tweets related to COVID-19 symptoms, aligning these trends with the transition periods of SARS-CoV-2 Omicron subvariants from 2022. Real-time Twitter users with negative sentiments were geographically plotted. A total of 105,934 tweets related to fever, 120,257 to cough, 55,790 to headache, 101,220 to sore throat, 3410 to vomiting, and 5913 to diarrhea were collected.</p><p><strong>Results: </strong>The most prominent topics of discussion were fever, sore throat, and headache. The weekly average daily tweets exhibited different fluctuation patterns in different stages of subvariants. Specifically, fever-related negative tweets were more sensitive to Omicron subvariant evolution, while discussions of other symptoms declined and stabilized following the emergence of the BA.2 variant. Negative discussions about fever rose to nearly 40% at the beginning of 2022 and showed 2 distinct peaks during the absolute dominance of BA.2 and BA.5, respectively. Headache and throat-related negative sentiment exhibited the highest levels among the analyzed symptoms. Tweets containing geographic information accounted for 1.5% (1351/391,508) of all collected data, with negative sentiment users making up 0.35% (5873/391,508) of all related tweets.</p><p><strong>Conclusions: </strong>This study underscores the potential of using social media, particularly tweet trends, for real-time analysis of COVID-19 infections and has demonstrated correlations with major symptoms. The degree of negative emotions expressed in tweets is valuable in predicting the emergence of new Omicron subvariants of COVID-19 and facilitating the provision of timely assistance to affected individuals.</p>\",\"PeriodicalId\":14841,\"journal\":{\"name\":\"JMIR Formative Research\",\"volume\":\"9 \",\"pages\":\"e66237\"},\"PeriodicalIF\":2.0000,\"publicationDate\":\"2025-09-23\",\"publicationTypes\":\"Journal Article\",\"fieldsOfStudy\":null,\"isOpenAccess\":false,\"openAccessPdf\":\"https://www.ncbi.nlm.nih.gov/pmc/articles/PMC12456870/pdf/\",\"citationCount\":\"0\",\"resultStr\":null,\"platform\":\"Semanticscholar\",\"paperid\":null,\"PeriodicalName\":\"JMIR Formative Research\",\"FirstCategoryId\":\"1085\",\"ListUrlMain\":\"https://doi.org/10.2196/66237\",\"RegionNum\":0,\"RegionCategory\":null,\"ArticlePicture\":[],\"TitleCN\":null,\"AbstractTextCN\":null,\"PMCID\":null,\"EPubDate\":\"\",\"PubModel\":\"\",\"JCR\":\"Q3\",\"JCRName\":\"HEALTH CARE SCIENCES & SERVICES\",\"Score\":null,\"Total\":0}","platform":"Semanticscholar","paperid":null,"PeriodicalName":"JMIR Formative Research","FirstCategoryId":"1085","ListUrlMain":"https://doi.org/10.2196/66237","RegionNum":0,"RegionCategory":null,"ArticlePicture":[],"TitleCN":null,"AbstractTextCN":null,"PMCID":null,"EPubDate":"","PubModel":"","JCR":"Q3","JCRName":"HEALTH CARE SCIENCES & SERVICES","Score":null,"Total":0}
引用次数: 0

摘要

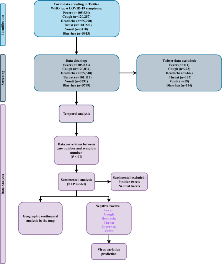
背景:2019冠状病毒病(COVID-19)全球疫情对卫生保健系统造成了重大影响,卫生保健当局必须及时获取信息,以便作出有效决策。收集患者数据和分析病毒突变的传统方法是资源密集型的。在当前互联网快速发展的时代,可以通过利用社交媒体,特别是Twitter(后来更名为X)的新方法收集COVID-19感染信息。目的:本研究的目的是分析包含COVID-19各种症状信息的推文趋势模式,探索其与常规监测数据的同步和相关性,为病毒的演变提供见解。我们对推特情绪进行了分类,以了解不同症状的负面情绪在预测新的欧米克隆亚变体出现和为受影响的个体提供实时帮助方面的预测能力。方法:从Twitter中提取2022年包含COVID-19症状信息的相关用户推文。我们的情绪分析微调RoBERTa模型,在情绪分析中达到99.7%的准确率,用于将推文分类为消极、积极或中性。使用联点回归分析来检查与COVID-19症状相关的每周负面推文的趋势,并将这些趋势与SARS-CoV-2 Omicron亚变体从2022年开始的过渡期相一致。在地理位置上绘制了实时的负面情绪推特用户。与发烧相关的推文共有105934条,咳嗽相关的推文为120257条,头痛相关的推文为55790条,喉咙痛相关的推文为101220条,呕吐相关的推文为3410条,腹泻相关的推文为5913条。结果:最突出的讨论话题是发烧、喉咙痛和头痛。周平均日推文在子变量的不同阶段表现出不同的波动模式。具体而言,与发烧相关的负面推文对Omicron亚变体的进化更为敏感,而在BA.2变体出现后,对其他症状的讨论减少并趋于稳定。2022年初,关于发烧的负面讨论上升到近40%,在BA.2和BA.5占绝对优势期间分别出现了两个明显的高峰。在分析的症状中,头痛和喉咙相关的负面情绪表现出最高水平。包含地理信息的推文占所有收集数据的1.5%(1351/391,508),负面情绪用户占所有相关推文的0.35%(5873/391,508)。结论:这项研究强调了利用社交媒体,特别是推特趋势,实时分析COVID-19感染的潜力,并证明了与主要症状的相关性。推文中表达的负面情绪的程度对于预测新冠病毒欧米克隆亚变体的出现以及促进向受影响的个人提供及时援助具有重要价值。
本文章由计算机程序翻译,如有差异,请以英文原文为准。

Surveillance of Twitter Data on COVID-19 Symptoms During the Omicron Variant Period: A Sentiment Analysis.

Surveillance of Twitter Data on COVID-19 Symptoms During the Omicron Variant Period: A Sentiment Analysis.

Surveillance of Twitter Data on COVID-19 Symptoms During the Omicron Variant Period: A Sentiment Analysis.

Surveillance of Twitter Data on COVID-19 Symptoms During the Omicron Variant Period: A Sentiment Analysis.

Background: The global outbreak of COVID-19 has significantly impacted health care systems and has necessitated timely access to information for effective decision-making by health care authorities. Conventional methods for collecting patient data and analyzing virus mutations are resource-intensive. In the current era of rapid internet development, information on COVID-19 infections could be collected by a novel approach that leverages social media, particularly Twitter (subsequently rebranded X).

Objective: The aim of this study was to analyze the trending patterns of tweets containing information about various COVID-19 symptoms, explore their synchronization and correlation with conventional monitoring data, and provide insights into the evolution of the virus. We categorized tweet sentiments to understand the predictive power of negative emotions of different symptoms in anticipating the emergence of new Omicron subvariants and offering real-time assistance to affected individuals.

Methods: Relevant user tweets from 2022 containing information about COVID-19 symptoms were extracted from Twitter. Our fine-tuned RoBERTa model for sentiment analysis, achieving 99.7% accuracy for sentiment analysis, was used to categorize tweets as negative, positive, or neutral. Joinpoint regression analysis was used to examine the trends in weekly negative tweets related to COVID-19 symptoms, aligning these trends with the transition periods of SARS-CoV-2 Omicron subvariants from 2022. Real-time Twitter users with negative sentiments were geographically plotted. A total of 105,934 tweets related to fever, 120,257 to cough, 55,790 to headache, 101,220 to sore throat, 3410 to vomiting, and 5913 to diarrhea were collected.

Results: The most prominent topics of discussion were fever, sore throat, and headache. The weekly average daily tweets exhibited different fluctuation patterns in different stages of subvariants. Specifically, fever-related negative tweets were more sensitive to Omicron subvariant evolution, while discussions of other symptoms declined and stabilized following the emergence of the BA.2 variant. Negative discussions about fever rose to nearly 40% at the beginning of 2022 and showed 2 distinct peaks during the absolute dominance of BA.2 and BA.5, respectively. Headache and throat-related negative sentiment exhibited the highest levels among the analyzed symptoms. Tweets containing geographic information accounted for 1.5% (1351/391,508) of all collected data, with negative sentiment users making up 0.35% (5873/391,508) of all related tweets.

Conclusions: This study underscores the potential of using social media, particularly tweet trends, for real-time analysis of COVID-19 infections and has demonstrated correlations with major symptoms. The degree of negative emotions expressed in tweets is valuable in predicting the emergence of new Omicron subvariants of COVID-19 and facilitating the provision of timely assistance to affected individuals.

求助全文
通过发布文献求助,成功后即可免费获取论文全文。 去求助
来源期刊
JMIR Formative Research
JMIR Formative Research Medicine-Medicine (miscellaneous)
CiteScore
2.70
自引率
9.10%
发文量
579
审稿时长
12 weeks
×
引用
GB/T 7714-2015
复制
MLA
复制
APA
复制
导出至
BibTeX EndNote RefMan NoteFirst NoteExpress
×
提示
您的信息不完整,为了账户安全,请先补充。
现在去补充
×
提示
您因"违规操作"
具体请查看互助需知
我知道了
×
提示
确定
请完成安全验证×
copy
已复制链接
快去分享给好友吧!
我知道了
右上角分享
点击右上角分享
0
联系我们:info@booksci.cn Book学术提供免费学术资源搜索服务,方便国内外学者检索中英文文献。致力于提供最便捷和优质的服务体验。 Copyright © 2023 布克学术 All rights reserved.
京ICP备2023020795号-1
ghs 京公网安备 11010802042870号
Book学术文献互助
Book学术文献互助群
群 号:604180095
Book学术官方微信