肺毛细血管的微观力学在小鼠寿命和正负压通气。

npj Biological Physics and Mechanics Pub Date : 2025-01-01 Epub Date: 2025-09-03 DOI:10.1038/s44341-025-00026-2
Kathryn Regan, Lauren Castle, Robert LeBourdais, Abdulrahman Kobayter, Linzheng Shi, Winita Wangsrikhun, Gabrielle Grifno, Rohin Banerji, Athanasios Batgidis, Béla Suki, Hadi T Nia
{"title":"肺毛细血管的微观力学在小鼠寿命和正负压通气。","authors":"Kathryn Regan, Lauren Castle, Robert LeBourdais, Abdulrahman Kobayter, Linzheng Shi, Winita Wangsrikhun, Gabrielle Grifno, Rohin Banerji, Athanasios Batgidis, Béla Suki, Hadi T Nia","doi":"10.1038/s44341-025-00026-2","DOIUrl":null,"url":null,"abstract":"<p><p>The lung undergoes continuous remodeling throughout normal development and aging, including changes to alveolar and capillary structure and function. While histological methods allow for static analysis of these age-related changes, characterizing the changes that occur in response to mechanical stimuli remains difficult, particularly over a dynamic, physiologically relevant range in a functioning lung. Alveolar and capillary distension - the change in diameter of alveoli and capillaries, respectively, in response to pressure changes - is one such process, where dynamically controlling and monitoring the diameter of the same capillary or alveolus is essential to inferring its mechanical properties. We overcome these limitations by utilizing the recently developed crystal ribcage to image the alveoli and vasculature of a functional mouse lung across the lifespan in postnatal (6-7 days), young adult (12-18 weeks), and aged (20+ months) mice. Using a range of biologically relevant vascular (0-15 cmH<sub>2</sub>O) and transpulmonary (3-12 cm H<sub>2</sub>O) pressures, we directly quantify vascular and alveolar distention in the functional lung as we precisely adjust pulmonary pressures. Our results show differences in age-related alveolar and vascular distensibility: when we increase transpulmonary alveolar or vascular pressure, vessels in postnatal lungs expand less and undergo less radial and axial strain under each respective pressure type, suggesting stiffer capillaries than in older lungs. However, while vessels in young adult and aged lungs respond similarly to variations in vascular pressure, differences in elasticity start to emerge at the alveolar scale in response to transpulmonary alveolar pressure changes. Our results further indicate that differing effects of ventilation mode (i.e., positive vs. negative) present themselves at the capillary level, with vessels under positive pressure undergoing more compression than when under negative-pressure conditions. These findings contribute both to the understanding of the functional changes that occur within the lung across the lifespan, as well as to the debate of ventilation effects on lung microphysiology.</p>","PeriodicalId":501703,"journal":{"name":"npj Biological Physics and Mechanics","volume":"2 1","pages":"22"},"PeriodicalIF":0.0000,"publicationDate":"2025-01-01","publicationTypes":"Journal Article","fieldsOfStudy":null,"isOpenAccess":false,"openAccessPdf":"https://www.ncbi.nlm.nih.gov/pmc/articles/PMC12408335/pdf/","citationCount":"0","resultStr":"{\"title\":\"Micromechanics of lung capillaries across mouse lifespan and in positive- vs negative-pressure ventilation.\",\"authors\":\"Kathryn Regan, Lauren Castle, Robert LeBourdais, Abdulrahman Kobayter, Linzheng Shi, Winita Wangsrikhun, Gabrielle Grifno, Rohin Banerji, Athanasios Batgidis, Béla Suki, Hadi T Nia\",\"doi\":\"10.1038/s44341-025-00026-2\",\"DOIUrl\":null,\"url\":null,\"abstract\":\"<p><p>The lung undergoes continuous remodeling throughout normal development and aging, including changes to alveolar and capillary structure and function. While histological methods allow for static analysis of these age-related changes, characterizing the changes that occur in response to mechanical stimuli remains difficult, particularly over a dynamic, physiologically relevant range in a functioning lung. Alveolar and capillary distension - the change in diameter of alveoli and capillaries, respectively, in response to pressure changes - is one such process, where dynamically controlling and monitoring the diameter of the same capillary or alveolus is essential to inferring its mechanical properties. We overcome these limitations by utilizing the recently developed crystal ribcage to image the alveoli and vasculature of a functional mouse lung across the lifespan in postnatal (6-7 days), young adult (12-18 weeks), and aged (20+ months) mice. Using a range of biologically relevant vascular (0-15 cmH<sub>2</sub>O) and transpulmonary (3-12 cm H<sub>2</sub>O) pressures, we directly quantify vascular and alveolar distention in the functional lung as we precisely adjust pulmonary pressures. Our results show differences in age-related alveolar and vascular distensibility: when we increase transpulmonary alveolar or vascular pressure, vessels in postnatal lungs expand less and undergo less radial and axial strain under each respective pressure type, suggesting stiffer capillaries than in older lungs. However, while vessels in young adult and aged lungs respond similarly to variations in vascular pressure, differences in elasticity start to emerge at the alveolar scale in response to transpulmonary alveolar pressure changes. Our results further indicate that differing effects of ventilation mode (i.e., positive vs. negative) present themselves at the capillary level, with vessels under positive pressure undergoing more compression than when under negative-pressure conditions. These findings contribute both to the understanding of the functional changes that occur within the lung across the lifespan, as well as to the debate of ventilation effects on lung microphysiology.</p>\",\"PeriodicalId\":501703,\"journal\":{\"name\":\"npj Biological Physics and Mechanics\",\"volume\":\"2 1\",\"pages\":\"22\"},\"PeriodicalIF\":0.0000,\"publicationDate\":\"2025-01-01\",\"publicationTypes\":\"Journal Article\",\"fieldsOfStudy\":null,\"isOpenAccess\":false,\"openAccessPdf\":\"https://www.ncbi.nlm.nih.gov/pmc/articles/PMC12408335/pdf/\",\"citationCount\":\"0\",\"resultStr\":null,\"platform\":\"Semanticscholar\",\"paperid\":null,\"PeriodicalName\":\"npj Biological Physics and Mechanics\",\"FirstCategoryId\":\"1085\",\"ListUrlMain\":\"https://doi.org/10.1038/s44341-025-00026-2\",\"RegionNum\":0,\"RegionCategory\":null,\"ArticlePicture\":[],\"TitleCN\":null,\"AbstractTextCN\":null,\"PMCID\":null,\"EPubDate\":\"2025/9/3 0:00:00\",\"PubModel\":\"Epub\",\"JCR\":\"\",\"JCRName\":\"\",\"Score\":null,\"Total\":0}","platform":"Semanticscholar","paperid":null,"PeriodicalName":"npj Biological Physics and Mechanics","FirstCategoryId":"1085","ListUrlMain":"https://doi.org/10.1038/s44341-025-00026-2","RegionNum":0,"RegionCategory":null,"ArticlePicture":[],"TitleCN":null,"AbstractTextCN":null,"PMCID":null,"EPubDate":"2025/9/3 0:00:00","PubModel":"Epub","JCR":"","JCRName":"","Score":null,"Total":0}
引用次数: 0

摘要

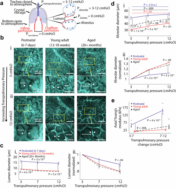
肺在正常发育和衰老过程中经历了持续的重塑,包括肺泡和毛细血管结构和功能的改变。虽然组织学方法允许对这些与年龄相关的变化进行静态分析,但描述机械刺激引起的变化仍然很困难,特别是在功能肺的动态、生理相关范围内。肺泡和毛细血管的扩张——肺泡和毛细血管的直径分别随压力变化而变化——就是这样一个过程,动态控制和监测同一毛细血管或肺泡的直径对于推断其力学特性至关重要。我们克服了这些限制,利用最近开发的晶体胸腔对出生后(6-7天)、青年(12-18周)和老年(20个月以上)小鼠的肺泡和血管系统进行成像。利用一系列与生物相关的血管(0-15 cmH2O)和经肺(3-12 cmH2O)压力,我们在精确调节肺压力的同时,直接量化功能性肺的血管和肺泡扩张。我们的研究结果显示了与年龄相关的肺泡和血管扩张的差异:当我们增加经肺肺泡或血管压力时,出生后肺部的血管在每种压力类型下扩张较少,承受较少的径向和轴向应变,这表明毛细血管比老年肺部更硬。然而,尽管年轻人和老年人肺部血管对血管压力变化的反应相似,但肺泡尺度上的弹性差异开始出现,以响应经肺肺泡压力变化。我们的研究结果进一步表明,通气模式的不同影响(即正与负)在毛细血管水平上表现出来,正压条件下的血管比负压条件下承受更多的压缩。这些发现有助于理解整个生命周期中肺内发生的功能变化,以及通气对肺微生理学影响的争论。
本文章由计算机程序翻译,如有差异,请以英文原文为准。

Micromechanics of lung capillaries across mouse lifespan and in positive- vs negative-pressure ventilation.

Micromechanics of lung capillaries across mouse lifespan and in positive- vs negative-pressure ventilation.

Micromechanics of lung capillaries across mouse lifespan and in positive- vs negative-pressure ventilation.

Micromechanics of lung capillaries across mouse lifespan and in positive- vs negative-pressure ventilation.

The lung undergoes continuous remodeling throughout normal development and aging, including changes to alveolar and capillary structure and function. While histological methods allow for static analysis of these age-related changes, characterizing the changes that occur in response to mechanical stimuli remains difficult, particularly over a dynamic, physiologically relevant range in a functioning lung. Alveolar and capillary distension - the change in diameter of alveoli and capillaries, respectively, in response to pressure changes - is one such process, where dynamically controlling and monitoring the diameter of the same capillary or alveolus is essential to inferring its mechanical properties. We overcome these limitations by utilizing the recently developed crystal ribcage to image the alveoli and vasculature of a functional mouse lung across the lifespan in postnatal (6-7 days), young adult (12-18 weeks), and aged (20+ months) mice. Using a range of biologically relevant vascular (0-15 cmH2O) and transpulmonary (3-12 cm H2O) pressures, we directly quantify vascular and alveolar distention in the functional lung as we precisely adjust pulmonary pressures. Our results show differences in age-related alveolar and vascular distensibility: when we increase transpulmonary alveolar or vascular pressure, vessels in postnatal lungs expand less and undergo less radial and axial strain under each respective pressure type, suggesting stiffer capillaries than in older lungs. However, while vessels in young adult and aged lungs respond similarly to variations in vascular pressure, differences in elasticity start to emerge at the alveolar scale in response to transpulmonary alveolar pressure changes. Our results further indicate that differing effects of ventilation mode (i.e., positive vs. negative) present themselves at the capillary level, with vessels under positive pressure undergoing more compression than when under negative-pressure conditions. These findings contribute both to the understanding of the functional changes that occur within the lung across the lifespan, as well as to the debate of ventilation effects on lung microphysiology.

求助全文
通过发布文献求助,成功后即可免费获取论文全文。 去求助
来源期刊
自引率
0.00%
发文量
0
×
引用
GB/T 7714-2015
复制
MLA
复制
APA
复制
导出至
BibTeX EndNote RefMan NoteFirst NoteExpress
×
提示
您的信息不完整,为了账户安全,请先补充。
现在去补充
×
提示
您因"违规操作"
具体请查看互助需知
我知道了
×
提示
确定
请完成安全验证×
copy
已复制链接
快去分享给好友吧!
我知道了
右上角分享
点击右上角分享
0
联系我们:info@booksci.cn Book学术提供免费学术资源搜索服务,方便国内外学者检索中英文文献。致力于提供最便捷和优质的服务体验。 Copyright © 2023 布克学术 All rights reserved.
京ICP备2023020795号-1
ghs 京公网安备 11010802042870号
Book学术文献互助
Book学术文献互助群
群 号:604180095
Book学术官方微信