评估子宫内膜对人绒毛膜促性腺激素的反应:表观遗传调控和子宫内膜间质细胞胞外囊泡载货的改变。

IF 11.1 Q1 OBSTETRICS & GYNECOLOGY
Human reproduction open Pub Date : 2025-08-14 eCollection Date: 2025-01-01 DOI:10.1093/hropen/hoaf051
Deimantė Žukauskaitė, Erika Girniūtė, Rūta Navakauskienė
{"title":"评估子宫内膜对人绒毛膜促性腺激素的反应:表观遗传调控和子宫内膜间质细胞胞外囊泡载货的改变。","authors":"Deimantė Žukauskaitė, Erika Girniūtė, Rūta Navakauskienė","doi":"10.1093/hropen/hoaf051","DOIUrl":null,"url":null,"abstract":"<p><strong>Study question: </strong>What is the effect of hCG on the epigenetic profile and the expression of other molecular factors in endometrial stromal cells (ESCs)?</p><p><strong>Summary answer: </strong>Our findings suggest that hCG treatment alters the molecular environment of decidualized ESCs, potentially influencing implantation and immune regulation through epigenetic modifications and changes in the levels of secreted proteins and micro-ribonucleic acids (miRNAs).</p><p><strong>What is known already: </strong>Embryo implantation depends not only on the quality of the embryo but also on the receptivity of the endometrium, the specialized lining of the uterus that undergoes dynamic changes to support pregnancy. Effective communication between the maternal and fetal compartments, facilitated by molecular signals and cellular interactions, is essential for successful implantation.</p><p><strong>Study design size duration: </strong>Cross-sectional study of patient-derived ESCs comparing untreated cells with cells treated with hCG and/or decidualization induction. The number of samples depends on the method and varies from 2 to 8. Results were analyzed after 6-, 24-, 48-, and 72-h time-points.</p><p><strong>Participants/materials setting methods: </strong>ESCs were isolated from patients undergoing assisted reproductive technologies. In the study, we analyzed changes in the epigenetic profile and other molecular factors of ESCs during decidualization and in <i>in vitro</i> response to the embryo-secreted factor, hCG. ESCs were induced for decidualization for 3 days (medroxyprogesterone acetate+cAMP), or treated with hCG for 24 h, or given combined treatment: 2 days of decidualization followed by 24 h of hCG. Furthermore, we compared decidualized ESCs with decidualized ESCs that were also treated with hCG. We examined various cellular properties, including morphology, metabolic activity, and cell viability of ESCs after induction of decidualization and hCG treatment. Additionally, we assessed changes in the expression of genes associated with decidualization, inflammatory response, apoptosis regulation, and epigenetic factors using RT-qPCR. The levels of histone modifications and the factors regulating these modifications were explored by performing western blot assays. Additionally, we performed a chromatin immunoprecipitation assay to extract gene regions enriched with the epigenetic modification H3K27Ac. Finally, we analyzed the protein and miRNA level changes in ESC extracellular vesicles (ESC-EVs) after the indicated treatments, using mass spectrometry and small RNA sequencing.</p><p><strong>Main results and the role of chance: </strong>Our study found that hCG treatment increased prolactin gene (<i>PRL)</i> expression (<i>P</i> < 0.05), while the expression of <i>IL6</i> and <i>BAK1</i> was inhibited in ESCs (<i>P</i> < 0.05). We also revealed that hCG affects epigenetic regulation, leading to changes in the expression of <i>EED</i>, <i>HDAC1</i>, and <i>TET1/2/3</i> (<i>P</i> < 0.05). Specifically, hCG treatment resulted in increased levels of H3K27Ac in gene regions associated with decidualization, such as <i>FOXO1</i> (<i>P</i> < 0.05), and implantation genes like <i>HOXA10</i> and <i>HAND2</i> (<i>P</i> = 0.06). After decidualization, we observed increased protein levels in ESC-EVs that are associated with embryo implantation (<i>P</i> = 0.0038) and pregnancy (<i>P</i> = 0.0012). These included proteins such as FIBL-1, IGFBP-1/7, MMP-2, STC-1/2, and PAPP-A (<i>P</i> < 0.05). Additionally, hCG treatment in decidualized ESCs elevated the levels of proteins involved in immune system regulation, including PR-3 (<i>P</i> = 0.0131). Moreover, we revealed changes in miRNA levels within EVs secreted by ESCs following hCG treatment and decidualization, which are associated with embryo development in the uterus (<i>P</i> = 0.03). Notable miRNAs include hsa-miR-340-3p, hsa-miR-663a, hsa-miR-766-5p, hsa-miR-3138, and hsa-miR-3180-5p (<i>P</i> < 0.05).</p><p><strong>Large scale data: </strong>N/A.</p><p><strong>Limitations reasons for caution: </strong>This study utilizes a comprehensive analysis to explore potential epigenetic and molecular targets essential for endometrial function. The research is based on <i>in vitro</i> experiments using ESCs derived from <i>ex vivo</i> samples. Future studies involving a broader range of cell types and larger sample sizes could help to further validate and expand upon these results.</p><p><strong>Wider implications of the findings: </strong>We found that hCG enhances the decidualization process in a dose-dependent manner and affects implantation and immune regulation through epigenetic changes, as well as variations in the levels of secreted proteins and miRNAs. Our study suggests that the application of hCG in assisted reproduction technologies may offer potential benefits for patients. However, carefully considering the appropriate dosage is important to ensure optimal outcomes.</p><p><strong>Study funding/competing interests: </strong>This research did not receive any specific grant from funding agencies in the public, commercial, or not-for-profit sectors. The authors have no conflicts of interest to declare.</p>","PeriodicalId":73264,"journal":{"name":"Human reproduction open","volume":"2025 3","pages":"hoaf051"},"PeriodicalIF":11.1000,"publicationDate":"2025-08-14","publicationTypes":"Journal Article","fieldsOfStudy":null,"isOpenAccess":false,"openAccessPdf":"https://www.ncbi.nlm.nih.gov/pmc/articles/PMC12408481/pdf/","citationCount":"0","resultStr":"{\"title\":\"Evaluating endometrial response to human chorionic gonadotropin: alterations in epigenetic regulation and extracellular vesicle cargo of endometrial stromal cells.\",\"authors\":\"Deimantė Žukauskaitė, Erika Girniūtė, Rūta Navakauskienė\",\"doi\":\"10.1093/hropen/hoaf051\",\"DOIUrl\":null,\"url\":null,\"abstract\":\"<p><strong>Study question: </strong>What is the effect of hCG on the epigenetic profile and the expression of other molecular factors in endometrial stromal cells (ESCs)?</p><p><strong>Summary answer: </strong>Our findings suggest that hCG treatment alters the molecular environment of decidualized ESCs, potentially influencing implantation and immune regulation through epigenetic modifications and changes in the levels of secreted proteins and micro-ribonucleic acids (miRNAs).</p><p><strong>What is known already: </strong>Embryo implantation depends not only on the quality of the embryo but also on the receptivity of the endometrium, the specialized lining of the uterus that undergoes dynamic changes to support pregnancy. Effective communication between the maternal and fetal compartments, facilitated by molecular signals and cellular interactions, is essential for successful implantation.</p><p><strong>Study design size duration: </strong>Cross-sectional study of patient-derived ESCs comparing untreated cells with cells treated with hCG and/or decidualization induction. The number of samples depends on the method and varies from 2 to 8. Results were analyzed after 6-, 24-, 48-, and 72-h time-points.</p><p><strong>Participants/materials setting methods: </strong>ESCs were isolated from patients undergoing assisted reproductive technologies. In the study, we analyzed changes in the epigenetic profile and other molecular factors of ESCs during decidualization and in <i>in vitro</i> response to the embryo-secreted factor, hCG. ESCs were induced for decidualization for 3 days (medroxyprogesterone acetate+cAMP), or treated with hCG for 24 h, or given combined treatment: 2 days of decidualization followed by 24 h of hCG. Furthermore, we compared decidualized ESCs with decidualized ESCs that were also treated with hCG. We examined various cellular properties, including morphology, metabolic activity, and cell viability of ESCs after induction of decidualization and hCG treatment. Additionally, we assessed changes in the expression of genes associated with decidualization, inflammatory response, apoptosis regulation, and epigenetic factors using RT-qPCR. The levels of histone modifications and the factors regulating these modifications were explored by performing western blot assays. Additionally, we performed a chromatin immunoprecipitation assay to extract gene regions enriched with the epigenetic modification H3K27Ac. Finally, we analyzed the protein and miRNA level changes in ESC extracellular vesicles (ESC-EVs) after the indicated treatments, using mass spectrometry and small RNA sequencing.</p><p><strong>Main results and the role of chance: </strong>Our study found that hCG treatment increased prolactin gene (<i>PRL)</i> expression (<i>P</i> < 0.05), while the expression of <i>IL6</i> and <i>BAK1</i> was inhibited in ESCs (<i>P</i> < 0.05). We also revealed that hCG affects epigenetic regulation, leading to changes in the expression of <i>EED</i>, <i>HDAC1</i>, and <i>TET1/2/3</i> (<i>P</i> < 0.05). Specifically, hCG treatment resulted in increased levels of H3K27Ac in gene regions associated with decidualization, such as <i>FOXO1</i> (<i>P</i> < 0.05), and implantation genes like <i>HOXA10</i> and <i>HAND2</i> (<i>P</i> = 0.06). After decidualization, we observed increased protein levels in ESC-EVs that are associated with embryo implantation (<i>P</i> = 0.0038) and pregnancy (<i>P</i> = 0.0012). These included proteins such as FIBL-1, IGFBP-1/7, MMP-2, STC-1/2, and PAPP-A (<i>P</i> < 0.05). Additionally, hCG treatment in decidualized ESCs elevated the levels of proteins involved in immune system regulation, including PR-3 (<i>P</i> = 0.0131). Moreover, we revealed changes in miRNA levels within EVs secreted by ESCs following hCG treatment and decidualization, which are associated with embryo development in the uterus (<i>P</i> = 0.03). Notable miRNAs include hsa-miR-340-3p, hsa-miR-663a, hsa-miR-766-5p, hsa-miR-3138, and hsa-miR-3180-5p (<i>P</i> < 0.05).</p><p><strong>Large scale data: </strong>N/A.</p><p><strong>Limitations reasons for caution: </strong>This study utilizes a comprehensive analysis to explore potential epigenetic and molecular targets essential for endometrial function. The research is based on <i>in vitro</i> experiments using ESCs derived from <i>ex vivo</i> samples. Future studies involving a broader range of cell types and larger sample sizes could help to further validate and expand upon these results.</p><p><strong>Wider implications of the findings: </strong>We found that hCG enhances the decidualization process in a dose-dependent manner and affects implantation and immune regulation through epigenetic changes, as well as variations in the levels of secreted proteins and miRNAs. Our study suggests that the application of hCG in assisted reproduction technologies may offer potential benefits for patients. However, carefully considering the appropriate dosage is important to ensure optimal outcomes.</p><p><strong>Study funding/competing interests: </strong>This research did not receive any specific grant from funding agencies in the public, commercial, or not-for-profit sectors. The authors have no conflicts of interest to declare.</p>\",\"PeriodicalId\":73264,\"journal\":{\"name\":\"Human reproduction open\",\"volume\":\"2025 3\",\"pages\":\"hoaf051\"},\"PeriodicalIF\":11.1000,\"publicationDate\":\"2025-08-14\",\"publicationTypes\":\"Journal Article\",\"fieldsOfStudy\":null,\"isOpenAccess\":false,\"openAccessPdf\":\"https://www.ncbi.nlm.nih.gov/pmc/articles/PMC12408481/pdf/\",\"citationCount\":\"0\",\"resultStr\":null,\"platform\":\"Semanticscholar\",\"paperid\":null,\"PeriodicalName\":\"Human reproduction open\",\"FirstCategoryId\":\"1085\",\"ListUrlMain\":\"https://doi.org/10.1093/hropen/hoaf051\",\"RegionNum\":0,\"RegionCategory\":null,\"ArticlePicture\":[],\"TitleCN\":null,\"AbstractTextCN\":null,\"PMCID\":null,\"EPubDate\":\"2025/1/1 0:00:00\",\"PubModel\":\"eCollection\",\"JCR\":\"Q1\",\"JCRName\":\"OBSTETRICS & GYNECOLOGY\",\"Score\":null,\"Total\":0}","platform":"Semanticscholar","paperid":null,"PeriodicalName":"Human reproduction open","FirstCategoryId":"1085","ListUrlMain":"https://doi.org/10.1093/hropen/hoaf051","RegionNum":0,"RegionCategory":null,"ArticlePicture":[],"TitleCN":null,"AbstractTextCN":null,"PMCID":null,"EPubDate":"2025/1/1 0:00:00","PubModel":"eCollection","JCR":"Q1","JCRName":"OBSTETRICS & GYNECOLOGY","Score":null,"Total":0}
引用次数: 0

摘要

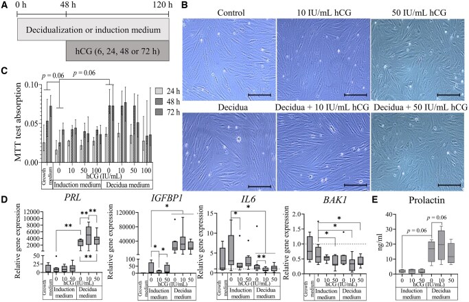
研究问题:hCG对子宫内膜基质细胞(ESCs)的表观遗传特征和其他分子因子的表达有什么影响?我们的研究结果表明,hCG治疗改变了去个体化ESCs的分子环境,可能通过表观遗传修饰和分泌蛋白和微核糖核酸(mirna)水平的变化影响着床和免疫调节。已知情况:胚胎植入不仅取决于胚胎的质量,还取决于子宫内膜的接受性,子宫内膜是子宫的特殊衬里,它经历了动态变化以支持怀孕。在分子信号和细胞相互作用的促进下,母体和胎儿间的有效沟通是成功植入的必要条件。研究设计规模持续时间:对患者来源的ESCs进行横断面研究,比较未经处理的细胞与经hCG和/或去个体化诱导处理的细胞。样本数量取决于方法,从2到8不等。分别在6、24、48和72小时后分析结果。受试者/材料设置方法:从接受辅助生殖技术的患者中分离ESCs。在这项研究中,我们分析了胚胎干细胞在去个体化过程中的表观遗传谱和其他分子因素的变化,以及体外对胚胎分泌因子hCG的反应。诱导ESCs脱个体化3天(醋酸甲孕酮+cAMP),或用hCG治疗24小时,或联合治疗:脱个体化2天,然后用hCG治疗24小时。此外,我们比较了去个体化的ESCs和同样用hCG治疗的去个体化ESCs。我们检测了各种细胞特性,包括形态学、代谢活性和诱导脱个体化和hCG治疗后ESCs的细胞活力。此外,我们使用RT-qPCR评估了与去个体化、炎症反应、细胞凋亡调节和表观遗传因子相关的基因表达的变化。组蛋白修饰的水平和调节这些修饰的因素进行了western blot检测。此外,我们进行了染色质免疫沉淀试验,以提取富含表观遗传修饰H3K27Ac的基因区域。最后,我们利用质谱和小RNA测序分析了ESC细胞外囊泡(ESC- ev)在指定治疗后蛋白和miRNA水平的变化。主要结果及作用:我们的研究发现,hCG治疗增加了ESCs中泌乳素基因(PRL)的表达(pil6和BAK1) (peed、HDAC1、TET1/2/3) (pfoxo1 (phoxa10和HAND2) (P = 0.06)。脱个体化后,我们观察到esc - ev中与胚胎着床(P = 0.0038)和妊娠(P = 0.0012)相关的蛋白水平升高。这些蛋白包括FIBL-1、IGFBP-1/7、MMP-2、STC-1/2和PAPP-A (P = 0.0131)。此外,我们还发现,在hCG治疗和脱体细胞化后,ESCs分泌的EVs中miRNA水平发生了变化,这与子宫内胚胎发育有关(P = 0.03)。值得注意的mirna包括hsa-miR-340-3p、hsa-miR-663a、hsa-miR-766-5p、hsa-miR-3138和hsa-miR-3180-5p (P)。局限性:本研究利用综合分析来探索子宫内膜功能所必需的潜在表观遗传和分子靶点。这项研究是基于体外实验,使用从离体样本中提取的ESCs。未来的研究涉及更广泛的细胞类型和更大的样本量,可以帮助进一步验证和扩展这些结果。研究结果的更广泛意义:我们发现hCG以剂量依赖的方式增强去个体化过程,并通过表观遗传变化以及分泌蛋白和mirna水平的变化影响着床和免疫调节。我们的研究表明,hCG在辅助生殖技术中的应用可能为患者提供潜在的益处。然而,仔细考虑适当的剂量对于确保最佳结果很重要。研究经费/竞争利益:本研究没有从公共、商业或非营利部门的资助机构获得任何特定的资助。作者无利益冲突需要申报。
本文章由计算机程序翻译,如有差异,请以英文原文为准。

Evaluating endometrial response to human chorionic gonadotropin: alterations in epigenetic regulation and extracellular vesicle cargo of endometrial stromal cells.

Evaluating endometrial response to human chorionic gonadotropin: alterations in epigenetic regulation and extracellular vesicle cargo of endometrial stromal cells.

Evaluating endometrial response to human chorionic gonadotropin: alterations in epigenetic regulation and extracellular vesicle cargo of endometrial stromal cells.

Evaluating endometrial response to human chorionic gonadotropin: alterations in epigenetic regulation and extracellular vesicle cargo of endometrial stromal cells.

Study question: What is the effect of hCG on the epigenetic profile and the expression of other molecular factors in endometrial stromal cells (ESCs)?

Summary answer: Our findings suggest that hCG treatment alters the molecular environment of decidualized ESCs, potentially influencing implantation and immune regulation through epigenetic modifications and changes in the levels of secreted proteins and micro-ribonucleic acids (miRNAs).

What is known already: Embryo implantation depends not only on the quality of the embryo but also on the receptivity of the endometrium, the specialized lining of the uterus that undergoes dynamic changes to support pregnancy. Effective communication between the maternal and fetal compartments, facilitated by molecular signals and cellular interactions, is essential for successful implantation.

Study design size duration: Cross-sectional study of patient-derived ESCs comparing untreated cells with cells treated with hCG and/or decidualization induction. The number of samples depends on the method and varies from 2 to 8. Results were analyzed after 6-, 24-, 48-, and 72-h time-points.

Participants/materials setting methods: ESCs were isolated from patients undergoing assisted reproductive technologies. In the study, we analyzed changes in the epigenetic profile and other molecular factors of ESCs during decidualization and in in vitro response to the embryo-secreted factor, hCG. ESCs were induced for decidualization for 3 days (medroxyprogesterone acetate+cAMP), or treated with hCG for 24 h, or given combined treatment: 2 days of decidualization followed by 24 h of hCG. Furthermore, we compared decidualized ESCs with decidualized ESCs that were also treated with hCG. We examined various cellular properties, including morphology, metabolic activity, and cell viability of ESCs after induction of decidualization and hCG treatment. Additionally, we assessed changes in the expression of genes associated with decidualization, inflammatory response, apoptosis regulation, and epigenetic factors using RT-qPCR. The levels of histone modifications and the factors regulating these modifications were explored by performing western blot assays. Additionally, we performed a chromatin immunoprecipitation assay to extract gene regions enriched with the epigenetic modification H3K27Ac. Finally, we analyzed the protein and miRNA level changes in ESC extracellular vesicles (ESC-EVs) after the indicated treatments, using mass spectrometry and small RNA sequencing.

Main results and the role of chance: Our study found that hCG treatment increased prolactin gene (PRL) expression (P < 0.05), while the expression of IL6 and BAK1 was inhibited in ESCs (P < 0.05). We also revealed that hCG affects epigenetic regulation, leading to changes in the expression of EED, HDAC1, and TET1/2/3 (P < 0.05). Specifically, hCG treatment resulted in increased levels of H3K27Ac in gene regions associated with decidualization, such as FOXO1 (P < 0.05), and implantation genes like HOXA10 and HAND2 (P = 0.06). After decidualization, we observed increased protein levels in ESC-EVs that are associated with embryo implantation (P = 0.0038) and pregnancy (P = 0.0012). These included proteins such as FIBL-1, IGFBP-1/7, MMP-2, STC-1/2, and PAPP-A (P < 0.05). Additionally, hCG treatment in decidualized ESCs elevated the levels of proteins involved in immune system regulation, including PR-3 (P = 0.0131). Moreover, we revealed changes in miRNA levels within EVs secreted by ESCs following hCG treatment and decidualization, which are associated with embryo development in the uterus (P = 0.03). Notable miRNAs include hsa-miR-340-3p, hsa-miR-663a, hsa-miR-766-5p, hsa-miR-3138, and hsa-miR-3180-5p (P < 0.05).

Large scale data: N/A.

Limitations reasons for caution: This study utilizes a comprehensive analysis to explore potential epigenetic and molecular targets essential for endometrial function. The research is based on in vitro experiments using ESCs derived from ex vivo samples. Future studies involving a broader range of cell types and larger sample sizes could help to further validate and expand upon these results.

Wider implications of the findings: We found that hCG enhances the decidualization process in a dose-dependent manner and affects implantation and immune regulation through epigenetic changes, as well as variations in the levels of secreted proteins and miRNAs. Our study suggests that the application of hCG in assisted reproduction technologies may offer potential benefits for patients. However, carefully considering the appropriate dosage is important to ensure optimal outcomes.

Study funding/competing interests: This research did not receive any specific grant from funding agencies in the public, commercial, or not-for-profit sectors. The authors have no conflicts of interest to declare.

求助全文
通过发布文献求助,成功后即可免费获取论文全文。 去求助
来源期刊
CiteScore
15.50
自引率
0.00%
发文量
0
审稿时长
12 weeks
×
引用
GB/T 7714-2015
复制
MLA
复制
APA
复制
导出至
BibTeX EndNote RefMan NoteFirst NoteExpress
×
提示
您的信息不完整,为了账户安全,请先补充。
现在去补充
×
提示
您因"违规操作"
具体请查看互助需知
我知道了
×
提示
确定
请完成安全验证×
copy
已复制链接
快去分享给好友吧!
我知道了
右上角分享
点击右上角分享
0
联系我们:info@booksci.cn Book学术提供免费学术资源搜索服务,方便国内外学者检索中英文文献。致力于提供最便捷和优质的服务体验。 Copyright © 2023 布克学术 All rights reserved.
京ICP备2023020795号-1
ghs 京公网安备 11010802042870号
Book学术文献互助
Book学术文献互助群
群 号:604180095
Book学术官方微信