进行性T细胞缺陷与高计数单克隆b细胞淋巴细胞增多症的疾病结局相关

IF 13.4 1区 医学 Q1 HEMATOLOGY
Sameer A. Parikh, Nikolaos Ioannou, Alan G. Ramsay, Justin C. Boysen, Saad S. Kenderian, Kari G. Rabe, Sutapa Sinha, Esteban Braggio, Kay L. Medina, Susan L. Slager, Tait D. Shanafelt, Neil E. Kay
{"title":"进行性T细胞缺陷与高计数单克隆b细胞淋巴细胞增多症的疾病结局相关","authors":"Sameer A. Parikh, Nikolaos Ioannou, Alan G. Ramsay, Justin C. Boysen, Saad S. Kenderian, Kari G. Rabe, Sutapa Sinha, Esteban Braggio, Kay L. Medina, Susan L. Slager, Tait D. Shanafelt, Neil E. Kay","doi":"10.1038/s41375-025-02689-1","DOIUrl":null,"url":null,"abstract":"","PeriodicalId":18109,"journal":{"name":"Leukemia","volume":"39 10","pages":"2551-2554"},"PeriodicalIF":13.4000,"publicationDate":"2025-08-20","publicationTypes":"Journal Article","fieldsOfStudy":null,"isOpenAccess":false,"openAccessPdf":"","citationCount":"0","resultStr":"{\"title\":\"Progressive T cell defects correlate with disease outcome in high-count monoclonal B-cell lymphocytosis\",\"authors\":\"Sameer A. Parikh, Nikolaos Ioannou, Alan G. Ramsay, Justin C. Boysen, Saad S. Kenderian, Kari G. Rabe, Sutapa Sinha, Esteban Braggio, Kay L. Medina, Susan L. Slager, Tait D. Shanafelt, Neil E. Kay\",\"doi\":\"10.1038/s41375-025-02689-1\",\"DOIUrl\":null,\"url\":null,\"abstract\":\"\",\"PeriodicalId\":18109,\"journal\":{\"name\":\"Leukemia\",\"volume\":\"39 10\",\"pages\":\"2551-2554\"},\"PeriodicalIF\":13.4000,\"publicationDate\":\"2025-08-20\",\"publicationTypes\":\"Journal Article\",\"fieldsOfStudy\":null,\"isOpenAccess\":false,\"openAccessPdf\":\"\",\"citationCount\":\"0\",\"resultStr\":null,\"platform\":\"Semanticscholar\",\"paperid\":null,\"PeriodicalName\":\"Leukemia\",\"FirstCategoryId\":\"3\",\"ListUrlMain\":\"https://www.nature.com/articles/s41375-025-02689-1\",\"RegionNum\":1,\"RegionCategory\":\"医学\",\"ArticlePicture\":[],\"TitleCN\":null,\"AbstractTextCN\":null,\"PMCID\":null,\"EPubDate\":\"\",\"PubModel\":\"\",\"JCR\":\"Q1\",\"JCRName\":\"HEMATOLOGY\",\"Score\":null,\"Total\":0}","platform":"Semanticscholar","paperid":null,"PeriodicalName":"Leukemia","FirstCategoryId":"3","ListUrlMain":"https://www.nature.com/articles/s41375-025-02689-1","RegionNum":1,"RegionCategory":"医学","ArticlePicture":[],"TitleCN":null,"AbstractTextCN":null,"PMCID":null,"EPubDate":"","PubModel":"","JCR":"Q1","JCRName":"HEMATOLOGY","Score":null,"Total":0}
引用次数: 0

摘要

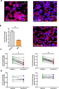
单克隆b细胞淋巴细胞增多症(MBL),定义为在没有器官肿大/淋巴结病变和细胞减少的情况下,b细胞绝对计数为5 × 109/L,是CLL的前体状态,在40岁的普通人群中占3-5%。最近的研究表明,与年龄和性别匹配的健康对照相比,MBL患者发生需要住院治疗的严重感染和非血液系统恶性肿瘤的风险更高,类似于CLL患者[2,3,4]。在一项对56名MBL患者的回顾性研究中,7/22(32%)患有低丙种球蛋白血症,与免疫球蛋白水平正常的患者相比,他们更容易感染(通过抗生素处方数量确定)。来自CLL患者的T细胞有耗竭标志物CD244、CD160和PD-1的表达增加,并伴有增殖和细胞毒性缺陷,可能继发于慢性抗原刺激[6]。这种功能障碍与CLL患者T细胞形成免疫突触[7]的能力缺陷有关。并可能导致免疫缺陷。最近的研究表明,伊鲁替尼,一种布鲁顿酪氨酸激酶抑制剂,可以增加极化f -肌动蛋白突触的形成,从而逆转与进行性CLL[8]相关的免疫缺陷。目前尚不清楚这些T细胞缺陷在MBL诊断时是否存在,以及这些免疫变化是否随着时间的推移而进展。自2000年以来,在明尼苏达州罗切斯特市梅奥诊所评估的CLL免疫表型克隆b细胞群患者已被邀请参与CLL b细胞生物学的纵向研究。我们使用这些样本来评估绝对CD8+计数、绝对CD4+计数以及主要CD8+和CD4+亚群(包括naïve、效应者、效应者记忆和中枢记忆)。在研究开始时和至少一个后续时间段(未经处理的样本)提交样本的高计数MBL个体被认为符合本研究的条件。如果MBL患者的绝对淋巴细胞计数(ALC)比基线增加至少两倍,则认为其b细胞克隆显著扩增(定义为进行性MBL)。我们还从健康对照(n = 10)中获得了pbmc。详细的流式细胞分析方法,免疫T细胞突触研究和统计分析可以在补充附录和补充表1中找到。
本文章由计算机程序翻译,如有差异,请以英文原文为准。

Progressive T cell defects correlate with disease outcome in high-count monoclonal B-cell lymphocytosis

Progressive T cell defects correlate with disease outcome in high-count monoclonal B-cell lymphocytosis

Progressive T cell defects correlate with disease outcome in high-count monoclonal B-cell lymphocytosis
求助全文
通过发布文献求助,成功后即可免费获取论文全文。 去求助
来源期刊
Leukemia
Leukemia 医学-血液学
CiteScore
18.10
自引率
3.50%
发文量
270
审稿时长
3-6 weeks
期刊介绍: Title: Leukemia Journal Overview: Publishes high-quality, peer-reviewed research Covers all aspects of research and treatment of leukemia and allied diseases Includes studies of normal hemopoiesis due to comparative relevance Topics of Interest: Oncogenes Growth factors Stem cells Leukemia genomics Cell cycle Signal transduction Molecular targets for therapy And more Content Types: Original research articles Reviews Letters Correspondence Comments elaborating on significant advances and covering topical issues
×
引用
GB/T 7714-2015
复制
MLA
复制
APA
复制
导出至
BibTeX EndNote RefMan NoteFirst NoteExpress
×
提示
您的信息不完整,为了账户安全,请先补充。
现在去补充
×
提示
您因"违规操作"
具体请查看互助需知
我知道了
×
提示
确定
请完成安全验证×
copy
已复制链接
快去分享给好友吧!
我知道了
右上角分享
点击右上角分享
0
联系我们:info@booksci.cn Book学术提供免费学术资源搜索服务,方便国内外学者检索中英文文献。致力于提供最便捷和优质的服务体验。 Copyright © 2023 布克学术 All rights reserved.
京ICP备2023020795号-1
ghs 京公网安备 11010802042870号
Book学术文献互助
Book学术文献互助群
群 号:604180095
Book学术官方微信