磷脂代谢驱动的过量HIF-1α通过细胞病变性缺氧导致脓毒性心肌病。

IF 10.8 Q1 CARDIAC & CARDIOVASCULAR SYSTEMS
Masatsugu Watanabe, Masataka Ikeda, Ko Abe, Shun Furusawa, Kosei Ishimaru, Takuya Kanamura, Satoshi Fujita, Hiroko Deguchi Miyamoto, Eisho Kozakura, Yoko Shojima Isayama, Yuki Ikeda, Takashi Kai, Toru Hashimoto, Shouji Matsushima, Tomomi Ide, Ken-ichi Yamada, Hiroyuki Tsutsui, Ken Yamaura, Kohtaro Abe
{"title":"磷脂代谢驱动的过量HIF-1α通过细胞病变性缺氧导致脓毒性心肌病。","authors":"Masatsugu Watanabe, Masataka Ikeda, Ko Abe, Shun Furusawa, Kosei Ishimaru, Takuya Kanamura, Satoshi Fujita, Hiroko Deguchi Miyamoto, Eisho Kozakura, Yoko Shojima Isayama, Yuki Ikeda, Takashi Kai, Toru Hashimoto, Shouji Matsushima, Tomomi Ide, Ken-ichi Yamada, Hiroyuki Tsutsui, Ken Yamaura, Kohtaro Abe","doi":"10.1038/s44161-025-00687-1","DOIUrl":null,"url":null,"abstract":"Septic cardiomyopathy, one manifestation of multiple organ dysfunction syndrome, is a challenging complication in sepsis, and cytopathic hypoxia has been proposed to have a key role in the pathophysiology of multiple organ dysfunction syndrome. However, the underlying mechanisms remain unknown. Here, we show that upregulation of hypoxia-inducible factor-1α (HIF-1α) in cardiomyocytes following lipopolysaccharide (LPS) treatment suppresses mitochondrial respiration via inducible nitric oxide synthase-dependent nitric oxide, leading to cytopathic hypoxia. Cardiac-specific heterozygous deletion of HIF-1α ameliorates mitochondrial and contractile dysfunction in a mouse model of septic cardiomyopathy. Mechanistically, nuclear factor-κB (NF-κB)-mediated upregulation of cyclooxygenase 2 (COX2) and secretory phospholipases A2 (sPLA2) enhances HIF-1α expression following LPS exposure, whereas their inhibition prevents LPS-induced HIF-1α upregulation, cytopathic hypoxia and contractile dysfunction. In addition, phospholipid metabolites (prostaglandins and lysophospholipids/free fatty acids, respectively) stabilize HIF-1α via protein kinase A activation. These findings highlight a crucial role of excessive HIF-1α, driven by LPS-enhanced phospholipid metabolism, in septic cardiomyopathy through induction of cytopathic hypoxia. Watanabe et al. show that cytopathic hypoxia, through upregulation of COX2 and secretory PLA2, stabilizes HIF-1α, contributing to impaired mitochondrial respiration and reduced cardiac contraction in septic cardiomyopathy.","PeriodicalId":74245,"journal":{"name":"Nature cardiovascular research","volume":"4 9","pages":"1077-1093"},"PeriodicalIF":10.8000,"publicationDate":"2025-08-19","publicationTypes":"Journal Article","fieldsOfStudy":null,"isOpenAccess":false,"openAccessPdf":"","citationCount":"0","resultStr":"{\"title\":\"Excessive HIF-1α driven by phospholipid metabolism causes septic cardiomyopathy through cytopathic hypoxia\",\"authors\":\"Masatsugu Watanabe, Masataka Ikeda, Ko Abe, Shun Furusawa, Kosei Ishimaru, Takuya Kanamura, Satoshi Fujita, Hiroko Deguchi Miyamoto, Eisho Kozakura, Yoko Shojima Isayama, Yuki Ikeda, Takashi Kai, Toru Hashimoto, Shouji Matsushima, Tomomi Ide, Ken-ichi Yamada, Hiroyuki Tsutsui, Ken Yamaura, Kohtaro Abe\",\"doi\":\"10.1038/s44161-025-00687-1\",\"DOIUrl\":null,\"url\":null,\"abstract\":\"Septic cardiomyopathy, one manifestation of multiple organ dysfunction syndrome, is a challenging complication in sepsis, and cytopathic hypoxia has been proposed to have a key role in the pathophysiology of multiple organ dysfunction syndrome. However, the underlying mechanisms remain unknown. Here, we show that upregulation of hypoxia-inducible factor-1α (HIF-1α) in cardiomyocytes following lipopolysaccharide (LPS) treatment suppresses mitochondrial respiration via inducible nitric oxide synthase-dependent nitric oxide, leading to cytopathic hypoxia. Cardiac-specific heterozygous deletion of HIF-1α ameliorates mitochondrial and contractile dysfunction in a mouse model of septic cardiomyopathy. Mechanistically, nuclear factor-κB (NF-κB)-mediated upregulation of cyclooxygenase 2 (COX2) and secretory phospholipases A2 (sPLA2) enhances HIF-1α expression following LPS exposure, whereas their inhibition prevents LPS-induced HIF-1α upregulation, cytopathic hypoxia and contractile dysfunction. In addition, phospholipid metabolites (prostaglandins and lysophospholipids/free fatty acids, respectively) stabilize HIF-1α via protein kinase A activation. These findings highlight a crucial role of excessive HIF-1α, driven by LPS-enhanced phospholipid metabolism, in septic cardiomyopathy through induction of cytopathic hypoxia. Watanabe et al. show that cytopathic hypoxia, through upregulation of COX2 and secretory PLA2, stabilizes HIF-1α, contributing to impaired mitochondrial respiration and reduced cardiac contraction in septic cardiomyopathy.\",\"PeriodicalId\":74245,\"journal\":{\"name\":\"Nature cardiovascular research\",\"volume\":\"4 9\",\"pages\":\"1077-1093\"},\"PeriodicalIF\":10.8000,\"publicationDate\":\"2025-08-19\",\"publicationTypes\":\"Journal Article\",\"fieldsOfStudy\":null,\"isOpenAccess\":false,\"openAccessPdf\":\"\",\"citationCount\":\"0\",\"resultStr\":null,\"platform\":\"Semanticscholar\",\"paperid\":null,\"PeriodicalName\":\"Nature cardiovascular research\",\"FirstCategoryId\":\"1085\",\"ListUrlMain\":\"https://www.nature.com/articles/s44161-025-00687-1\",\"RegionNum\":0,\"RegionCategory\":null,\"ArticlePicture\":[],\"TitleCN\":null,\"AbstractTextCN\":null,\"PMCID\":null,\"EPubDate\":\"\",\"PubModel\":\"\",\"JCR\":\"Q1\",\"JCRName\":\"CARDIAC & CARDIOVASCULAR SYSTEMS\",\"Score\":null,\"Total\":0}","platform":"Semanticscholar","paperid":null,"PeriodicalName":"Nature cardiovascular research","FirstCategoryId":"1085","ListUrlMain":"https://www.nature.com/articles/s44161-025-00687-1","RegionNum":0,"RegionCategory":null,"ArticlePicture":[],"TitleCN":null,"AbstractTextCN":null,"PMCID":null,"EPubDate":"","PubModel":"","JCR":"Q1","JCRName":"CARDIAC & CARDIOVASCULAR SYSTEMS","Score":null,"Total":0}
引用次数: 0

摘要

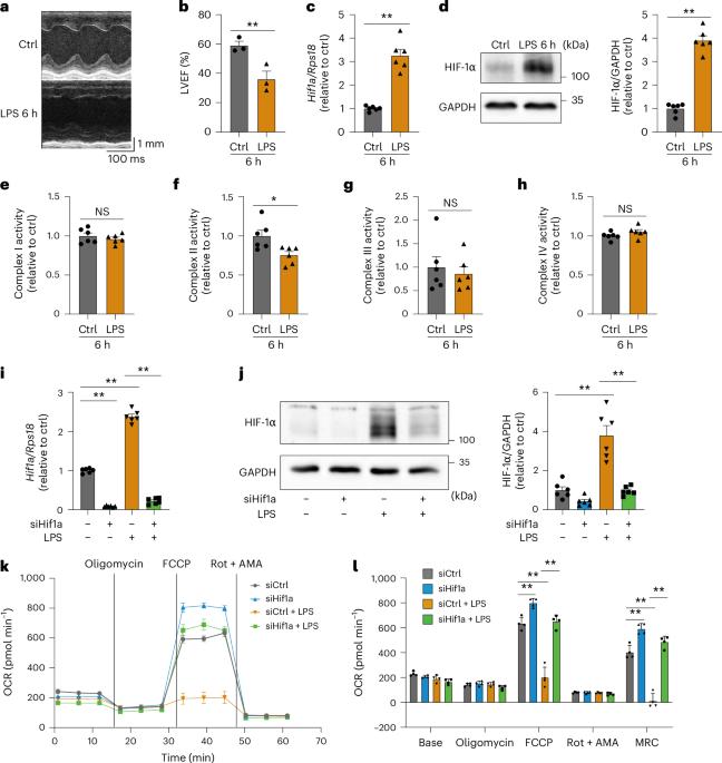
脓毒性心肌病是多器官功能障碍综合征的一种表现形式,是脓毒症的一种具有挑战性的并发症,细胞病变性缺氧在多器官功能障碍综合征的病理生理中起着关键作用。然而,其潜在机制尚不清楚。在这里,我们发现脂多糖(LPS)处理后心肌细胞中缺氧诱导因子-1α (HIF-1α)的上调通过诱导型一氧化氮合酶依赖性一氧化氮抑制线粒体呼吸,导致细胞病变性缺氧。心脏特异性杂合缺失HIF-1α可改善脓毒性心肌病小鼠模型的线粒体和收缩功能障碍。在机制上,核因子-κB (NF-κB)介导的环氧化酶2 (COX2)和分泌磷脂酶A2 (sPLA2)的上调可增强LPS暴露后HIF-1α的表达,而它们的抑制可防止LPS诱导的HIF-1α上调、细胞病变性缺氧和收缩功能障碍。此外,磷脂代谢物(分别为前列腺素和溶血磷脂/游离脂肪酸)通过蛋白激酶A激活稳定HIF-1α。这些发现强调了由脂多糖增强的磷脂代谢驱动的过量HIF-1α通过诱导细胞病变性缺氧在脓毒性心肌病中的关键作用。
本文章由计算机程序翻译,如有差异,请以英文原文为准。

Excessive HIF-1α driven by phospholipid metabolism causes septic cardiomyopathy through cytopathic hypoxia

Excessive HIF-1α driven by phospholipid metabolism causes septic cardiomyopathy through cytopathic hypoxia
Septic cardiomyopathy, one manifestation of multiple organ dysfunction syndrome, is a challenging complication in sepsis, and cytopathic hypoxia has been proposed to have a key role in the pathophysiology of multiple organ dysfunction syndrome. However, the underlying mechanisms remain unknown. Here, we show that upregulation of hypoxia-inducible factor-1α (HIF-1α) in cardiomyocytes following lipopolysaccharide (LPS) treatment suppresses mitochondrial respiration via inducible nitric oxide synthase-dependent nitric oxide, leading to cytopathic hypoxia. Cardiac-specific heterozygous deletion of HIF-1α ameliorates mitochondrial and contractile dysfunction in a mouse model of septic cardiomyopathy. Mechanistically, nuclear factor-κB (NF-κB)-mediated upregulation of cyclooxygenase 2 (COX2) and secretory phospholipases A2 (sPLA2) enhances HIF-1α expression following LPS exposure, whereas their inhibition prevents LPS-induced HIF-1α upregulation, cytopathic hypoxia and contractile dysfunction. In addition, phospholipid metabolites (prostaglandins and lysophospholipids/free fatty acids, respectively) stabilize HIF-1α via protein kinase A activation. These findings highlight a crucial role of excessive HIF-1α, driven by LPS-enhanced phospholipid metabolism, in septic cardiomyopathy through induction of cytopathic hypoxia. Watanabe et al. show that cytopathic hypoxia, through upregulation of COX2 and secretory PLA2, stabilizes HIF-1α, contributing to impaired mitochondrial respiration and reduced cardiac contraction in septic cardiomyopathy.
求助全文
通过发布文献求助,成功后即可免费获取论文全文。 去求助
来源期刊
CiteScore
5.70
自引率
0.00%
发文量
0
×
引用
GB/T 7714-2015
复制
MLA
复制
APA
复制
导出至
BibTeX EndNote RefMan NoteFirst NoteExpress
×
提示
您的信息不完整,为了账户安全,请先补充。
现在去补充
×
提示
您因"违规操作"
具体请查看互助需知
我知道了
×
提示
确定
请完成安全验证×
copy
已复制链接
快去分享给好友吧!
我知道了
右上角分享
点击右上角分享
0
联系我们:info@booksci.cn Book学术提供免费学术资源搜索服务,方便国内外学者检索中英文文献。致力于提供最便捷和优质的服务体验。 Copyright © 2023 布克学术 All rights reserved.
京ICP备2023020795号-1
ghs 京公网安备 11010802042870号
Book学术文献互助
Book学术文献互助群
群 号:604180095
Book学术官方微信