代谢组学在急性呼吸窘迫综合征中的应用:综述。

IF 2.9 4区 综合性期刊 Q2 MULTIDISCIPLINARY SCIENCES
Science Progress Pub Date : 2025-07-01 Epub Date: 2025-07-30 DOI:10.1177/00368504251356317
Xiu-Yan Song, Hao Qin, Wei Zhang
{"title":"代谢组学在急性呼吸窘迫综合征中的应用:综述。","authors":"Xiu-Yan Song, Hao Qin, Wei Zhang","doi":"10.1177/00368504251356317","DOIUrl":null,"url":null,"abstract":"<p><p>Acute respiratory distress syndrome (ARDS) is a clinical condition characterized by damage and inflammation of the alveolar-capillary membrane, which is associated with high incidence and mortality rates. Metabolomics, a significant field of systematic biology, provides a novel perspective for understanding the pathophysiological mechanisms underlying ARDS by analyzing small molecule metabolites in biological samples. This narrative review explores the application of metabolomics in ARDS.</p>","PeriodicalId":56061,"journal":{"name":"Science Progress","volume":"108 3","pages":"368504251356317"},"PeriodicalIF":2.9000,"publicationDate":"2025-07-01","publicationTypes":"Journal Article","fieldsOfStudy":null,"isOpenAccess":false,"openAccessPdf":"https://www.ncbi.nlm.nih.gov/pmc/articles/PMC12317215/pdf/","citationCount":"0","resultStr":"{\"title\":\"Application of metabolomics in acute respiratory distress syndrome: A narrative review.\",\"authors\":\"Xiu-Yan Song, Hao Qin, Wei Zhang\",\"doi\":\"10.1177/00368504251356317\",\"DOIUrl\":null,\"url\":null,\"abstract\":\"<p><p>Acute respiratory distress syndrome (ARDS) is a clinical condition characterized by damage and inflammation of the alveolar-capillary membrane, which is associated with high incidence and mortality rates. Metabolomics, a significant field of systematic biology, provides a novel perspective for understanding the pathophysiological mechanisms underlying ARDS by analyzing small molecule metabolites in biological samples. This narrative review explores the application of metabolomics in ARDS.</p>\",\"PeriodicalId\":56061,\"journal\":{\"name\":\"Science Progress\",\"volume\":\"108 3\",\"pages\":\"368504251356317\"},\"PeriodicalIF\":2.9000,\"publicationDate\":\"2025-07-01\",\"publicationTypes\":\"Journal Article\",\"fieldsOfStudy\":null,\"isOpenAccess\":false,\"openAccessPdf\":\"https://www.ncbi.nlm.nih.gov/pmc/articles/PMC12317215/pdf/\",\"citationCount\":\"0\",\"resultStr\":null,\"platform\":\"Semanticscholar\",\"paperid\":null,\"PeriodicalName\":\"Science Progress\",\"FirstCategoryId\":\"103\",\"ListUrlMain\":\"https://doi.org/10.1177/00368504251356317\",\"RegionNum\":4,\"RegionCategory\":\"综合性期刊\",\"ArticlePicture\":[],\"TitleCN\":null,\"AbstractTextCN\":null,\"PMCID\":null,\"EPubDate\":\"2025/7/30 0:00:00\",\"PubModel\":\"Epub\",\"JCR\":\"Q2\",\"JCRName\":\"MULTIDISCIPLINARY SCIENCES\",\"Score\":null,\"Total\":0}","platform":"Semanticscholar","paperid":null,"PeriodicalName":"Science Progress","FirstCategoryId":"103","ListUrlMain":"https://doi.org/10.1177/00368504251356317","RegionNum":4,"RegionCategory":"综合性期刊","ArticlePicture":[],"TitleCN":null,"AbstractTextCN":null,"PMCID":null,"EPubDate":"2025/7/30 0:00:00","PubModel":"Epub","JCR":"Q2","JCRName":"MULTIDISCIPLINARY SCIENCES","Score":null,"Total":0}
引用次数: 0

摘要

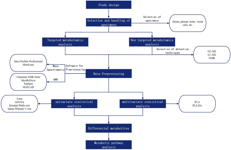
急性呼吸窘迫综合征(Acute respiratory distress syndrome, ARDS)是一种以肺泡毛细血管膜损伤和炎症为特征的临床疾病,具有较高的发病率和死亡率。代谢组学是系统生物学的一个重要领域,通过分析生物样本中的小分子代谢物,为了解ARDS的病理生理机制提供了新的视角。本文就代谢组学在ARDS中的应用进行综述。
本文章由计算机程序翻译,如有差异,请以英文原文为准。

Application of metabolomics in acute respiratory distress syndrome: A narrative review.

Application of metabolomics in acute respiratory distress syndrome: A narrative review.

Acute respiratory distress syndrome (ARDS) is a clinical condition characterized by damage and inflammation of the alveolar-capillary membrane, which is associated with high incidence and mortality rates. Metabolomics, a significant field of systematic biology, provides a novel perspective for understanding the pathophysiological mechanisms underlying ARDS by analyzing small molecule metabolites in biological samples. This narrative review explores the application of metabolomics in ARDS.

求助全文
通过发布文献求助,成功后即可免费获取论文全文。 去求助
来源期刊
Science Progress
Science Progress Multidisciplinary-Multidisciplinary
CiteScore
3.80
自引率
0.00%
发文量
119
期刊介绍: Science Progress has for over 100 years been a highly regarded review publication in science, technology and medicine. Its objective is to excite the readers'' interest in areas with which they may not be fully familiar but which could facilitate their interest, or even activity, in a cognate field.
×
引用
GB/T 7714-2015
复制
MLA
复制
APA
复制
导出至
BibTeX EndNote RefMan NoteFirst NoteExpress
×
提示
您的信息不完整,为了账户安全,请先补充。
现在去补充
×
提示
您因"违规操作"
具体请查看互助需知
我知道了
×
提示
确定
请完成安全验证×
copy
已复制链接
快去分享给好友吧!
我知道了
右上角分享
点击右上角分享
0
联系我们:info@booksci.cn Book学术提供免费学术资源搜索服务,方便国内外学者检索中英文文献。致力于提供最便捷和优质的服务体验。 Copyright © 2023 布克学术 All rights reserved.
京ICP备2023020795号-1
ghs 京公网安备 11010802042870号
Book学术文献互助
Book学术文献互助群
群 号:604180095
Book学术官方微信