川崎病休克综合征中玻璃体连接蛋白上调可作为潜在的生物标志物。

IF 1.7 4区 医学 Q2 PEDIATRICS
Translational pediatrics Pub Date : 2025-06-27 Epub Date: 2025-06-25 DOI:10.21037/tp-2025-159
Zhimiao Wei, Baoling Bai, Yang Zheng, Hongmao Wang, Mingming Zhang, Qin Zhang, Xiaohui Li
{"title":"川崎病休克综合征中玻璃体连接蛋白上调可作为潜在的生物标志物。","authors":"Zhimiao Wei, Baoling Bai, Yang Zheng, Hongmao Wang, Mingming Zhang, Qin Zhang, Xiaohui Li","doi":"10.21037/tp-2025-159","DOIUrl":null,"url":null,"abstract":"<p><strong>Background: </strong>Kawasaki disease shock syndrome (KDSS) pathogenesis involves an immune inflammatory response related to Kawasaki disease (KD) that damages microvessel endothelial cells, leading to microcirculatory disorders. Its clinical manifestations are characterized by hypotension, poor peripheral perfusion, and a high risk of coronary artery lesions (CALs). Currently, there are few reports on biomarkers based on endothelial cell dysfunction in KDSS. This study aims to identify potential biomarkers of endothelial dysfunction in KDSS at the protein level.</p><p><strong>Methods: </strong>In this study, we recruited age- and sex-matched participants, consisting of KDSS patients, KD patients, and healthy control (HC) children. The inflammatory indicators and cytokines were compared between the KD and KDSS groups. The endothelial barrier function was assessed by dynamically measuring the cell impedance in human coronary artery endothelial cells (HCAECs). Tandem mass tag (TMT)-based proteomics was used to profile the differentially expressed proteins (DEPs) in KDSS plasma. Function and pathway enrichment analyses were performed for related pathways involved in KDSS pathology. Key proteins were validated through Western blotting.</p><p><strong>Results: </strong>Inflammatory cytokines were significantly higher in the KDSS group than in the KD group, and included interleukin-6 (IL-6) (259.37±385.20 <i>vs.</i> 32.96±22.84 pg/mL, P=0.02); soluble interleukin-2 receptor (sIL-2R) (2,529.78±2,016.38 <i>vs.</i> 1,250.50±359.76 pg/mL, P=0.01); and interleukin-10 (IL-10) (63.20±49.91 <i>vs.</i> 12.85±9.47 pg/mL, P=0.005). The KDSS plasma treatment led to earlier and more severe barrier dysfunction in the HCAECs than that seen with the KD plasma treatment. Among the 455 plasma proteins analyzed, 58 were up-regulated and 52 were down-regulated in the KDSS patients. Moreover, 13 DEPs were identified as potential key proteins, and these DEPs primarily associated with cell activation signaling, inflammatory cascades, and endopeptidase activity regulation. Vitronectin was validated to be up-regulated in the KDSS patients.</p><p><strong>Conclusions: </strong>This study provides a potential plasma proteomic profile for KDSS. Vitronectin may serve as a pathogenesis-based diagnostic biomarker for KDSS.</p>","PeriodicalId":23294,"journal":{"name":"Translational pediatrics","volume":"14 6","pages":"1230-1244"},"PeriodicalIF":1.7000,"publicationDate":"2025-06-27","publicationTypes":"Journal Article","fieldsOfStudy":null,"isOpenAccess":false,"openAccessPdf":"https://www.ncbi.nlm.nih.gov/pmc/articles/PMC12268671/pdf/","citationCount":"0","resultStr":"{\"title\":\"Up-regulated vitronectin in Kawasaki disease shock syndrome serves as a potential biomarker.\",\"authors\":\"Zhimiao Wei, Baoling Bai, Yang Zheng, Hongmao Wang, Mingming Zhang, Qin Zhang, Xiaohui Li\",\"doi\":\"10.21037/tp-2025-159\",\"DOIUrl\":null,\"url\":null,\"abstract\":\"<p><strong>Background: </strong>Kawasaki disease shock syndrome (KDSS) pathogenesis involves an immune inflammatory response related to Kawasaki disease (KD) that damages microvessel endothelial cells, leading to microcirculatory disorders. Its clinical manifestations are characterized by hypotension, poor peripheral perfusion, and a high risk of coronary artery lesions (CALs). Currently, there are few reports on biomarkers based on endothelial cell dysfunction in KDSS. This study aims to identify potential biomarkers of endothelial dysfunction in KDSS at the protein level.</p><p><strong>Methods: </strong>In this study, we recruited age- and sex-matched participants, consisting of KDSS patients, KD patients, and healthy control (HC) children. The inflammatory indicators and cytokines were compared between the KD and KDSS groups. The endothelial barrier function was assessed by dynamically measuring the cell impedance in human coronary artery endothelial cells (HCAECs). Tandem mass tag (TMT)-based proteomics was used to profile the differentially expressed proteins (DEPs) in KDSS plasma. Function and pathway enrichment analyses were performed for related pathways involved in KDSS pathology. Key proteins were validated through Western blotting.</p><p><strong>Results: </strong>Inflammatory cytokines were significantly higher in the KDSS group than in the KD group, and included interleukin-6 (IL-6) (259.37±385.20 <i>vs.</i> 32.96±22.84 pg/mL, P=0.02); soluble interleukin-2 receptor (sIL-2R) (2,529.78±2,016.38 <i>vs.</i> 1,250.50±359.76 pg/mL, P=0.01); and interleukin-10 (IL-10) (63.20±49.91 <i>vs.</i> 12.85±9.47 pg/mL, P=0.005). The KDSS plasma treatment led to earlier and more severe barrier dysfunction in the HCAECs than that seen with the KD plasma treatment. Among the 455 plasma proteins analyzed, 58 were up-regulated and 52 were down-regulated in the KDSS patients. Moreover, 13 DEPs were identified as potential key proteins, and these DEPs primarily associated with cell activation signaling, inflammatory cascades, and endopeptidase activity regulation. Vitronectin was validated to be up-regulated in the KDSS patients.</p><p><strong>Conclusions: </strong>This study provides a potential plasma proteomic profile for KDSS. Vitronectin may serve as a pathogenesis-based diagnostic biomarker for KDSS.</p>\",\"PeriodicalId\":23294,\"journal\":{\"name\":\"Translational pediatrics\",\"volume\":\"14 6\",\"pages\":\"1230-1244\"},\"PeriodicalIF\":1.7000,\"publicationDate\":\"2025-06-27\",\"publicationTypes\":\"Journal Article\",\"fieldsOfStudy\":null,\"isOpenAccess\":false,\"openAccessPdf\":\"https://www.ncbi.nlm.nih.gov/pmc/articles/PMC12268671/pdf/\",\"citationCount\":\"0\",\"resultStr\":null,\"platform\":\"Semanticscholar\",\"paperid\":null,\"PeriodicalName\":\"Translational pediatrics\",\"FirstCategoryId\":\"3\",\"ListUrlMain\":\"https://doi.org/10.21037/tp-2025-159\",\"RegionNum\":4,\"RegionCategory\":\"医学\",\"ArticlePicture\":[],\"TitleCN\":null,\"AbstractTextCN\":null,\"PMCID\":null,\"EPubDate\":\"2025/6/25 0:00:00\",\"PubModel\":\"Epub\",\"JCR\":\"Q2\",\"JCRName\":\"PEDIATRICS\",\"Score\":null,\"Total\":0}","platform":"Semanticscholar","paperid":null,"PeriodicalName":"Translational pediatrics","FirstCategoryId":"3","ListUrlMain":"https://doi.org/10.21037/tp-2025-159","RegionNum":4,"RegionCategory":"医学","ArticlePicture":[],"TitleCN":null,"AbstractTextCN":null,"PMCID":null,"EPubDate":"2025/6/25 0:00:00","PubModel":"Epub","JCR":"Q2","JCRName":"PEDIATRICS","Score":null,"Total":0}
引用次数: 0

摘要

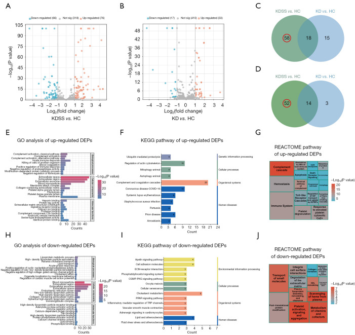
背景:川崎病休克综合征(Kawasaki disease shock syndrome, KDSS)的发病机制涉及与川崎病(Kawasaki disease, KD)相关的免疫炎症反应,其损害微血管内皮细胞,导致微循环障碍。其临床表现为低血压、外周灌注差、冠状动脉病变(CALs)风险高。目前,基于内皮细胞功能障碍的KDSS生物标志物报道较少。本研究旨在从蛋白水平确定KDSS中内皮功能障碍的潜在生物标志物。方法:在本研究中,我们招募了年龄和性别匹配的参与者,包括KDSS患者、KD患者和健康对照(HC)儿童。比较KD组和KDSS组的炎症指标和细胞因子。通过动态测量人冠状动脉内皮细胞(HCAECs)的细胞阻抗来评估内皮屏障功能。基于串联质量标签(TMT)的蛋白质组学分析了KDSS血浆中的差异表达蛋白(DEPs)。对KDSS病理相关通路进行功能和通路富集分析。通过Western blotting对关键蛋白进行验证。结果:KDSS组炎性因子水平显著高于KD组,白细胞介素-6 (IL-6)含量(259.37±385.20∶32.96±22.84 pg/mL, P=0.02);可溶性白介素-2受体(sIL-2R)(2,529.78±2,016.38∶1,250.50±359.76 pg/mL, P=0.01);白细胞介素-10 (IL-10)(63.20±49.91∶12.85±9.47 pg/mL, P=0.005)。与KD血浆治疗相比,KDSS血浆治疗导致hcaec更早、更严重的屏障功能障碍。在分析的455个血浆蛋白中,58个在KDSS患者中上调,52个下调。此外,13个DEPs被鉴定为潜在的关键蛋白,这些DEPs主要与细胞激活信号、炎症级联反应和内肽酶活性调节有关。在KDSS患者中证实了Vitronectin的上调。结论:该研究为KDSS提供了潜在的血浆蛋白质组学分析。玻璃体连接蛋白可作为KDSS的一种基于发病机制的诊断生物标志物。
本文章由计算机程序翻译,如有差异,请以英文原文为准。

Up-regulated vitronectin in Kawasaki disease shock syndrome serves as a potential biomarker.

Up-regulated vitronectin in Kawasaki disease shock syndrome serves as a potential biomarker.

Up-regulated vitronectin in Kawasaki disease shock syndrome serves as a potential biomarker.

Up-regulated vitronectin in Kawasaki disease shock syndrome serves as a potential biomarker.

Background: Kawasaki disease shock syndrome (KDSS) pathogenesis involves an immune inflammatory response related to Kawasaki disease (KD) that damages microvessel endothelial cells, leading to microcirculatory disorders. Its clinical manifestations are characterized by hypotension, poor peripheral perfusion, and a high risk of coronary artery lesions (CALs). Currently, there are few reports on biomarkers based on endothelial cell dysfunction in KDSS. This study aims to identify potential biomarkers of endothelial dysfunction in KDSS at the protein level.

Methods: In this study, we recruited age- and sex-matched participants, consisting of KDSS patients, KD patients, and healthy control (HC) children. The inflammatory indicators and cytokines were compared between the KD and KDSS groups. The endothelial barrier function was assessed by dynamically measuring the cell impedance in human coronary artery endothelial cells (HCAECs). Tandem mass tag (TMT)-based proteomics was used to profile the differentially expressed proteins (DEPs) in KDSS plasma. Function and pathway enrichment analyses were performed for related pathways involved in KDSS pathology. Key proteins were validated through Western blotting.

Results: Inflammatory cytokines were significantly higher in the KDSS group than in the KD group, and included interleukin-6 (IL-6) (259.37±385.20 vs. 32.96±22.84 pg/mL, P=0.02); soluble interleukin-2 receptor (sIL-2R) (2,529.78±2,016.38 vs. 1,250.50±359.76 pg/mL, P=0.01); and interleukin-10 (IL-10) (63.20±49.91 vs. 12.85±9.47 pg/mL, P=0.005). The KDSS plasma treatment led to earlier and more severe barrier dysfunction in the HCAECs than that seen with the KD plasma treatment. Among the 455 plasma proteins analyzed, 58 were up-regulated and 52 were down-regulated in the KDSS patients. Moreover, 13 DEPs were identified as potential key proteins, and these DEPs primarily associated with cell activation signaling, inflammatory cascades, and endopeptidase activity regulation. Vitronectin was validated to be up-regulated in the KDSS patients.

Conclusions: This study provides a potential plasma proteomic profile for KDSS. Vitronectin may serve as a pathogenesis-based diagnostic biomarker for KDSS.

求助全文
通过发布文献求助,成功后即可免费获取论文全文。 去求助
来源期刊
Translational pediatrics
Translational pediatrics Medicine-Pediatrics, Perinatology and Child Health
CiteScore
4.50
自引率
5.00%
发文量
108
期刊介绍: Information not localized
×
引用
GB/T 7714-2015
复制
MLA
复制
APA
复制
导出至
BibTeX EndNote RefMan NoteFirst NoteExpress
×
提示
您的信息不完整,为了账户安全,请先补充。
现在去补充
×
提示
您因"违规操作"
具体请查看互助需知
我知道了
×
提示
确定
请完成安全验证×
copy
已复制链接
快去分享给好友吧!
我知道了
右上角分享
点击右上角分享
0
联系我们:info@booksci.cn Book学术提供免费学术资源搜索服务,方便国内外学者检索中英文文献。致力于提供最便捷和优质的服务体验。 Copyright © 2023 布克学术 All rights reserved.
京ICP备2023020795号-1
ghs 京公网安备 11010802042870号
Book学术文献互助
Book学术文献互助群
群 号:604180095
Book学术官方微信