低甲基化药物诱导表观遗传和转录异质性与急性髓系白血病细胞自我更新的影响

IF 13.4 1区 医学 Q1 HEMATOLOGY
Danielle R. Bond, Sean M. Burnard, Kumar Uddipto, Kooper V. Hunt, Brooke M. Harvey, Luiza Steffens Reinhardt, Charley Lawlor-O’Neill, Ellise A. Roper, Sam Humphries, Heather C. Murray, Abdul Mannan, Matthew D. Dun, Charles E. de Bock, Nikola A. Bowden, Anoop K. Enjeti, Nicole M. Verrills, Carlos Riveros, Kim-Anh Lê Cao, Heather J. Lee
{"title":"低甲基化药物诱导表观遗传和转录异质性与急性髓系白血病细胞自我更新的影响","authors":"Danielle R. Bond, Sean M. Burnard, Kumar Uddipto, Kooper V. Hunt, Brooke M. Harvey, Luiza Steffens Reinhardt, Charley Lawlor-O’Neill, Ellise A. Roper, Sam Humphries, Heather C. Murray, Abdul Mannan, Matthew D. Dun, Charles E. de Bock, Nikola A. Bowden, Anoop K. Enjeti, Nicole M. Verrills, Carlos Riveros, Kim-Anh Lê Cao, Heather J. Lee","doi":"10.1038/s41375-025-02693-5","DOIUrl":null,"url":null,"abstract":"","PeriodicalId":18109,"journal":{"name":"Leukemia","volume":"39 9","pages":"2275-2280"},"PeriodicalIF":13.4000,"publicationDate":"2025-07-17","publicationTypes":"Journal Article","fieldsOfStudy":null,"isOpenAccess":false,"openAccessPdf":"https://www.nature.comhttps://www.nature.com/articles/s41375-025-02693-5.pdf","citationCount":"0","resultStr":"{\"title\":\"Hypomethylating agents induce epigenetic and transcriptional heterogeneity with implications for acute myeloid leukemia cell self-renewal\",\"authors\":\"Danielle R. Bond, Sean M. Burnard, Kumar Uddipto, Kooper V. Hunt, Brooke M. Harvey, Luiza Steffens Reinhardt, Charley Lawlor-O’Neill, Ellise A. Roper, Sam Humphries, Heather C. Murray, Abdul Mannan, Matthew D. Dun, Charles E. de Bock, Nikola A. Bowden, Anoop K. Enjeti, Nicole M. Verrills, Carlos Riveros, Kim-Anh Lê Cao, Heather J. Lee\",\"doi\":\"10.1038/s41375-025-02693-5\",\"DOIUrl\":null,\"url\":null,\"abstract\":\"\",\"PeriodicalId\":18109,\"journal\":{\"name\":\"Leukemia\",\"volume\":\"39 9\",\"pages\":\"2275-2280\"},\"PeriodicalIF\":13.4000,\"publicationDate\":\"2025-07-17\",\"publicationTypes\":\"Journal Article\",\"fieldsOfStudy\":null,\"isOpenAccess\":false,\"openAccessPdf\":\"https://www.nature.comhttps://www.nature.com/articles/s41375-025-02693-5.pdf\",\"citationCount\":\"0\",\"resultStr\":null,\"platform\":\"Semanticscholar\",\"paperid\":null,\"PeriodicalName\":\"Leukemia\",\"FirstCategoryId\":\"3\",\"ListUrlMain\":\"https://www.nature.com/articles/s41375-025-02693-5\",\"RegionNum\":1,\"RegionCategory\":\"医学\",\"ArticlePicture\":[],\"TitleCN\":null,\"AbstractTextCN\":null,\"PMCID\":null,\"EPubDate\":\"\",\"PubModel\":\"\",\"JCR\":\"Q1\",\"JCRName\":\"HEMATOLOGY\",\"Score\":null,\"Total\":0}","platform":"Semanticscholar","paperid":null,"PeriodicalName":"Leukemia","FirstCategoryId":"3","ListUrlMain":"https://www.nature.com/articles/s41375-025-02693-5","RegionNum":1,"RegionCategory":"医学","ArticlePicture":[],"TitleCN":null,"AbstractTextCN":null,"PMCID":null,"EPubDate":"","PubModel":"","JCR":"Q1","JCRName":"HEMATOLOGY","Score":null,"Total":0}
引用次数: 0

摘要

本文章由计算机程序翻译,如有差异,请以英文原文为准。

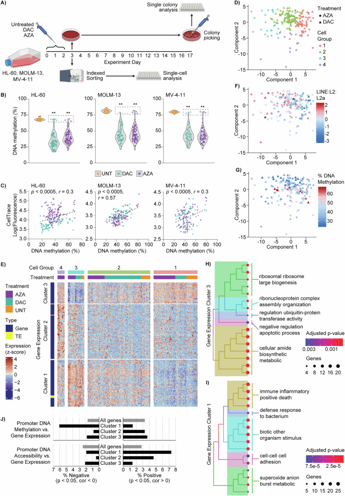
Hypomethylating agents induce epigenetic and transcriptional heterogeneity with implications for acute myeloid leukemia cell self-renewal

Hypomethylating agents induce epigenetic and transcriptional heterogeneity with implications for acute myeloid leukemia cell self-renewal

Hypomethylating agents induce epigenetic and transcriptional heterogeneity with implications for acute myeloid leukemia cell self-renewal
求助全文
通过发布文献求助,成功后即可免费获取论文全文。 去求助
来源期刊
Leukemia
Leukemia 医学-血液学
CiteScore
18.10
自引率
3.50%
发文量
270
审稿时长
3-6 weeks
期刊介绍: Title: Leukemia Journal Overview: Publishes high-quality, peer-reviewed research Covers all aspects of research and treatment of leukemia and allied diseases Includes studies of normal hemopoiesis due to comparative relevance Topics of Interest: Oncogenes Growth factors Stem cells Leukemia genomics Cell cycle Signal transduction Molecular targets for therapy And more Content Types: Original research articles Reviews Letters Correspondence Comments elaborating on significant advances and covering topical issues
×
引用
GB/T 7714-2015
复制
MLA
复制
APA
复制
导出至
BibTeX EndNote RefMan NoteFirst NoteExpress
×
提示
您的信息不完整,为了账户安全,请先补充。
现在去补充
×
提示
您因"违规操作"
具体请查看互助需知
我知道了
×
提示
确定
请完成安全验证×
copy
已复制链接
快去分享给好友吧!
我知道了
右上角分享
点击右上角分享
0
联系我们:info@booksci.cn Book学术提供免费学术资源搜索服务,方便国内外学者检索中英文文献。致力于提供最便捷和优质的服务体验。 Copyright © 2023 布克学术 All rights reserved.
京ICP备2023020795号-1
ghs 京公网安备 11010802042870号
Book学术文献互助
Book学术文献互助群
群 号:604180095
Book学术官方微信