研究RNA从细胞核到细胞质的相对定位。

IF 2.8 Q1 GENETICS & HEREDITY
NAR Genomics and Bioinformatics Pub Date : 2025-06-20 eCollection Date: 2025-06-01 DOI:10.1093/nargab/lqaf032
Vasilis F Ntasis, Roderic Guigó
{"title":"研究RNA从细胞核到细胞质的相对定位。","authors":"Vasilis F Ntasis, Roderic Guigó","doi":"10.1093/nargab/lqaf032","DOIUrl":null,"url":null,"abstract":"<p><p>The precise coordination of important biological processes, such as differentiation and development, relies heavily on the regulation of gene expression. In eukaryotic cells, understanding the distribution of RNA transcripts between the nucleus and cytosol is essential for gaining valuable insights into the process of protein production. The most efficient way to estimate the levels of RNA species genome-wide is through RNA sequencing (RNAseq). While RNAseq can be performed separately in the nucleus and in the cytosol, comparing transcript levels between compartments is challenging since measurements are relative to the unknown total RNA volume. Here, we show theoretically that if, in addition to nuclear and cytosolic RNAseq, whole-cell RNAseq is also performed, then accurate estimations of the localization of transcripts can be obtained. Based on this, we designed a method that estimates, first the fraction of the total RNA volume in the cytosol (nucleus), and then, this fraction for every transcript. We evaluate our methodology on simulated data and nuclear and cytosolic single-cell data available. Finally, we use our method to investigate the subcellular localization of transcripts using bulk RNAseq data from the ENCODE project.</p>","PeriodicalId":33994,"journal":{"name":"NAR Genomics and Bioinformatics","volume":"7 2","pages":"lqaf032"},"PeriodicalIF":2.8000,"publicationDate":"2025-06-20","publicationTypes":"Journal Article","fieldsOfStudy":null,"isOpenAccess":false,"openAccessPdf":"https://www.ncbi.nlm.nih.gov/pmc/articles/PMC12204760/pdf/","citationCount":"0","resultStr":"{\"title\":\"Studying relative RNA localization from nucleus to the cytosol.\",\"authors\":\"Vasilis F Ntasis, Roderic Guigó\",\"doi\":\"10.1093/nargab/lqaf032\",\"DOIUrl\":null,\"url\":null,\"abstract\":\"<p><p>The precise coordination of important biological processes, such as differentiation and development, relies heavily on the regulation of gene expression. In eukaryotic cells, understanding the distribution of RNA transcripts between the nucleus and cytosol is essential for gaining valuable insights into the process of protein production. The most efficient way to estimate the levels of RNA species genome-wide is through RNA sequencing (RNAseq). While RNAseq can be performed separately in the nucleus and in the cytosol, comparing transcript levels between compartments is challenging since measurements are relative to the unknown total RNA volume. Here, we show theoretically that if, in addition to nuclear and cytosolic RNAseq, whole-cell RNAseq is also performed, then accurate estimations of the localization of transcripts can be obtained. Based on this, we designed a method that estimates, first the fraction of the total RNA volume in the cytosol (nucleus), and then, this fraction for every transcript. We evaluate our methodology on simulated data and nuclear and cytosolic single-cell data available. Finally, we use our method to investigate the subcellular localization of transcripts using bulk RNAseq data from the ENCODE project.</p>\",\"PeriodicalId\":33994,\"journal\":{\"name\":\"NAR Genomics and Bioinformatics\",\"volume\":\"7 2\",\"pages\":\"lqaf032\"},\"PeriodicalIF\":2.8000,\"publicationDate\":\"2025-06-20\",\"publicationTypes\":\"Journal Article\",\"fieldsOfStudy\":null,\"isOpenAccess\":false,\"openAccessPdf\":\"https://www.ncbi.nlm.nih.gov/pmc/articles/PMC12204760/pdf/\",\"citationCount\":\"0\",\"resultStr\":null,\"platform\":\"Semanticscholar\",\"paperid\":null,\"PeriodicalName\":\"NAR Genomics and Bioinformatics\",\"FirstCategoryId\":\"1085\",\"ListUrlMain\":\"https://doi.org/10.1093/nargab/lqaf032\",\"RegionNum\":0,\"RegionCategory\":null,\"ArticlePicture\":[],\"TitleCN\":null,\"AbstractTextCN\":null,\"PMCID\":null,\"EPubDate\":\"2025/6/1 0:00:00\",\"PubModel\":\"eCollection\",\"JCR\":\"Q1\",\"JCRName\":\"GENETICS & HEREDITY\",\"Score\":null,\"Total\":0}","platform":"Semanticscholar","paperid":null,"PeriodicalName":"NAR Genomics and Bioinformatics","FirstCategoryId":"1085","ListUrlMain":"https://doi.org/10.1093/nargab/lqaf032","RegionNum":0,"RegionCategory":null,"ArticlePicture":[],"TitleCN":null,"AbstractTextCN":null,"PMCID":null,"EPubDate":"2025/6/1 0:00:00","PubModel":"eCollection","JCR":"Q1","JCRName":"GENETICS & HEREDITY","Score":null,"Total":0}
引用次数: 0

摘要

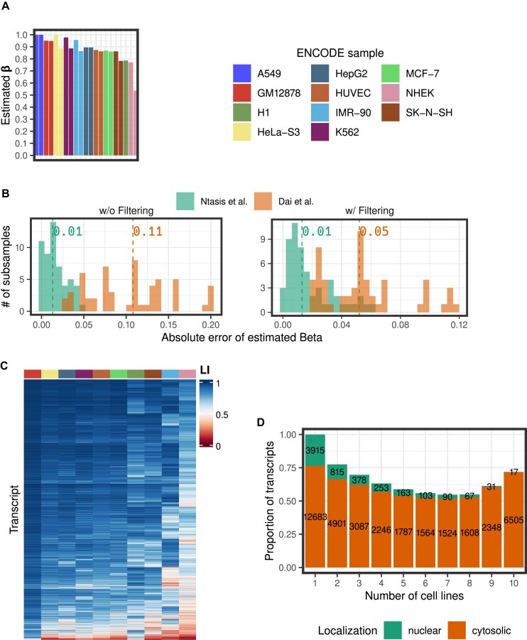
重要生物过程的精确协调,如分化和发育,在很大程度上依赖于基因表达的调节。在真核细胞中,了解RNA转录本在细胞核和细胞质之间的分布对于获得对蛋白质生产过程有价值的见解至关重要。估计RNA物种全基因组水平的最有效方法是通过RNA测序(RNAseq)。虽然RNAseq可以分别在细胞核和细胞质中进行,但比较不同室间的转录物水平是具有挑战性的,因为测量是相对于未知的总RNA体积的。在这里,我们从理论上证明,除了细胞核和细胞质RNAseq之外,如果还进行全细胞RNAseq,则可以获得转录本定位的准确估计。基于此,我们设计了一种方法,首先估算细胞质(细胞核)中总RNA体积的百分比,然后估算每个转录本的百分比。我们评估我们的方法模拟数据和核和细胞质单细胞数据可用。最后,我们使用ENCODE项目的大量RNAseq数据来研究转录本的亚细胞定位。
本文章由计算机程序翻译,如有差异,请以英文原文为准。

Studying relative RNA localization from nucleus to the cytosol.

Studying relative RNA localization from nucleus to the cytosol.

Studying relative RNA localization from nucleus to the cytosol.

Studying relative RNA localization from nucleus to the cytosol.

The precise coordination of important biological processes, such as differentiation and development, relies heavily on the regulation of gene expression. In eukaryotic cells, understanding the distribution of RNA transcripts between the nucleus and cytosol is essential for gaining valuable insights into the process of protein production. The most efficient way to estimate the levels of RNA species genome-wide is through RNA sequencing (RNAseq). While RNAseq can be performed separately in the nucleus and in the cytosol, comparing transcript levels between compartments is challenging since measurements are relative to the unknown total RNA volume. Here, we show theoretically that if, in addition to nuclear and cytosolic RNAseq, whole-cell RNAseq is also performed, then accurate estimations of the localization of transcripts can be obtained. Based on this, we designed a method that estimates, first the fraction of the total RNA volume in the cytosol (nucleus), and then, this fraction for every transcript. We evaluate our methodology on simulated data and nuclear and cytosolic single-cell data available. Finally, we use our method to investigate the subcellular localization of transcripts using bulk RNAseq data from the ENCODE project.

求助全文
通过发布文献求助,成功后即可免费获取论文全文。 去求助
来源期刊
CiteScore
8.00
自引率
2.20%
发文量
95
审稿时长
15 weeks
×
引用
GB/T 7714-2015
复制
MLA
复制
APA
复制
导出至
BibTeX EndNote RefMan NoteFirst NoteExpress
×
提示
您的信息不完整,为了账户安全,请先补充。
现在去补充
×
提示
您因"违规操作"
具体请查看互助需知
我知道了
×
提示
确定
请完成安全验证×
copy
已复制链接
快去分享给好友吧!
我知道了
右上角分享
点击右上角分享
0
联系我们:info@booksci.cn Book学术提供免费学术资源搜索服务,方便国内外学者检索中英文文献。致力于提供最便捷和优质的服务体验。 Copyright © 2023 布克学术 All rights reserved.
京ICP备2023020795号-1
ghs 京公网安备 11010802042870号
Book学术文献互助
Book学术文献互助群
群 号:604180095
Book学术官方微信