dmba诱导乳腺癌的生化和组织病理学影响以及丝胶蛋白和丝胶银纳米颗粒的治疗潜力。

IF 2.1 3区 工程技术 Q2 ANATOMY & MORPHOLOGY
Samaira Mumtaz, Shaukat Ali, Asim Pervaiz, Farooq Ahmad, Asma Abdul Latif, Mah Noor Khan, Muhammad Khalil Ahmad Khan, Muhammad Adeeb Khan, Ali Hassan, Rizwan Ullah, Tafail Akbar Mughal, Saiqa Andleeb, Hafiz Muhammad Tahir
{"title":"dmba诱导乳腺癌的生化和组织病理学影响以及丝胶蛋白和丝胶银纳米颗粒的治疗潜力。","authors":"Samaira Mumtaz,&nbsp;Shaukat Ali,&nbsp;Asim Pervaiz,&nbsp;Farooq Ahmad,&nbsp;Asma Abdul Latif,&nbsp;Mah Noor Khan,&nbsp;Muhammad Khalil Ahmad Khan,&nbsp;Muhammad Adeeb Khan,&nbsp;Ali Hassan,&nbsp;Rizwan Ullah,&nbsp;Tafail Akbar Mughal,&nbsp;Saiqa Andleeb,&nbsp;Hafiz Muhammad Tahir","doi":"10.1002/jemt.24882","DOIUrl":null,"url":null,"abstract":"<div>\n \n <p>Nanotechnology is an emerging field in the therapeutic domain of cancer research. The development of novel anticancer agents in combination with nanotechnology is a highly promising area as it could offer safer and more effective delivery methods for better overall outcomes. Considering this, a naturally occurring silkworm protein (sericin) was combined with nanoparticle formulations to explore the subsequent anticancer effects in breast cancer. In this study, a breast cancer animal mice model was developed by using 7, 12-dimethylbenzneanthracene (DMBA) (a carcinogenic compound) followed by evaluation of the antitumor effects of a natural protein (sericin) and its nanoparticle conjugates. For this purpose, the mice were treated with two different concentrations of individual sericin protein together with conjugated silver nanoparticles (100–200 mg/kg, b.w.). Mice were dissected after 60 days of the treatment, and biochemical results showed that sericin and its conjugated nanoparticles had significant effects against the DMBA-induced carcinogenic group in comparison with the untreated control group. Particularly, sericin-conjugated NPs induced more prominent effects in the animal model. The histopathological analysis of the spleen and mammary tissues showed cytotoxic effects in the DMBA group, and sericin-conjugated NPs were highly effective and minimized the cytotoxic effects of DMBA. Consequently, sericin-conjugated nanoparticles induced more efficient anti–breast tumor effects in animal mice models and have promising future clinical applications in overcoming drug resistance.</p>\n </div>","PeriodicalId":18684,"journal":{"name":"Microscopy Research and Technique","volume":"88 10","pages":"2675-2689"},"PeriodicalIF":2.1000,"publicationDate":"2025-06-03","publicationTypes":"Journal Article","fieldsOfStudy":null,"isOpenAccess":false,"openAccessPdf":"","citationCount":"0","resultStr":"{\"title\":\"Biochemical and Histopathological Impact of DMBA-Induced Breast Cancer and Therapeutic Potential of Silk Sericin and Sericin Silver Nanoparticles\",\"authors\":\"Samaira Mumtaz,&nbsp;Shaukat Ali,&nbsp;Asim Pervaiz,&nbsp;Farooq Ahmad,&nbsp;Asma Abdul Latif,&nbsp;Mah Noor Khan,&nbsp;Muhammad Khalil Ahmad Khan,&nbsp;Muhammad Adeeb Khan,&nbsp;Ali Hassan,&nbsp;Rizwan Ullah,&nbsp;Tafail Akbar Mughal,&nbsp;Saiqa Andleeb,&nbsp;Hafiz Muhammad Tahir\",\"doi\":\"10.1002/jemt.24882\",\"DOIUrl\":null,\"url\":null,\"abstract\":\"<div>\\n \\n <p>Nanotechnology is an emerging field in the therapeutic domain of cancer research. The development of novel anticancer agents in combination with nanotechnology is a highly promising area as it could offer safer and more effective delivery methods for better overall outcomes. Considering this, a naturally occurring silkworm protein (sericin) was combined with nanoparticle formulations to explore the subsequent anticancer effects in breast cancer. In this study, a breast cancer animal mice model was developed by using 7, 12-dimethylbenzneanthracene (DMBA) (a carcinogenic compound) followed by evaluation of the antitumor effects of a natural protein (sericin) and its nanoparticle conjugates. For this purpose, the mice were treated with two different concentrations of individual sericin protein together with conjugated silver nanoparticles (100–200 mg/kg, b.w.). Mice were dissected after 60 days of the treatment, and biochemical results showed that sericin and its conjugated nanoparticles had significant effects against the DMBA-induced carcinogenic group in comparison with the untreated control group. Particularly, sericin-conjugated NPs induced more prominent effects in the animal model. The histopathological analysis of the spleen and mammary tissues showed cytotoxic effects in the DMBA group, and sericin-conjugated NPs were highly effective and minimized the cytotoxic effects of DMBA. Consequently, sericin-conjugated nanoparticles induced more efficient anti–breast tumor effects in animal mice models and have promising future clinical applications in overcoming drug resistance.</p>\\n </div>\",\"PeriodicalId\":18684,\"journal\":{\"name\":\"Microscopy Research and Technique\",\"volume\":\"88 10\",\"pages\":\"2675-2689\"},\"PeriodicalIF\":2.1000,\"publicationDate\":\"2025-06-03\",\"publicationTypes\":\"Journal Article\",\"fieldsOfStudy\":null,\"isOpenAccess\":false,\"openAccessPdf\":\"\",\"citationCount\":\"0\",\"resultStr\":null,\"platform\":\"Semanticscholar\",\"paperid\":null,\"PeriodicalName\":\"Microscopy Research and Technique\",\"FirstCategoryId\":\"5\",\"ListUrlMain\":\"https://analyticalsciencejournals.onlinelibrary.wiley.com/doi/10.1002/jemt.24882\",\"RegionNum\":3,\"RegionCategory\":\"工程技术\",\"ArticlePicture\":[],\"TitleCN\":null,\"AbstractTextCN\":null,\"PMCID\":null,\"EPubDate\":\"\",\"PubModel\":\"\",\"JCR\":\"Q2\",\"JCRName\":\"ANATOMY & MORPHOLOGY\",\"Score\":null,\"Total\":0}","platform":"Semanticscholar","paperid":null,"PeriodicalName":"Microscopy Research and Technique","FirstCategoryId":"5","ListUrlMain":"https://analyticalsciencejournals.onlinelibrary.wiley.com/doi/10.1002/jemt.24882","RegionNum":3,"RegionCategory":"工程技术","ArticlePicture":[],"TitleCN":null,"AbstractTextCN":null,"PMCID":null,"EPubDate":"","PubModel":"","JCR":"Q2","JCRName":"ANATOMY & MORPHOLOGY","Score":null,"Total":0}
引用次数: 0

摘要

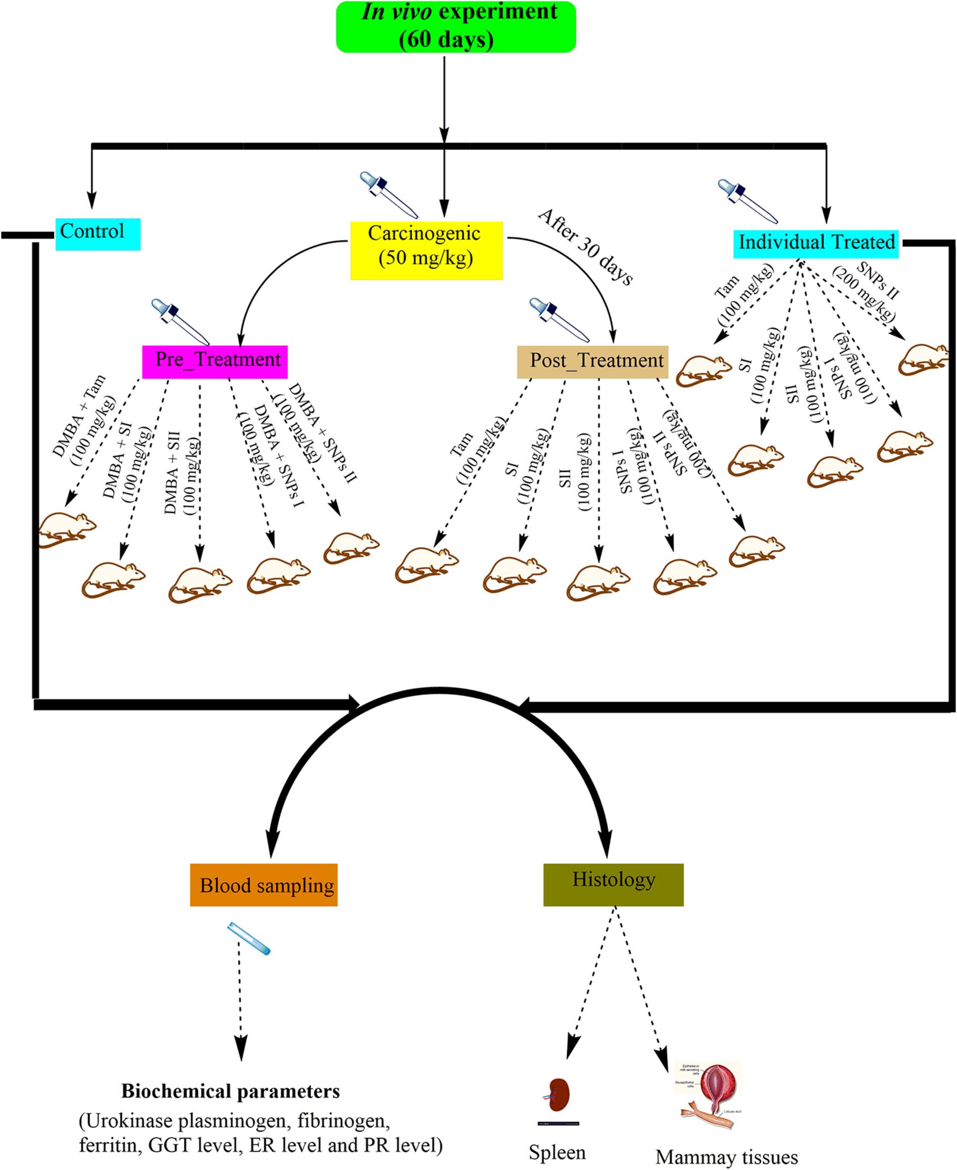
纳米技术是癌症治疗研究领域的一个新兴领域。结合纳米技术开发新型抗癌药物是一个非常有前途的领域,因为它可以提供更安全、更有效的给药方法,从而获得更好的总体效果。考虑到这一点,将天然存在的蚕丝蛋白(丝胶蛋白)与纳米颗粒配方结合,以探索其对乳腺癌的后续抗癌作用。在这项研究中,通过使用7,12 -二甲基苯并蒽(DMBA)(一种致癌化合物)建立乳腺癌动物小鼠模型,然后评估天然蛋白(丝胶蛋白)及其纳米颗粒偶联物的抗肿瘤作用。为此,将两种不同浓度的单个丝胶蛋白与共轭银纳米粒子(100-200 mg/kg,体重)一起处理小鼠。处理60天后解剖小鼠,生化结果显示丝胶及其缀合纳米颗粒对dmba诱导的致癌物组的抑制作用显著高于未处理对照组。特别是丝胶偶联的NPs在动物模型中的作用更为突出。脾脏和乳腺组织的组织病理学分析显示,DMBA组具有细胞毒作用,丝胶蛋白结合的NPs非常有效,并将DMBA的细胞毒作用降至最低。因此,丝胶蛋白缀合纳米颗粒在动物小鼠模型中具有更有效的抗乳腺肿瘤作用,在克服耐药方面具有广阔的临床应用前景。
本文章由计算机程序翻译,如有差异,请以英文原文为准。

Biochemical and Histopathological Impact of DMBA-Induced Breast Cancer and Therapeutic Potential of Silk Sericin and Sericin Silver Nanoparticles

Biochemical and Histopathological Impact of DMBA-Induced Breast Cancer and Therapeutic Potential of Silk Sericin and Sericin Silver Nanoparticles

Biochemical and Histopathological Impact of DMBA-Induced Breast Cancer and Therapeutic Potential of Silk Sericin and Sericin Silver Nanoparticles

Biochemical and Histopathological Impact of DMBA-Induced Breast Cancer and Therapeutic Potential of Silk Sericin and Sericin Silver Nanoparticles

Nanotechnology is an emerging field in the therapeutic domain of cancer research. The development of novel anticancer agents in combination with nanotechnology is a highly promising area as it could offer safer and more effective delivery methods for better overall outcomes. Considering this, a naturally occurring silkworm protein (sericin) was combined with nanoparticle formulations to explore the subsequent anticancer effects in breast cancer. In this study, a breast cancer animal mice model was developed by using 7, 12-dimethylbenzneanthracene (DMBA) (a carcinogenic compound) followed by evaluation of the antitumor effects of a natural protein (sericin) and its nanoparticle conjugates. For this purpose, the mice were treated with two different concentrations of individual sericin protein together with conjugated silver nanoparticles (100–200 mg/kg, b.w.). Mice were dissected after 60 days of the treatment, and biochemical results showed that sericin and its conjugated nanoparticles had significant effects against the DMBA-induced carcinogenic group in comparison with the untreated control group. Particularly, sericin-conjugated NPs induced more prominent effects in the animal model. The histopathological analysis of the spleen and mammary tissues showed cytotoxic effects in the DMBA group, and sericin-conjugated NPs were highly effective and minimized the cytotoxic effects of DMBA. Consequently, sericin-conjugated nanoparticles induced more efficient anti–breast tumor effects in animal mice models and have promising future clinical applications in overcoming drug resistance.

求助全文
通过发布文献求助,成功后即可免费获取论文全文。 去求助
来源期刊
Microscopy Research and Technique
Microscopy Research and Technique 医学-解剖学与形态学
CiteScore
5.30
自引率
20.00%
发文量
233
审稿时长
4.7 months
期刊介绍: Microscopy Research and Technique (MRT) publishes articles on all aspects of advanced microscopy original architecture and methodologies with applications in the biological, clinical, chemical, and materials sciences. Original basic and applied research as well as technical papers dealing with the various subsets of microscopy are encouraged. MRT is the right form for those developing new microscopy methods or using the microscope to answer key questions in basic and applied research.
×
引用
GB/T 7714-2015
复制
MLA
复制
APA
复制
导出至
BibTeX EndNote RefMan NoteFirst NoteExpress
×
提示
您的信息不完整,为了账户安全,请先补充。
现在去补充
×
提示
您因"违规操作"
具体请查看互助需知
我知道了
×
提示
确定
请完成安全验证×
copy
已复制链接
快去分享给好友吧!
我知道了
右上角分享
点击右上角分享
0
联系我们:info@booksci.cn Book学术提供免费学术资源搜索服务,方便国内外学者检索中英文文献。致力于提供最便捷和优质的服务体验。 Copyright © 2023 布克学术 All rights reserved.
京ICP备2023020795号-1
ghs 京公网安备 11010802042870号
Book学术文献互助
Book学术文献互助群
群 号:604180095
Book学术官方微信